|
|
(21), (22) Заявка: 2006136525/04, 17.10.2006
(24) Дата начала отсчета срока действия патента:
17.10.2006
(30) Конвенционный приоритет:
18.10.2005 DE 102005050106.0
(43) Дата публикации заявки: 27.04.2008
(46) Опубликовано: 27.05.2009
(56) Список документов, цитированных в отчете о поиске:
ЕР 0736514 А1, 09.10.1996. US 4257986 А, 24.03.1981. SU 1798384 А1, 28.02.1993. RU 2106338 С1, 10.03.1998.
Адрес для переписки:
101000, Москва, М.Златоустинский пер., 10, кв.15, “ЕВРОМАРКПАТ”, пат.пов. И.А.Веселицкой, рег. 11
|
(72) Автор(ы):
ГЕРМАНН Генрих (DE), ГЕБАУЕР Юрген (DE), КОНЕЧНЫ Петер (DE), ХЭНДЕЛЬ Мирко (DE)
(73) Патентообладатель(и):
ЙОЗЕФ МАЙССНЕР ГМБХ УНД КО. КГ (DE)
|
(54) СПОСОБ УДАЛЕНИЯ И РЕГЕНЕРАЦИИ СМЕСЕЙ НИТРУЮЩИХ КИСЛОТ ИЗ ПРОЦЕССОВ НИТРОВАНИЯ И ПРОМЫШЛЕННАЯ УСТАНОВКА ДЛЯ НИТРОВАНИЯ
(57) Реферат:
Изобретение относится к способу удаления и регенерации смесей нитрующих кислот, прежде всего азотной кислоты, серной кислоты и оксида азота, из получаемых при нитровании нитруемых ароматических соединений после отделения нитрующей кислоты из сырых продуктов нитрования путем их кислой промывки многостадийным методом экстракционной обработки, предусматривающей перекрестноточную экстракционную обработку с последующей противоточной экстракционной обработкой. Изобретение также относится к промышленной установке для нитрования нитрируемых ароматических соединений с последующей очисткой продуктов нитрования, включая удаление из них и регенерацию смесей нитрующих кислот, прежде всего азотной кислоты, серной кислоты и оксида азота. Промышленная установка содержит блок нитрования и расположенный после него блок кислой промывки, состоящий из блока перекрестноточной экстракционной обработки и расположенного после него блока перекрестноточной экстракционной обработки. Технический результат – практически полное регенерирование в высоких концентрациях указанных кислот, включая оксид азота, что позволяет возвращать их в процесс нитрования и тем самым значительно уменьшить загрязнение ими сточных вод. 2 н. и 8 з.п. ф-лы, 2 ил.
Настоящее изобретение относится к выведению из процессов нитрования и регенерации смесей нитрующих кислот, прежде всего смесей серной кислоты, азотной кислоты и оксидов азота. Настоящее изобретение относится прежде всего к способу выведения из процессов нитрования и регенерации смесей нитрующих кислот, прежде всего смесей серной кислоты, азотной кислоты и оксидов азота, образующихся при нитровании нитруемых ароматических соединений (например, бензола, толуола, хлорбензола, дихлорбензолов, мононитробензола, мононитрохлорбензолов, мононитротолуолов, динитротолуолов и т.д.) и присутствующих после отделения нитрующей кислоты в сырых продуктах нитрования. В соответствии с особым аспектом настоящее изобретение относится к способу удаления и регенерации смесей нитрующих кислот, прежде всего смесей серной кислоты, азотной кислоты и оксидов азота, из сырых динитротолуолов (ДНТ), получаемых при нитровании толуола или мононитротолуолов (МНТ) после отделения нитрующей кислоты. Настоящее изобретение относится также к установке для нитрования нитруемых ароматических соединений с последующей очисткой продуктов нитрования, включая удаление из них и регенерацию смесей нитрующих кислот, прежде всего серной кислоты, азотной кислоты и оксидов азота.
Нитрование, прежде всего ароматических соединений, является одной из важнейших реакций в органической химии, поскольку оно имеет большое техническое значение и поэтому находит универсальное применение, например, при получении взрывчатых веществ, в фармацевтической промышленности, при синтезе полимеров, в производстве красителей и в иных аналогичных областях химической промышленности. В препаративной химии важное значение имеет прежде всего электрофильное нитрование ароматических соединений, во-первых, благодаря возможности нитрования соответствующим нитрующим агентом практически всех ароматических соединений, а во-вторых, благодаря возможности легкого превращения ароматических нитрогрупп в другие функциональные группы. Простейшими и наиболее часто применяемыми в технике нитрующими агентами являются смеси азотной и серной кислот (так называемая “нитрующая кислота”) с варьируемым количественным соотношением между ними. При этом концентрированная серная кислота способствует формированию собственно активного нитрильного катиона и наряду с этим связывает образующуюся в процессе нитрования воду. Более подробную информацию о нитровании можно найти, например, в Römpp Chemielexikon, 10-е изд., изд-во Georg Thieme, Stuttgart/New York, т.4, 1998, сс.2914/2915, статьи “Nitrierung” и “Nitriersäure”, а также в цитируемой в этой публикации литературе.
В промышленных процессах нитрования используют значительные количества нитрующей кислоты. Поскольку нитрующую кислоту обычно используют в сравнительно высоком избытке, для повышения рентабельности процесса нитрования стремятся не только удалять избыточную нитрующую кислоту, включая образовавшиеся оксиды азота, из продуктов нитрования, соответственно максимально полно отделять от них с целью получения высокочистых и прежде всего не содержащих нитрующую кислоту продуктов нитрования, но и регенерировать отделенную избыточную нитрующую кислоту, включая образовавшиеся оксиды азота, для повторного использования в процессе нитрования и снижения затрат на ее утилизацию. Максимально полное удаление и регенерация избыточной нитрующей кислоты из продуктов нитрования необходимы также по экологическим причинам и прежде всего с учетом законодательно установленных в этом отношении норм, поскольку позволяют минимизировать загрязнение сточных вод из процесса нитрования, прежде всего их загрязнение нитритами.
Рассмотренная выше проблема, учитывая сложность лежащих в ее основе физико-химических механизмов, требует нетривиального решения, в связи с чем согласно уровню техники уже предлагались самые различные подходы и предпринимались многочисленные попытки ее решения, однако ни один, соответственно не одна из них не позволил(а) добиться удовлетворительного во всех отношениях результата.
Сложность указанной выше проблемы поясняется ниже на примере процесса нитрования толуола или мононитротолуолов (МНТ) до динитротолуолов (ДНТ) (см. Н.Hermann и др., “Industrial Nitration of Toluene to Dinitrotoluene”, ACS Symposium Series 623, “Nitration – Recent Laboratory and Industrial Development”, под ред. L.F.Albright и др., гл. 21, American Chemical Society, 1996, Washington D.C.), однако настоящее изобретение не ограничено только таким процессом, а может универсально использоваться применительно ко всем процессам нитрования нитруемых ароматических соединений, к которым (процессам) соответственно в равной мере относятся все последующие пояснения.
ДНТ можно получать, например, из толуола двухстадийным изотермическим методом в противотоке, при этом для обеспечения на каждой из стадий количественного превращения подвергаемых нитрованию веществ (толуола, соответственно МНТ) в нитрующих кислотах азотная кислота всегда должна присутствовать в избытке, составляющем от 1,01 до 1,08 от ее необходимого количества. На первой стадии нитрования (МНТ-стадии) толуол при температуре от 25 до 45°С селективно взаимодействует с поступающей со второй стадии нитрования (ДНТ-стадии) кислотой (отработанной ДНТ-кислотой) и свежей азотной кислотой с образованием МНТ. Нитрующая кислота, образующаяся по завершении первой стадии нитрования (отработанная МНТ-кислота), еще содержит в равновесии с органической фазой от 70 до 73% серной кислоты, примерно от 0,3 до 0,7% азотной кислоты и от 0,4 до 2,0% нитрозы в виде HNO2. После разделения фаз отработанную МНТ-кислоту направляют на обработку, цель которой состоит в извлечении остаточного количества азотной кислоты, а также в извлечении нитрозы и растворенного МНТ/ДНТ. Сырой МНТ, который еще содержит нитрокрезолы, азотную кислоту, нитрозу и другие продукты расщепления, без очистки непосредственно подвергают взаимодействию на второй стадии нитрования со свежей смесью кислот, состоящей из 96%-ной серной кислоты и примерно 98%-ной, соответственно 60-68%-ной азотной кислоты, с получением ДНТ. Получаемый после отделения нитрующей кислоты (отработанной ДНТ-кислоты) сырой ДНТ наряду со смесью соответствующих изомеров, состоящей примерно из 76% 2,4-ДНТ, 19,5% 2,6-ДНТ, 0,6% 2,5-ДНТ, 3,7% “орто-изомеров” (2,3-ДНТ и 3,4-ДНТ), 0,8% 3,5-ДНТ, максимум 0,01% МНТ и следовых количеств тринитротолуола (например, 0,02%), содержит также нитрокрезолы, азотную кислоту, серную кислоту и растворенный оксид азота (NO2) (см., например, US 4482769). Количество растворенных и суспендированных в сыром ДНТ азотной кислоты, серной кислоты и нитрозы зависит от состава отработанной ДНТ-кислоты и качества выполняемого по завершении реакции разделения фаз на отработанную ДНТ-кислоту и сырой ДНТ.
Для извлечения этих веществ сначала из сырого ДНТ, который получают в результате нитрования в него толуола и последующего отделения нитрующей кислоты и который еще содержит серную кислоту, азотную кислоту, оксиды азота (“нитрозу”), крезолы, а также другие продукты расщепления, удаляют указанные выше примеси путем многостадийной промывки водой. Такую промывку проводят согласно уровню техники в три стадии стандартным методом, основные принципы которого описаны, например, у А.В.Quakenbusch и В.Т.Pennington, “The Olin Dinitrotoluene (DNT) Process”, материалы Всемирного конгресса по полиуретанам (Polyurethanes World Congress), 10-13 октября 1993 г. В соответствии с этим методом промывку проводят при температуре от 60 до 70°С в три стадии, на первой из которых (стадия кислой промывки) водой вымывают все кислоты, такие как серная кислота, азотная кислота и азотистая кислота, соответственно нитроза, на второй стадии промывки (стадия щелочной промывки) растворами карбоната натрия вымывают все слабокислые вещества, такие, например, как нитрокрезолы, и в завершение на последней стадии промывки водой удаляют следы карбоната натрия и крезолов. Настоящее изобретение направлено на оптимизацию первой стадии (стадии кислой промывки) подобного метода промывки.
Насыщенные динитротолуолом объединенные сточные воды из процесса промывки сырого ДНТ из-за высокого содержания в нем кислот всегда являются кислыми и в зависимости от соотношения между количеством промывочной воды и количеством промытого ДНТ (от 1,5 до 3 м3 /ДНТ) содержат примерно от 0,2 до 3,0% серной кислоты, от 1 до 3% азотной кислоты, от 0,1 до 0,2% HNO2, от 0,2 до 0,5% ДНТ (в зависимости от температуры и содержания кислот), от 400 до 800 ч./млн. нитрокрезолов и другие продукты расщепления, образующиеся при окислении нитрокрезолов на ДНТ-стадии. Наряду с присутствием в сточных водах токсичных нитрокрезолов, которые необходимо удалять из сточных вод перед их направлением в сборник сточных вод, определенную проблему представляет также высокое содержание в сточных водах азотной кислоты и серной кислоты, составляющее от 1 до 3% и от 0,2 до 3% соответственно. Присутствующая в сточных водах азотная кислота, равно как и содержащиеся в отработанной кислоте в остаточном количестве азотная кислота и нитроза, безвозвратно теряются для процесса нитрования и в зависимости от технологии очистки сточных вод и переработки отработанной кислоты образуются в виде более или менее разбавленной азотной кислоты, которую невозможно непосредственно возвращать в процесс нитрования. Так, в частности, из отработанной МНТ-кислоты путем быстрого испарения в вакууме получают разбавленную азотную кислоту концентрацией около 16% или путем упаривания при нормальном давлении получают двухфазную смесь, состоящую из 15-30%-ной азотной кислоты и МНТ/ДНТ в качестве органической фазы.
Перед подачей таких сточных вод со стадии кислой промывки ДНТ, соответственно со стадии очистки отработанной МНТ-кислоты в сборник сточных вод содержание в них не только растворенного МНТ/ДНТ, но и нитратов и сульфатов необходимо снизить до предельно допустимых, соответственно законодательно установленных значений для сброса сточных вод (например, 50 мг/м3 для нитрата, 1200 мг для сульфата и ХПК 175 мг O2/л). Добиться этого можно лишь за счет обработки сточных водах гидроксидом кальция в целях отделения избыточного сульфата в виде сульфата кальция с последующим биологическим разложением нитрата и органических загрязнений.
В уровне техники было предложено удалять кислые компоненты из сырого ДНТ путем их экстракции из него. Однако практически реализовать подобную идею не столь просто. Обусловлено это тем, что под экстракцией кислых компонентов из сырого ДНТ подразумевается не простая их экстракция, при которой для каждого кислого компонента справедлив один и тот же коэффициент распределения между фазами во всем диапазоне концентраций, а экстракция с исключительно сложным механизмом ее проведения. Все присутствующие в сыром ДНТ компоненты удаляют из него за счет их взаимодействия с водой в соответствии с уравнениями (1)-(3) благодаря равновесному распределению этих компонентов между органической фазой (сырым ДНТ), с одной стороны, и промывочной водой, с другой стороны:
(1) H2SO4+Н2O H3O++HSO4 –,
(2) HNO3+Н2О H3O++NO3 –,
(3) 3NO2+Н2О 2HNO3+NO.
Такие равновесия согласно уравнениям (1)-(3) оказывают взаимное влияние, зависящее, в частности, от концентрации отдельных компонентов. Помимо этого равновесные распределения компонентов между органической фазой и водной фазой зависят от концентрации этих компонентов в водной фазе. Серная кислота и азотная кислота при низких концентрациях присутствуют в водном экстракте в соответствии с приведенными выше уравнениями (1) и (2) в полностью диссоциированном виде и имеют высокий коэффициент распределения между водной фазой и органической фазой, а равновесное распределение этих кислот между обеими фазами полностью смещено в сторону водного экстракта. Полнота экстракции NO2 зависит от протекающего по уравнению (3) необратимого диспропорционирования NO2, скорость которого определяется силой присутствующих в водной фазе кислот и в значительной степени зависит от длительности обработки.
Благодаря соответствующему равновесному распределению серная кислота почти полностью экстрагируется из органической фазы до концентрации в водном экстракте, составляющей около 70%, при по существу отсутствующей обратной экстракции. Обратная экстракция серной кислоты в органическую фазу начинает происходить лишь с увеличением концентрации серной кислоты свыше примерно 70%. Обратная экстракция серной кислоты является, например, причиной того, что в сыром ДНТ в равновесии с отработанной ДНТ-кислотой с содержанием серной кислоты более 81% (отношение серная кислота/вода) присутствует уже до 0,7% растворенной в ДНТ серной кислоты. В отличие от этого азотная кислота присутствует в водном растворе в недиссоциированном состоянии уже при относительно низкой концентрации и в этом случае экстрагируется как таковая в соответствии с равновесным распределением обратно в органическую фазу. Коэффициент распределения азотной кислоты между водной и органической фазами постоянно уменьшается по мере увеличения концентрации удаленных промывкой кислот в водной фазе, каковой эффект значительно усиливается за счет присутствия серной кислоты, в связи с чем коэффициент распределения азотной кислоты между водной и органической фазами в присутствии серной кислоты может даже принимать значения меньше 1. Обусловлено это тем, что в смеси серной кислоты с азотной кислотой в воде равновесие протекающей в соответствии с уравнением (2) диссоциации азотной кислоты уже при пониженных ее концентрациях в водной фазе смещается в сторону недиссоциированной азотной кислоты, которая преимущественно экстрагируется обратно в органическую фазу.
Диоксид азота (NO2) квазинеобратимо диспропорционирует в водной фазе до азотной кислоты в соответствии с приведенным выше уравнением (3). Однако подобное диспропорционирование диоксида азота согласно уравнению (3) протекает количественно лишь в присутствии большого количества воды. В отличие от этого диспропорционирование диоксида азота в присутствии серной кислоты повышенной концентрации протекает не в соответствии с уравнением (3), а в соответствии со следующими уравнениями (4) и (5):
(4) 2NO2+Н2O HNO3+HNO2,
(5) HNO2+H2SO4 Н2O+NOHSO4.
Образующаяся при реакции в соответствии с уравнением (4) азотистая кислота
(HNO2) улавливается за счет образования соли NOHSO4 в соответствии с приведенным выше уравнением (5), и поэтому дальнейшее диспропорционирование азотистой кислоты до HNO3 и NO в соответствии с приведенным ниже уравнением (6):
(6) 3HNO2 HNO3+2NO+H2O
не происходит, соответственно в крайнем случае протекает лишь очень медленно.
Этими особенностями обусловлено прежде всего присутствие во всех отработанных кислотах из процесса нитрования наряду с азотной кислотой еще и нитрозилсерной кислоты (NOHSO4), количество которой превышает 65% от содержания серной кислоты и которую при повторном концентрировании этих отработанных кислот необходимо удалять, например, путем сложной отгонки водяным паром или иными методами.
Подобные сложные свойства смеси азотной кислоты, серной кислоты и оксидов азота в сыром ДНТ и их взаимодействие между собой при экстракции затрудняют решение рассмотренной выше проблемы.
Для уменьшения потерь азотной кислоты, составляющих около 8% от необходимого для нитрования количества, и тем самым для снижения затрат на удаление азотной кислоты из сточных вод согласно уровню техники было предложено концентрировать образующуюся, например, при очистке отработанной МНТ-кислоты быстрым испарением разбавленную азотную кислоту с содержанием HNO3 около 16,3% и HNO2 около 4,9% путем перегонки до 65%-ной азотной кислоты, которую можно возвращать обратно в процесс нитрования (см. ЕР 0415354 А2).
Согласно ЕР 0279312 А2 была далее предпринята попытка регенерации растворенных, соответственно суспендированных в сыром ДНТ азотной кислоты, серной кислоты и нитрозы путем промывки сырого ДНТ водой в количестве, достигающем 10%, таким образом, чтобы образующуюся при такой промывке концентрированную кислоту с плотностью, превышающей плотность ДНТ, можно было возвращать непосредственно в процесс нитрования. Цель предложенного в ЕР 0279312 А2 решения состоит, таким образом, в достижении за счет максимально высокого соотношения между ДНТ и промывочной водой максимально высокой концентрации кислоты и в объединенном кислотном экстракте, получаемом из сырого ДНТ в процессе его двухстадийной экстракционной обработки, что позволяет без специального концентрирования использовать возвращаемую на первую стадию нитрования кислотную фазу в качестве смешанной кислоты, при этом, однако, приходится мириться лишь с неполной регенерацией азотной кислоты. Неполная регенерация азотной кислоты обусловлена тем, что подобный подход позволяет регенерировать лишь примерно от 50 до 72% растворенной в сыром ДНТ азотной кислоты, а все еще остающаяся в ДНТ азотная кислота в количестве от 0,3 до 0,6% (от 3 до 6 кг на тонну ДНТ) продолжает попадать при промывке в сточные воды и в результате значительно загрязняет их. Помимо этого согласно ЕР 0279312 А2 отсутствует регенерация оксидов азота, соответственно они не учитываются, и поэтому предложенный в указанной публикации способ не оптимизирован в отношении достаточно полной регенерации также присутствующих в сыром ДНТ оксидов азота и образующейся в результате их диспропорционирования азотной кислоты, чем объясняется сравнительно низкий выход процесса регенерации азотной кислоты. Хотя согласно приведенным в ЕР 0279312 А2 примерам 1 и 2 содержание сульфатов в сточных водах и удается снизить примерно на 96-97%, содержание же нитратов в сточных водах удается снизить лишь примерно на 60%, соответственно на 72%. По этой причине в сточные воды продолжают попадать значительные количества нитратов (около 3,0 кг/т ДНТ в примере 1 и 5,2 кг/т ДНТ в примере 2), чем наряду с необходимостью дополнительной очистки сточных вод с целью удаления из них нитратов обусловлена также безвозвратная потеря азотной кислоты для процесса нитрования. Тем самым описанный в ЕР 0279312 А2 способ, основная цель которого состоит в регенерации серной кислоты из сырого ДНТ в максимально возможном количестве и в получении экстракта с настолько высокой концентрацией в нем кислоты, чтобы при ее возврате в процесс нитрования равновесие нитрования с точки зрения содержания воды в нитрующей кислоте в минимально возможной степени смещалось в сторону более высокого содержания воды в нитрующей кислоте, исходно предполагает невозможность количественной регенерации азотной кислоты, что вообще исключает возможность снижения содержания нитратов в сточных водах до минимума во избежание необходимости подвергать сточные воды дополнительной очистке в целях удаления из них нитратов.
Для регенерации азотной кислоты из содержащего ее сырого ДНТ согласно US 4257986 была далее предпринята попытка экстрагировать часть азотной кислоты из сырого ДНТ путем его промывки очищенной отработанной МНТ-кислотой с последующим возвратом этой содержащей экстрагированную азотную кислоту отработанной МНТ-кислоты в процесс нитрования. Однако экстрагировать растворенную в сыром ДНТ азотную кислоту и нитрозу таким способом удается не полностью, а лишь до уровня, который соответствует равновесному распределению этих веществ между ДНТ и кислотой (этим способом экстрагируют около 50-60% присутствующей в сыром ДНТ азотной кислоты).
Помимо этого согласно ЕР 0155586 А1 была предпринята попытка уменьшить за счет изменения условий нитрования потери азотной кислоты вследствие экстракции сырым ДНТ, соответственно образование нитрозы из азотной кислоты вследствие окисления содержащихся в сыром МНТ динитрокрезолов (преимущественно 2,4-динитрокрезола), для чего нитрование толуола до МНТ проводят не при примерно 70-72%-ном, а при 72-76%-ном содержании серной кислоты в отработанной МНТ-кислоте. При таком нитровании толуола до МНТ в отработанной МНТ-кислоте с содержанием серной кислоты около 75% количество образующегося динитрокрезола уменьшается на величину, достигающую 25%, по сравнению с нитрованием в отработанной МНТ-кислоте с 70%-ным содержанием серной кислоты (см. Hanson и др., ACS Symposium Series, 22, 1976, с.132, Industrial and Laboratory Nitration).
Все рассмотренные выше меры способствуют снижению потерь азотной кислоты при нитровании толуола до ДНТ, обусловленных ее выведением из процесса нитрования. Однако и промывка сырого ДНТ в соответствии с ЕР 0279312 А2, и концентрирование получаемой быстрым испарением из МНТ-кислоты азотной кислоты в соответствии с ЕР 0415354 А2 приводят на соответствующих отдельных стадиях процесса лишь к сокращению потерь азотной кислоты. Образующиеся же по завершении всего технологического цикла (нитрование, обработка отработанной кислоты и промывка) сточные воды все еще остаются загрязнены значительными количествами нитратов.
В патенте СА 1034603 описан способ получения толуилендиамина путем нитрования толуола в присутствии неорганической кислоты с последующей промывкой образовавшегося в результате сырого динитротолуола водой, которая не должна содержать никаких нейтрализующих кислоты соединений, с целью удаления из динитротолуола избытка кислот перед его каталитическим восстановлением до диамина. Весь образующийся в результате подобной промывки водный экстракт выводят затем из процесса в виде сточных вод. Предложенный в СА 1034603 способ не предусматривает по причинам низкой рентабельности повторное использование экстракта и его возврат в процесс, поскольку вся промывочная вода содержит после ее использования серную кислоту, азотную кислоту, азотистую кислоту и нитроароматические соединения в столь малых количествах, при которых возврат этой промывочной воды в цикл полностью исключается. Иными словами, промывочный раствор разбавлен настолько, что его концентрирование не компенсирует затрачиваемых на это средств, и поэтому его выводят из технологического процесса в качестве сточных вод. Помимо этого при осуществлении этого способа в ДНТ остаются динитрокрезолы, поскольку их дополнительно не удаляют путем щелочной промывки перед дальнейшей переработкой ДНТ. Растворенные в ДНТ нитрокрезолы выводят из процесса без дополнительных затрат лишь в виде кубового продукта вместе с другими фракциями, образующимися при отгонке получаемого в конечном итоге толуилендиамина (ТДА). Отделение же азотной кислоты без ее возврата в процесс нитрования упоминается в указанной публикации лишь в качестве частной стадии процесса получения ТДА.
Таким образом, все известные из уровня техники способы позволяют лишь частично решить проблему потерь используемой для нитрования азотной кислоты, а тем самым и проблему загрязнения сточных вод из установки для синтеза ДНТ нитратами.
Из ЕР 0736514 А2 известен далее способ удаления и регенерации азотной кислоты, серной кислоты и оксидов азота из образующегося при нитровании толуола или мононитротолуола после отделения нитрующей кислоты сырого динитротолуола, заключающийся в том, что сырой динитротолуол подвергают многостадийной противоточной экстракционной обработке разбавленным водным раствором азотной кислоты, серной кислоты и азотистой кислоты, плотность которого меньше плотности динитротолуола, при объемном соотношении между динитротолуолом и этим водным раствором в каждом случае от 1:3 до 10:1 и затем водный экстракт непосредственно или после концентрирования возвращают в процесс нитрования.
Исходя из вышеизложенного в основу настоящего изобретения была положена задача предложить способ выведения и регенерации нитрующей кислоты, прежде всего смесей серной кислоты, азотной кислоты и оксидов азота, из процессов нитрования и соответствующую установку для осуществления этого способа. В соответствии с этим технической предпосылкой создания настоящего изобретения является удаление и регенерация серной кислоты, азотной кислоты и оксидов азота из сырых продуктов нитрования, образовавшихся при нитровании нитруемых ароматических соединений после отделения нитрующей кислоты, и предпочтительно непосредственный возврат указанных серной кислоты, азотной кислоты и оксидов азота в процесс нитрования.
Задача настоящего изобретения состояла прежде всего в проведении процесса промывки полученных при нитровании нитруемых ароматических соединений сырых продуктов нитрования для удаления из них растворенных в них азотной кислоты, серной кислоты и оксидов азота в таком режиме, при котором указанные кислоты и оксиды азота можно было бы практически полностью регенерировать, исключив тем самым загрязнение ими сточных вод. При этом в предпочтительном варианте регенерированная нитрующая смесь должна иметь максимально высокое содержание в ней кислот с тем, чтобы регенерированные кислоты и оксиды азота можно было бы возвращать в процесс нитрования по возможности без концентрирования, а в особенно предпочтительном варианте должна иметь максимально близкий к составу нитрующей кислоты состав, чтобы до минимально возможного уровня снизить количество воды, дополнительно вносимой с регенерированными кислотами в нитрующую смесь.
Еще одна задача настоящего изобретения состояла в разработке способа удаления и регенерации нитрующей кислоты, прежде всего смесей серной кислоты, азотной кислоты и оксидов азота, из сырого динитротолуола (ДНТ), образующегося при нитровании толуола или мононитротолуола (МВТ) после отделения нитрующей кислоты.
Еще одна задача настоящего изобретения состояла в усовершенствовании и оптимизация описанного в ЕР 0736514 А2 способа, прежде всего с точки зрения расширения возможностей его применения в процессах нитрования в целом.
При создании изобретения неожиданно было установлено, что указанные выше задачи можно решить, если получаемые в процессах нитрования, все еще содержащие значительные количества серной кислоты, азотной кислоты и оксидов азота, соответственно азотистой кислоты сырые продукты нитрования подвергать после отделения от них нитрующей кислоты многостадийной экстракционной обработке, предусматривающей комбинирование перекрестноточной экстракционной обработки с последующей противоточной экстракционной обработкой.
Первым объектом настоящего изобретения является заявленный в п.1 способ удаления и регенерации смесей нитрующих кислот, прежде всего азотной кислоты, серной кислоты и оксидов азота, из получаемых при нитровании нитруемых ароматических соединений после отделения нитрующей кислоты сырых продуктов нитрования путем их многостадийной экстракционной обработки. Предпочтительные варианты осуществления предлагаемого в изобретении способа представлены в зависимых пунктах формулы изобретения. Вторым объектом настоящего изобретения является заявленная в п.10 промышленная установка для нитрования нитруемых ароматических соединений с последующей очисткой продуктов нитрования, включая удаление из них и регенерацию смесей нитрующих кислот, прежде всего смесей азотной кислоты, серной кислоты и оксидов азота.
В соответствии с первым объектом настоящего изобретения в нем, таким образом, предлагается способ удаления и регенерации смесей нитрующих кислот, прежде всего азотной кислоты, серной кислоты и оксидов азота, соответственно азотистой кислоты, из получаемых при нитровании нитруемых ароматических соединений после отделения нитрующей кислоты сырых продуктов нитрования путем их многостадийной экстракционной обработки, которую выполняют по меньшей мере в две стадии, одна из которых представляет собой стадию перекрестноточной экстракционной обработки, а другая – стадию противоточной экстракционной обработки. Как указано в начале описания настоящего изобретения, под нитруемыми ароматическими соединениями согласно изобретению подразумеваются прежде всего бензол, толуол, хлорбензол, дихлорбензолы, мононитробензол, мононитротолуолы, мононитрохлорбензол, динитротолуолы и иные соединения.
Иными словами, в соответствии с предлагаемым в изобретении способом сырые продукты нитрования после предварительного отделения содержащей нитрующую кислоту фазы (т.е. кислой водной фазы) подвергают кислой промывке путем их многостадийной экстракционной обработки, которую выполняют по меньшей мере в две стадии, одна из которых представляет собой стадию перекрестноточной экстракционной обработки, а другая – стадию противоточной экстракционной обработки.
При этом противоточную экстракционную обработку в общем случае проводят непосредственно после перекрестноточной экстракционной обработки, т.е. перекрестноточная экстракционная обработка предшествует противоточной экстракционной обработке. В предпочтительном варианте противоточную экстракционную обработку и/или перекрестноточную экстракционную обработку, а предпочтительно и противоточную, и перекрестноточную экстракционную обработку выполняют в системе жидкость-жидкость.
Предлагаемый в изобретении способ неожиданно позволяет решить рассмотренную выше проблему, т.е. прежде всего учитывает сильную зависимость коэффициентов распределения азотной кислоты между водной и органическими фазами от содержания серной кислоты в промывочной кислоте и обусловленную этим в уровне техники низкую степень регенерации азотной кислоты и оксидов азота при присутствии азотной кислоты в высоких концентрациях в промывочной кислоте, соответственно необходимое в уровне техники при определенных условиях дополнительное концентрирование промывочной кислоты до ее возврата в процесс нитрования.
Весь процесс экстракционной обработки для регенерации максимально возможного количества серной кислоты, азотной кислоты и оксидов азота из сырых продуктов нитрования проводят при использовании минимального количества промывочной воды, т.е. и для перекрестноточной, и для противоточной экстракционной обработки согласно изобретению используют кислый промывочный раствор, в общем случае – высококонцентрированную промывочную кислоту. Промывочная кислота представляет собой водный раствор азотной кислоты, серной кислоты и азотистой кислоты, соответственно оксидов азота. Такая промывочная кислота преимущественно образуется in situ при контактировании, соответственно смешении сырых продуктов нитрования после предварительного отделения от них содержащей нитрующую кислоту водной фазы с водой, поскольку сырые продукты нитрования все еще содержат в значительных количествах серную кислоту, азотную кислоту и азотистую кислоту, соответственно оксиды азота, которые в этом случае частично переходят в водную фазу, и в результате in situ образуется кислый промывочный раствор. Объемное соотношение между сырыми продуктами нитрования и промывочной кислотой (т.е. водным раствором азотной кислоты, серной кислоты и азотистой кислоты) и их состав, соответственно концентрацию можно, как описано ниже, целенаправленным регулированием поддерживать на требуемых значениях, варьируя количество добавляемой к сырым продуктам нитрования воды и количество циркулирующей в замкнутом контуре промывочной кислоты. Для этого объемное соотношение между сырыми продуктами и промывочной кислотой, соответственно между сырыми продуктами и (свежей) водой предпочтительно поддерживать в определенных пределах, благодаря чему обеспечивается эффективное и полное удаление и эффективная и полная регенерация смесей нитрующих кислот, прежде всего смесей азотной кислоты, серной кислоты и азотистой кислоты, соответственно оксидов азота, из сырых продуктов нитрования.
В общем случае при осуществлении предлагаемого в изобретении способа противоточную экстракционную обработку проводят непосредственно после перекрестноточной экстракционной обработки, т.е. перекрестноточная экстракционная обработка предшествует противоточной экстракционной обработке. Иными словами, смесь сырых продуктов нитрования, из которой требуется удалить азотную кислоту, серную кислоту и оксиды азота, сначала подвергают кислой промывке путем перекрестноточной экстракционной обработки, за которой следует кислая промывка путем противоточной экстракционной обработки, используя в качестве промывочной кислоты и для перекрестноточной, и для противоточной экстракционной обработки водный раствор азотной кислоты, серной кислоты и азотистой кислоты, но при различающихся между собой объемных отношениях между сырыми продуктами нитрования и этим водным раствором, о чем более подробно сказано ниже.
Методика проведения и предшествующей перекрестноточной, и последующей противоточной экстракционной обработки как таковая известна специалистам в данной области и поэтому не требует более детального рассмотрения. В остальном же для получения более детальной информации в этом отношении можно сослаться, например, на книгу Kirk-Othmer, Encyclopedia of Chemical Technology, 3-изд., т.9, изд-во John Wiley & Sons, 1980, cc.672-716, статья “Extraction liquid-liquid” и цитируемая в ней литература, а также на книгу Römpp Chemielexikon, 10-е изд., изд-во Georg Thieme, Stuttgart/New York, 1997, т.2, с.1268, статья “Extraktion” и цитируемая в ней литература.
При осуществлении предлагаемого в изобретении способа в процессе перекрестноточной экстракционной обработки отделяют преимущественно серную кислоту и лишь часть азотной кислоты и азотистой кислоты, соответственно оксидов азота, а на следующей второй стадии в процессе противоточной экстракционной обработки из сырых продуктов нитрования удаляют серную кислоту, незначительное количество которой остается в сырых продуктах нитрования после их перекрестноточной экстракционной обработки, и прежде всего удаляют практически все еще остающееся после перекрестноточной экстракционной обработки количество азотной кислоты, включая азотистую кислоту, соответственно оксиды азота. Иными словами, водный экстракт, получаемый после перекрестноточной экстракционной обработки, содержит преимущественно серную кислоту и лишь относительно незначительные количества азотной кислоты и азотистой кислоты, соответственно оксидов азота, тогда как экстракт, получаемый в результате последующей противоточной экстракционной обработки, в соответствующих долях содержит преимущественно азотную кислоту и азотистую кислоту, соответственно оксиды азота и лишь незначительные количества серной кислоты. Обусловлено это тем, что для перекрестноточной экстракционной обработки используют промывочную кислоту относительно высокой концентрации, т.е. к сырым продуктам нитрования добавляют сравнительно небольшое количество воды, что с учетом рассмотренного выше равновесного распределения хотя и позволяет удалять из сырых продуктов нитрования с помощью промывочной кислоты значительные количества серной кислоты, однако при этом из сырых продуктов нитрования удается удалить лишь сравнительно малое количество азотной кислоты и азотистой кислоты, соответственно оксидов азота. Связано это с тем, что азотная кислота уже при относительно низких концентрациях находится в водном растворе в виде недиссоциированной азотной кислоты и в соответствии с равновесным распределением повторно экстрагируется в органическую фазу, при этом подобный эффект значительно усиливается вследствие присутствия серной кислоты. Однако азотную кислоту и азотистую кислоту, соответственно оксиды азота в этом случае можно без каких-либо проблем удалить из сырых продуктов нитрования на последующей стадии в процессе их противоточной экстракционной обработки.
Согласно настоящему изобретению перекрестноточную экстракционную обработку в общем случае выполняют в одну стадию, а противоточную экстракцию обычно выполняют в несколько стадий, прежде всего по меньшей мере в две стадии, предпочтительно в две, три или четыре стадии, поскольку благодаря этому обеспечиваются наилучшие экономичность и эффективность предлагаемого в изобретении способа.
Для перекрестноточной экстракционной обработки в общем случае используют, как указано выше, кислый промывочный раствор, прежде всего водный раствор, содержащий преимущественно серную кислоту и в небольшом количестве азотную кислоту и азотистую кислоту. При этом объемное соотношение между сырыми продуктами нитрования и водным раствором азотной кислоты, серной кислоты и азотистой кислоты (т.е. объемное соотношение между сырыми продуктами нитрования и промывочной кислотой) в общем случае устанавливают на значение в интервале от 200:1 до 1:10, прежде всего от 120:1 до 1:5, предпочтительно от 80:1 до
1:5. Тем не менее в некоторых случаях или в зависимости от особенностей практической реализации предлагаемого в изобретении способа может возникнуть необходимость использовать промывочную кислоту в количестве, при котором объемное соотношение между ней и сырыми продуктами нитрования выходит за указанные выше пределы, что всегда остается на усмотрение соответствующего специалиста. В общем случае перекрестноточную экстракционную обработку проводят в одну стадию, однако в принципе ее можно проводить в несколько стадий, прежде всего в две, три или четыре стадии. Тем не менее согласно изобретению предпочтительна одностадийная перекрестноточная экстракционная обработка.
Указанное выше объемное соотношение при перекрестноточной экстракционной обработке регулируют, добавляя к сырым продуктам нитрования воду в соответствующих количествах и дополнительно варьируя количество циркулирующей в замкнутом контуре промывочной кислоты, образующейся in situ. Поскольку сырые продукты нитрования все еще содержат значительные количества серной кислоты, азотной кислоты и азотистой кислоты, при добавлении воды in situ образуется кислый промывочный раствор. Для обеспечения требуемой концентрации серной кислоты, азотной кислоты и азотистой кислоты в образующейся при перекрестноточной экстракционной обработке промывочной кислоте к сырым продуктам нитрования добавляют воду в количестве, достигающем в общем случае 10 мас.%, прежде всего в количестве от 0,1 до 10 мас.%, предпочтительно от 0,5 до 6 мас.%, в пересчете на сырые продукты нитрования. Необходимое для перекрестноточной экстракционной обработки количество воды в значительной степени зависит от количества растворенной в сырых продуктах нитрования серной кислоты и дополнительно суспендированной нитрующей кислоты и в общем случае выбирается с таким расчетом, чтобы при перекрестноточной экстракционной обработке образовывалась 40-80%-ная серная кислота, в которой все еще в растворенном виде присутствует азотная кислота, соответственно нитроза в незначительных количествах, определяемых коэффициентами распределения каждой из них, тогда как основное количество азотной кислоты, включая нитрозу, остается в сырых продуктах нитрования после перекрестноточной экстракционной обработки. В качестве воды в принципе можно использовать свежую воду, однако более предпочтительно согласно изобретению использовать, о чем более подробно сказано ниже, образующуюся непосредственно в процессе воду, соответственно образующийся непосредственно в процессе конденсат (например, конденсат пара, образовавшегося в результате самоиспарения), который получают, например, на стадии концентрирования образующегося в результате противоточной экстракционной обработки водного экстракта или на стадии концентрирования серной кислоты, выходящей из процесса нитрования. Помимо этого добавляемая вода может также частично состоять из свежей воды, а частично – из конденсата.
Общее содержание кислот в кислом водном экстракте, выходящем со стадии перекрестноточной экстракционной обработки, т.е. в выходящей со стадии перекрестноточной экстракционной обработки смеси серной кислоты, азотной кислоты и азотистой кислоты, в общем случае составляет от 40 до 80 мас.%, прежде всего от 45 до 71 мас.%. При этом на долю серной кислоты в общей смеси кислот приходится от 45 до 100%, прежде всего от 60 до 97%.
Путем перекрестноточной экстракционной обработки сырых продуктов нитрования от них в общем случае отделяют по меньшей мере 80%, прежде всего по меньшей мере 95%, предпочтительно по меньшей мере 98%, содержащейся в них серной кислоты и/или по меньшей мере 0,1%, прежде всего по меньшей мере 1%, предпочтительно по меньшей мере 2%, содержащихся в них азотной кислоты и азотистой кислоты, включая оксиды азота. Тем самым получаемый в результате перекрестноточной экстракционной обработки кислый экстракт, соответственно выходящая со стадии перекрестноточной экстракционной обработки смесь кислот содержит преимущественно серную кислоту.
Полученный на стадии перекрестноточной экстракционной обработки водный экстракт можно непосредственно (т.е. без концентрирования) или же после концентрирования, а предпочтительно непосредственно, возвращать в процесс нитрования. Водный экстракт можно концентрировать совместно, например, с нитрующей смесью из процесса нитрования, прежде всего в так называемой системе концентрирования серной кислоты, до концентрации серной кислоты, например, от 87 до 96%.
Подвергнутые перекрестноточной экстракционной обработке сырые продукты нитрования затем (т.е. после удаления образовавшегося в результате перекрестноточной экстракционной обработки кислого водного экстракта) подают на кислую промывку путем противоточной экстракционной обработки. Для противоточной экстракционной обработки используют кислый промывочный раствор, в общем случае водный раствор азотной кислоты, серной кислоты и азотистой кислоты. Подобный кислый промывочный раствор образуется in situ в результате добавления соответствующего количества воды к выходящим со стадии перекрестноточной экстракционной обработки сырым продуктам нитрования, поскольку они все еще содержат значительные количества указанных выше кислот, преимущественно азотной кислоты и оксидов азота, и наряду с ними содержат незначительные количества серной кислоты. В общем случае при кислой промывке путем противоточной экстракционной обработки объемное соотношение между сырыми продуктами нитрования, полученными после их перекрестноточной экстракционной обработки, и промывочной кислотой (т.е. водным раствором азотной кислоты, серной кислоты и азотистой кислоты) устанавливают на значение в интервале от 200:1 до 1:4, прежде всего от 50:1 до 1:2, предпочтительно от 4:1 до 1:1.
Для обеспечения, соответственно для регулирования указанного выше объемного соотношения при противоточной экстракционной обработке сырых продуктов нитрования, полученных после их предшествующей очистки путем перекрестноточной экстракционной обработки, к ним добавляют воду (например, свежую воду и/или конденсат непосредственно из процесса) в соответствующих количествах. Количество воды, добавляемой к сырым продуктам нитрования для их противоточной экстракционной обработки, в общем случае составляет от 1 до 10 мас.%, прежде всего от 2 до 9 мас.%, предпочтительно от 3 до 8 мас.%, в пересчете на сырые продукты нитрования.
Кислый водный экстракт со стадии противоточной экстракционной обработки можно непосредственно (т.е. без концентрирования) или же после концентрирования возвращать в процесс нитрования. Предпочтителен вариант, в котором кислый водный экстракт возвращают в процесс нитрования без концентрирования. При необходимости же подвергать водный экстракт со стадии противоточной экстракционной обработки концентрированию его концентрируют до общего содержания в нем кислот, который в пересчете на азотную кислоту составляет в общем случае по меньшей мере 40 мас.%, прежде всего по меньшей мере 50 мас.%, предпочтительно по меньшей мере 65 мас.%. Получаемую при концентрировании воду, соответственно конденсат можно затем возвращать в экстракционный контур, например, на стадию перекрестноточной экстракционной обработки и/или на стадию противоточной экстракционной обработки.
Общее содержание кислот в экстракте, выходящем со стадии противоточной экстракционной обработки сырых продуктов нитрования, т.е. в выходящей со стадии противоточной экстракционной обработки смеси кислот, состоящей из серной кислоты, азотной кислоты и азотистой кислоты, в пересчете на азотную кислоту в общем случае составляет от 15 до 40 мас.%, прежде всего от 30 до 35 мас.%.
Противоточная экстракционная обработка сырых продуктов нитрования позволяет по меньшей мере практически полностью отделять от сырых продуктов нитрования еще остающуюся в них в незначительном количестве после их перекрестноточной экстракционной обработки серную кислоту. Сказанное равным образом относится и к азотной кислоте и азотистой кислоте, соответственно к оксидам азота, которые все еще присутствуют в значительных количествах в сырых продуктах нитрования после их перекрестноточной экстракционной обработки, но которые по меньшей мере практически полностью удаляют из сырых продуктов нитрования в процессе их противоточной экстракционной обработки.
В особом варианте осуществления настоящего изобретения противоточную экстракционную обработку в свою очередь также можно проводить в несколько стадий, прежде всего по меньшей мере в две стадии, а предпочтительно в две, три или четыре стадии. В этом особом варианте осуществления изобретения на всех стадиях противоточной экстракционной обработки сырых продуктов нитрования, поступающих со стадии их перекрестноточной экстракционной обработки, объемное соотношение между ними и водным раствором азотной кислоты, серной кислоты и азотистой кислоты устанавливают на указанные выше значения в интервале от 200:1 до 1:4, прежде всего от 50:1 до 1:2, предпочтительно от 4:1 до 1:1. В этом варианте, предусматривающем многостадийную противоточную экстракционную обработку сырых продуктов нитрования, на каждой стадии противоточной экстракционной обработки прежде всего для повышения экономичности процесса в цикл возвращают разбавленный водный раствор азотной кислоты, серной кислоты и азотистой кислоты, т.е. кислый промывочный раствор. Подобный подход обеспечивает прежде всего более качественное и эффективное разделение фаз. В этом особом варианте с многостадийной противоточной экстракционной обработкой сырых продуктов нитрования к возвращаемому в экстракционный контур разбавленному кислому промывочному раствору, выходящему с последней стадии противоточной экстракционной обработки, наряду со свежей водой можно также добавлять главным образом конденсат, образующийся в ходе проведения всего процесса, предпочтительно конденсат, образующийся при проводимом в некоторых случаях концентрировании, и/или конденсат пара, образующегося в результате самоиспарения при концентрировании серной кислоты, поступающей из процесса нитрования. В рассматриваемом особом варианте с многостадийной противоточной экстракционной обработкой сырых продуктов нитрования объемное соотношение между ними и водным раствором азотной кислоты, серной кислоты и азотистой кислоты можно регулировать, варьируя возвращаемое в цикл количество этого раствора, а концентрацию промывочной кислоты можно регулировать добавлением воды к возвращаемому в экстракционный контур разбавленному раствору, выходящему с последней стадии противоточной экстракционной обработки. Для поддержания объемного соотношения между сырыми продуктами нитрования и водным раствором азотной кислоты, серной кислоты и азотистой кислоты на требуемом уровне на отдельных стадиях промывки (противоточной экстракционной обработки) на конкретную стадию промывки можно возвращать промывочную кислоту, отделенную при разделении содержащей сырые продукты нитрования фазы и содержащей промывочную кислоту фазы, а на следующую стадию подавать только избыток промывочной кислоты.
Независимо от проведения противоточной экстракционной обработки в одну или несколько стадий плотность водного раствора азотной кислоты, серной кислоты и азотистой кислоты в каждом случае устанавливают на значение ниже плотности продуктов нитрования. Соблюдение этого условия способствует надежному проведению процесса. В отличие от этого при предшествующей перекрестноточной экстракционной обработке сырых продуктов нитрования плотность водного раствора азотной кислоты, серной кислоты и азотистой кислоты может в зависимости от концентрации кислот и прежде всего при очень высоких значениях их общей концентрации оказаться больше плотности продуктов нитрования. Однако при последующей противоточной экстракционной обработке продуктов нитрования по указанным выше причинам следует избегать возникновения подобной ситуации, при которой плотность водного раствора азотной, серной и азотистой кислот оказывается больше плотности продуктов нитрования.
Сырые продукты нитрования, получаемые в результате их противоточной экстракционной обработки, затем подвергают дополнительной очистке, соответственно обработке. Для этого сырые продукты нитрования подвергают, в частности, щелочной, а затем нейтральной промывке, после которой продукты нитрования в некоторых случаях можно подвергать сушке.
При создании изобретения неожиданно было установлено, что предлагаемый в нем способ позволяет экстрагировать из сырых продуктов нитрования более 98%, предпочтительно более 99%, содержащихся в них серной кислоты, азотной кислоты и оксидов азота. Учитывая тот факт, что на первой стадии предлагаемого в изобретении способа, на которой сырые продукты нитрования подвергают поперечноточной экстракционной обработке, из них удаляют преобладающую часть серной кислоты, на последующей второй стадии предлагаемого в изобретении способа, на которой сырые продукты нитрования подвергают противоточной экстракционной обработке, равновесие распределения азотной кислоты и азотистой кислоты смещается в сторону водной фазы, что наряду с удалением из продуктов нитрования остатков серной кислоты позволяет при противоточной экстракционной обработке продуктов нитрования на второй стадии предлагаемого в изобретении способа практически количественно удалять из них азотную кислоту и азотистую кислоту, соответственно оксиды азота. Подобного эффекта удается достичь лишь за счет предлагаемой в изобретении и осуществляемой описанным выше способом комбинированной кислой промывки продуктов нитрования сначала путем их перекрестноточной экстракционной обработки, а затем путем их противоточной экстракционной обработки.
На всех стадиях экстракционной обработки, т.е. и на стадии перекрестноточной экстракционной обработки, и на стадии противоточной экстракционной обработки, ее проводят при температуре выше температуры плавления продуктов нитрования. Подобный подход позволяет выполнять экстракционную обработку сырых продуктов нитрования в системе жидкость-жидкость и тем самым удалять из них остаточные количества кислот.
В том случае, если при перекрестноточной экстракционной обработке и/или при противоточной экстракционной обработке продуктов нитрования предусмотрено концентрирование образующихся кислых водных экстрактов, то получаемые на всех стадиях экстракционной обработки и направляемые на концентрирование растворы азотной кислоты, серной кислоты и азотистой кислоты предпочтительно объединять и совместно подвергать концентрированию для последующего возврата в процесс нитрования. Вместе с растворами со всех стадий экстракционной обработки продуктов нитрования можно также концентрировать и затем возвращать в процесс нитрования содержащие азотную кислоту образующиеся при упаривании конденсаты со стадии очистки отработанной нитрующей кислоты. Подобные растворы концентрируют до повышения общего содержания в них кислот до величины, составляющей в общем случае по меньшей мере 40 мас.%, прежде всего по меньшей мере 50 мас.%, предпочтительно по меньшей мере 65 мас.%, в пересчете на азотную кислоту.
Предлагаемый в изобретении способ пригоден прежде всего для удаления и регенерации азотной кислоты, серной кислоты и оксидов азота из сырых динитротолуолов, получаемых при нитровании толуола или мононитротолуолов после отделения нитрующей кислоты, но не ограничен применением только в этих целях.
Предлагаемый в изобретении способ обеспечивает эффективное удаление и регенерацию смесей нитрующих кислот, прежде всего смесей серной кислоты, азотной кислоты и оксидов азота, выходящих из процессов нитрования, т.е. удаление и регенерацию таких смесей нитрующих кислот из сырых продуктов нитрования, с выходом, превышающем 98%, предпочтительно превышающем 99%. Предлагаемый в изобретении способ позволяет практически полностью регенерировать указанные кислоты, включая оксиды азота. В результате удается избежать загрязнения выводимых из процесса нитрования сточных вод подобными веществами. Более того, регенерированные нитрующие смеси можно возвращать в процесс нитрования. Подобная возможность обеспечивается согласно изобретению прежде всего благодаря получению регенерированных нитрующих смесей в сравнительно высоких концентрациях, при которых их можно непосредственно возвращать в технологический цикл. Благодаря же комбинированию перекрестноточной экстракционной обработки с последующей противоточной экстракционной обработкой количество дополнительно вносимой в процесс воды удается поддерживать на минимально возможном уровне и получать в результате относительно концентрированную смесь нитрующих кислот, которую при необходимости можно непосредственно возвращать в процесс нитрования.
Еще одним объектом настоящего изобретения является промышленная установка для нитрования нитруемых ароматических соединений с последующей очисткой продуктов нитрования, включая удаление из них и регенерацию смесей нитрующих кислот, прежде всего смесей азотной кислоты, серной кислоты и оксидов азота, содержащая следующие блоки:
а) блок нитрования нитруемых ароматических соединений с одним или несколькими соответствующими реакторами для проведения реакции(ий) нитрования и
б) расположенный в технологической линии после блока нитрования блок кислой промывки путем экстракционной обработки, прежде всего описанным выше способом, состоящий из блока перекрестноточной экстракционной обработки для кислой промывки сырых продуктов нитрования путем их перекрестноточной экстракционной обработки и расположенного в технологической линии после блока перекрестноточной экстракционной обработки блока противоточной экстракционной обработки для кислой промывки подвергнутых ранее перекрестноточной экстракционной обработке сырых продуктов нитрования путем их противоточной экстракционной обработки.
Между блоком нитрования и блоком экстракционной обработки в общем случае дополнительно предусмотрен также разделительный блок, предназначенный для отделения кислой водной фазы от фазы, содержащей сырые продукты нитрования, перед их подачей в блок экстракционной обработки.
В технологической линии после блока кислой промывки путем экстракционной обработки в общем случае дополнительно предусмотрен еще один блок, предназначенный для дополнительной обработки и/или очистки сырых продуктов нитрования, выходящих из блока их кислой промывки путем экстракционной обработки, и прежде всего содержащий блок щелочной промывки и установленный за ним блок нейтральной промывки, а также предусмотренный в некоторых случаях заключительный блок для сушки очищенных конечных продуктов.
В отношении предлагаемой в изобретении промышленной установки справедливы все приведенные выше пояснения, относящиеся к предлагаемому в изобретении способу, и поэтому они во избежание повторов повторно не рассматриваются.
Другие преимущества, особенности, аспекты и отличительные признаки настоящего изобретения более подробно рассмотрены ниже на примере предпочтительного варианта его осуществления со ссылкой на прилагаемые к описанию чертежи, на которых показано
на фиг.1 – технологическая схема, иллюстрирующая предлагаемый в изобретении способ в соответствии с предпочтительным вариантом осуществления изобретения, и
на фиг.2 – схема предлагаемой в изобретении промышленной установки для нитрования нитруемых ароматических соединений с последующей очисткой продуктов нитрования, включая удаление из них и регенерацию нитрующих смесей, в соответствии с предпочтительным вариантом осуществления изобретения.
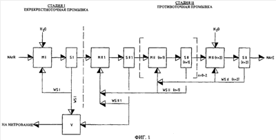
На фиг.1 в качестве примера показана технологическая схема, иллюстрирующая предлагаемый в изобретении способ двухстадийной промывки, выполняемой для регенерации серной кислоты, азотной кислоты и нитрозы из нитроароматических соединений. Сырое нитроароматическое соединение (NArR) из процесса нитрования вместе со свежей водой или конденсатом со стадии концентрирования кислоты и циркулирующей в замкнутом контуре промывочной кислотой (WS I), отбираемой из сепаратора (S I), подают в смеситель (М I) на стадию I промывки (перекрестноточной промывки). В сепараторе (S I) происходит деэмульгирование эмульсии, состоящей из нитроароматического соединения (NArR) и промывочной кислоты (WS I). Промывочную кислоту (WS I) подают из сепаратора (S I) обратно в смеситель (М I) только в таком количестве, которое необходимо для поддержания объемного соотношения между промывочной кислотой и нитроароматическим соединением в смесителе на заданном уровне. Избыток промывочной кислоты (WS I) направляют в сборник (V). Из сепаратора (S I) нитроароматическое соединение (NArR) вместе с избыточной промывочной кислотой (WS II (n+1)) и циркулирующей в замкнутом контуре промывочной кислотой (WS II 1), отбираемой из сепаратора (S II 1), подают в смеситель (MII 1) на стадию II промывки (противоточной экстракционной обработки). С выхода смесителя (MII 1) полученную в нем в результате промывки эмульсию подают на разделение ее фаз в сепаратор (S II 1), отбираемую из которого промывочную кислоту (WS II 1) подают обратно в смеситель (MII 1) в таком количестве, которое необходимо для поддержания в нем объемного соотношения между нитроароматическим соединением и водой на заданном уровне. Избыток промывочной кислоты (W II 1) направляют в сборник (V) и из него вместе с промывочной кислотой (WS I) непосредственно либо после дополнительного промежуточного концентрирования возвращают в процесс нитрования. Нитроароматическое соединение (NArR) из сепаратора (S II 1) вместе с циркулирующей в замкнутом контуре промывочной кислотой (WS II (n+1)), отбираемой из сепаратора (S II (n+1)), и избытком промывочной кислоты, отбираемой из сепаратора (S II (n+2)), подают в смеситель (М II (n+1)). С выхода смесителя (М II (n+1)) полученную в нем в результате промывки эмульсию подают на разделение ее фаз в сепаратор (S II (n+1)), отбираемую из которого промывочную кислоту (WS II (n+1)) подают обратно в смеситель (М II (n+1)) в таком количестве, которое необходимо для поддержания в нем объемного соотношения между нитроароматическим соединенинм и промывочной кислотой на заданном уровне. Избыток промывочной кислоты (WS II (n+1)) подают в смеситель (М II 1). Подобный процесс повторяют n раз, где n соответствует количеству стадий промывки. В последний смеситель (М II (n+2)) подают подвергаемое промывке нитроароматическое соединение из сепаратора (S II (n+1)) вместе со свежей водой или конденсатом со стадии концентрирования кислоты и промывочной кислотой (WS II (n+2)) из сепаратора (S II (n+2)). С выхода смесителя (М II (n+2)) полученную в нем в результате промывки эмульсию подают на разделение ее фаз в сепаратор (S II (n+2)), отбираемую из которого промывочную кислоту (WS II (n+2)) подают обратно в смеситель (М II (n+2)) в таком количестве, которое необходимо для поддержания в нем объемного соотношения между нитроароматическим соединением и промывочной кислотой на заданном уровне. Избыток промывочной кислоты (WS II (n+2)) подают в смеситель (М II (n+1)). Уже не содержащее кислоту нитроароматическое соединение (NArE) направляют на последующую обработку щелочью.
На фиг.2 показан пример установки с интегрированной в нее предлагаемой в изобретении системой двухстадийной регенерации серной кислоты, азотной кислоты и нитрозы из сырого нитроароматического соединения. Нитроароматическое соединение (NAr), получаемое в блоке (N) нитрования в результате взаимодействия ароматического соединения со смесью азотной и серной кислот, после отделения нитрующей эмульсии в сепараторе (S) подают вместе с водой и/или конденсатом со стадии концентрирования кислоты на стадию I (WS I) кислой промывки (перекрестноточной). После разделения фаз полученной в результате промывки на стадии I (WS I) эмульсии уже не содержащее серную кислоту нитроароматическое соединение подают на стадию II (WS II) кислой промывки (противоточной промывки) вместе с предусмотренным для такой промывки количеством воды и/или конденсата со стадии концентрирования кислоты. После разделения фаз полученной в результате промывки на стадии II (WS II) эмульсии уже не содержащее серную кислоту, азотную кислоту и нитрозу нитроароматическое соединение промывают щелочью в блоке щелочной промывки (WA), а затем чистой водой в блоке нейтральной промывки (WN). После разделения фаз в блоке нейтральной промывки (WN) уже не содержащее кислот, фенолов и прочих примесей нитроароматическое соединение (NArE) подают на дальнейшую переработку (преимущественно на восстановление до соответствующих аминов). Выходящую из блока нейтральной промывки (WN) промывочную воду вместе со щелочью (например, раствором едкого натра) подают в блок щелочной промывки (WA). Отделенную при промывке щелочью фенолсодержащую промывочную воду (AW) подают на очистку. Отводимые со стадий предлагаемой в изобретении кислой промывки WS I и WS II промывочные кислоты WS 1 и WS 2 по отдельности или совместно возвращают в процесс нитрования вместе со слабой азотной кислотой (WNA) из системы концентрирования серной кислоты (SAC) напрямую или после промежуточного концентрирования, а также вместе с азотной кислотой из системы (А) очистки отходящих газов. В другом варианте отводимую с первой стадии промывки (WS I) промывочную кислоту можно также концентрировать в системе концентрирования серной кислоты (SAC) вместе с отработанной нитрующей кислотой до 87-96%-ной серной кислоты. Сконцентрированную серную кислоту из системы ее концентрирования (SAC) также возвращают в процесс нитрования.
Из рассмотрения предыдущего описания для специалиста в данной области очевидны и иные допускающие возможность их практической реализации и не выходящие за объем изобретения варианты осуществления изобретения, его модификации, вариации и преимущества.
Ниже изобретение поясняется на примере его осуществления, который не ограничивает его объема.
Пример осуществления изобретения
Стадия I: перекрестноточная экстракционная обработка
Сырой ДНТ в количестве 3400 кг с остаточным после отделения отработанной ДНТ-кислоты содержанием серной кислоты 1,85%, азотной кислоты 1,5% и диоксида азота 0,85% подвергают одностадийной промывке промывочной кислотой, содержащей 55,6% серной кислоты, 3,07% азотной кислоты и 3,52% нитрозы (в виде HNO2), при объемном соотношении между ДНТ и промывочной кислотой 1:2.
Одновременно с этим непрерывно добавляют воду с расходом около 42 кг/ч, предотвращая таким путем изменение концентрации промывочной кислоты в результате ее смешивания с экстрагированной из сырого ДНТ кислотой.
На этой стадии промывки из сырого ДНТ удаляют 98% растворенной и эмульгированной в нем после отделения отработанной ДНТ-кислоты серной кислоты, около 6,7% азотной кислоты и около 13,5% нитрозы (в виде HNO2).
После разделения фаз полученной в результате такой промывки эмульсии промывочную кислоту возвращают на стадию промывки, а избыток промывочной кислоты направляют в сборник, из которого ее непосредственно или вместе с кислотой со стадии II промывки (противоточной экстракционной обработки) возвращают в процесс нитрования либо после объединения с выходящей из процесса нитрования отработанной нитрующей кислотой подают на концентрирование в систему концентрирования серной кислоты (SAC).
Подвергнутый рассмотренной выше обработке сырой ДНТ (около 3335 кг/ч), содержащий около 1,43% азотной кислоты, 0,7% диоксида азота и 0,04% серной кислоты, подвергают дальнейшей переработке на следующей стадии II (стадии противоточной экстракционной обработки).
Стадия II: противоточная экстракционная обработка
Сырой ДНТ в количестве около 3335 кг со стадии I (стадии перекрестноточной экстракционной обработки), содержащий в пересчете на одну его тонну 0,37 кг серной кислоты, около 14 кг азотной кислоты и около 7,35 кг диоксида азота, подвергают двухстадийной противоточной промывке.
На первой стадии промывки осуществляемого в общей сложности в две стадии процесса противоточной экстракционной обработки сырой ДНТ промывают промывочной кислотой, содержащей 34,22% азотной кислоты, 0,63% серной кислоты и 0,43% нитрозы (в виде HNO2), при объемном соотношении между ДНТ и промывочной кислотой 1:1. Одновременно с этим со второй стадии промывки, соответственно экстракционной обработки, выполняемой в процессе противоточной экстракционной обработки, подают промывочную кислоту меньшей концентрации в таком количестве, при котором обеспечивается постоянная концентрации промывочной кислоты на первой стадии.
На второй стадии промывки, выполняемой в процессе противоточной экстракционной обработки, сырой ДНТ также при соотношении между фазами 1:1 промывают промывочной кислотой концентрацией, в которой эту промывочную кислоту с этой стадии промывки подают на первую стадию промывки, выполняемой в процессе противоточной экстракционной обработки.
Количество воды, добавляемой на последней стадии экстракционной обработки, выполняемой в процессе противоточной экстракционной обработки (в рассматриваемом примере около 128 л), выбирают с таким расчетом, чтобы концентрация промывочной кислоты, контактирующей на первой стадии экстракционной обработки с подвергаемым промывке ДНТ, не превышала установленной для этой промывочной кислоты силы, соответственно плотности.
Для поддержания объемного соотношения на каждой стадии промывки на требуемом уровне, составляющем 1:2 (на стадии I перекрестноточной экстракционной обработки), соответственно 1:1 (на стадии II экстракционной обработки), промывочную кислоту, выходящую после разделения фаз из разделительной части, например из смесителя-отстойника, возвращают в качестве промывочной кислоты в промывочную часть.
Избыток промывочной кислоты со стадии экстракционной обработки, выполняемой в процессе противоточной экстракционной обработки, направляют в тот же сборник, в который подают и избыток промывочной кислоты со стадии промывки, выполняемой в процессе перекрестноточной экстракционной обработки. Объединенные в этом сборнике кислотные экстракты с общим содержанием кислот около 50% (в пересчете на азотную кислоту) непосредственно возвращают в процесс нитрования либо перед возвратом в процесс нитрования их дополнительно можно концентрировать в дистилляционном аппарате до максимального общего содержания кислот, составляющего 65% (в пересчете на азотную кислоту). Однако в другом варианте избыток промывочной кислоты с первой стадии промывки, выполняемой в процессе противоточной экстракционной обработки, можно также направлять в отдельный сборник и непосредственно возвращать из него в процесс нитрования либо ее можно концентрировать в дистилляционном аппарате вместе с разбавленной азотной кислотой со стадии очистки отработанной нитрующей кислоты до максимального общего содержания кислот, составляющего 65% (в пересчете на азотную кислоту).
Конденсат образовавшегося в результате самоиспарения пара, содержащий примерно от 0,3 до 1% кислоты (прежде всего азотной кислоты), в качестве промывочной кислоты возвращают на вторую, соответственно последнюю стадию процесса противоточной экстракционной обработки.
Из промытого ДНТ наряду с серной кислотой промывкой удаляют свыше 98% всех азотсодержащих кислот (HNO3 и HNO2), которые тем самым можно возвращать в процесс нитрования.
Формула изобретения
1. Способ удаления и регенерации смесей нитрующих кислот, прежде всего азотной кислоты, серной кислоты и оксидов азота, из получаемых при нитровании нитруемых ароматических соединений после отделения нитрующей кислоты от сырых продуктов нитрования путем их многостадийной экстракционной обработки, отличающийся тем, что экстракционную обработку выполняют, по меньшей мере, в две стадии, одна из которых представляет собой стадию перекрестноточной экстракционной обработки, а другая – стадию противоточной экстракционной обработки, где противоточную экстракционную обработку проводят непосредственно после перекрестноточной экстракционной обработки.
2. Способ по п.1, отличающийся тем, что перекрестноточную экстракционную обработку выполняют в одну стадию, а противоточную экстракционную обработку выполняют в несколько стадий, прежде всего в две, три или четыре стадии.
3. Способ по п.1, отличающийся тем, что для перекрестноточной экстракционной обработки используют водный раствор азотной кислоты, серной кислоты и азотистой кислоты при объемном соотношении между сырыми продуктами нитрования и этим водным раствором азотной кислоты, серной кислоты и азотистой кислоты в интервале от 200:1 до 1:10, прежде всего от 120:1 до 1:5, предпочтительно от 80:1 до 1:5.
4. Способ по п.1, отличающийся тем, что для противоточной экстракционной обработки используют водный раствор азотной кислоты, серной кислоты и азотистой кислоты при объемном соотношении между сырыми продуктами нитрования со стадии перекрестноточной экстракционной обработки и этим водным раствором азотной кислоты, серной кислоты и азотистой кислоты в интервале от 200:1 до 1:4, прежде всего от 50:1 до 1:2, предпочтительно от 4:1 до 1:1.
5. Способ по п.4, отличающийся тем, что общее содержание кислот в отводимой со стадии противоточной экстракционной обработки смеси кислот, состоящей из серной кислоты, азотной кислоты и азотистой кислоты, составляет от 15 до 40 мас.%, прежде всего от 30 до 35 мас.%, в пересчете на азотную кислоту.
6. Способ по п.4, отличающийся тем, что противоточную экстракционную обработку проводят в режиме, в котором плотность водного раствора азотной кислоты, серной кислоты и азотистой кислоты в каждом случае устанавливают на значение ниже плотности продуктов нитрования.
7. Способ по п.4, отличающийся тем, что водный экстракт со стадии противоточной экстракционной обработки возвращают в процесс нитрования непосредственно или после концентрирования, при котором общее содержание кислот доводят до, по меньшей мере, 40 мас.%, прежде всего до, по меньшей мере, 50 мас.%, предпочтительно до, по меньшей мере, 65 мас.%, в пересчете на азотную кислоту.
8. Способ по п.1, отличающийся тем, что на всех стадиях экстракционной обработки ее проводят при температуре выше температуры плавления продуктов нитрования и каждую из стадий экстракционной обработки выполняют в системе жидкость-жидкость.
9. Способ по п.1, отличающийся тем, что его используют для удаления и регенерации азотной кислоты, серной кислоты и оксидов азота из получаемых при нитровании толуола или мононитротолуолов после отделения нитрующей кислоты сырых динитротолуолов.
10. Промышленная установка для нитрования нитруемых ароматических соединений с последующей очисткой продуктов нитрования, включая удаление из них и регенерацию смесей нитрующих кислот, прежде всего смесей азотной кислоты, серной кислоты и оксидов азота, отличающаяся тем, что она содержит следующие блоки: а) блок нитрования (N) нитруемых ароматических соединений с одним или несколькими соответствующими реакторами для проведения реакции(-ий) нитрования и б) расположенный в технологической линии после блока (N) нитрования блок (WS) кислой промывки путем экстракционной обработки, состоящий из блока (WS I) перекрестноточной экстракционной обработки для кислой промывки сырых продуктов нитрования путем их перекрестноточной экстракционной обработки и расположенного в технологической линии после блока (WS I) перекрестноточной экстракционной обработки блока (WS II) противоточной экстракционной обработки для кислой промывки подвергнутых ранее перекрестноточной экстракционной обработке сырых продуктов нитрования путем их противоточной экстракционной обработки.
РИСУНКИ
|
|