|
|
(21), (22) Заявка: 2006129924/06, 22.12.2004
(24) Дата начала отсчета срока действия патента:
22.12.2004
(30) Конвенционный приоритет:
20.01.2004 SE 0400104-6
(43) Дата публикации заявки: 27.02.2008
(46) Опубликовано: 10.05.2009
(56) Список документов, цитированных в отчете о поиске:
US 20030036841 А1, 20.02.2003. US 5628186 А, 13.05.1997. US 6004524 А, 21.12.1999. US 6119448 А, 19.09.2000. US 20030182935 А1, 02.10.2003. ЕР 1164266 А2, 19.12.2001. RU 2138654 С1, 27.09.1999. RU 2267619 С2, 20.04.2003.
(85) Дата перевода заявки PCT на национальную фазу:
21.08.2006
(86) Заявка PCT:
SE 2004/001984 20041222
(87) Публикация PCT:
WO 2005/068797 20050728
Адрес для переписки:
129090, Москва, ул. Б.Спасская, 25, стр.3, ООО “Юридическая фирма Городисский и Партнеры”, пат.пов. Е.Е.Назиной
|
(72) Автор(ы):
ВЕСТЕРБЕРГ Бьерн (SE)
(73) Патентообладатель(и):
СКАНИА СВ АБ (пабл) (SE)
|
(54) СПОСОБ И УСТРОЙСТВО ДЛЯ РЕГУЛИРОВАНИЯ ВВЕДЕНИЯ ВОССТАНОВИТЕЛЯ
(57) Реферат:
Изобретения могут быть использованы в выпускных системах двс и касаются способа и устройства для регулирования введения восстановителя в точке выше по потоку, чем катализатор в выпускном трубопроводе двс. В соответствии с изобретением введение восстановителя в выпускной трубопровод регулируется на основе результата сравнения между рассчитанной фактической величиной накопления (А1) и рассчитанной заданной величиной накопления (А2). Приведено компьютерное программное изделие, включающее носитель данных, который пригоден для чтения электронным блоком управления и сохраняет на нем компьютерную программу, предназначенную для того, чтобы заставлять электронный блок управления осуществлять указанный способ, и электронный блок управления. 4 н. и 21 з.п. ф-лы, 9 ил.
Область изобретения и уровень техники
Настоящее изобретение относится к способу и устройству для регулирования введения восстановителя в точке, расположенной выше по потоку, чем катализатор, в выпускном трубопроводе из двигателя внутреннего сгорания. Изобретение также относится к компьютерной программе, содержащей коды программы для осуществления указанного способа, компьютерному программному изделию, включающему носитель данных, который пригоден для чтения электронным блоком управления, и на нем сохраняется компьютерная программа, предназначенная для того, чтобы заставлять электронный блок осуществлять указанный способ, и электронному блоку управления.
Для того чтобы удовлетворять преобладающим требованиям к очистке выхлопных газов, современные автомобили обычно снабжаются катализатором в выпускном трубопроводе для осуществления каталитического превращения вредных для окружающей среды компонентов выхлопных газов в менее вредные для окружающей среды вещества. Один способ, используемый для достижения эффективного каталитического превращения, основывается на введении восстановителя в выхлопные газы в точке выше по потоку, чем катализатор. Восстанавливающее вещество, образующее часть восстановителя или образованное им, переносится выхлопными газами в катализатор, в котором оно адсорбируется на активных центрах в катализаторе, что приводит к сохранению (накоплению) восстанавливающего вещества в катализаторе. Сохраняемое восстанавливающее вещество может либо десорбироваться, т.е. отделяться от активных мест, либо реагировать с веществом выхлопного газа с тем, чтобы превратить указанное вещество выхлопного газа в безвредное вещество. Такой катализатор восстановления может, например, относиться к типу SCR (SCR = Селективное Каталитическое Восстановление). Этот тип катализатора в дальнейшем называется катализатором SCR. Катализатор SCR селективно восстанавливает NOx в выхлопных газах, но не кислород в выхлопных газах. В случае катализатора SCR восстановитель в форме мочевины или аммиака обычно вводят в выхлопные газы в точке выше по потоку, чем катализатор. Введение мочевины в выхлопные газы приводит в результате к образованию аммиака, и именно этот аммиак образует восстанавливающее вещество, которое помогает каталитическому превращению в катализаторе SCR. Аммиак накапливается в катализаторе посредством адсорбции на активных центрах в катализаторе, и NOx, присутствующий в выхлопных газах, превращается в азот и воду посредством приведения его в контакт с аммиаком, накопленным на активных центрах в катализаторе.
Когда катализатор восстановления используют в сочетании с дозированием восстановителя, важно регулировать введение восстановителя с тем, чтобы желаемое превращение рассматриваемого вещества выхлопного газа достигалось без того, чтобы давать возможность избыточному количеству неизрасходованного восстанавливающего вещества сопровождать выхлопные газы, покидающие катализатор, и за счет этого попадать в окружающую среду. Расход восстановителя и связанные с ним затраты могут быть за счет этого сведены к минимуму, причем в то же время предотвращается или по меньшей мере сводится к минимуму нежелательное высвобождение восстанавливающего вещества в окружающую среду. Тот факт, например, что аммиак представляет собой восстанавливающее вещество, которое является токсичным и дурно пахнущим, делает желаемым свести к минимуму до предельной возможной степени высвобождение аммиака в окружающую среду, в то же время сохраняя введение достаточного восстановителя, например, в форме мочевины, для достижения требуемого превращения рассматриваемого вещества выхлопного газа, в данном случае NOх.
Когда используется катализатор рассматриваемого здесь типа, введение восстановителя в настоящее время обычно регулируется на основе двумерных таблиц, каждая из которых относится к определенной температуре выхлопного газа. Каждая таблица содержит величины для количества восстановителя, который должен вводиться в выпускной трубопровод при соответствующей нагрузке и скорости конкретного рассматриваемого двигателя внутреннего сгорания. В каждой таблице, таким образом, имеется нагрузка на двигатель по первой оси и скорость двигателя по второй оси. Эти таблицы составляются эмпирически путем построения диаграмм поведения соответствующего двигателя внутреннего сгорания и катализатора на основе характеристики в стационарном режиме. Такое составление диаграмм должно быть сделано для каждого конкретного сочетания двигателя внутреннего сгорания и катализатора, и такое ранее известное решение также включает обширные экспериментальные пробеги и пуски в ход для каждого конкретного сочетания типа двигателя внутреннего сгорания и типа катализатора. Любые изменения, например, в выделениях двигателей внутреннего сгорания, влекут за собой необходимость производить дорогие и подробные изменения для всех величин в таблицах. Поскольку в таблицах приведено дозирование, приспособленное к стационарному режиму, динамические компенсации должны быть применены в случаях, где условия работы быстро изменяются. Дополнительный недостаток известного решения заключается в том, что несмотря на динамические компенсации могут возникнуть условия работы, которые таблицами не предусмотрены, что может привести к неправильному дозированию восстановителя.
Цель изобретения
Целью настоящего изобретения является обеспечение способа, который дает возможность легко и надежно регулировать введение восстановителя выше по потоку, чем катализатор, в выпускной трубопровод из двигателя внутреннего сгорания, с тем чтобы могли быть введены количества восстановителя, которые соответствуют преобладающим условиям работы.
Сущность изобретения
В соответствии с изобретением указанная цель достигается посредством способа, имеющего признаки, указанные в п.1.
Решение в соответствии с изобретением включает:
– фактическую величину накопления, представляющую собой текущее накопление в катализаторе восстанавливающего вещества, образующего часть восстановителя или образованного им, рассчитываемую на основе информации от вычислительной модели, которая, учитывая реакции в катализаторе при преобладающих условиях работы, непрерывно определяет текущее состояние катализатора, например, накопление восстанавливающего вещества в различных частях катализатора и превращение вещества выхлопного газа, имеющее место в различных частях катализатора,
– заданную величину накопления, рассчитываемую на основе заданной величины выделения и информации от указанной вычислительной модели, причем заданная величина выделения представляет собой желаемое содержание в выхлопных газах, покидающих катализатор, вещества выхлопного газа, которое, когда выхлопные газы проходят через катализатор, по меньшей мере частично удаляется из выхлопных газов под действием восстанавливающего вещества или образуется под действием восстанавливающего вещества, и заданная величина накопления представляет собой накопление восстанавливающего вещества, которое требуется в катализаторе при преобладающих условиях работы для достижения по существу заданной величины выделения,
– сравнение фактической величины накопления с заданной величиной накопления и
– введение восстановителя в выпускной трубопровод, регулируемое на основе результата сравнения фактической величины накопления и заданной величины накопления.
Решение в соответствии с изобретением делает возможным легко и надежно регулировать введение восстановителя выше по потоку, чем катализатор, в выпускной трубопровод из двигателя внутреннего сгорания, с тем чтобы соответствующие количества восстановителя могли быть введены на основе преобладающих условий работы, для достижения желаемого превращения рассматриваемого вещества выхлопного газа. Учет текущего накопления восстанавливающего вещества в катализаторе делает возможным регулировать дозирование восстановителя с хорошей точностью, так чтобы достигалось желаемое превращение вещества выхлопного газа, причем в то же самое время ограничивалось количество неизрасходованного восстанавливающего вещества, которое сопровождает выхлопные газы, покидающие катализатор, и посредством этого достигает окружающей среды. Таким образом, становится возможным свести к минимуму расход восстановителя и относительные затраты, в то же самое время предотвращая или по меньшей мере сводя к минимуму нежелательное высвобождение восстановителя в окружающую среду. Используемую вычислительную модель необходимо только адаптировать к катализатору, и поэтому она является независимой от конструкции двигателя внутреннего сгорания, связанной с катализатором. Использование вычислительной модели, которая связана только с катализатором, а не с двигателем внутреннего сгорания, приводит в результате к очень гибкому способу, который, будучи приспособлен к конкретному катализатору, может быть использован для этого катализатора вместе с любым желаемым двигателем внутреннего сгорания. Также возможно использовать масштабируемую вычислительную модель, которая может быть легко приспособлена к размерам катализатора.
В соответствии с вариантом осуществления способа в соответствии с изобретением рассчитывается коэффициент ограничения, причем этот коэффициент ограничения имеет величину, основанную на оценке текущего риска того, что содержание восстанавливающего вещества в выхлопных газах, покидающих катализатор, может превысить заранее заданную предельную величину, и при этом данный коэффициент ограничения учитывается при расчете заданной величины накопления таким образом, что заданная величина накопления уменьшается в ответ на увеличение риска того, что содержание восстанавливающего вещества в выхлопных газах, покидающих катализатор, может превысить заранее заданную предельную величину. Таким образом, делается возможным исключить или по меньшей мере свести к минимуму риск того, что нежелательные количества не израсходованного восстанавливающего вещества могут сопровождать выхлопные газы, покидающие катализатор, и тем самым достигать окружающей среды.
Дальнейший вариант осуществления способа в соответствии с изобретением характеризуется:
– фактической величиной выделения, устанавливаемой посредством расчета или измерения, причем фактическая величина выделения представляет собой текущее содержание вещества выхлопного газа в выхлопных газах, покидающих катализатор,
– фактической величиной выделения, сравниваемой с заданной величиной выделения, и
– заданной величиной выделения, рассчитываемой на основе информации, даваемой указанной вычислительной моделью, и соответствия между фактической величиной выделения и заданной величиной выделения.
Тот факт, что таким образом соответствие между фактической величиной выделения и заданной величиной выделения оказывает воздействие на заданную величину накопления, делает возможным рассчитывать заданную величину накопления посредством метода приближения, поскольку влияние заданной величины накопления на соответствие между фактической величиной выделения и заданной величиной выделения делает возможным компенсировать отклонения, возникающие между желаемыми и фактическими значениями выделения вещества выхлопного газа. Расчетная заданная величина накопления, таким образом, не должна точно соответствовать величине накопления восстанавливающего вещества, требуемой для достижения заданной величины выделения.
Дополнительные варианты осуществления способа в соответствии с изобретением указываются с помощью зависимых пунктов формулы изобретения и описания, изложенного ниже.
Изобретение также относится к устройству по п.21 для использования способа в соответствии с изобретением.
Изобретение также относится к программе данных по п.23, которая загружается непосредственно в оперативную память компьютера и которая содержит коды программы для осуществления способа в соответствии с изобретением.
Изобретение также относится к компьютерному программному изделию по п.24, включающему носитель данных, который является читаемым электронным блоком управления и на котором сохранена компьютерная программа, предназначенная для того, чтобы заставлять электронный блок управления осуществлять способ в соответствии с изобретением.
Изобретение также относится к электронному блоку управления по п.25.
Краткое описание чертежей
Изобретение описывается более подробно ниже на основе примеров вариантов осуществления со ссылкой на прилагаемые чертежи
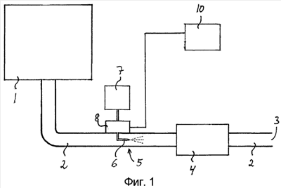
Фиг.1. Принципиальная схема двигателя внутреннего сгорания с относящимися к нему катализатором и устройством в соответствии с изобретением.
Фиг.2. Блок-схема, иллюстрирующая первый вариант осуществления устройства в соответствии с изобретением.
Фиг.3. Блок-схема, иллюстрирующая второй вариант осуществления устройства в соответствии с изобретением.
Фиг.4. Блок-схема, иллюстрирующая электронный блок управления для осуществления способа в соответствии с изобретением.
Фиг.5. Блок-схема, иллюстрирующая способ в соответствии с первым вариантом осуществления настоящего изобретения.
Фиг.6. Блок-схема, иллюстрирующая способ в соответствии со вторым вариантом осуществления настоящего изобретения.
Фиг.7. Блок-схема, иллюстрирующая способ в соответствии с третьим вариантом осуществления настоящего изобретения, и
Фиг.8. Блок-схема, иллюстрирующая способ в соответствии с четвертым вариантом осуществления настоящего изобретения, и
Фиг.9. Блок-схема, иллюстрирующая способ в соответствии с пятым вариантом осуществления настоящего изобретения.
Подробное описание вариантов осуществления
Фиг.1 изображает схематически двигатель внутреннего сгорания 1, снабженный устройством 10 в соответствии с изобретением. Выхлопные газы, покидающие двигатель внутреннего сгорания 1, проходят через выпускной трубопровод 2 и достигают окружающей среды через выпуск 3 для выхлопных газов. Катализатор восстановления 4, предпочтительно в форме катализатора SCR, расположен в выпускном трубопроводе 2. Выхлопные газы из двигателя внутреннего сгорания 1, таким образом, заставляют проходить через катализатор 4 перед тем, как они достигнут окружающей среды через выпуск 3 для выхлопных газов. Точка введения 5 для восстановителя расположена в выпускном трубопроводе 2, выше по потоку, чем катализатор 4. Введение восстановителя имеет место через устройство для введения, содержащее одно или несколько средств 6 для введения, расположенных в выпускном трубопроводе в форме сопел для введения или тому подобного, и подсоединенный к ним резервуар 7 для хранения восстановителя. Устройство для введения дополнительно содержит блок 8 для дозирования, который сам содержит средство для дозирования и средство для регулирования, например, регулирующий клапан или тому подобное, устроенные так, чтобы регулировать подачу восстановителя в указанное средство 6 для введения. Блок 8 для дозирования управляется устройством 10 в соответствии с настоящим изобретением, которое определяет количество восстановителя, которое должно быть введено в выхлопные газы.
Фиг.2 иллюстрирует первый вариант осуществления устройства 10 в соответствии с изобретением. Устройство 10 содержит первое вычислительное средство 20, приспособленное для непрерывного определения, при использовании вычислительной модели, текущего состояния катализатора, учитывая ожидаемые реакции в катализаторе в преобладающих условиях работы. Вычислительная модель учитывает ожидаемые экзотермические и эндотермические реакции в катализаторе 4 при преобладающих условиях работы и рассчитывает, между прочим, накопление рассматриваемого восстанавливающего вещества в различных частях катализатора и превращение рассматриваемого вещества выхлопного газа, которое имеет место в различных частях катализатора. Вычислительная модель может быть разработана любым желаемым образом, при условии, что она производит с требуемой точностью правильную величину для накопления восстанавливающего вещества и степень превращения вещества выхлопного газа в катализаторе. Пример вычислительной модели, подходящей в данном контексте, описан ниже.
Устройство 10 дополнительно содержит второе вычислительное средство 30, приспособленное для расчета, на основе информации от первого вычислительного средства 20, фактической величины накопления А1, представляющей собой текущее накопление в катализаторе 4 восстанавливающего вещества, которое образует часть восстановителя или образовано им. Второе вычислительное средство 30 также приспособлено для расчета заданной величины накопления А2 на основе заданной величины выделения Е2 и информации от указанной вычислительной модели. Эта заданная величина выделения Е2 представляет собой желаемое содержание в покидающих катализатор 4 выхлопных газах вещества выхлопного газа, которое (вещество), когда выхлопные газы проходят через катализатор, по меньшей мере частично удаляется из выхлопных газов под действием восстанавливающего вещества. или образуется под действием восстанавливающего вещества. Заданная величина выделения Е2 обеспечивает меру максимально допустимого выделения вещества, выхлопного газа и может, между прочим, регулироваться посредством нормативных требований к выделению выхлопных газов. Заданная величина выделения Е2 имеет в простейшем случае постоянную величину, но она предпочтительно определяется посредством расчета в вычислительном средстве 38 традиционным образом на основе преобладающих условий работы, например, скорости и нагрузки двигателя внутреннего сгорания. Заданная величина накопления А2 представляет собой накопление восстанавливающего вещества, требуемого в катализаторе при преобладающих условиях работы для достижения, или по меньшей мере для достижения по существу, заданной величины выделения Е2. Первое вычислительное средство 20 и второе вычислительное средство 30 являются преимущественно интегрированными в общий компьютерный блок, но могут, если это будет рассматриваться как приемлемый вариант, иметь форму отдельных блоков, соединенных друг с другом.
Устройство 10 дополнительно содержит компаратор 32, приспособленный для приема фактической величины накопления А1 и заданной величины накопления А2 от второго вычислительного средства 30. Компаратор 32 приспособлен для сравнения фактической величины накопления А1 и заданной величины накопления А2 и выдачи сигнала S1, который зависит от соответствия, например, от разности между этой фактической величиной А1 и заданной величиной А2. Устройство 10 также содержит регулирующие средства 34, 36 для регулирования введения восстановителя на основе указанного сигнала S1 от компаратора 32. Указанные регулирующие средства содержат преимущественно регулятор 34, предпочтительно в форме пропорционально-интегрального (ПИ-) регулятора или пропорционально-интегрально-дифференциального (ПИД-) регулятора, приспособленный для получения сигнала S1 от компаратора 32. На основе этого сигнала S1 регулятор 34 выдает управляющий сигнал S2 на регулирующее средство 36, соединенное с блоком 8 для дозирования устройства для введения и приспособленное для регулирования этого блока для дозирования на основе указанного управляющего сигнала S2 с тем, чтобы в выпускной трубопровод 2 вводилось количество восстановителя, подходящее для преобладающих условий.
Управляющий сигнал S2 от регулятора 34 может также быть направлен на первое вычислительное средство 20 для того, чтобы использовать его в вычислительной модели как меру количества введенного восстановителя, когда генерируется информация для следующего расчета фактической величины накопления А1 и заданной величины накопления А2. Альтернативно, первое вычислительное средство 20 может быть приспособлено для получения от регулирующего средства 36 величины, представляющей собой количество введенного восстановителя, как показано на фиг.3.
На фиг.3 иллюстрируется второй вариант осуществления устройства 10 в соответствии с изобретением. Компоненты, которые появляются как в варианте осуществления, описанном выше со ссылкой на фиг.2, так и в варианте осуществления в соответствии с фиг.3, обозначаются одними и теми же номерами ссылок. В варианте осуществления в соответствии с фиг.3 устройство 10 также содержит средство для определения посредством расчета или измерения фактической величины выделения Е1, представляющей собой текущее содержание вещества выхлопного газа в выхлопных газах, покидающих катализатор 4. В случаях, где фактическая величина выделения Е1 определяется посредством расчета, такой расчет предпочтительно выполняется в первом вычислительном средстве 20 посредством использования вышеупомянутой вычислительной модели или в отдельном вычислительном средстве на основе информации от этой вычислительной модели. В случаях, где фактическая величина выделения Е1 определяется посредством измерения, такое измерение выполняется посредством измерительного средства, расположенного в выпускном трубопроводе ниже по потоку, чем катализатор 4.
В варианте осуществления в соответствии с фиг.3 второе вычислительное средство 30 приспособлено для расчета заданной величины накопления А2 на основе информации от первого вычислительного средства 20 и соответствия между фактической величиной выделения Е1 и заданной величиной выделения Е2. В этом случае устройство 10 содержит компаратор 42, приспособленный для получения фактической величины выделения Е1 и заданной величины выделения Е2. Компаратор 42 приспособлен для сравнения фактической величины выделения Е1 и заданной величины выделения Е2 и для выдачи сигнала S3, который зависит от соответствия, например, разности между этой фактической величиной Е1 и заданной величиной Е2. Устройство 10 содержит преимущественно регулятор 44, предпочтительно в форме ПИ-регулятора или ПИД-регулятора, который приспособлен к получению сигнала S3 от компаратора 42. На основе этого сигнала S3 регулятор 44 выдает управляющий сигнал fSP на второе вычислительное средство 30, которое затем определяет заданную величину накопления А2 на основе этого управляющего сигнала fSP и информации от первого вычислительного средства 20 с тем, чтобы заданная величина накопления А2 до необходимой степени компенсировалась при нежелательных отклонениях между фактической величиной выделения Е1 и заданной величиной выделения Е2.
В варианте осуществления в соответствии с фиг.3 применяется регулирование в форме так называемого каскадного регулирования, причем второе вычислительное средство 30, компаратор 32 и регулятор 34 составляют внутренний регулирующий контур 12а, который устанавливает необходимое накопление восстанавливающего вещества в катализаторе посредством воздействия на дозирование восстановителя, и при этом компаратор 42 и регулятор 44 составляют наружный регулирующий контур 12b, который устанавливает желаемое выделение вещества выхлопного газа посредством воздействия через внутренний регулирующий контур 12а на уровень необходимого накопления восстанавливающего вещества в катализаторе.
Коды программы для осуществления способа в соответствии с изобретением предпочтительно приспособлены для образования части компьютерной программы, непосредственно загружаемой в оперативную память компьютера, например, в оперативную память вышеупомянутого компьютерного блока. Такая компьютерная программа с успехом обеспечивается посредством компьютерного программного изделия, включающего носитель данных, который имеет пригодный вид для чтения компьютером и на котором хранится компьютерная программа. Указанный носитель данных имеет форму, например, оптического носителя данных в форме диска CD-ROM, диска DVD и т.п. или магнитного носителя данных в форме жесткого диска дискеты, кассетной ленты и т.п. На фиг.4 проиллюстрирован электронный блок управления 50, содержащий средство 51, предпочтительно центральный процессор (CPU) для исполнения программного обеспечения, который соединен через шину данных 52 с памятью 53, например, типа RAM. Блок управления 50 также содержит по меньшей мере один носитель данных 54, например, в форме памяти типа ROM, PROM, EPROM или EEPROM или памяти Flash, с которыми исполнительное средство 51 соединено через шину данных 52. Компьютерная программа, содержащая коды программы для осуществления способа в соответствии с изобретением, хранится в носителе данных 54.
Восстановитель предпочтительно находится в форме мочевины (СО(NH2)2), но может также находиться в форме, например, аммиака (NH3) или углеводорода (топлива). В следующем описании предполагается, что катализатор 4 представляет собой катализатор SCR и что используется восстановитель в форме мочевины или аммиака. Необходимо отметить, однако, что решение в соответствии с изобретением не ограничивается этим типом катализатора восстановления и этим типом восстановителя. Введение мочевины в выхлопные газы приводит в результате к образованию аммиака, и именно аммиак образует восстанавливающее вещество, которое помогает в каталитическом превращении в катализаторе SCR. В этом случае рассматриваемое вещество выхлопного газа принимает форму NOx.
Вышеупомянутая вычислительная модель спроектирована преимущественно для того, чтобы использовать в качестве входящих величин следующие параметры:
а) температуру выхлопного газа Р1 выше по потоку, чем расположен катализатор 4. Эта температура может быть определена посредством датчика температуры или любым из традиционных способов ее расчета;
b) концентрацию NOx Р2 в выхлопных газах выше по потоку, чем расположен катализатор 4. Эта концентрация может быть определена посредством датчика, но она определяется преимущественно любым из традиционных способов ее расчета, например, на основе нагрузки, скорости двигателя внутреннего сгорания, угла подачи (топлива), т.е. угла поворота коленчатого вала двигателя внутреннего сгорания во время введения топлива в цилиндры двигателя, и там, где это применимо, содержания EGR (EGR = Рециркуляция Выхлопного Газа), т.е. содержания выхлопных газов, направляемых обратно в двигатель;
с) массовый расход выхлопного газа Р3 через катализатор 4. Этот массовый расход выхлопного газа может быть определен посредством датчика массового расхода, но преимущественно определяется любым из традиционных способов для его расчета, например, на основе нагрузки и скорости двигателя внутреннего сгорания;
d) количество Р4 восстановителя, введенного в выхлопные газы. Величину количества введенного восстановителя успешно получают от управляющего средства 36 или от регулятора 34.
Вычислительная модель может также использовать в качестве входящей величины концентрацию О2 в выхлопных газах выше по потоку, чем катализатор SCR, и/или окружающую температуру. Концентрация O2 может быть определена посредством, например, лямбда-датчика, но определяется преимущественно любым из традиционных способов для ее расчета, например, на основе нагрузки, скорости двигателя внутреннего сгорания, и, где это применимо, содержанием EGR.
Ниже описан проект вычислительной модели, который с выгодой используется для получения информации для расчета вышеупомянутой фактической величины накопления А1, заданной величины накопления А2 и, где это применимо, фактической величины выделения Е1, которая (модель) имеет отношение к способу и устройству в соответствии с настоящим изобретением.
В катализаторе SCR оксид азота NOх реагирует с аммиаком и восстанавливается в газообразный азот. NOx представляет собой вредное вещество выхлопного газа, которое должно быть удалено из выхлопных газов, а аммиак представляет собой используемое для достижения этого восстанавливающее вещество. Аммиак или мочевину (которая превращается в аммиак) вводят в выхлопные газы выше по потоку, чем расположен катализатор SCR. Вычислительная модель используется для того, чтобы определить, сколько NOх превращается в катализаторе SCR и сколько не израсходованного аммиака покидает катализатор SCR. Вычислительная модель также непрерывно рассчитывает, как изменяется температура по катализатору и сколько аммиака накапливается в различных частях катализатора. Для этого задействована вычислительная модель, непрерывно снабжаемая информацией о величине расхода газа через катализатор и температуре и составе газа, протекающего в катализатор.
Ряд реакций имеет место в катализаторе SCR. Аммиак адсорбируется на активных центрах в катализаторе, в результате чего аммиак накапливается в катализаторе. Накопившийся аммиак может либо десорбироваться, т.е. отделяться от активных центров, либо реагировать с NOх. При высоких температурах до некоторой степени имеет также место окисление аммиака кислородом. Фактор, который определяет, сколько NOx превращается в катализаторе, представляет собой скорости реакций ri для различных реакций. Реакции и относящиеся к ним скорости реакции являются следующими:

где ki представляет собой константу скорости для реакции 1,
Сi представляет собой концентрацию вещества i, V представляет собой долю свободных центров и представляет собой долю центров, занятых аммиаком. Скорости реакции ri являются зависимыми от температуры в соответствии с уравнением Аррениуса:

где k0,i представляет собой константу реакции i, ЕA,i представляет собой энергию активации для реакции i, R представляет собой универсальную газовую постоянную и Т представляет собой температуру.
Для того чтобы определить состав выхлопных газов после катализатора и сколько аммиака накапливается в различных частях катализатора SCR, решают ряд уравнений материального баланса в соответствии с вычислительной моделью. Поскольку катализатор SCR имеет монолитную структуру, газ протекает через небольшие каналы, причем стенки между каналами содержат активный материал катализатора. Катализатор моделируют, считая, что поток через канал разделяется на ряд сегментов. Уравнения материального баланса успешно решают от сегмента на входе в катализатор до сегмента на выходе из катализатора. NOx и аммиак перемещаются из потока через канал вплоть до стенки канала, где эти вещества реагируют. Для учета влияния скорости, при которой вещества перемещаются вплоть до стенки канала и в стенку канала, стенку канала также разделяют на ряд сегментов. Поскольку все уравнения материального баланса в сегментах стенки в пределах каждого сегмента канала являются взаимосвязанными, они должны быть решены вместе в системе уравнений. В соответствии с вычислительной моделью задаются следующие материальные балансы:

для n 1
где Ftot представляет собой общий молярный расход, yi,k и сi,k представляют собой соответственно молярную долю и концентрацию вещества i в сегменте k канала, Гi,k,0 и Гi,k,n представляют собой соответствующие коэффициенты переноса вещества i из потока газа к первому сегменту стенки и между сегментами стенки n и n+1 в сегменте k канала, i,j представляет собой стехиометрические коэффициенты для вещества i в реакции j, rj,k,n представляет собой скорость реакции для реакции j в сегменте k канала и сегменте n стенки и wk,n представляет собой массу активного материала катализатора в сегменте k канала и сегменте n стенки. Накопление аммиака в сегменте k канала и сегменте n стенки тогда получают при помощи материального баланса:

где Nс представляет собой число активных мест на единицу массы катализатора.
Для того чтобы определить температуру по всему катализатору SCR, решают уравнения теплового баланса для газа и теплового баланса для катализатора в соответствии с вычислительной моделью аналогичным способом. Тепловой баланс для газа задается посредством уравнения:
Ftotcp(Tg,k-1-Tg,k)-hkAk(Tg,k-Ts,k)=0
где Тg,k и Тs,k представляют собой температуру газа и температуру катализатора соответственно в сегменте k канала, cр представляет собой теплоемкость газа, hk представляет собой коэффициент теплопередачи в сегменте k канала и Аk представляет собой площадь стенки в сегменте k канала.
Тепловой баланс катализатора дается посредством уравнения:

где ms,k представляет собой массу катализатора в сегменте k канала, ср,s представляет собой теплоемкость материала катализатора и – Hj представляет собой теплоту реакции для реакции.
Как оценит специалист в данной области техники, вычислительная модель, указанная выше, может быть модифицирована многими различными способами, и также возможно использовать другой тип вычислительной модели, чем тот, который указан выше, для того, чтобы получить требуемую информацию для расчета фактической величины накопления А1, заданной величины накопления А2 и, там где это применимо, фактической величины выделения Е1.
На фиг.5-9 изображены блок-схемы, иллюстрирующие способ в соответствии с различными вариантами осуществления настоящего изобретения. Стадии способа, иллюстрированные на фиг.5-9, осуществляются непрерывно, когда катализатор 4 и относящееся к нему устройство для введения являются активными. В качестве первой стадии текущее состояние катализатора рассчитывается посредством вычислительной модели типа указанной выше. Информация, полученная путем расчетов в вычислительной модели, после этого используется для расчета упомянутой выше фактической величины накопления А1 и заданной величины накопления А2. Фактическую величину накопления А1 и заданную величину накопления А2 затем сравнивают и на основе этого сравнения генерируют управляющий сигнал S2 для дозирования восстановителя.
В качестве конечной стадии осуществляют дозирование и введение восстановителя в выпускной трубопровод на основе указанного управляющего сигнала S2. Количество введенного восстановителя регулируют таким образом на основе соответствия между фактической величиной накопления А1 и заданной величиной накопления А2.
В соответствии с вариантом осуществления, проиллюстрированным на фиг.5, определяется заданная величина выделения Е2 описанного выше типа, причем эта заданная величина выделения Е2 учитывается при расчете заданной величины накопления А2.
Заданная величина выделения Е2 также определяется в варианте осуществления, иллюстрированном на фиг.6. В этом варианте осуществления фактическая величина выделения Е1 указанного выше типа также рассчитывается на основе информации от вычислительной модели. Эта фактическая величина выделения Е1 сравнивается с заданной величиной выделения Е2, и это сравнение служит основой для генерирования управляющего сигнала fSP, который затем учитывается при расчете заданной величины накопления А2. Расчет заданной величины накопления А2, таким образом, осуществляется посредством соответствия между фактической величиной выделения Е1 и заданной величиной выделения Е2.
В варианте осуществления, проиллюстрированном на фиг.7, на основе информации от вычислительной модели рассчитывают коэффициент ограничения fconstrain, причем коэффициент ограничения имеет величину, которая зависит от оценки текущего риска того, что содержание восстанавливающего вещества в выхлопных газах, покидающих катализатор, может превысить заранее заданную предельную величину. Этот коэффициент ограничения fconstrain затем учитывают при расчете заданной величины накопления А2 таким образом, что заданная величина накопления А2 уменьшается в ответ на увеличение риска того, что содержание восстанавливающего вещества в выхлопных газах, покидающих катализатор, может превысить заранее заданную предельную величину. Коэффициент ограничения fconstrain преимущественно используют в качестве множителя при расчете заданной величины накопления А2 и с этой целью придают ему величину, которая находится в диапазоне между 0 и 1 в зависимости от текущего риска того, что содержание восстанавливающего вещества в выхлопных газах, покидающих катализатор, может превысить заранее заданную предельную величину, причем величина коэффициента ограничения близка к 1, когда нет такого риска, и близка к 0, когда такой риск является неизбежным. В этом варианте осуществления при расчете заданной величины накопления А2 также учитывается управляющий сигнал fsp того типа, который описан выше.
В варианте осуществления, проиллюстрированном на фиг.8, заданная величина накопления А2 рассчитывается путем умножения двух множителей, причем первый множитель принимает форму максимальной величины накопления Аmax, которая представляет собой максимальное допустимое накопление восстанавливающего вещества в катализаторе при преобладающих условиях работы, а второй множитель fsp зависит от соответствия между фактической величиной выделения Е1 и заданной величиной выделения Е2. Указанный второй множитель соответствует управляющему сигналу fsp, указанному выше. Максимальная величина накопления Аmax рассчитывается на основе информации от вычислительной модели. Здесь снова преимущественно рассчитывают коэффициент ограничения fconstrain указанного выше типа, причем этот коэффициент ограничения fconstrain учитывается при расчете максимальной величины накопления Аmax таким образом, что максимальная величина накопления Аmax уменьшается в ответ на увеличение риска того, что содержание восстанавливающего вещества в выхлопных газах, покидающих катализатор, может превысить заранее заданную предельную величину.
Максимальная допустимая величина накопления восстанавливающего вещества в катализаторе означает здесь наибольшее накопление восстанавливающего вещества, которое в соответствии с произведенными расчетами может быть допущено в катализаторе при преобладающих условиях работы без превышающего определенную предельную величину высвобождения не израсходованного восстанавливающего вещества в окружающую среду.
В варианте осуществления, иллюстрированном на фиг.9, рассчитывается профиль предельной величины для накопления аммиака, по катализатору, причем он затем используется для определения производительности катализатора по превращению NOx при преобладающих условиях работы. Определенная таким образом производительность по превращению NOx используется при расчете заданной величины накопления А2, посредством чего делается возможным воздействовать на заданную величину накопления А2 таким образом, чтобы уменьшить риск того, что содержание восстанавливающего вещества в выхлопных газах, покидающих катализатор, может превысить заранее заданную предельную величину. Таким образом, становится возможным исключить или, по меньшей мере, свести к минимуму риск того, что нежелательные количества не израсходованного восстанавливающего вещества может сопровождать выхлопные газы, покидающие катализатор, и тем самым достигать окружающей среды, без необходимости использовать коэффициент ограничения указанного выше типа. Недостатком, связанным с использованием ранее описанного коэффициента ограничения, является то, что в случаях, когда коэффициент ограничения изменяется от низкой до высокой величины или от высокой до низкой величины, имеют место инерция и большая нелинейность регулирования. Вариант осуществления в соответствии с фиг.9 не подвергается воздействию любого такого недостатка и дает возможность линейного регулирования с очень хорошей характеристикой.
В упрощенном варианте способ в соответствии с изобретением может быть спроектирован так, что фактическая величина накопления А1 и заданная величина накопления А2 относятся соответственно к текущему и требуемому накоплению восстанавливающего вещества в сегменте катализатора согласно вычислительной модели, расположенном ближе всего к входному концу катализатора, т.е. ближайшем к входному концу последнего. В этом случае фактическая величина накопления А1 может быть получена непосредственно из вычислительной модели, а заданная величина накопления А2 может быть получена, например, посредством расчетного алгоритма, изложенного ниже, в соответствии с которым катализатор разделяется в его продольном направлении на множество сегментов способом, соответствующим вычислительной модели, указанной выше. Расчетный алгоритм, используемый для определения заданной величины накопления А2 и фактической величины накопления А1, здесь и далее называется алгоритмом дозирования.
Первым объектом для определения является профиль предельной величины для мольной доли восстанавливающего вещества вдоль катализатора:

где yL,R представляет собой предельную величину мольной доли восстанавливающего вещества, покидающего катализатор, а yNOx,k и, yNOx,K представляют собой соответствующие мольные доли NOx в сегментах k и К (К – последний сегмент катализатора). Поскольку мольная доля NOх уменьшается вдоль катализатора, мольная доля восстанавливающего вещества в профиле предельной величины будет также уменьшаться вдоль катализатора. Профиль предельной величины для мольной доли восстанавливающего вещества затем используют для расчета профиля предельной величины для накопления восстанавливающего вещества:

где К(Тs,k) представляет собой константу равновесия для адсорбции восстанавливающего вещества при температуре Тs в сегменте k, а сtot,k представляет собой общую концентрацию газа. Константа равновесия определяется отношением между соответствующими константами скорости kа(Тs,k) и kd(Тs,k) для адсорбции и десорбции восстанавливающего вещества:

Отношение между полным превращением NOх и текущим превращением NOх определяется посредством уравнения:

Это отношение используется для определения профиля мольной доли восстанавливающего вещества в случае полного превращения NOx:

Этот профиль затем используется для определения соответствующего профиля накопления восстанавливающего вещества:

Скорости десорбции рассчитываются как для текущего накопления восстанавливающего вещества, так и для предельной величины накопления восстанавливающего вещества:
rd,k=kd(Ts,k) R,k

После этого рассчитывается отношение между этими скоростями:

Отношение используется для определения коэффициента ограничения:

где сегменты а и b и параметры с1 tune, с2 tune и с3 tune могут, соответственно, быть выбраны и сбалансированы, с тем чтобы достичь оптимального функционирования. Коэффициент ограничения имеет характеристики, близкие к единице, когда накопление восстанавливающего вещества мало относительно предельной величины накопления. Когда накопление близко к предельной величине, величина коэффициента ограничения уменьшается. Заданная величина накопления А2 окончательно определяется посредством выражения:

где fSP представляет собой управляющий сигнал от наружного регулирующего контура 12b. Здесь можно видеть, что коэффициент ограничения воздействует на заданную величину накопления А2. Когда накопление восстанавливающего вещества близко к предельной величине, заданная величина накопления А2 будет таким образом уменьшаться до тех пор, пока не будет достигнуто состояние равновесия. В этом случае фактическая величина накопления А1 представляет собой накопление восстанавливающего вещества в первом сегменте катализатора:
А1= R,1
В формулах алгоритма дозирования, изложенных выше, К означает текущее восстанавливающее вещество. В случаях, где восстанавливающее вещество находится в форме аммиака, R таким образом означает NH3.
В этом простом варианте алгоритма дозирования возможно достичь быстрого регулирования накопления восстанавливающего вещества в катализаторе. Поскольку регулируется именно накопление восстанавливающего вещества в первом сегменте катализатора, ответ на изменения в дозировании восстановителя является быстрым. Также возможно сбалансировать регулирование с тем, чтобы количество восстанавливающего вещества, покидающего катализатор без реакции, было все время ниже предельной величины, поскольку коэффициент ограничения понижает заданную величину накопления А2, когда накопление восстанавливающего вещества близко к предельной величине. Принципиальным недостатком этого простого варианта алгоритма дозирования является то, что внутреннее регулируемое состояние, т.е. накопление восстанавливающего вещества в катализаторе, не характеризует непосредственно превращение NOх в катализаторе. Поскольку превращение NOх является зависимым от температуры, для достижения того же превращения NOх при более низких температурах требуется большее накопление. Это означает, что именно наружный регулирующий контур 12b должен компенсировать заданную величину накопления А2 в ответ на изменения температуры. Другой проблемой является то, что изменения температуры приводят к тому, что температура вдоль катализатора изменяется и восстанавливающее вещество расходуется при различных скоростях в различных частях катализатора. Поскольку внутреннее регулируемое состояние относится только к первому сегменту катализатора, изменения вдоль катализатора должны компенсироваться наружным регулирующим контуром 12b.
В более улучшенном варианте способ в соответствии с изобретением может быть спроектирован так, чтобы:
– для каждого из сегментов вычислительной модели рассчитывались фактическая величина накопления Аk и величина превращения Rmax,k, причем фактическая величина накопления Аk представляет собой максимальное накопление восстанавливающего вещества в сегменте, которое допускается при преобладающих условиях работы, а величина превращения Rmax,k представляет собой ожидаемое превращение вещества выхлопного газа в сегменте, когда накопление восстанавливающего вещества в сегменте соответствует величине накопления Аk,
– величины превращения Rmax,k для различных сегментов суммировались и
– получающаяся в результате сумма преобразовывалась в расчетную величину для максимально допустимого накопления восстанавливающего вещества в сегменте, расположенном ближе всего к входному концу катализатора, причем эта расчетная величина составляет указанную максимальную величину накопления Amax.
Максимальная величина накопления Аmax, полученная таким образом, затем служит в качестве основы для достижения заданной величины накопления А2 указанным выше способом, путем умножения на множитель fsp, который зависит от соответствия между фактической величиной выделения Е1 и заданной величиной выделения Е2.
Коэффициент ограничения fconstrain,k описанного выше типа успешно рассчитывают для каждого из сегментов, причем этот коэффициент ограничения fconstrain,k учитывается при расчете величин превращения Rmax,k таким образом, что величины превращения уменьшаются в ответ на увеличение риска того, что содержание восстанавливающего вещества в выхлопных газах, покидающих катализатор, может превысить заранее заданную предельную величину.
Для каждого из сегментов дополнительно рассчитывают величину Rk для текущего превращения вещества выхлопного газа в сегменте. Затем рассчитывают величину Rtot для общего текущего превращения вещества выхлопного газа в катализаторе путем суммирования величин Rtot для различных сегментов, после чего превращают полученную таким образом величину Rtot для общего текущего превращения вещества выхлопного газа в катализаторе в расчетную величину текущего накопления восстанавливающего вещества в сегменте, расположенном ближе всего к входному концу катализатора, причем эта расчетная величина составляет фактическую величину накопления А1.
В этом улучшенном варианте состояние внутреннего управления дает величину, характеризующую конверсию NOх во всем катализаторе. В этом случае алгоритм дозирования будет связан с тем, как сформулирована вычислительная модель для катализатора. Следующий пример иллюстрирует, как может быть спроектирован алгоритм дозирования, если восстанавливающее вещество представляет собой аммиак, и вычислительная модель для катализатора содержит следующие реакции с относящимися к ним скоростями реакции:




Скорости реакций приведены на единицу массы катализатора. Суммирование скорости реакции для реакции 3 (превращение NOx), умноженной на массу катализатора в соответствующих сегментах, и затем деление результата на выражение для скорости реакции в первом сегменте, умноженное на массу катализатора, но без учета накопления аммиака, дает величину конверсии NOх по всему катализатору, выраженную через накопление аммиака для первого сегмента в катализаторе, которое составляет текущую величину состояния внутреннего управления, т.е. фактическую величину накопления А1:

Заданная величина для состояния внутреннего управления, т.е. заданная величина накопления А2, определяется подобным же образом:

где может быть определено тем же способом, что и max R,k в алгоритме дозирования, описанном выше в упрощенном варианте способа в соответствии с изобретением. Коэффициенты ограничения могут быть представлены различными величинами для каждого сегмента в соответствии с уравнением:

где fd,k определяется таким же образом, как в алгоритме дозирования, описанном выше в упрощенном варианте способа в соответствии с изобретением, и где параметр
ck tune может быть подобран различающимся для каждого сегмента.
Этот улучшенный вариант имеет те же преимущества, что и упрощенный вариант. Возможно достичь быстрого регулирования внутреннего регулируемого состояния, поскольку последнее тесно связано с накоплением восстанавливающего вещества в первом сегменте катализатора. Алгоритм дозирования может также быть подобран таким образом, чтобы количество восстанавливающего вещества, покидающего катализатор без реакции, постоянно было ниже предельной величины, поскольку коэффициенты ограничения понижают заданную величину накопления А2, когда накопление восстанавливающего вещества близко к предельной величине. В противоположность упрощенному варианту состояние внутреннего управления в улучшенном алгоритме дозирования связано с превращением NOх. Это означает, что заданная величина накопления А2 автоматически регулируется, когда изменяется температура. Тот факт, что состояние внутреннего управления относится к превращению NOх по всему катализатору, означает, что алгоритм дозирования также имеет возможность компенсировать изменяющийся расход восстанавливающего вещества в различных частях катализатора, который вызывается изменениями температуры вдоль катализатора. Улучшенный алгоритм дозирования, таким образом, имеет возможность компенсировать большинство изменений, которые могут иметь место вдоль катализатора, что означает, что наружный регулирующий контур 12b должен только выполнять небольшие регулировки заданной величины накопления А2, для того чтобы удержать выделение NOх на желаемом уровне.
Возможное выполнение варианта осуществления в соответствии с фиг.9 описывается более подробно ниже, исходя из того, что восстанавливающим веществом является аммиак, причем вычислительная модель для катализатора содержит следующие реакции с относящимися к ним скоростями реакции:

Информация от модели катализатора используется для оценки производительности катализатора по превращению NOх. Коэффициенты поверхностной концентрации для NOх и аммиака рассчитываются следующим образом:


где yNOx,k,s и yNOx,k,g представляют собой соответствующие мольные доли NOх на внутренней поверхности стенки и в потоке газа в сегменте k канала и yNH3,k,s и
yNH3,k,g представляют собой соответствующие мольные доли NH3 на внутренней поверхности стенки и в потоке газа в сегменте k канала. Для знаменателей осуществляется контроль того, не равны ли они нулю, и в этих случаях коэффициент поверхностной концентрации задается равным 1, т.е.:

Коэффициент концентрации аммиака рассчитывается следующим образом:

где yUrea,k,g представляет собой мольную долю мочевины в потоке газа в сегменте k канала.
После этого используется итеративная процедура для определения профиля предельной величины L NH3,k для накопления аммиака вдоль катализатора. В первой итерации производная предельной мольной доли NOx относительно предельной мольной доли аммиака задается при первоначальной величине:

В последующих итерациях эта производная рассчитывается следующим образом:




В каждой итерации выполняются также следующие расчеты:





В приведенных выше формулах yL,NH3 представляет собой допустимую предельную величину для мольной фракции аммиака после катализатора, Тs,k и сtot,k соответственно представляют собой температуру катализатора и общую концентрацию газа в сегменте k канала, v3 представляет собой стехиометрический коэффициент для аммиака в реакции восстановления NOx и fL представляет собой коэффициент производительности, который описывает отношение между конверсией NOx, при предельной производительности катализатора и текущей конверсией NOх. Расчеты быстро сходятся, и четыре итерации являются достаточными. Коэффициент итерации f1 используется для стабилизации расчетов, и подходящие величины для этого коэффициента итерации в итерациях от второй до четвертой составляют f2=0,2, f3=0,1 и f4=0.
Полученный в результате профиль предельной величины накопления аммиака вдоль катализатора может затем быть использован в регулировании, для того чтобы определить производительность катализатора по конверсии NOх при текущих условиях работы. Эта производительность учитывается в расчете заданной величины накопления А2. Примеры возможных формул для определения фактической величины накопления А1 и заданной величины накопления А2 при воплощении варианта осуществления в соответствии с фиг.9 показаны ниже.
В этом случае фактическая величина накопления А1 рассчитывается по конверсии NOх в первом сегменте стенки и во всех сегментах канала вдоль катализатора, которое преобразуют в величину накопления аммиака в первом сегменте стенки первого сегмента канала, в соответствии со следующей формулой:

где wk представляет собой массу активного материала катализатора в сегменте k канала. В формуле, приведенной выше, числитель дает меру величины текущего NOх в катализаторе.
Заданная величина накопления А2 получается посредством аналогичного расчета с использованием профиля предельной величины для накопления аммиака:

В приведенной выше формуле числитель дает меру величины производительности катализатора по конверсии NOх при преобладающих условиях работы.
Изобретение, конечно, не ограничивается предпочтительными вариантами осуществления, описанными выше, поскольку специалисту в этой области техники, вероятно, будет очевидно множество возможностей для его модификации без отклонения при этом от основной концепции изобретения, как она определена в прилагаемых пунктах формулы изобретения. Система выпуска может, например, содержать по меньшей мере один дополнительный катализатор, соединенный последовательно с катализатором 4 восстановления, например, катализатор окисления и/или катализатор гидролиза, выше по потоку, чем катализатор восстановления и/или катализатор проскока ниже по потоку, чем катализатор восстановления.
Формула изобретения
1. Способ регулирования введения восстановителя в точке, расположенной выше по потоку, чем катализатор (4), в выпускном трубопроводе (2) из двигателя внутреннего сгорания (1), отличающийся тем, что фактическую величину накопления (А1), представляющую собой текущее накопление в катализаторе (4) восстанавливающего вещества, образующего часть восстановителя или образованного восстановителем, рассчитывают на основе информации от вычислительной модели, которая с учетом ожидаемых реакций в катализаторе при преобладающих условиях работы непрерывно определяет текущее состояние катализатора, например накопление восстанавливающего вещества в различных частях катализатора и превращение вещества из состава выхлопного газа, имеющее место в различных частях катализатора, заданную величину накопления (А2) рассчитывают на основе заданной величины выделения (Е2) и информации от указанной вычислительной модели, причем заданная величина выделения (Е2) представляет собой желаемое содержание в покидающих катализатор (4) выхлопных газах, вещества из состава выхлопного газа, которое, когда выхлопные газы проходят через катализатор, по меньшей мере, частично удаляется из выхлопных газов под действием восстанавливающего вещества или образуется под действием восстанавливающего вещества, и заданная величина накопления (А2) представляет собой накопление восстанавливающего вещества, требуемое в катализаторе при преобладающих условиях работы для достижения, по существу, заданной величины выделения (Е2), фактическую величину накопления (А1) сравнивают с заданной величиной накопления (А2) и регулируют введение восстановителя в выпускной трубопровод на основе результата сравнения между фактической величиной накопления (А1) и заданной величиной накопления (А2).
2. Способ по п.1, отличающийся тем, что рассчитывают коэффициент ограничения (fconstrain), причем коэффициент ограничения имеет величину, которая зависит от оценки текущего риска того, что содержание восстанавливающего вещества в выхлопных газах, покидающих катализатор, может превысить заранее заданную предельную величину, и что этот коэффициент ограничения учитывают при расчете заданной величины накопления (А2) таким образом, что заданная величина накопления (А2) уменьшается в ответ на увеличение риска того, что содержание восстанавливающего вещества в выхлопных газах, покидающих катализатор, может превысить заранее заданную предельную величину.
3. Способ по п.2, отличающийся тем, что коэффициент ограничения (fconstrain) используют в качестве множителя при расчете заданной величины накопления (А2) и придают ему значение, которое изменяется между 0 и 1 в зависимости от текущего риска того, что содержание восстанавливающего вещества в выхлопных газах, покидающих катализатор, может превысить заранее заданную предельную величину, причем величина коэффициента ограничения близка к 1, когда такого риска нет, и близка к 0, когда такой риск является неизбежным.
4. Способ по п.1, отличающийся тем, что производительность катализатора по конверсии NOx при преобладающих условиях работы рассчитывают на основе информации от указанной вычислительной модели и учитывают при расчете заданной величины накопления (А2).
5. Способ по п.1, отличающийся тем, что фактическую величину накопления (А1) и заданную величину накопления (А2) подают в первый компаратор (32), который выдает на первый регулятор (34) предпочтительно в форме пропорционально-интегрального регулятора сигнал (S1), который зависит от соответствия между фактической величиной накопления (А1) и заданной величиной накопления (А2), и что регулятор (34) выдает на основе сигнала от компаратора (32) управляющий сигнал (S2), посредством чего регулируют введение восстановителя в выпускной трубопровод на основе этого управляющего сигнала (S2).
6. Способ по п.1, отличающийся тем, что фактическую величину выделения (Е1) определяют посредством расчета или измерения, причем фактическая величина выделения (Е1) представляет собой текущее содержание вещества выхлопного газа в выхлопных газах, покидающих катализатор (4), фактическую величину выделения (Е1) сравнивают с заданной величиной выделения (Е2) и заданную величину накопления (А2) рассчитывают на основе информации от указанной вычислительной модели и соответствия между фактической величиной выделения (Е1) и заданной величиной выделения (Е2).
7. Способ по п.6, отличающийся тем, что фактическую величину выделения (Е1) рассчитывают посредством указанной вычислительной модели или на основе информации от указанной вычислительной модели.
8. Способ по п.6, отличающийся тем, что фактическую величину выделения (Е1) и заданную величину выделения (Е2) подают во второй компаратор (42), который выдает на второй регулятор (44) предпочтительно в форме пропорционально-интегрального регулятора сигнал (S3), который зависит от соответствия между фактической величиной выделения (Е1) и заданной величиной выделения (Е2), и что второй регулятор (44) выдает на основе сигнала от второго компаратора (42) управляющий сигнал (fSP), который вызывает воздействие на расчет заданной величины накопления (А2).
9. Способ по п.6, отличающийся тем, что заданную величину накопления (А2) получают посредством умножения двух множителей, причем первый множитель принимает форму расчетной максимальной величины накопления (Аmax), которая представляет собой максимально допустимое накопление восстанавливающего вещества в катализаторе при преобладающих условиях работы, и второй множитель зависит от соответствия между фактической величиной выделения (Е1) и заданной величиной выделения (Е2).
10. Способ по любому из предыдущих пунктов, отличающийся тем, что в соответствии с вычислительной моделью катализатор (4) разделяют в его продольном направлении на множество сегментов, и при этом фактическая величина накопления (А1) и заданная величина накопления (А2) относятся соответственно к текущему и требуемому накоплению восстанавливающего вещества в сегменте, расположенном ближе всего к входному концу катализатора.
11. Способ по п.9, отличающийся тем, что в соответствии с вычислительной моделью катализатор (4) разделяют в его продольном направлении на множество сегментов, и что максимальная величина накопления (Аmax) относится к максимально допустимому накоплению восстанавливающего вещества при преобладающих условиях работы в сегменте, расположенном ближе всего к входному концу катализатора.
12. Способ по п.9 или 11, отличающийся тем, что рассчитывают коэффициент ограничения (fconstrain), причем коэффициент ограничения (fconstrain) имеет величину, которая зависит от оценки текущего риска того, что содержание восстанавливающего вещества в выхлопных газах, покидающих катализатор, может превысить заранее заданную предельную величину, и что этот коэффициент ограничения (fconstrain) учитывают при расчете максимальной величины накопления (Аmax) таким образом, что максимальная величина накопления (Аmax) уменьшается в ответ на увеличение риска того, что содержание восстанавливающего вещества в выхлопных газах, покидающих катализатор, может превысить заранее заданную предельную величину.
13. Способ по п.12, отличающийся тем, что коэффициент ограничения (fconstrain) используют в качестве множителя при расчете заданной величины накопления (Аmax) и придают ему значение, которое изменяется от 0 до 1 в зависимости от текущего риска того, что содержание восстанавливающего вещества в выхлопных газах, покидающих катализатор, может превысить заранее заданную предельную величину, причем величина коэффициента ограничения близка к 1, когда нет такого риска, и близка к 0, когда такой риск является неизбежным.
14. Способ по п.9, отличающийся тем, что в соответствии с вычислительной моделью катализатор (4) разделяют в его продольном направлении на множество сегментов, для каждого из сегментов вычислительной модели рассчитывают величину накопления (Аk) и величину конверсии (Rmax,k), при том, что величина накопления (Ak) представляет собой максимально допустимое накопление восстанавливающего вещества в сегменте при преобладающих условиях работы, а величина конверсии (Rmax,k) представляет собой ожидаемую конверсию вещества выхлопного газа в сегменте, когда накопление восстанавливающего вещества в сегменте соответствует величине накопления, величины конверсии (Rmax,k) для различных сегментов суммируют, и получающуюся в результате сумму преобразуют в расчетную величину для максимально допустимого накопления восстанавливающего вещества в сегменте, расположенном ближе всего к входному концу катализатора, причем эта расчетная величина составляет указанную максимальную величину накопления (Аmax).
15. Способ по п.14, отличающийся тем, что для каждого сегмента рассчитывают коэффициент ограничения (fconstrain, k), причем коэффициент ограничения имеет величину, которая зависит от оценки текущего риска того, что содержание восстанавливающего вещества в выхлопных газах, покидающих катализатор, может превысить заранее заданную предельную величину, и тем, что этот коэффициент ограничения (fconstrain, k) учитывают при расчете величин конверсии (Rmax,k) таким образом, что величины конверсии (Rmax,k) уменьшаются в ответ на увеличение риска того, что содержание восстанавливающего вещества в выхлопных газах, покидающих катализатор, может превысить заранее заданную предельную величину.
16. Способ по п.15, отличающийся тем, что коэффициент ограничения (fconstrain, k) используют в качестве множителя при расчете величины конверсии (Rmax,k) и придают ему значение, которое изменяется от 0 до 1 в зависимости от текущего риска того, что содержание восстанавливающего вещества в выхлопных газах, покидающих катализатор, может превысить заранее заданную предельную величину, и при этом величина коэффициента ограничения близка к 1, когда нет такого риска, и близка к 0, когда такой риск является неизбежным.
17. Способ по любому из пп.14-16, отличающийся тем, что для каждого из сегментов рассчитывают величину (Rk) для текущей конверсии вещества выхлопного газа в сегменте, величину (Rtot) для общей текущей конверсии вещества в составе выхлопного газа в катализаторе (4) рассчитывают путем суммирования величин (Rk) для различных сегментов, и величину (Rtot) для общей текущей конверсии вещества в составе выхлопного газа в катализаторе преобразуют в расчетную величину текущего накопления восстанавливающего вещества в сегменте, расположенном ближе всего к входному концу катализатора, причем эта расчетная величина составляет фактическую величину накопления (А1).
18. Способ по п.1, отличающийся тем, что заданную величину выделения (Е2) рассчитывают на основе преобладающих условий работы.
19. Способ по п.1, отличающийся тем, что в вычислительной модели используют, по меньшей мере, следующие параметры при генерировании информации для расчета фактической величины накопления (А1) и заданной величины накопления (А2): температуру выхлопного газа (Р1) выше по потоку, чем расположен катализатор, концентрацию (Р2) вещества выхлопного газа в выхлопных газах выше по потоку, чем расположен катализатор, массовый расход выхлопного газа (Р3) через катализатор и количество (Р4) введенного восстановителя.
20. Способ по п.1, отличающийся тем, что в качестве восстановителя используют мочевину или аммиак.
21. Способ по п.1, отличающийся тем, что вещество в составе выхлопного газа находится в форме NOx.
22. Устройство для использования способа по любому из пп.1-21 для регулирования введения восстановителя в точке выше по потоку, чем расположен катализатор (4), в выпускной трубопровод (2) из двигателя внутреннего сгорания (1), отличающееся тем, что устройство содержит первое вычислительное средство (20), приспособленное для непрерывного определения посредством использования вычислительной модели текущего состояния катализатора, учитывая ожидаемые реакции в катализаторе при преобладающих условиях работы, второе вычислительное средство (30), приспособленное для расчета на основе информации от указанной вычислительной модели фактической величины накопления (А1), представляющей собой текущее накопление в катализаторе (4) восстанавливающего вещества, образующего часть восстановителя или образованного им, причем второе вычислительное средство (30) также приспособлено для расчета на основе заданной величины выделения (Е2) и информации от указанной вычислительной модели заданной величины накопления (А2), причем заданная величина выделения Е2 представляет собой желаемое содержание в выхлопных газах, покидающих катализатор (4), вещества в составе выхлопного газа, которое, когда выхлопные газы проходят через катализатор, по меньшей мере, частично удаляется из выхлопных газов под действием восстанавливающего вещества или образуется под действием восстанавливающего вещества, и заданная величина накопления (А2) представляет собой накопление восстанавливающего вещества, требуемое в катализаторе при преобладающих условиях работы для того, чтобы, по существу, достичь заданной величины выделения (Е2), компаратор (32), приспособленный для сравнения фактической величины накопления (А1) и заданной величины накопления (А2), и регулирующие средства (34, 36) для регулирования введения восстановителя на основе сравнения между фактической величиной накопления (А1) и заданной величиной накопления (А2).
23. Устройство по п.22, отличающееся тем, что устройство содержит средство для определения путем расчета или измерения фактической величины выделения (Е1), представляющей собой текущее содержание в покидающих катализатор (4) выхлопных газах вещества в составе выхлопного газа, и что второе вычислительное средство (30) приспособлено для расчета заданной величины накопления (А2) на основе информации от указанной вычислительной модели и соответствия между фактической величиной выделения (Е1) и заданной величиной выделения (Е2).
24. Компьютерное программное изделие, включающее носитель данных, который пригоден для чтения электронным блоком управления и сохраняет на нем компьютерную программу, предназначенную для того, чтобы заставлять электронный блок управления осуществлять способ в соответствии с любым из пп.1-21.
25. Электронный блок управления (50), содержащий исполнительное средство (51), память (53), соединенную с исполнительным средством (51), и носитель данных (54), соединенный с исполнительным средством, причем компьютерная программа, содержащая код программы для осуществления способа в соответствии с любым из пп.1-21, хранится на указанном носителе данных (54).
РИСУНКИ
|
|