|
(21), (22) Заявка: 2007119223/11, 23.05.2007
(24) Дата начала отсчета срока действия патента:
23.05.2007
(43) Дата публикации заявки: 27.11.2008
(46) Опубликовано: 10.05.2009
(56) Список документов, цитированных в отчете о поиске:
RU 2242408 C1, 20.12.2004. JP 7228299 A, 29.08.1995. JP 7101400 A, 18.04.1995. RU 2200115 C2, 10.03.2003.
Адрес для переписки:
141070, Московская обл., г. Королев, ул. Ленина, 4а, ОАО “РКК “Энергия” им. С.П. Королева”, отдел интеллектуальной собственности
|
(72) Автор(ы):
Рулев Дмитрий Николаевич (RU), Стажков Владимир Михайлович (RU), Платонов Валерий Николаевич (RU), Спирин Александр Иванович (RU)
(73) Патентообладатель(и):
Открытое акционерное общество “Ракетно-космическая корпорация “Энергия” имени С.П. Королева” (RU)
|
(54) СИСТЕМА ОПРЕДЕЛЕНИЯ МАКСИМАЛЬНОЙ ВЫХОДНОЙ МОЩНОСТИ СОЛНЕЧНЫХ БАТАРЕЙ КОСМИЧЕСКОГО АППАРАТА
(57) Реферат:
Изобретение относиться к области космической техники, а именно к системам электроснабжения космических аппаратов, и может быть использовано при эксплуатации солнечных батарей. Система определения максимальной выходной мощности солнечных батарей космического аппарата включает блок измерения угла между направлением на Солнце и плоскостью орбиты космического аппарата, блок измерения высоты орбиты космического аппарата, блок измерения угловой скорости орбитального движения космического аппарата, блок определения момента времени начала освещенного участка орбиты, блок определения моментов времени определения максимальной выходной мощности солнечных батарей, генератор времени, блок сравнения и ключ. Достигается устранение негативного влияния отраженного от Земли излучения. 7 ил.
Изобретение относится к области космической техники, а именно к системам электроснабжения (СЭС) космических аппаратов (КА), и может быть использовано при эксплуатации солнечных батарей (СБ) СЭС КА.
Основной электрической характеристикой СБ является максимальная выходная мощностью СБ (эта мощность отличается от текущей действительной выходной мощности, которая зависит от нагрузки и от влияния окружающей среды). На стадии проектирования и изготовления СБ (до запуска КА) осуществляется теоретический расчет рабочих характеристик СБ, который называют также расчетом выходных параметров СБ (см. [1]; см. [2], стр.49). Теоретический расчет рабочих характеристик СБ и прогнозирование процесса их деградации под действием факторов космического полета осуществляется с помощью ЭВМ, при этом расчет выходных параметров СБ основан на методе перемещений вольт-амперной характеристики, учитывающем различные влияния окружающей среды и параметров нагрузки на характеристики СБ (см. [2], стр.54). Недостаток указанного метода определения максимальной выходной мощности СБ заключается в том, что используемые в расчетах модели факторов космического полета имеют ограниченную точность, что не позволяет получить достоверные данные о реальных характеристиках СБ в полете.
Для контроля фактических характеристик СБ в полете проводятся специальные полетные операции – сеансы оценки эффективности СБ, в которых осуществляется измерение фактической максимальной выходной мощности СБ. По результатам определения максимальной выходной мощности СБ оценивается текущая эффективность СБ как отношение измеренной максимальной выходной мощности СБ к ее номинальному значению – проектному или некоторому исходному значению (например, на момент начала функционирования КА).
Для определения выходной мощности СБ может быть использована система, представленная в [2], стр.48, реализующая модель солнечного элемента, соединенного с нагрузкой и содержащая солнечный элемент, соединенный с блоком идеального ваттметра, соединенным с нагрузкой. При этом блок идеального ваттметра содержит датчики тока (амперметр) и напряжения (вольтметр) и вычислитель, реализующий определение выходной мощности Р солнечного элемента по формуле:

где I – измеренное значение тока от солнечного элемента;
V – измеренное напряжение.
Известен способ определения максимальной выходной мощности СБ КА, описанный в [3], стр.17-18, в котором для определения максимальной выходной мощности СБ используют измеряемое значение максимального тока от СБ Im, – тока, вырабатываемого при ориентации освещенной рабочей поверхности панелей СБ перпендикулярно солнечным лучам. Для этого панели СБ разворачивают в положение, соответствующее совмещению нормали к рабочей поверхности панелей СБ с направлением на Солнце. Такая ориентация СБ обеспечивает максимальный приход электроэнергии от СБ.
Наиболее близким из аналогов, принятым за прототип, является система для реализации данного способа, описанная в [3], стр.6, и содержащая СБ, на жесткой подложке корпуса которой расположен блок фотоэлектрических батарей (БФБ), устройство поворота СБ (УПСБ), усилительно-преобразующее устройство (УПУ), блок управления ориентацией СБ по направлению на Солнце (БУОСБС), блок регуляторов тока (БРТ), датчик тока (ДТ), блок определения мощности (БОМ), блок управления системой энергоснабжения (БУСЭС) и шину электроснабжения (ШЭ). При этом выход БФБ, расположенного на СБ, соединен с БРТ, выход которого соединен с ШЭ, а БОМ подключен своими первым и вторым входами к, соответственно, ШЭ и ДТ, подключенному, в свою очередь, к ШЭ, причем выход БУСЭС подключен к входу БУОСБС, выход которого соединен входом УПУ, выход которого соединен с входом УПСБ, выход которого соединен со вторым входом БУОСБС, причем УПСБ механически соединено с СБ. При этом в описании системы-прототипа и ее блок-схемы (см. [3], стр.6-8) функция БОМ реализуется при функционировании блока зарядного устройства СЭС.
Система работает следующим образом.
По команде с БУСЭС (9) блок БУОСБС (5) осуществляет управление ориентацией СБ (1) на Солнце. Входной информацией для алгоритма управления СБ (1) являются: положение единичного вектора направления на Солнце относительно связанных с КА осей координат; положение СБ относительно корпуса КА, получаемое в виде текущих измеренных значений угла между текущим положением нормали к рабочей поверхности СБ и направлением на Солнце с датчиков угла (ДУ), установленных на УПСБ (3). При ориентации СБ на Солнце  0. Выходной информацией алгоритма управления являются команды на вращение СБ относительно оси выходного вала УПСБ (3) и команды на прекращение вращения, а ДУ УПСБ (3) выдают сигналы о текущем положении СБ (1).
УПУ (4) играет роль интерфейса между БУОСБС (5) и УПСБ (3).
Электроэнергия от БФБ (2), установленных на СБ (1), через БРТ (6) поступает на шину питания СЭС ШЭ (10). ДТ (7) измеряет текущий ток на ШЭ (10) и измеренное значение тока поступает на БОМ (8), в котором осуществляется измерение напряжения на ШЭ (10) и по соотношению (1) рассчитывается значение выходной мощности СБ.
Известно (см. [2], стр.272), что солнечное излучение, поступающее к Земле, отражается от ее поверхности, от облаков, рассеивается атмосферой. Энергия отраженного излучения, сосредоточенная в спектральном диапазоне области чувствительности солнечных элементов СБ, воспринимается СБ и увеличивает их выходную мощность. Таким образом, кроме прямого солнечного излучения на СБ попадает поток отраженного от Земли излучения, что вносит неопределенность в определение максимальной выходной мощности СБ и в последующее решение задачи оценки их эффективности. Неопределенность при этом заключается в наличии возможности не прогнозируемого и не подлежащего учету завышения получаемых значений выходной мощности СБ.
Система, принятая за прототип, имеет существенный недостаток – она не позволяет учитывать негативное влияние отраженного от Земли излучения при определении максимальной выходной мощности СБ и оценке их эффективности.
Задачей, стоящей перед предлагаемым изобретением, является увеличение точности определения выходной мощности СБ за счет уменьшения негативного влияния отраженного от Земли солнечного излучения.
Технический результат достигается тем, что в систему определения максимальной выходной мощности солнечных батарей космического аппарата, включающую солнечную батарею с блоком установленных на ней фотоэлектрических батарей, устройство поворота солнечных батарей, усилительно-преобразующее устройство, блок управления ориентацией солнечных батарей по направлению на Солнце, блок регуляторов тока, датчик тока, блок определения мощности, блок управления системой электроснабжения и шину электроснабжения, при этом выход блока фотоэлектрических батарей соединен со входом блока регуляторов тока, выход которого соединен с шиной электроснабжения, к которой подключены датчик тока и блок определения мощности, а выход блока управления системой электроснабжения соединен с первым входом блока управления ориентацией солнечных батарей по направлению на Солнце, выход которого соединен с входом усилительно-преобразующего устройства, выход которого соединен с входом устройства поворота солнечных батарей, выход которого соединен со вторым входом блока управления ориентацией солнечных батарей по направлению на Солнце, причем устройство поворота солнечных батарей механически соединено с солнечной батареей, дополнительно введены блок измерения угла между направлением на Солнце и плоскостью орбиты космического аппарата, блок измерения высоты орбиты космического аппарата, блок измерения угловой скорости орбитального движения космического аппарата, блок определения момента времени начала освещенного участка орбиты, блок определения моментов времени определения максимальной выходной мощности солнечных батарей, генератор времени, блок сравнения и ключ, при этом второй вход блока определения мощности соединен с выходом ключа, информационный и управляющий входы которого соединены с выходами, соответственно, датчика тока и блока сравнения, первый и второй входы которого соединены с выходами, соответственно, генератора времени и блока определения моментов времени определения максимальной выходной мощности солнечных батарей, с первого по четвертый входы которого соединены с выходами, соответственно, блока измерения угла между направлением на Солнце и плоскостью орбиты космического аппарата, блока измерения высоты орбиты космического аппарата, блока измерения угловой скорости орбитального движения космического аппарата и блока определения момента времени начала освещенного участка орбиты.
Суть предлагаемого изобретения поясняется на фиг.1-7, на которых представлено: на фиг.1-3 – схемы освещения СБ прямым и отраженным от Земли излучением; на фиг.4 – схема освещения витка орбиты КА Солнцем; на фиг.5 – схема, поясняющая определение точек определения максимальной выходной мощности СБ; на фиг.6 – блок-схема предлагаемой системы; на фиг.7 – график прихода электроэнергии от СБ российского сегмента (PC) международной космической станции (МКС).
В предлагаемом техническом решении при определении максимальной выходной мощности СБ устраняется негативное влияние отраженного от Земли солнечного излучения путем выполнения полетной операции по определению максимальной выходной мощности СБ в моменты, когда отраженное от Земли излучение поступает на торцевую сторону панелей на СБ (данное условие используется в случае двухсторонних СБ и в случае не двусторонних СБ, но имеющих положительную выходную мощность их тыльной поверхности) или когда отраженное от Земли излучение поступает на торцевую или тыльную сторону панелей на СБ (данное условие используется в случае «строго» односторонних СБ – с нулевой выходной мощностью тыльной поверхности СБ).
На фиг.1-3 все построения выполнены в плоскости, образованной радиус-вектором КА и направлением на Солнце, и введены обозначения:
Р – СБ КА;
N – нормаль к рабочей поверхности панелей СБ;
S, PC, ВС* – вектора направления на Солнце;
Z – Земля;
О – центр Земли;
В – точка, от которой отраженное от Земли излучение поступает на КА;
– угол между направлениями от КА на Солнце и на точку В;
MM* – линия горизонта в точке В;
s и – угол падения и угол отражения от Земли потока солнечного излучения, поступающего на КА;
PD – направление от КА на горизонт Земли;
g – угол возвышения направления на Солнце над видимым с КА горизонтом Земли;
Qsb – угла полураствора зоны чувствительности рабочей поверхности панелей СБ, измеряемый от нормали N.
Рассматриваем текущую ориентацию СБ, при которой нормаль к рабочей поверхности панелей СБ N совмещена с направлением на Солнце S. Используем понятие зоны чувствительности поверхности панелей СБ – области, определяемой конструктивными особенностями элементов СБ, при освещении со стороны которой СБ способна вырабатывать электрический ток. При освещении поверхности панелей СБ извне данной области, ток отсутствует или пренебрежительно мал. Задаем зону чувствительности поверхности панелей СБ значением угла Qsb – угла полураствора данной зоны, отсчитываемым от нормали к рассматриваемой поверхности панелей СБ (Qsb<90°).
Попадание отраженного от Земли излучения на КА возможно только на освещенной части орбиты, при этом расположение точки отражения (т.В) определяется соотношением углов падения прямого солнечного излучения ( s) и отражения отраженного излучения ( ).
После выхода КА из тени Земли на освещенную часть орбиты и перед входом КА в тень Земли отраженное от Земли излучение попадает на рабочую поверхность панелей СБ (случай А, представленный на фиг.1).
На данном участке орбиты при условии

возможно попадание отраженного от Земли излучения на рабочую поверхность панелей СБ (оно используется для выработки дополнительной электроэнергии) – поэтому в предлагаемых технических решениях операция по определению выходной мощности СБ в данные моменты времени не выполняется.
Поскольку всегда

то, при выполнении условия

(случай В, представленный на фиг.2), отраженное от Земли излучение гарантированно не попадает на рабочую поверхность СБ и не используется для выработки электроэнергии. При этом отраженное от Земли излучение поступает на торцевую сторону панелей СБ. Таким образом суммарно на рабочую и тыльную поверхности панелей СБ поступает минимальный поток отраженного от Земли излучения, чем минимизируется его негативное воздействие на операцию определения максимальной выходной мощности СБ.
Дальнейшее перемещение КА на среднюю часть освещенного участка витка орбиты сопровождается дальнейшим увеличением угла g:

(случай С, представленный на фиг.3), при этом отраженное от Земли излучение воздействует на тыльную поверхность панелей СБ. При этом отраженное от Земли излучение не будет использовано СБ для выработки электроэнергии (т.е. его негативное воздействие на операцию определения максимальной выходной мощности СБ будет отсутствовать) только для «строго» односторонних панелей СБ – когда выходная мощность тыльной поверхности панелей СБ равна нулю.
На фиг.4 представлена схема освещения витка орбиты КА Солнцем в момент прохождения КА подсолнечной точки и дополнительно обозначено:
K1K2 – плоскость орбиты КА;
Qz – угол полураствора видимого с КА диска Земли, измеряемый от направления от КА на центр Земли;
– угол между направлением на Солнце и плоскостью орбиты КА;
gmax – максимальное значение угла g на витке;
Rz – радиус Земли;
Норб – высота орбиты КА;
OK1 – радиус-вектор КА.
При этом всегда:


В момент, определяемый условием (4), имеем:

Откуда следует, что условие (4) выполняется только на витках, на которых

Определение угла Qz осуществляется по формуле (см. фиг.4):

Точки T1 и Т2, в которых выполняется условие (4), определяются по следующей процедуре, поясняющейся на фиг.5, где дополнительно обозначено:
Nорб – нормаль к плоскости орбиты КА;
V – вектор скорости КА;
T1 и T2 – положения КА в моменты t1 и t2;
Т0 – положение КА в момент восхода Солнца tвосх (начало светового участка орбиты);
Tk – положение КА в момент захода Солнца (начало теневого участка орбиты);
Т0К0, T1K1 – проекции направления на Солнце на плоскость орбиты КА;
Тт и Тc – положение КА в моменты середины теневого участка и середины светового участка орбиты.
Из решения прямоугольного сферического треугольника, образованного направлениями T1C1, T1O, T1K1, в котором угол C1T1K1= , угол C1T1O=Qz+Qsb, угол OT1K1= 1, получаем:


Из решения прямоугольного сферического треугольника, образованного направлениями Т0С0, Т0О, Т0К0, в котором угол С0Т0К0= , угол C0T0O=Qz, угол ОТ0К0= 0, получаем:


С учетом равенства углов:
угол ТтОТ0=угол OT0K0= 0,
угол ТтОТ1=угол ТтОТ2=угол OT1K1= 1,
моменты времени t1 и t2 прохождения точек T1 и Т2 определяются по формулам:


где tвосх – время момента восхода Солнца (точка Т0);
– угловая скорость орбитального движения КА.
Вместо можно использовать период обращения КА по орбите Тр, связанный с соотношением:

Отметим, что из (9) следует, что угол на витке выполнения операции определения максимальной выходной мощности существенно ограничен сверху, что гарантирует наличие тени на орбите КА и, следовательно, существование момента tвосх.
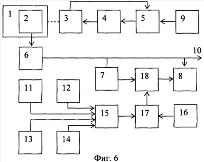
Блок-схема предлагаемой системы представлена на фиг.6 и содержит следующие блоки:
1 – СБ; 2, – БФБ; 3 – УПСБ; 4 – УПУ; 5 – БУОСБС; 6 – БРТ; 7 – ДТ; 8 – БОМ; 9 – БУСЭС; 10 – ШЭ;
11 – блок измерения угла между направлением на Солнце и плоскостью орбиты космического аппарата (БИУ СПОКА);
12 – блок измерения высоты орбиты космического аппарата (БИВОКА);
13 – блок измерения угловой скорости орбитального движения космического аппарата (БИУСОДКА);
14 – блок определения момента времени начала освещенного участка орбиты (БОМВНОУО);
15 – блок определения моментов времени определения максимальной выходной мощности солнечных батарей (БОМВОМВМСБ);
16 – генератор времени (ГВ);
17 – блок сравнения (БСР);
18 – ключ.
При этом выход БФБ (2), расположенного на СБ (1), соединен с БРТ (6), выход которого соединен с ШЭ (10), к которой подключены ДТ (7) и БОМ (8), второй вход которого соединен с выходом ключа (18). Информационный и управляющий входы ключа (18) соединены с выходами, соответственно, ДТ (7) и БСР (17). Первый и второй входы БСР (17) соединены с выходами, соответственно, ГВ (16) и БОМВОМВМСБ (15). С первого по четвертый входы БОМВОМВМСБ (15) соединены с выходами, соответственно, БИУСПОКА (11), БИВОКА (12), БИУСОДКА (13) и БОМВНОУО (14). Выход БУСЭС (9) подключен к входу БУОСБС (5), выход которого соединен входом УПУ (4), выход которого соединен с входом УПСБ (3), выход которого соединен со вторым входом БУОСБС (5), причем УПСБ (3) механически соединено с СБ (1).
На фиг.6 пунктиром показана механическая связь УПСБ (3) с корпусом СБ (1) через выходной вал привода СБ.
Система работает следующим образом.
По команде с БУСЭС (9) блок БУОСБС (5) осуществляет управление ориентацией СБ (1) на Солнце. Входной информацией для алгоритма управления СБ (1) являются: положение единичного вектора направления на Солнце относительно связанных с КА осей координат; положение СБ относительно корпуса КА, получаемое в виде текущих измеренных значений угла между текущим положением нормали к рабочей поверхности СБ и направлением на Солнце с датчиков угла (ДУ), установленных на УПСБ (3). При ориентации СБ на Солнце  0. Выходной информацией алгоритма управления являются команды на вращение СБ относительно оси выходного вала УПСБ (3) и команды на прекращение вращения, а ДУ УПСБ (3) выдают сигналы о текущем положении СБ (1).
УПУ (4) играет роль интерфейса между БУОСБС (5) и УПСБ (3).
Электроэнергия от БФБ (2), установленных на СБ (1), через БРТ (6) поступает на шину питания СЭС ШЭ (10). ДТ (7) измеряет текущий тона ШЭ (10) и измеренное значение тока поступает на информационный вход ключа (18). В исходном состоянии ключ (18) «закрыт».
В БИУСПОКА (11) определяется угол между направлением на Солнце и плоскостью орбиты КА . В БИВОКА (12) выполняется измерение высоты орбиты КА Норб. В БИУСОДКА (13) осуществляется измерение угловой скорости орбитального движения КА . В БОМВНОУО (14) осуществляется определение момента времени начала освещенного участка орбиты tвосх.
Полученные значения передаются в БОМВОМВМСБ (15). В БОМВОМВМСБ (15) выполняется следующая вычислительная процедура. По формуле (10) определяется величина Qz и проверкой условия (9) определяется возможность выполнения операции по определению максимальной выходной мощности СБ на текущем витке орбиты. При выполнении условия (9) по формулам (12), (14), (15), (16) определяются моменты времени t1 и t2, которые переводятся в шкалу бортового времени КА и передаются от БОМВОМВМСБ (15) на вход БСР (17).
На вход БСР (17) поступают также метки текущего времени t, генерируемые ГВ (16). В БСР (17) значения моментов времени t1, t2 сравниваются со значением текущего момента времени t по следующей процедуре. В случае «строго» односторонних панелей СБ (когда выходная мощность тыльной поверхности панелей СБ равна нулю) определяется попадание t в интервал [t1, t2] – проверка условия

а в случае двусторонних СБ и СБ, имеющих положительную выходную мощность их тыльной поверхности, определяется совпадение t с моментами t1 или t2 – проверки условий


При выполнении, соответственно, условия (18) или одного из условий (19), (20) БСР (17) генерирует сигнал, поступающий на управляющий вход ключа (18).
По поступлении сигнала на управляющий вход ключа (18) ключ (18) «открыт» и через него измеренное значение тока с ДТ (7) поступает на БОМ (8), в котором осуществляется измерение напряжения на ШЭ (10) и по соотношению (1) рассчитывается значение выходной мощности СБ.
Реализация БИУСПОКА (11), БИВОКА (12), БИУСОДКА (13) и БОМВНОУО (14) может быть выполнена на базе датчиков и аппаратуры Системы управления и навигации (СУДН) и Бортовой цифровой вычислительной системы (БЦВС) КА (см. [4], [5]). БОМВОМВМСБ (15) может быть выполнена на базе БЦВС КА. ГВ (16) может быть выполнен в виде генератора бортового времени КА. БСР (17) может быть выполнен в виде набора схем сравнения и элементарных элементов И и ИЛИ. Ключ (18) может быть выполнен в виде соответствующего элементарного элемента (схемы). СБ (1), БФБ (2), УПСБ (3), УПУ (4), БУОСБС (5), БРТ (6), ДТ (7), БОМ (8), БУСЭС (9) могут быть выполнены на базе элементов СЭС (см. [1]).
Таким образом, рассмотрен пример реализации основополагающих блоков системы, по результатам которых принимается решение и реализуются предложенные операции.
Опишем технический эффект предлагаемых изобретений.
Предлагаемое техническое решение позволяет увеличить точность определения выходной мощности СБ за счет уменьшения негативного влияния отраженного от Земли солнечного излучения при определении максимальной выходной мощности СБ и оценке их эффективности.
Технический результат достигается путем определения максимальной выходной мощности СБ в моменты времени, когда КА находится в положениях, в которых минимизируется (практически исключается) использование отраженного от Земли излучения для выработки электроэнергии, чем устраняется не прогнозируемое и не подлежащее учету завышение текущих значений выходной мощности СБ.
Для примера на фиг.7 представлен график прихода электроэнергии от СБ PC MKC I(А) от времени t (сек) в течение витка орбиты при поддержании ориентации СБ на Солнце: 02.02.2004 г., виток 1704 (телеметрический номер), время 17.35-19.06 ДВМ, ориентация ИСК (см. [6]). На графике отмечены моменты времени t1 и t2, соответствующие выполнению условия (4): два момента на витке – до и после середины светового участка орбиты. В данные моменты времени отраженное от Земли излучение поступает на торцевую сторону панелей СБ, чем обеспечивается минимизация не прогнозируемого и не подлежащего учету завышения регистрируемых значений выходной мощности СБ.
Таким образом, повышение точности определения максимальной выходной мощности СБ достигается за счет устранения негативного влияния отраженного от Земли излучения путем выполнения полетной операции КА по определению максимальной выходной мощности СБ в предложенный момент времени по предложенной методике.
ЛИТЕРАТУРА
1. Система электроснабжения КА. Техническое описание. 300ГК.20Ю. 0000-АТО. РКК «Энергия», 1998.
2. Раушенбах Г. Справочник по проектированию солнечных батарей. Москва, Энергоатомиздат, 1983.
3. Ковтун B.C., Соловьев С.В., Заикин С.В., Городецкий А.А. Способ управления положением солнечных батарей космического аппарата и система для его осуществления. Описание изобретения к патенту РФ 2242408 по заявке 2003108114/11 от 24.03.2003 г.
4. Инженерный справочник по космической технике. Изд-во МО СССР, М., 1969.
5. Система управлением движением и навигации КА. Техническое описание. 300ГК.12Ю. 0000-АТО. РКК «Энергия», 1998.
Формула изобретения
Система определения максимальной выходной мощности солнечных батарей космического аппарата, включающая солнечную батарею с блоком установленных на ней фотоэлектрических батарей, устройство поворота солнечных батарей, усилительно-преобразующее устройство, блок управления ориентацией солнечных батарей по направлению на Солнце, блок регуляторов тока, датчик тока, блок определения мощности, блок управления системой электроснабжения и шину электроснабжения, при этом выход блока фотоэлектрических батарей соединен со входом блока регуляторов тока, выход которого соединен с шиной электроснабжения, к которой подключены датчик тока и блок определения мощности, а выход блока управления системой электроснабжения соединен с первым входом блока управления ориентацией солнечных батарей по направлению на Солнце, выход которого соединен с входом усилительно-преобразующего устройства, выход которого соединен с входом устройства поворота солнечных батарей, выход которого соединен со вторым входом блока управления ориентацией солнечных батарей по направлению на Солнце, причем устройство поворота солнечных батарей механически соединено с солнечной батареей, отличающаяся тем, что дополнительно введены блок измерения угла между направлением на Солнце и плоскостью орбиты космического аппарата, блок измерения высоты орбиты космического аппарата, блок измерения угловой скорости орбитального движения космического аппарата, блок определения момента времени начала освещенного участка орбиты, блок определения моментов времени определения максимальной выходной мощности солнечных батарей, генератор времени, блок сравнения и ключ, при этом второй вход блока определения мощности соединен с выходом ключа, информационный и управляющий входы которого соединены с выходами, соответственно, датчика тока и блока сравнения, первый и второй входы которого соединены с выходами, соответственно, генератора времени и блока определения моментов времени определения максимальной выходной мощности солнечных батарей, с первого по четвертый входы которого соединены с выходами, соответственно, блока измерения угла между направлением на Солнце и плоскостью орбиты космического аппарата, блока измерения высоты орбиты космического аппарата, блока измерения угловой скорости орбитального движения космического аппарата и блока определения момента времени начала освещенного участка орбиты.
РИСУНКИ
|