|
|
(21), (22) Заявка: 2006146049/11, 10.05.2005
(24) Дата начала отсчета срока действия патента:
10.05.2005
(30) Конвенционный приоритет:
26.05.2004 JP 2004-156401
(43) Дата публикации заявки: 10.07.2008
(46) Опубликовано: 10.05.2009
(56) Список документов, цитированных в отчете о поиске:
ЕР 1138539 А, 04.10.2001. JP 2003244801 А, 29.08.2003. US 5304912 А, 19.04.1994. RU 2142887 C1, 20.12.1999. SU 1684106 A1, 15.10.1991.
(85) Дата перевода заявки PCT на национальную фазу:
26.12.2006
(86) Заявка PCT:
JP 2005/008848 20050510
(87) Публикация PCT:
WO 2005/115788 20051208
Адрес для переписки:
129090, Москва, ул. Б.Спасская, 25, стр.3, ООО “Юридическая фирма Городисский и Партнеры”, пат.пов. Ю.Д.Кузнецову, рег. 595
|
(72) Автор(ы):
ИСИКАВА Тецухиро (JP), МИНЕЗАВА Юкихиро (JP)
(73) Патентообладатель(и):
ТОЙОТА ДЗИДОСЯ КАБУСИКИ КАЙСЯ (JP), АИСИН АВ КО., ЛТД. (JP)
|
(54) УСТРОЙСТВО ПРИВОДА ДВИГАТЕЛЯ
(57) Реферат:
Изобретение относится к устройству привода двигателя. Устройство содержит схему привода двигателя, преобразователь напряжения, элемент конденсатора, схему управления, источник питания. При этом в схему привода двигателя подают электрическую энергию в соответствии с требуемым выходом двигателя от источника питания и от элемента конденсатора. Преобразователь напряжения включает в себя переключающий элемент и использует операцию переключения переключающего элемента для преобразования постоянного напряжения между источником питания и схемой привода. Схема управления управляет операцией переключения таким образом, чтобы электрическая энергия, подаваемая от элемента конденсатора в схему привода, была больше, чем электрическая энергия, подаваемая от источника питания в схему привода, когда величина требуемого выхода находится за пределами заданного диапазона отклонения. Технический результат заключается в повышении устойчивости подачи электрической энергии в устройстве привода двигателя. 8 з.п. ф-лы, 8 ил.
Область техники, к которой относится изобретение
Настоящее изобретение относится к устройству привода двигателя, предназначенному для привода двигателя, и, в частности, к устройству привода двигателя, которое позволяет устойчиво осуществлять привод двигателя, даже когда происходит внезапное изменение нагрузки.
Уровень техники
Гибридные транспортные средства и электрические транспортные средства в последнее время привлекают большой интерес, как транспортные средства, не наносящие вред окружающей среде. Гибридное транспортное средство имеет собственные источники движущей силы, источник питания DC (ПТ, постоянного тока), преобразователь постоянного тока в переменный и двигатель, привод которого осуществляется с помощью преобразователя постоянного тока в переменный, в дополнение к обычному двигателю. Более конкретно, привод двигателя осуществляют для получения источника движущей силы, и постоянное напряжение от источника питания постоянного тока преобразует с помощью преобразователя постоянного тока в переменный в напряжение АС (ПТ, переменного тока), которое используется для вращения двигателя, и, таким образом, также обеспечивается источник движущей силы.
Электрическое транспортное средство относится к транспортному средству, которое имеет, в качестве своих источников движущей силы, источник питания постоянного тока, преобразователь постоянного тока в переменный и двигатель, привод которого осуществляется с помощью преобразователя постоянного тока в переменный.
Что касается гибридного транспортного средства или электрического транспортного средства, было предложено повышать напряжение постоянного тока от источника питания постоянного тока с использованием преобразователя, повышающего напряжение, и подавать повышенное постоянное напряжение в преобразователь постоянного тока в переменный, который осуществляет привод двигателя (например, выложенный японский патент 09-240560, японский патент 2879486, выложенные японские патенты  2000-050401 и 08-240171).
В выложенном японском патенте 09-240560, например, раскрыто устройство подачи энергии для транспортного средства со вспомогательной движущей установкой, включающего в себя систему привода от мускульной силы человека, подающую усилие от педалей для привода колес, систему привода на основе электрической энергии, обеспечивающую вспомогательную силу от электродвигателя для привода колес, и вспомогательное средство управления усилием, предназначенное для переменного управления вспомогательным усилием в соответствии с усилием, передаваемым от педалей, и скоростью транспортного средства, и дополнительно включающее в себя средство повышения напряжения, предназначенное для повышения напряжения батареи до напряжения, соответствующего вспомогательному усилию, которое требуется средством управления вспомогательным усилием, и средство сглаживания, предназначенное для сглаживания повышенного напряжения и подачи сглаженного напряжения на электродвигатели.
Средство повышения напряжения, таким образом, используется для повышения напряжения батареи до напряжения, которое необходимо для получения целевого вспомогательного усилия. В соответствии с этим можно уменьшить вес батареи, а также стоимость батареи.
Напряжение, повышенное с помощью средства повышения напряжения, дополнительно сглаживают с помощью средства сглаживания. Таким образом, значение выходного тока батареи усредняют, и благодаря этому можно продлить срок службы батареи.
В обычных устройствах привода двигателя, как правило, применяется импульсный блок питания с преобразованием постоянного напряжения в постоянное напряжение, используемым как средство повышения напряжения для повышения напряжения батареи до напряжения, соответствующего необходимому вспомогательному усилию. Импульсный источник питания с преобразованием постоянного напряжения в постоянное напряжение выполняет переключение в соответствии с сигналом команды напряжения, поступающим от схемы управления, для повышения напряжения до требуемого уровня и вывода повышенного напряжения. Здесь сигнал команды напряжения, который подают в импульсный источник питания, генерируют с помощью схемы управления, путем расчета вспомогательного усилия, которое должно быть сгенерировано системой управления электрической мощностью на основе сигналов детектирования от датчика усилия, передаваемого от педалей, и датчика скорости транспортного средства, для определения целевого значения электрического тока, требуемого для получения вспомогательного усилия и переменного управления требуемым напряжением так, чтобы электрический ток, протекающий через электрический двигатель, имел целевое значение электрического тока.
Таким образом, внезапное повышение или снижение требуемого вспомогательного усилия должно мгновенно регулироваться с помощью импульсного источника питания. Кроме того, требуется, чтобы схема управления работала с высокой скоростью, которая была бы достаточной для реакции на внезапное изменение нагрузки. Удовлетворение этого требования неизбежно приводит к необходимости повышения точности и увеличения размеров схемы управления, в результате чего возникает новая проблема, связанная с размером устройства и его стоимостью.
Раскрытие изобретения
Настоящее изобретение было разработано для решения описанной выше проблемы, и цель настоящего изобретения состоит в создании устройства привода двигателя, позволяющего просто и устойчиво подавать электрическую энергию, даже при внезапном изменении нагрузки.
В соответствии с настоящим изобретением устройство привода двигателя включает в себя: схему привода, осуществляющую привод двигателя; преобразователь напряжения, включающий в себя переключающий элемент и использующий источник питания, и схему привода; элемент конденсатора, включенный между преобразователем напряжения и схемой привода, предназначенной для сглаживания преобразованного напряжения постоянного напряжения, для подачи сглаженного постоянного напряжения в схему привода; и схему управления, управляющую операцией переключения на основе величины требуемого выхода двигателя. В соответствии с требуемым выходом двигателя в схему управления подают электрическую энергию от источника питания и от элемента конденсатора. Схема управления управляет операцией переключения так, чтобы электрическая энергия, подаваемая от элемента конденсатора, была больше, чем электрическая энергия, подаваемая от источника питания, когда величина требуемого выхода находится за пределами заданного диапазона отклонения.
Предпочтительно схема управления выполняет определение, находится ли величина требуемого выхода в пределах заданного диапазона отклонения, и определяет целевое значение напряжения для операции переключения в соответствии с результатом определения.
Предпочтительно схема управления имеет заданный интервал управления целевым напряжением для операции переключения и устанавливает, когда величина требуемого выхода находится за пределами заданного диапазона отклонения, целевое напряжение для операции переключения на более низком уровне напряжения в пределах диапазона заданного интервала управления.
Предпочтительно заданный интервал управления целевым напряжением для операции переключения имеет свой верхний предел, и уровень напряжения, соответствующий этому верхнему пределу, выше, чем уровень напряжения, соответствующий верхнему пределу заданного диапазона отклонения величины требуемого выхода.
Предпочтительно устройство привода двигателя дополнительно включает в себя датчик напряжения, детектирующий напряжение между выводами элемента конденсатора. Когда напряжение между выводами элемента конденсатора, детектируемое датчиком напряжения, ниже, чем целевое напряжение для операции переключения, схема управления управляет операцией переключения таким образом, чтобы напряжение между выводами элемента конденсатора было равно целевому напряжению для операции переключения.
Предпочтительно устройство привода двигателя дополнительно включает в себя: первый датчик электрического тока, детектирующий ток источника питания на входе/выходе в/из источника питания; второй датчик электрического тока, детектирующий ток привода двигателя, используемый для привода двигателя; и датчик напряжения, детектирующий напряжение между выводами элемента конденсатора. Когда величина требуемого выхода находится за пределами диапазона заданного диапазона отклонения, схема управления рассчитывает электрическую энергию, подаваемую от элемента конденсатора, на основе тока источника питания и тока привода двигателя, детектируемых соответственно первым датчиком электрического тока и вторым датчиком электрического тока, а также напряжение между выводами элемента конденсатора, детектируемое датчиком напряжения, определяет электрическую энергию, подаваемую от источника питания, так чтобы электрическая энергия, подаваемая от источника питания, была меньше, чем рассчитанная электрическая энергия, подаваемая от элемента конденсатора, и определяет целевое значение напряжения для операции переключения, как напряжение между выводами элемента конденсатора, когда определенную электрическую энергию подают от источника питания.
Предпочтительно, когда величина требуемого выхода находится в пределах заданного диапазона отклонения, схема управления рассчитывает накопленную электрическую энергию, которая накоплена в элементе конденсатора, на основе напряжения между выводами элемента конденсатора, которое детектируют с помощью датчика напряжения, и определяет целевое значение напряжения для операции переключения так, чтобы расчетное значение накопленной электрической энергии составляло, по меньшей мере, заданное пороговое значение.
Предпочтительно схема управления определяет, когда накопленная электрическая энергия меньше, чем заданное пороговое значение, целевое значение напряжения для операции переключения как напряжение между выводами элемента конденсатора, когда накопленная электрическая энергия равна заданному пороговому значению.
Предпочтительно, когда величина требуемого выхода находится за пределами заданного диапазона отклонения, заданное пороговое значение имеет уровень накопленной электрической энергии, который позволяет подавать электрическую энергию от элемента конденсатора в схему привода.
В соответствии с настоящим изобретением, когда требуемый выход, который требуется от устройства привода двигателя, внезапно изменяется, электроэнергию подают в преобразователь, в основном от элемента конденсатора, а не от источника питания. В соответствии с этим не требуется использовать высокоточную схему управления с большими размерами для преобразователя напряжения, и требуемый выход можно обеспечить просто и устойчиво с хорошим откликом.
Кроме того, для того чтобы элемент конденсатора мог накапливать электростатическую энергию, по меньшей мере, на заданном пороговом значении, определяют целевое напряжение для операций переключения преобразователя напряжения. В соответствии с этим элемент конденсатора можно поддерживать в состоянии, которое обеспечивает подачу электроэнергии в соответствии с требуемым выходом.
Краткое описание чертежей
На фиг.1 показана блок-схема устройства привода двигателя в соответствии с первым вариантом выполнения настоящего изобретения.
На фиг.2 представлена блок-схема устройства управления по фиг.1.
На фиг.3 показана блок-схема схемы управления преобразователем постоянного тока в переменный по фиг.2.
На фиг.4 показана блок-схема схемы управления преобразователем по фиг.2.
На фиг.5 показана блок-схема последовательности операций, иллюстрирующая работу схемы управления преобразователем в соответствии с первым вариантом выполнения.
На фиг.6 представлена иллюстрация принципа работы управления схемы управления преобразователем, установленной в устройстве привода двигателя в соответствии со вторым вариантом выполнения настоящего изобретения.
На фиг.7 показана блок-схема, представляющая конфигурацию схемы управления преобразователем, предназначенной для управления целевым напряжением преобразователя, повышающего напряжение, показанного на фиг.6.
На фиг.8 показана блок-схема последовательности операций, иллюстрирующая работу схемы управления преобразователем во втором варианте выполнения.
Осуществление изобретения
Варианты выполнения настоящего изобретения подробно описаны ниже со ссылкой на чертежи. На чертежах одинаковые компоненты обозначены одинаковыми ссылочными позициями, и их описание здесь не повторяется.
Первый вариант выполнения
На фиг.1 показана блок-схема устройства привода двигателя в соответствии с первым вариантом выполнения настоящего изобретения.
Как показано на фиг.1, устройство 100 привода двигателя включает в себя источник В питания постоянного напряжения, датчики 10, 13 напряжения, датчики 18, 24 электрического тока, конденсатор С2, преобразователь 12, повышающий напряжение, преобразователь 14 постоянного тока в переменный и устройство 30 управления.
Двигатель M1 переменного тока представляет собой электродвигатель привода, который генерирует крутящий момент для привода ведущих колес гибридного транспортного средства или электрического транспортного средства. Двигатель M1 переменного тока также выполняет функцию электрического генератора, приводимого от двигателя, и функцию электрического двигателя, используемого, например, для запуска двигателя.
Преобразователь 12, повышающий напряжение, включает в себя катушку индуктивности L1, NPN транзисторы Q1, Q2 и диоды D1, D2.
Один вывод катушки индуктивности L1 соединен с линией питания источника В питания постоянного напряжения, и другой ее вывод соединен с промежуточной точкой между NPN транзистором Q1 и NPN транзистором Q2, а именно между эмиттером NPN транзистора Q1 и коллектором NPN транзистора Q2.
NPN транзисторы Q1, Q2 включены последовательно между линией источника питания и линией заземления. Коллектор NPN транзистора Q1 подключен к линии источника питания, в то время как эмиттер NPN транзистора Q2 подключен к линии заземления. Между соответствующими коллекторами и эмиттерами NPN транзисторов Q1, Q2 соответственно включены диоды D1, D2, обеспечивающие протекание электрического тока от эмиттера к коллектору.
Преобразователь 14 постоянного тока в переменный включает в себя ветвь 15 фазы U, ветвь 16 фазы V и ветвь 17 фазы W. Ветвь 15 фазы U, ветвь 16 фазы V и ветвь 17 фазы W включены параллельно между линией источника питания и линией заземления.
Ветвь 15 фазы U состоит из NPN транзисторов Q3, Q4, включенных последовательно, ветвь 16 фазы V состоит из NPN транзисторов Q5, Q6, включенных последовательно, и ветвь 17 фазы W состоит из NPN транзисторов Q7, Q8, включенных последовательно. Между соответствующими коллекторами и эмиттерами NPN транзисторов Q3-Q8 включены диоды D3-D8, обеспечивающие протекание тока от эмиттера к коллектору, соответственно.
Промежуточная точка каждой ветви фазы соединена с одним выводом соответствующей одной из фазных обмоток двигателя M1 переменного тока. В частности, двигатель M1 переменного тока представляет собой трехфазный двигатель с постоянным магнитом, и один вывод обмотки фазы U, один вывод обмотки фазы V и один вывод обмотки фазы W соединены с общим центральным соединением, в то время как другой вывод обмотки фазы U соединен с промежуточной точкой между NPN транзисторами Q3, Q4, другой вывод обмотки фазы V соединен с промежуточной точкой между NPN транзисторами Q5, Q6, и другой вывод обмотки фазы W соединен с промежуточной точкой между NPN транзисторами Q7, Q8.
Источник В питания постоянного напряжения состоит из вторичного или перезаряжаемого элемента (элементов), например, никель-гидридного типа или литий-ионного типа. Датчик 10 напряжения детектирует напряжение Vb, которое представляет собой выходное напряжение источника В питания постоянного напряжения, для передачи значения детектируемого напряжения Vb в устройство 30 управления.
Преобразователь 12, повышающий напряжение, повышает постоянное напряжение, подаваемое от источника В питания постоянного напряжения, для подачи повышенного напряжения на конденсатор С2. Более конкретно, при приеме сигнала PWC от устройства 30 управления преобразователь 12, повышающий напряжение, повышает постоянное напряжение в соответствии с периодом времени, в течение которого NPN транзистор Q2 включен в соответствии с сигналом PWC, и передает повышенное напряжение на конденсатор С2.
Кроме того, при приеме сигнала PWC от устройства 30 управления, преобразователь 12, повышающий напряжение, уменьшает постоянное напряжение, передаваемое через конденсатор С2 от преобразователя 14 постоянного тока в переменный, для подачи полученного в результате напряжения в источник В питания постоянного напряжения.
Конденсатор С2 сглаживает постоянное напряжение преобразователя 12, повышающего напряжение, для подачи сглаженного постоянного напряжения в преобразователь 14 постоянного тока в переменный. Конденсатор С2 включает в себя, например, конденсатор, имеющий большую емкость (электрический двухслойный конденсатор (ионистор)).
Датчик 13 напряжения детектирует напряжение Vm между выводами конденсатора С2 и выводит детектируемое значение Vm напряжения в устройство 30 управления.
При получении постоянного напряжения от конденсатора С2 преобразователь 14 постоянного тока в переменный преобразует это постоянное напряжение в переменное напряжение на основе сигнала PWM от устройства 30 управления для привода двигателя M1 переменного тока. В соответствии с этим осуществляется привод двигателя M1 переменного тока для генерирования крутящего момента, определенного значением TR команды крутящего момента.
В рекуперативном режиме торможения гибридного транспортного средства или электрического транспортного средства, в котором установлено устройство 100 привода двигателя, преобразователь 14 постоянного тока в переменный преобразует переменное напряжение, генерируемое двигателем M1 переменного тока, в постоянное напряжение, на основе сигнала PWM от устройства 30 управления, для подачи полученного в результате постоянного напряжения в преобразователь 12, повышающий напряжение, через конденсатор С2.
Рекуперативное торможение здесь включает в себя торможение, сопровождаемое рекуперативным генерированием энергии, которое возникает, когда водитель гибридного транспортного средства или электрического транспортного средства нажимает на ножной тормоз, а также при замедлении (или при прекращении ускорения), сопровождаемом рекуперативным генерированием энергии, которое возникает, когда водитель отпускает педаль ускорения, не включая ножной тормоз.
Датчик 18 электрического тока детектирует ток IL катушки индуктивности, протекающий через катушку индуктивности L1, для вывода детектируемого значения тока IL катушки индуктивности в устройство 30 управления.
Датчик 24 электрического тока детектирует ток MCRT двигателя, протекающий через двигатель M1 переменного тока, для вывода детектируемого значения тока MCRT двигателя в устройство 30 управления.
Устройство 30 управления принимает от внешнего ECU (ЭУУ, электрическое управляющее устройство) значения TR команды крутящего момента и число оборотов двигателя (число оборотов, совершаемых двигателем) MRN (ЧОД), принимает напряжение Vm от датчика 13 напряжения, принимает ток IL, протекающий через катушку индуктивности, от датчика 18 электрического тока, и принимает ток MCRT двигателя от датчика 24 электрического тока. Кроме того, устройство 30 управления генерирует на основе напряжении Vm значения TR команды крутящего момента и ток MCRT двигателя, сигнал PWM для управления переключением NPN транзисторов Q3-Q8 преобразователя 14 постоянного тока в переменный, когда преобразователь 14 постоянного тока в переменный обеспечивает привод двигателя M1 переменного тока, в соответствии со способом, описанным ниже, и выводит сгенерированный сигнал PWM в преобразователь 14 постоянного тока в переменный.
Кроме того, когда преобразователь 14 постоянного тока в переменный осуществляет привод двигателя M1 переменного тока, устройство 30 управления генерирует на основе напряжений Vb, Vm, значения TR команды крутящего момента и числа оборотов двигателя ЧОД сигнал PWC для управления переключением NPN транзисторов Q1, Q2 преобразователя 12, повышающего напряжение, в соответствии со способом, описанным выше, и выводит сгенерированный сигнал PWC в преобразователь 12, повышающий напряжение.
Кроме того, в режиме рекуперативного торможения гибридного транспортного средства или электрического транспортного средства, на котором установлено устройство 100 привода двигателя, устройство 30 управления генерирует на основе значения напряжения Vm, значения TR команды крутящего момента и тока MCRT двигателя сигнал PWM для преобразования переменного напряжения, генерируемого двигателем M1 переменного тока, в постоянное напряжение, и выводит сгенерированный сигнал PWM в преобразователь 14 постоянного тока в переменный. В этом случае переключением NPN транзисторов Q3-Q8 преобразователя 14 постоянного тока в переменный управляют с помощью сигнала PWM. В соответствии с этим преобразователь 14 постоянного тока в переменный преобразует переменное напряжение, генерируемое двигателем M1 переменного тока, в постоянное напряжение и подает постоянное напряжение в преобразователь 12, повышающий напряжение.
Кроме того, в режиме рекуперативного торможения устройство 30 управления генерирует на основе значений напряжения Vb, Vm, значения TR команды крутящего момента и числа оборотов двигателя ЧОД сигнал PWC для уменьшения напряжения постоянного тока, подаваемого от преобразователя 14 постоянного тока в переменный, и выводит сгенерированный сигнал PWC в преобразователь 12, повышающий напряжение. Таким образом, переменное напряжение, генерируемое двигателем M1 переменного тока, преобразуют в постоянное напряжение и понижают для подачи в источник В питания постоянного напряжения.
На фиг.2 показана блок-схема устройства 30 управления по фиг.1.
Как показано на фиг.2, устройство 30 управления включает в себя схему 301 управления преобразователем постоянного тока в переменный и схему 302а управления преобразователем.
Схема 301 управления преобразователем постоянного тока в переменный генерирует на основе значения TR команды крутящего момента, тока MCRT двигателя и напряжения Vm сигнал PWM для включения/выключения NPN транзисторов Q3-Q8 преобразователя 14 постоянного тока в переменный, когда осуществляют привод двигателя M1 переменного тока, и выводит сгенерированный сигнал PWM в преобразователь 14 постоянного тока в переменный.
Кроме того, в режиме рекуперативного торможения гибридного транспортного средства или электрического транспортного средства, в котором установлено устройство 100 привода двигателя, схема 301 управления преобразователем постоянного тока в переменный генерирует на основе значения TR команды крутящего момента, тока MCRT двигателя и напряжения Vm сигнал PWM, предназначенный для преобразования переменного напряжения, генерируемого двигателем M1 переменного тока, в постоянное напряжение, и выводит сгенерированный сигнал PWM в преобразователь 14 постоянного тока в переменный.
Схема 302а управления преобразователем генерирует на основе значения TR команды крутящего момента, напряжений Vb, Vm и числа оборотов двигателя ЧОД сигнал PWC, предназначенный для включения/выключения NPN транзисторов Q1, Q2 преобразователя 12, повышающего напряжение, когда осуществляют привод двигателя M1 переменного тока, и выводит сгенерированный сигнал PWC в преобразователь 12, повышающий напряжение.
Кроме того, схема 302а управления преобразователем генерирует в режиме рекуперативного торможения гибридного транспортного средства или электрического транспортного средства, на котором установлено устройство 100 привода двигателя, на основе значения TR команды крутящего момента, напряжений Vb, Vm и числа оборотов двигателя ЧОД сигнал PWC для понижения постоянного напряжения преобразователя 14 постоянного тока в переменный и выводит сгенерированный сигнал PWC в преобразователь 12, повышающий напряжение.
Преобразователь 12, повышающий напряжение, также может использовать сигнал PWC для понижения постоянного напряжения, с тем чтобы понизить напряжение, и, таким образом, имеет функцию двунаправленного преобразователя.
На фиг.3 показана блок-схема схемы 301 управления преобразователем постоянного тока в переменный по фиг.2.
Как показано на фиг.3, схема 301 управления преобразователем постоянного тока в переменный включает в себя модуль расчета напряжения фазы, предназначенный для управления 41 двигателем (ниже называется модулем расчета напряжения фазы), и модуль 42 преобразования сигнала PWM преобразователя постоянного тока в переменный.
Модуль 41 расчета напряжения фазы принимает от датчика 13 напряжения значение Vm выходного напряжения преобразователя 12, повышающего напряжение, а именно принимает входное напряжение, которое должно быть передано в преобразователь 14 постоянного тока в переменный, принимает от датчика 24 электрического тока значение MCRT тока двигателя, протекающего через каждую фазу двигателя M1 переменного тока, и принимает от внешнего ЭУУ значение TR команды крутящего момента. На основе значения TR команды крутящего момента, тока MCRT двигателя и напряжения Vm блок 41 расчета напряжения фазы рассчитывает напряжение, которое должно быть приложено к катушке каждой фазы двигателя M1 переменного тока, для вывода полученного в результате напряжения в блок 42 преобразования сигнала PWM преобразователя постоянного тока в переменный.
На основе результата расчета, представленного из модуля 41 расчета фазного напряжения, модуль 42 преобразования сигнала PWM преобразователя постоянного тока в переменный генерирует сигнал PWM, предназначенный, собственно, для включения/выключения каждого из NPN транзисторов Q3-Q8 преобразователя 14 постоянного тока в переменный, для вывода сгенерированного сигнала PWM в каждый из NPN транзисторов Q3-Q8.
В соответствии с этим переключением NPN транзисторов Q3-Q8 преобразователя 14 постоянного тока в переменный управляют для управления током, протекающим через каждую фазу двигателя M1 переменного тока, с тем чтобы двигатель M1 переменного тока вырабатывал указанный крутящий момент. Таким образом, током MCRT двигателя управляют и выводят крутящий момент двигателя в соответствии со значением TR команды крутящего момента.
На фиг.4 показана блок-схема схемы 302а управления преобразователем по фиг.2.
Как показано на фиг.4, схема 302а управления преобразователем включает в себя модуль 61а расчета команды напряжения, модуль 62 расчета коэффициента заполнения последовательности импульсов преобразователя, модуль 63 преобразования сигнала PWM преобразователя и модуль 64а управления.
Модуль 64а управления принимает от датчика 13 напряжения выходное напряжение Vm преобразователя 12, повышающего напряжение, а именно принимает входное напряжение, которое должно быть передано в преобразователь 14 постоянного тока в переменный, принимает от датчика 24 электрического тока ток MCRT двигателя, протекающий через каждую фазу двигателя M1 переменного тока, принимает от датчика 18 электрического тока ток IL катушки индуктивности, протекающий через катушку индуктивности L1, и принимает значение TR команды крутящего момента от внешнего ЭУУ.
При получении значения TR команды крутящего момента модуль 64а управления генерирует один из двух разных сигналов Uc, Pb, в соответствии с величиной требуемого крутящего момента, и выводит сгенерированный сигнал в модуль 61а расчета команды напряжения.
В частности, модуль 64а управления содержит заданное значение диапазона отклонения, относящегося к значению TR команды крутящего момента, и определяет, находится ли значение TR команды крутящего момента, поступающее из внешнего ЭУУ, в пределах диапазона отклонения. Заданный диапазон отклонения определяется так, чтобы он охватывал отклонения требуемого крутящего момента, который требуется для устройства 100 привода двигателя в нормальном режиме работы. Поэтому в нормальном режиме работы модуль 64а управления определяет, что значения TR команды крутящего момента находятся в пределах этого диапазона отклонения.
В отличие от этого, когда требуемое значение крутящего момента повышается или уменьшается так, что оно выходит за пределы диапазона отклонения в нормальном режиме работы, значение TR команды крутящего момента составляет, по меньшей мере, пороговое значение, представляющее верхний предел диапазона отклонения, или, по большей части, пороговое значение, представляющее нижний предел диапазона отклонения. В этом случае модуль 64а управления определяет, что значения TR команды крутящего момента находятся за пределами диапазона отклонения.
Ниже приведено описание сигналов Uc, Pb, генерируемых модулем 64а управления, в соответствии с результатом определения, находится ли значение TR команды крутящего момента в пределах или за пределами заданного диапазона отклонения.
Когда модуль 64а управления определяет, что значение TR команды крутящего момента находится в пределах заданного диапазона отклонения, модуль 64а управления определяет электростатическую энергию Uc, которая представляет собой электрическую энергию, накопленную в конденсаторе С2. Электростатическая энергия Uc конденсатора С2 представлена следующим уравнением:

где С представляет собой емкость конденсатора С2 и Vm представляет собой напряжение между выводами конденсатора С2.
Модуль 64а управления также имеет заданное пороговое значение Pcstd, относящееся к электростатической энергии Uc конденсатора С2, и управляет преобразователем 12, повышающим напряжение, таким образом, чтобы определенная электростатическая энергия Uc поддерживалась на значении, которое, по меньшей мере, представляет собой пороговое значение Pcstd. Заданное пороговое значение Pcstd соответствует величине накопленной электрической энергии, расходуя которую конденсатор С2 может подавать электрическую энергию в преобразователь 14 постоянного тока в переменный, даже когда происходит внезапное изменение нагрузки, как описано ниже.
В частности, из выражения (1) можно видеть, что электростатическая энергия Uc однозначно определена напряжением Vm между выводами конденсатора С2. Таким образом, напряжением Vm между выводами конденсатора С2 управляют так, чтобы электростатическая энергия Uc имела значение, которое составляет, по меньшей мере, пороговое значение Pcstd. С этой целью, с учетом того факта, что напряжение Vm между выводами конденсатора С2 соответствует выходному напряжению преобразователя 12, повышающего напряжение, целевое напряжение Vdc_com выходного напряжения Vm преобразователя 12, повышающего напряжение, может быть определено так, чтобы оно удовлетворяло следующему уравнению:

Здесь электростатическая энергия Uc конденсатора С2 имеет заданное пороговое значение Pcstd по следующей причине.
При нормальной работе преобразователь 12, повышающий напряжение, повышает постоянное напряжение, подаваемое от источника В питания постоянного напряжения, и подает повышенное напряжение на конденсатор С2. Конденсатор С2 сглаживает постоянное напряжение с выхода с преобразователя 12, повышающего напряжение, и передает сглаженное постоянное напряжение в преобразователь 14 постоянного тока в переменный.
В это время преобразователь 12, повышающий напряжение, повышает постоянное напряжение в соответствии с периодом времени, в течение которого NPN транзистор Q2 включен в соответствии с сигналом PWC от устройства 30 управления.
Однако, если требуемое значение крутящего момента внезапно изменяется так, что оно выходит за пределы диапазона отклонения значения TR команды крутящего момента, для преобразователя 12, повышающего напряжение, необходимо обеспечить управление с быстрым переключением. Для обеспечения управления с быстрым переключением необходимо использовать высокоточную схему управления преобразователем.
Кроме того, для обеспечения возможности внезапного изменения требуемого крутящего момента электроэнергия должна в основном подаваться от конденсатора С2, а не от источника В питания постоянного напряжения, с тем чтобы быстро и устойчиво подавать электроэнергию в соответствии с любыми требованиями нагрузки. С этой целью конденсатор С2 должен заранее накапливать требуемую электроэнергию для обеспечения реакции на внезапное изменение нагрузки.
Соответственно в данном варианте выполнения пороговое значение Pcstd определено как уровень электроэнергии, который позволяет конденсатору С2 подавать электроэнергию, даже когда происходит внезапное изменение нагрузки. Затем, для того чтобы обеспечить, чтобы электростатическая энергия Uc конденсатора С2 все время составляла, по меньшей мере, пороговое значение Pcstd, требуется обеспечивать целевое напряжение Vdc_com преобразователя 12, повышающего напряжение.
При определении целевого напряжения Vdc_com преобразователя 12, повышающего напряжение, модуль 64а управления сравнивает, является ли электростатическая энергия Uc конденсатора С2, определенная по выражению (1), большей или меньшей, чем пороговое значение Pcstd. Когда электростатическая энергия Uc составляет, по меньшей мере, пороговое значение Pcstd, определенное значение электростатической энергии Uc используется, как сигнал Uc, передаваемый в модуль 61а расчета команды напряжения. При приеме сигнала Uc модуль 61а расчета команды напряжения рассчитывает целевое значение напряжения Vdc_com на основе значения TR команды крутящего момента и числа оборотов двигателя ЧОД.
В отличие от этого, когда электростатическая энергия Uc конденсатора С2 меньше, чем пороговое значение Pcstd, электростатическую энергию Uc устанавливают на пороговом значении Pcstd, и это установленное значение используется, как сигнал Uc, выводимый в модуль 61а расчета команды напряжения. При приеме сигнала Uc (=Pcstd) модуль 61а расчета команды напряжения рассчитывает целевое напряжение Vdc_com, которое удовлетворяет следующему уравнению:

В то время как сигнал Uc генерируют, как подробно описано выше, сигнал Pb генерируют с помощью модуля 64 а управления следующим образом.
Когда модуль 64а управления определяет, что значение TR команды крутящего момента находится за пределами заданного диапазона отклонения, а именно когда требуется крутящий момент, превышающий диапазон отклонения, модуль 64а управления определяет целевое напряжение Vdc_com преобразователя 12, повышающего напряжение, так, чтобы электрическая энергия в основном подавалась в преобразователь 14 постоянного тока в переменный от конденсатора С2, а не от источника В питания постоянного напряжения.
Более конкретно целевое напряжение Vdc_com преобразователя 12, повышающего напряжение, определяют так, чтобы электроэнергия Рс, подаваемая от конденсатора С2 в преобразователь 14 постоянного тока в переменный, была больше, чем электроэнергия Pb, подаваемая от источника В питания постоянного напряжения через преобразователь 12, повышающий напряжение, в преобразователь 14 постоянного тока в переменный (=Рс>Pb).
Здесь электроэнергия Рс, подаваемая от конденсатора С2 в преобразователь 14 постоянного тока в переменный, представлена следующим выражением:

где ib представляет собой ток, протекающий через источник В питания постоянного напряжения, который равен току IL катушки индуктивности, детектируемому датчиком 18 электрического тока. Кроме того, ток, протекающий через конденсатор С2, равен разности, определенной путем вычета из тока MCRT привода двигателя тока ib, протекающего через источник В питания постоянного напряжения. Ток, протекающий через конденсатор С2, может быть определен, используя ток MCRT привода двигателя, детектируемый датчиком 24 электрического тока, и ток IL катушки индуктивности, детектируемый датчиком 18 электрического тока.
Электрическую энергию Рс, подаваемую от конденсатора С2 в преобразователь 14 постоянного тока в переменный, которая определена по выражению (4), подставляют в уравнение Рс>Pb. Затем электрическую энергию Pb, подаваемую из источника В питания постоянного напряжения в преобразователь 14 постоянного тока в переменный, представляют следующим уравнением:

и, таким образом, определяют Pb. Определенное значение Pb представляют как сигнал Pb в модуль 61а расчета команды напряжения. Электрическую энергию Pb, подаваемую из источника В питания постоянного напряжения в преобразователь 14 постоянного тока в переменный, таким образом, представляют следующим уравнением:

В соответствии с этим модуль 61а расчета команды напряжения рассчитывает целевое напряжение Vdc_com преобразователя 12, повышающего напряжение, для подачи определенной электрической энергии Pb.
Как описано выше, в соответствии с величиной значения TR команды крутящего момента модуль 64а управления генерирует сигналы Uc, Pb, используя множество различных структур. Затем, в соответствии с сигналами Uc, Pb, модуль 61а расчета команды напряжения рассчитывает целевое напряжение Vdc_com преобразователя 12, повышающего напряжение, для множества структур.
В соответствии с описанной выше компоновкой, в случае когда значение TR команды крутящего момента находится в пределах заданного диапазона отклонения, конденсатор С2 накапливает электростатическую энергию Uc на уровне, по меньшей мере, порогового значения Pcstd. Кроме того, когда значение TR команды крутящего момента изменяется так, что оно выходит за пределы заданного диапазона отклонения, электрическую энергию в преобразователь 14 постоянного тока в переменный подают в основном от конденсатора С2, а не от источника В питания постоянного напряжения. Таким образом, для преобразователя 12, повышающего напряжение, не требуется высокоточное управление переключением, даже когда внезапно изменяется нагрузка. Поэтому электроэнергию можно просто и устойчиво подавать с хорошим откликом в преобразователь 14 постоянного тока в переменный.
Затем целевое значение напряжения Vdc_com, рассчитанное модулем 61а расчета команды напряжения, выводят в модуль 62 расчета коэффициента заполнения последовательности импульсов преобразователя. Модуль 62 расчета коэффициента заполнения последовательности импульсов преобразователя принимает напряжение Vb от датчика 10 напряжения, принимает напряжение Vm (=входное напряжение преобразователя постоянного тока в переменный) от датчика 13 напряжения и принимает целевое напряжение Vdc_com от модуля 61а расчета команды напряжения. На основе напряжения Vb модуль 62 расчета коэффициента заполнения последовательности импульсов преобразователя рассчитывает отношение DRU или DRD коэффициента заполнения последовательности импульсов для установки входного напряжения Vm преобразователя постоянного тока в переменный на значение целевого напряжения Vdc_com и выводит рассчитанное значение коэффициента заполнения последовательности импульсов DRU или DRD в преобразователь модуля 63 преобразования сигнала PWM.
Таким образом, напряжение Vb должно быть повышено с тем, чтобы обеспечить значение входного напряжения Vm преобразователя постоянного тока в переменный на уровне целевого напряжения Vdc_com. Когда входное напряжение Vm преобразователя постоянного тока в переменный ниже, чем целевое напряжение Vdc_com, модуль 62 расчета коэффициента заполнения последовательности импульсов преобразователя рассчитывает коэффициент заполнения последовательности импульсов DRU для протекающего постоянного тока от источника В питания постоянного напряжения в преобразователь 14 постоянного тока в переменный, с тем чтобы входное напряжение Vm преобразователя постоянного тока в переменный было равно целевому значению напряжения Vdc_com, и выводит рассчитанное значение коэффициента заполнения последовательности импульсов в модуль 63 преобразования сигнала PWM преобразователя. Когда входное напряжение Vm преобразователя постоянного тока в переменный выше, чем целевое напряжение Vdc_com, модуль 62 расчета коэффициента заполнения последовательности импульсов преобразователя рассчитывает коэффициент заполнения последовательности импульсов DRD для постоянного тока, протекающего от преобразователя 14 постоянного тока в переменный в источник В питания постоянного напряжения, так, чтобы входное напряжение Vm преобразователя постоянного тока в переменный было равно целевому значению напряжения Vdc_com, и выводит рассчитанное значение коэффициента заполнения последовательности импульсов в модуль 63 преобразования сигнала PWM преобразователя. Таким образом, схема 302а управления преобразователем выполняет управление обратной связью, что позволяет поддерживать входное напряжение Vm преобразователя постоянного тока в переменный равным целевому напряжению Vdc_com.
Основываясь на коэффициенте заполнения последовательности импульсов DRU или DRD, получаемом из модуля 62 расчета коэффициента заполнения последовательности импульсов преобразователя, модуль 63 преобразования сигнала PWM преобразователя генерирует сигнал PWC для включения/выключения NPN транзисторов Q1, Q2 преобразователя 12, повышающего напряжение, и выводит сгенерированный сигнал PWC в преобразователь 12, повышающий напряжение.
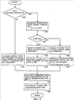
На фиг.5 показана блок-схема последовательности операций, иллюстрирующая работу схемы 302а управления преобразователем в соответствии с первым вариантом выполнения.
Как показано на фиг.5, при приеме значения TR команды крутящего момента от внешнего ЭУУ, модуль 64а управления определяет, находится ли величина значения TR команды крутящего момента (=|TR|) в пределах диапазона отклонения значения TR команды крутящего момента (=|пороговое значение TR|), которое было установлено заранее (этап S01).
На этапе S01, когда определяют, что значения TR команды крутящего момента находятся за пределами заданного диапазона отклонения, модуль 64а управления рассчитывает подаваемую электрическую мощность Рс, которая должна быть подана от конденсатора С2 в преобразователь 14 постоянного тока в переменный (этап S02). В частности, значение напряжения Vm между выводами конденсатора С2, детектируемое датчиком 13 напряжения, а также ток MCRT привода двигателя и ток IL катушки индуктивности (=ib), детектируемые соответственно датчиками 24, 18 электрического тока, подставляют в выражение (4), для определения мощности Рс, передаваемой от конденсатора С2 в преобразователь 14 постоянного тока в переменный.
Затем, основываясь на рассчитанном значении электрической мощности Рс, которая должна быть передана от конденсатора С2 в преобразователь 14 постоянного тока в переменный, модуль 64а управления определяет подаваемую электрическую мощность Pb, которая должна быть передана от источника В питания постоянного напряжения в преобразователь 14 постоянного тока в переменный (этап S03). В это время подаваемую электрическую мощность Pb, которая должна быть передана от источника В питания постоянного напряжения в преобразователь 14 постоянного тока в переменный, определяют таким образом, чтобы электрическая мощность Pb была меньше, чем электрическая мощность Рс, которая должна быть передана от конденсатора С2 в преобразователь 14 постоянного тока в переменный. Определенное значение электрической мощности Pb, которая должна быть передана от источника В питания постоянного напряжения в преобразователь 14 постоянного тока в переменный, выводят как сигнал Pb в модуль 61а расчета команды напряжения (этап S04).
После приема определенного значения электрической мощности Pb, которая должна быть передана от источника В питания постоянного напряжения в преобразователь 14 постоянного тока в переменный, модуль 61а расчета команды напряжения подставляет детектированное значение тока катушки индуктивности IL (=ib) в выражение (6) для расчета целевого напряжения Vdc_com (этап S05).
Возвращаясь на этап S01, когда определяют, что значение TR команды крутящего момента находится в пределах заданного диапазона отклонения, модуль 64а управления рассчитывает электростатическую энергию Uc, накопленную в конденсаторе С2 (этап S06). Электростатическая энергия Uc конденсатора С2 определяется путем подстановки значений емкости С и напряжения Vm между выводами конденсатора С2 в выражение (1).
Затем модуль 64а управления сравнивает определенное значение электростатической энергии Uc конденсатора С2 с заданным пороговым значением Pcstd для определения, которое из этих значений больше (этап S07).
На этапе S07, когда электростатическая энергия Uc конденсатора С2 составляет, по меньшей мере, пороговое значение Pcstd, определенное значение электростатической энергии Uc выводят как сигнал Uc в модуль 61а расчета команды напряжения (этап S08).
При приеме сигнала Uc модуль 61а расчета команды напряжения рассчитывает целевое значение напряжения Vdc_com на основе значения TR команды крутящего момента и число оборотов двигателя ЧОД, поступающее от внешнего ЭУУ (этап S09).
На этапе S07, когда электростатическая энергия Uc конденсатора С2 меньше, чем пороговое значение Pcstd, пороговое значение Pcstd выводят как сигнал Uc в модуль 61а расчета команды напряжения (этап S10).
При приеме сигнала Uc модуль 61а расчета команды напряжения рассчитывает целевое значение напряжения Vdc_com так, чтобы удовлетворялось соотношение Pcstd=С(Vdc_com)2/2 (этап S11).
Кроме того, когда целевое напряжение Vdc_com, рассчитанное на этапах S05, S09, S11, на каждом в соответствии с величиной значения TR команды крутящего момента, выводят в модуль 62 расчета коэффициента заполнения последовательности импульсов преобразователя, коэффициент заполнения последовательности импульсов DRU или DRD рассчитывают так, чтобы входное напряжение Vm преобразователя постоянного тока в переменный было равно целевому напряжению Vdc_com (этап S12).
Когда рассчитанное значение коэффициента заполнения последовательности импульсов DRU или DRD выводят в модуль 63 преобразования сигнала PWM преобразователя, сигнал PWC генерируют на основе коэффициента заполнения последовательности импульсов (этап S13). Сгенерированный сигнал PWC выводят в NPN транзисторы Q1, Q2 преобразователя 12, повышающего напряжение.
Затем на этапе S01 по фиг.5, когда подтверждается, что значения TR команды крутящего момента, в котором произошло внезапное изменение, теперь изменяются в пределах заданного диапазона отклонения, электростатическую энергию Uc на уровне, по меньшей мере, порогового значения Pcstd снова накапливают в конденсаторе С2 в соответствии с работой, выполняемой на этапах S06-S11. Таким образом, можно обеспечить соответствующую реакцию на любое внезапное изменение значения TR команды крутящего момента, которое может произойти на последующем этапе.
Хотя настоящий вариант выполнения был описан совместно с конфигурацией, предназначенной для управления средством подачи электрической энергии в нагрузку в соответствии с величиной значения TR команды крутящего момента, средством для подачи электрической мощности можно управлять в соответствии с требуемым выходом (электрической мощностью).
Как описано выше, в соответствии с первым вариантом выполнения настоящего изобретения при возникновении внезапного изменения требуемого крутящего момента устройства 100 привода двигателя электрическую энергию подают в основном от элемента конденсатора, а не от источника питания. Поэтому не требуется использовать высокоточную схему управления с большими размерами для преобразователя напряжения и, таким образом, можно просто и стабильно обеспечить любой требуемый крутящий момент с хорошим откликом.
Кроме того, для того чтобы обеспечить запас электростатической энергии, по меньшей мере, на уровне заданного порогового значения в элементе конденсатора, определяют целевое напряжение для операций переключения преобразователя напряжения. В соответствии с этим электрическую энергию можно надежно подавать от элемента конденсатора в связи с любым требуемым крутящим моментом, который внезапно изменяется.
Второй вариант выполнения
Предложенная выше структура устройства привода двигателя в первом варианте выполнения используется для управления целевым значением напряжения Vdc_com преобразователя 12, повышающего напряжение, в соответствии с величиной значения TR команды крутящего момента, и электроэнергию подают в основном от конденсатора С2 в соответствии с любым внезапным изменением нагрузки, просто и устойчиво обеспечивая, таким образом, подачу электроэнергии. В этом случае целевым значением напряжения Vdc_com преобразователя 12, повышающего напряжение, управляют переменным образом при условии, что удовлетворяется заданное соотношение. В настоящем варианте выполнения дополнительно описан способ управления целевым напряжением Vdc_com преобразователя 12, повышающего напряжение. Следует отметить, что устройство привода двигателя в соответствии с настоящим вариантом выполнения, в принципе, идентично структуре устройства привода двигателя, показанной на фиг.1, и подробное описание этой структуры всего устройства здесь не повторяется.
На фиг.6 представлен принцип работы по управлению преобразователем 12, повышающим напряжение, установленным в устройстве привода двигателя, во втором варианте выполнения настоящего изобретения.
В частности, на фиг.6 показано соотношение между выходным напряжением Vm преобразователя 12, повышающего напряжение, и значением TR команды крутящего момента. Как обозначено пунктирной линией на фиг.6, значение TR команды крутящего момента представлено формой колебаний, которая изменяется в соответствии с состоянием транспортного средства. На фиг.6 установлен заданный диапазон отклонения этого значения TR команды крутящего момента. Заданный диапазон отклонения установлен так же, как это выполнено в первом варианте выполнения, что позволяет идентифицировать внезапное изменение нагрузки.
Преобразователь 12, повышающий напряжение, повышает постоянное напряжение источника В питания постоянного напряжения и выводит повышенное напряжение на конденсатор С2. Здесь для выполнения операции повышения напряжения преобразователя 12, повышающего напряжение, целевое напряжение Vdc_com, определяющее уровень, который должно достичь повышенное напряжение, устанавливают с помощью схемы 302b управления преобразователем устройства 30 управления, которое описано ниже.
В данном варианте выполнения целевое значение напряжения Vdc_com имеет заданный интервал управления, как показано на фиг.6, и целевое значение напряжение Vdc_com изменяется в пределах этого диапазона. В частности, верхний предел интервала управления целевого значения напряжения Vdc_com устанавливают более высоким, чем верхний предел порогового значения TR команды крутящего момента. Такой подход используют по следующей причине. Учитывая тот факт, что выходное напряжение Vm преобразователя 12, повышающего напряжение, представляет собой напряжение между выводами конденсатора С2, целевое значение напряжения Vdc_com установлено относительно высоким с тем, чтобы обеспечить возможность запасти электростатическую энергию Uc в конденсаторе С2 для обеспечения соответствующей реакции на внезапное изменение нагрузки. Здесь целевое значение напряжения Vdc_com установлено так, чтобы оно имело некоторый допуск относительно напряжения пробоя конденсатора С2, с учетом электрического заряда во время операции рекуперативного торможения.
Далее описано управление целевым значением напряжения Vdc_com преобразователя 12, повышающего напряжение.
Когда значения TR команды крутящего момента находятся в пределах заданного диапазона отклонения, целевое значение напряжения Vdc_com устанавливают так, как это выполнено в первом варианте выполнения, так что электростатическая энергия Uc конденсатора С2 поддерживается на значении, которое составляет, по меньшей мере, заданное пороговое значение Pcstd. В частности, с тем чтобы обеспечить поддержание электростатической энергии конденсатора С2 на заданном пороговом Pcstd или выше, определяют значение Vm напряжения между выводами конденсатора С2, при котором установлено целевое значение напряжения Vdc_com преобразователя 12, повышающего напряжение.
В это время, как показано на фиг.6, целевое напряжение Vdc_com может быть установлено на уровне напряжения, равном, например, верхнему пределу интервала управления. Целевое значение напряжения Vdc_com, таким образом, установлено более высоким, чем диапазон отклонения значения TR команды крутящего момента, с тем чтобы обеспечить подачу постоянного напряжения с выхода преобразователя 12, повышающего напряжение, в преобразователь 14 постоянного тока в переменный и использовать для заряда конденсатора С2.
Когда значение TR команды крутящего момента внезапно изменяется и превышает пороговое значение, то есть верхний предел диапазона отклонения значения TR команды крутящего момента, как показано на фиг.6, целевое значение напряжения Vdc_com устанавливают на более низком уровне напряжения в пределах диапазона интервала управления. На фиг.6 целевое значение Vdc_com напряжения понижают до уровня нижнего предела интервала управления.
Когда целевое значение напряжения Vdc_com понижают, преобразователь 12, повышающий напряжение, подавляет или останавливает свою работу по повышению напряжения. С другой стороны, электростатическая энергия Uc, накопленная в конденсаторе С2, поступает в преобразователь 14 постоянного тока в переменный, в результате чего генерируется требуемое значение крутящего момента. Когда целевое значение напряжения Vdc_com понижается, операция переключения преобразователя 12, повышающего напряжение, подавляется или останавливается. Затем выходное напряжение (действительное напряжение) преобразователя 12, повышающего напряжение, которое обозначено сплошной линией на фиг.6, снижается.
Когда значение TR команды крутящего момента снова находится в пределах заданного диапазона отклонения, целевое значение напряжения Vdc_com повышают от нижнего предельного уровня до верхнего предельного уровня, как показано на фиг.6. Когда целевое значение напряжения Vdc_com становится выше, чем действительное напряжение, управление переключением преобразователя 12, повышающего напряжение, начинается для возобновления операции повышения напряжения.
На фиг.7 показана блок-схема, представляющая конфигурацию схемы управления преобразователем, предназначенной для управления целевым напряжением Vdc_com преобразователя 12, повышающего напряжение, показанного на фиг.6.
Как показано на фиг.7, схема 302b управления преобразователем включает в себя модуль 61b расчета команды напряжения, модуль 62 расчета коэффициента заполнения последовательности импульсов преобразователя, модуль 63 преобразования сигнала PWM преобразователя и модуль 64b управления.
Модуль 64b управления принимает значения TR команды крутящего момента от внешнего ЭУУ (не показано). При приеме значения TR команды крутящего момента модуль 64b управления генерирует один из двух разных сигналов ОР, Uc в соответствии с величиной значения команды крутящего момента. Сгенерированное одно из значений ОР, Uc выводят в модуль 61b расчета команды напряжения.
В частности, модуль 64b управления имеет заданный диапазон отклонения, относящийся к значению TR команды крутящего момента, и определяет, находится ли значение TR команды крутящего момента, полученное от внешнего ЭУУ, в пределах этого диапазона отклонения. Заданный диапазон отклонения определяют так, чтобы он охватывал отклонения требуемого крутящего момента, которые требуются от устройства 100 привода двигателя при нормальной работе. Поэтому при нормальной работе модуль 64b управления определяет, что значения TR команды крутящего момента находятся в пределах этого диапазона отклонения.
В отличие от этого, когда требуемое значение крутящего момента увеличивается или уменьшается так, что оно превышает диапазон отклонений при нормальной работе, значение TR команды крутящего момента должно представлять собой значение, которое, по меньшей мере, является пороговым значением, представляющим верхнее предельное значение диапазона отклонения или, по большей части, пороговое значение, представляющее нижний предел диапазона отклонения. В этом случае модуль 64b управления определяет, что значения TR команды крутящего момента находятся за пределами диапазона отклонения.
Ниже приведено описание сигналов ОР, Рс, генерируемых модулем 64b управления в соответствии с результатом определения, находится ли значение TR команды крутящего момента в пределах или за пределами заданного диапазона отклонения.
Когда модуль 64b управления определяет, что значение TR команды крутящего момента находится в пределах заданного диапазона отклонения, модуль 64b управления определяет электростатическую энергию Uc, которая представляет собой электрическую энергию, накопленную в конденсаторе С2, в соответствии с описанным выше уравнением (1).
Как и в первом варианте выполнения, модуль 64b управления имеет заданное пороговое значение Pcstd, которое относится к электростатической энергии Uc конденсатора С2 и управляет электростатической энергией так, чтобы электростатическая энергия Uc поддерживалась на значении, которое составляет, по меньшей мере, пороговое значение Pcstd. В частности, напряжением Vm между выводами конденсатора С2 управляют так, чтобы электростатическая энергия Uc равнялась или была выше, чем пороговое значение Pcstd. Другими словами, поскольку напряжение Vm между выводами конденсатора С2 соответствует выходному напряжению преобразователя 12, повышающего напряжение, целевое напряжение Vdc_com преобразователя 12, повышающего напряжение, определяют таким образом, чтобы удовлетворялось соотношение Uc Pcstd.
Затем, когда электростатическая энергия Uc конденсатора С2 составляет, по меньшей мере, пороговое значение Pcstd, модуль 64b управления выводит заданное значение электростатической энергии Uc, как сигнал Uc, в модуль 61b расчета команды напряжения. В отличие от этого, когда электростатическая энергия Uc конденсатора С2 меньше, чем пороговое значение Pcstd, пороговое значение Pcstd выводят как сигнал Uc в модуль 61b расчета команды напряжения.
Когда модуль 64b управления определяет, что значение TR команды крутящего момента находится за пределами заданного диапазона отклонения, сигнал ОР, обозначающий результат определения, выводят в модуль 61b расчета команды напряжения.
При приеме сигнала Uc или ОР модуль 61b расчета команды напряжения рассчитывает целевое значение напряжения Vdc_com, соответствующее сигналу. Более конкретно, при приеме сигнала Uc, обозначающего, что электростатическая энергия Uc конденсатора С2 выше, чем пороговое значение Pcstd, модуль 61b расчета команды напряжения рассчитывает целевое напряжение Vdc_com на основе значения TR команды крутящего момента и числа оборотов двигателя ЧОД.
При приеме сигнала Uc, обозначающего, что электростатическая энергия Uc конденсатора С2 равна пороговому значению Pcstd, модуль 61b расчета команды напряжения рассчитывает целевое значение напряжения Vdc_com, которое удовлетворяет выражению (3).
В отличие от этого, при приеме сигнала ОР, обозначающего, что происходит внезапное изменение нагрузки, модуль 61b расчета команды напряжения устанавливает целевое значение напряжение Vdc_com преобразователя 12, повышающего напряжение, на нижнем предельном уровне интервала управления так, что электрическая энергия в основном поступает от конденсатора С2, а не от источника В питания постоянного напряжения в преобразователь 14 постоянного тока в переменный.
Как описано выше, в соответствии с величиной значения TR команды крутящего момента модуль 64b управления генерирует сигналы Uc, ОР разной структуры. В соответствии с сигналами Uc, ОР модуль 61b расчета команды напряжения рассчитывает целевое значение напряжения Vdc_com преобразователя 12, повышающего напряжение, с использованием множества структур. Таким образом, когда значение TR команды крутящего момента находится в пределах заданного диапазона отклонения, электростатическая энергия Uc, по меньшей мере, порогового значения Pcstd запасается в конденсаторе С2. Когда значение TR команды крутящего момента изменяется так, что оно выходит за пределы заданного диапазона отклонения, электрическую энергию в основном подают от конденсатора С2 в преобразователь 14 постоянного тока в переменный. Таким образом, даже когда происходит внезапное изменение нагрузки, электрическую энергию просто и устойчиво подают в преобразователь 14 постоянного тока в переменный. Целевое значение напряжения Vdc_com, рассчитанное модулем 61b расчета команды напряжения, выводят в модуль 62 расчета коэффициента заполнения последовательности импульсов преобразователя.
Модуль 62 расчета коэффициента заполнения последовательности импульсов преобразователя принимает напряжение Vb от датчика 10 напряжения, принимает напряжение Vm (= входному напряжению преобразователя) от датчика 13 напряжения и принимает целевое значение напряжения Vdc_com от модуля 61b расчета команды напряжения. На основе напряжения Vb модуль 62 расчета коэффициента заполнения последовательности импульсов преобразователя рассчитывает коэффициент заполнения последовательности импульсов DRU или DRD для установки входного напряжения Vm преобразователя на значении целевого напряжения Vdc_com и выводит рассчитанное значение коэффициента заполнения последовательности импульсов DRU или DRD в модуль 63 преобразования сигнала PWM преобразователя.
Напряжение Vb должно быть повышено с тем, чтобы обеспечить входное напряжение Vm преобразователя на уровне целевого напряжения Vdc_com. Когда входное напряжение Vm преобразователя ниже, чем целевое значение напряжения Vdc_com, модуль 62 расчета коэффициента заполнения последовательности импульсов преобразователя рассчитывает значение коэффициента заполнения последовательности импульсов DRU для подачи постоянного тока от источника В питания постоянного напряжения в преобразователь 14 постоянного тока в переменный, с тем чтобы входное напряжение Vm преобразователя было равно целевому значению напряжения Vdc_com, и выводит рассчитанное значение коэффициента заполнения последовательности импульсов в модуль 63 преобразования сигнала PWM преобразователя. Когда входное напряжение Vm преобразователя выше, чем целевое значение напряжения Vdc_com, модуль 62 расчета коэффициента заполнения последовательности импульсов преобразователя рассчитывает значение коэффициента заполнения последовательности импульсов преобразователя DRD для подачи постоянного тока от преобразователя 14 постоянного тока в переменный в источник В питания постоянного напряжения так, чтобы входное напряжение Vm преобразователя равнялось целевому значению напряжения Vdc_com, и выводит рассчитанное значение коэффициента заполнения последовательности импульсов в модуль 63 преобразования сигнала PWM преобразователя. Таким образом, схема 302b управления преобразователя выполняет управление с обратной связью, что обеспечивает равенство входного напряжения Vm преобразователя целевому значению напряжения Vdc_com.
Основываясь на значении коэффициента заполнения последовательности импульсов DRU или DRD, полученном от модуля 62 расчета коэффициента заполнения последовательности импульсов преобразователя, модуль 63 преобразования сигнала PWM преобразователя генерирует сигнал PWC для включения/выключения NPN транзисторов Q1, Q2 преобразователя 12, повышающего напряжение, и выводит сгенерированный сигнал PWC в преобразователь 12, повышающий напряжение.
На фиг.8 показана блок-схема последовательности операций, предназначенная для иллюстрации работы схемы 302b управления преобразователя во втором варианте выполнения.
Как показано на фиг.8, при приеме значения TR команды крутящего момента от внешнего ЭУУ модуль 64b управления определяет, находится ли величина значения TR команды крутящего момента (=|TR|) в пределах диапазона отклонения значения TR команды крутящего момента (=|пороговое значение TR|), который установлен заранее (этап S20).
На этапе S20, когда определяют, что значение TR команды крутящего момента находится за пределами заданного диапазона отклонения, сигнал ОР, обозначающий результат определения, выводят в модуль 61b расчета команды напряжения. В соответствии с сигналом ОР модуль 61b расчета команды напряжения устанавливает целевое значение напряжения Vdc_com на нижнем предельном уровне интервала управления целевого напряжения Vdc_com (этап S21).
На этапе S20, когда определяют, что значение TR команды крутящего момента находится в пределах заданного диапазона отклонения, модуль 64b управления рассчитывает электростатическую энергию Uc конденсатора С2 (этап S22). Электростатическую энергию Uc конденсатора С2 определяют с использованием выражения (1) на основе емкости С и напряжения Vm между выводами конденсатора С2.
Затем модуль 64b управления сравнивает определенное значение электростатической энергии Uc конденсатора С2 с заданным пороговым значением Pcstd для определения, которое из значений больше (этап S23).
На этапе S07, когда значение электростатической энергии Uc конденсатора С2 равно, по меньшей мере, пороговому значению Pcstd, заданное значение электростатической энергии Uc выводят как сигнал Uc в модуль 61b расчета команды напряжения (этап S24).
При приеме сигнала Uc модуль 61b расчета команды напряжения рассчитывает целевое напряжение Vdc_com на основе значения TR команды крутящего момента и числа оборотов двигателя ЧОД, полученного от внешнего ЭУУ (этап S25).
На этапе S23, когда электростатическая энергия Uc конденсатора С2 меньше, чем пороговое значение Pcstd, пороговое значение Pcstd выводят как сигнал Uc в модуль 61b расчета команды напряжения (этап S26).
При приеме сигнала Uc модуль 61b расчета команды напряжения рассчитывает целевое значение напряжения Vdc_com так, чтобы удовлетворялось соотношение Pcstd=С(Vdc_com)2/2 (этап S27).
Затем, когда целевое значение напряжения Vdc_com, рассчитанное на этапах S21, S25, S27, на каждом в соответствии с величиной значения TR команды крутящего момента, выводят в модуль 62 расчета коэффициента заполнения последовательности импульсов преобразователя, значение коэффициента заполнения последовательности импульсов DRU или DRD рассчитывают так, чтобы обеспечить равенство входного напряжения Vm преобразователя постоянного тока в переменный целевому напряжению Vdc_com (этап S28).
Когда рассчитанное значение коэффициента заполнения последовательности импульсов DRU или DRD выводят в модуль 63 преобразования сигнала PWM преобразователя, сигнал PWC генерируют на основе коэффициента заполнения последовательности импульсов (этап S29). Сгенерированный сигнал PWC подают на NPN транзисторы Q1, Q2 преобразователя 12, повышающего напряжение.
Как описано выше в соответствии со вторым вариантом выполнения настоящего изобретения, устройство привода двигателя может быть выполнено так, чтобы оно позволяло подавать электрическую энергию простым и устойчивым образом, без использования усложненной конфигурации схемы, даже когда происходит внезапное изменение нагрузки.
Промышленная применимость
Настоящее изобретение применимо в устройстве привода двигателя, установленном на моторном транспортном средстве.
Формула изобретения
1. Устройство привода двигателя, содержащее: схему (14) привода, осуществляющую привод двигателя (M1); преобразователь (12) напряжения, включающий в себя переключающий элемент и использующий операцию переключения упомянутого переключающего элемента для преобразования постоянного напряжения между источником (В) питания и упомянутой схемой (14) привода; элемент (С2) конденсатора, включенный между упомянутым преобразователем (12) напряжения и упомянутой схемой (14) привода для сглаживания преобразуемого постоянного напряжения для подачи сглаженного постоянного напряжения в упомянутую схему (14) привода; и схему (30) управления, выполняющую управление упомянутой операцией переключения на основе величины требуемого выхода упомянутого двигателя (M1), в котором в упомянутую схему (14) привода двигателя подают электрическую энергию в соответствии с требуемым выходом упомянутого двигателя (M1) от упомянутого источника (В) питания и от упомянутого элемента (С2) конденсатора, и упомянутая схема (30) управления управляет упомянутой операцией переключения таким образом, чтобы электрическая энергия, подаваемая от упомянутого элемента (С2) конденсатора в упомянутую схему (14) привода, была больше, чем электрическая энергия, подаваемая от упомянутого источника (В) питания в упомянутую схему (14) привода, когда величина упомянутого требуемого выхода находится за пределами заданного диапазона отклонения.
2. Устройство привода двигателя по п.1, в котором упомянутая схема (30) управления выполняет определение, находится ли величина упомянутого требуемого выхода в пределах упомянутого заданного диапазона отклонения, и определяет целевое значение напряжения для упомянутой операции переключения в соответствии с результатом определения.
3. Устройство привода двигателя по п.2, в котором упомянутая схема (30) управления имеет заданный интервал управления целевым напряжением для упомянутой операции переключения и устанавливает, когда величина упомянутого требуемого выхода находится за пределами упомянутого заданного диапазона отклонения, целевое напряжение для упомянутой операции переключения на более низком уровне напряжения в пределах диапазона упомянутого заданного интервала управления.
4. Устройство привода двигателя по п.3, в котором упомянутый заданный интервал управления целевым напряжением для упомянутой операции переключения имеет свой верхний предел, и уровень напряжения, соответствующий этому верхнему пределу, выше, чем уровень напряжения, соответствующий верхнему пределу упомянутого заданного диапазона отклонения величины упомянутого требуемого выхода.
5. Устройство привода двигателя по п.4, дополнительно содержащее датчик (13) напряжения, детектирующий напряжение между выводами упомянутого элемента (С2) конденсатора, в котором, когда напряжение между выводами упомянутого элемента (С2) конденсатора, детектируемое упомянутым датчиком (13) напряжения, ниже, чем целевое напряжение для упомянутой операции переключения, упомянутая схема (30) управления управляет упомянутой операцией переключения таким образом, чтобы напряжение между выводами упомянутого элемента (С2) конденсатора было равно целевому напряжению для упомянутой операции переключения.
6. Устройство привода двигателя по п.2 или 3, дополнительно содержащее: первый датчик (18) электрического тока, детектирующий ток источника питания на входе/выходе в/из упомянутого источника (В) питания; второй датчик (24) электрического тока, детектирующий ток привода двигателя, используемый для привода упомянутого двигателя (M1); и датчик (13) напряжения, детектирующий напряжение между выводами упомянутого элемента (С2) конденсатора, в котором, когда величина упомянутого требуемого выхода находится за пределами упомянутого заданного диапазона отклонения, упомянутая схема (30) управления рассчитывает электрическую энергию, подаваемую от упомянутого элемента (С2) конденсатора, на основе упомянутого тока источника питания и упомянутого тока привода двигателя, детектируемых, соответственно, упомянутым первым датчиком (18) электрического тока и упомянутым вторым датчиком (24) электрического тока, а также напряжение между выводами упомянутого элемента (С2) конденсатора, детектируемое упомянутым датчиком (13) напряжения, определяет электрическую энергию, подаваемую от упомянутого источника (В) питания так, чтобы электрическая энергия, подаваемая от упомянутого источника (В) питания, была меньше, чем упомянутая рассчитанная электрическая энергия, подаваемая от упомянутого элемента (С2) конденсатора, и определяет целевое значение напряжения для упомянутой операции переключения как напряжение между выводами упомянутого элемента (С2) конденсатора, когда определенную электрическую энергию подают от упомянутого источника питания.
7. Устройство привода двигателя по п.6, в котором, когда величина упомянутого требуемого выхода находится в пределах диапазона упомянутого заданного диапазона отклонения, упомянутая схема (30) управления рассчитывает накопленную электрическую энергию, которая накоплена в упомянутом элементе (С2) конденсатора, на основе напряжения между выводами упомянутого элемента (С2) конденсатора, которое детектируют с помощью упомянутого датчика (13) напряжения, и определяет целевое значение напряжения для упомянутой операции переключения так, чтобы упомянутое расчетное значение накопленной электрической энергии составляло, по меньшей мере, заданное пороговое значение.
8. Устройство привода двигателя по п.7, в котором упомянутая схема (30) управления определяет, когда упомянутая накопленная электрическая энергия меньше, чем упомянутое заданное пороговое значение, целевое значение напряжения для упомянутой операции переключения как напряжение между выводами упомянутого элемента (С2) конденсатора, когда упомянутая накопленная электрическая энергия равна упомянутому заданному пороговому значению.
9. Устройство привода двигателя по п.8, в котором, когда величина упомянутого требуемого выхода находится за пределами упомянутого заданного диапазона отклонения, упомянутое заданное пороговое значение имеет уровень накопленной электрической энергии, который позволяет подавать электрическую энергию от упомянутого элемента (С2) конденсатора в упомянутую схему (14) привода.
РИСУНКИ
|
|