|
|
(21), (22) Заявка: 2005123512/11, 26.07.2005
(24) Дата начала отсчета срока действия патента:
26.07.2005
(30) Конвенционный приоритет:
20.08.2004 US 10/923535
(43) Дата публикации заявки: 10.02.2007
(46) Опубликовано: 10.05.2009
(56) Список документов, цитированных в отчете о поиске:
US 6649848 В2, 18.11.2003. WO 98/14345 A3, 09.04.1998. US 6093895 A, 25.07.2000. SU 773445 A, 23.10.1980.
Адрес для переписки:
121248, Москва, а/я 18, пат.пов. В.А.Хорошкееву
|
(72) Автор(ы):
Кригер Ефим Генихович (US)
(73) Патентообладатель(и):
Кригер Ефим Генихович (US), Рабинович Владимир Семенович (RU)
|
(54) МОТОРНЫЙ ТРАНСПОРТ, СОДЕРЖАЩИЙ БОРТОВУЮ САМОНАСТРАИВАЮЩУЮСЯ СИСТЕМУ ПРЕДОТВРАЩЕНИЯ ИЗБЫТОЧНОГО ВЕСА С ИЗБИРАТЕЛЬНЫМ СБОРОМ ДАННЫХ, И СПОСОБ ЕГО ФУНКЦИОНИРОВАНИЯ
(57) Реферат:
Группа изобретений относится к моторному транспорту, преимущественно автомобильному. На борту имеется система контроля избыточного веса водителя и/или пассажира, придерживающихся диеты, которая анализирует изменение их веса в течение испытательного периода и представляет информацию для предотвращения возможного избыточного веса и ожирения пользователя. На автомобиле установлены бортовой микрокомпьютер, имеющий память, дисплей, соединенный с микрокомпьютером, и бортовой взвешивающий аппарат с одной или несколькими взвешивающими платформами, обеспечивающий транспозиционный метод взвешивания человека, занимающего автомобиль, и периодический ввод в бортовой микрокомпьютер текущего значения веса указанного человека, посредством чего может быть проанализирована тенденция изменения веса человека. Группа изобретений позволяет предсказывать развитие состояния чрезмерного веса или ожирения человека и автоматически предупреждать человека и профессионального медицинского работника о развитии состояния чрезмерного веса или ожирения. 4 н. и 18 з.п. ф-лы, 26 ил.
Область техники
Настоящее изобретение относится к автомобильному моторному транспорту, пассажирскому или грузовому (далее в тексте – автомобилю), имеющему на борту систему предотвращения избыточного веса водителя-диетчика и/или пассажира-диетчика, которая анализирует изменение веса диетчика в течение испытательного периода и обеспечивает информацию для предотвращения возможного избыточного веса и ожирения пользователя.
Уровень техники
Проблема избыточного веса и ожирения стала национальной проблемой для США. Больше 60% американцев (около 127 миллионов взрослых) имеют избыточный вес (см. вебсайты Американской Ассоциации по вопросам ожирения www.obesity.org, Центров контроля заболеваний www.cdc.gov и др.), и большинство из них водители автомобилей. Существует ряд систем и методов управления снижением веса. Имеется много вариантов управления весом, доступных для пользователей, из которых пользователь может выбрать определенную программу, разработанную для управления весом этого индивидуала, и с этими программами сочетаются программы, включающие упражнения и физическую активность.
Для диет и планов управления весом было также предложено много различного рода электрических весов. Например, патент US 4318447 под названием “Диетические весы с индикатором прогресса веса”, выданный в 1982 году, описывает диетические весы с цифровой шкалой и микрокомпьютер, который позволяет диетчику ввести программу диеты, имеющую целевой вес и заданный интервал времени. Патент US 4423792 под названием “Аппарат с электронными весами и метод управления весом”, выданный в 1984 году, описывает аппарат, включающий электронную схему, в которой вес индивидуума в определенной точке временного интервала может быть сравнен с базовым весом. Патент US 4576244 под названием “Весы диетчика”, выданный в 1986 году, описывает говорящие электронные весы с микропроцессором, который сравнивает целевой вес с текущим весом и активизирует звуковое синтезирующее устройство, которое выдает заготовленные комментарии, соответствующие результату сравнения. В патенте US 4577710 под названием “Аппарат для поддержания хорошего здоровья”, выданном в 1986 году, описан аппарат, который может быть встроен в стандартную конструкцию для обеспечения стандартных сообщений, основанных на отклонении измеренного веса от желаемого веса человека. Матрица размеров одежды содержит информацию о размерах одежды, которая является функцией возраста, размера и веса персоны и может быть использована для нахождения правильного веса. Патент US 4844187 под названием “Взвешивающая машина будущего”, выданный в 1989 году, описывает аппарат, включающий средства для определения веса индивидуума, который может ввести рассчитанный вес использованной одежды, или аппарат может автоматически использовать стандартный корректирующий коэффициент.
Выбор пищи и расчет потребляемых пищевых калорий является обычной функцией многих систем управления весом. В патенте US 5412564 под названием “Система и метод для управления весом”, выданном в 1995 году, описана система управления диетой, которая использует “умные карточки”, имеющие память и микропроцессор для записи информации в продовольственном магазине или в ресторане на вынос для электронного сбора данных о дневном потреблении пищи.
Все вышеописанные патенты заставляют диетчика иметь весы на полу дома и придерживаться однообразной процедуры взвешивания. Таким образом, диетчик должен найти время, чтобы встать на весы. В результате описанные патенты не помогают занятому и очень активному диетчику выбрать диету, снизить вес и поддерживать здоровье в хорошем состоянии. Эти мероприятия часто зависят от настроения, физического состояния и свободного времени индивидуума. В результате, индивидуум очень часто не подчиняется требованиям программы снижения веса и своевременным упражнениям или не выполняет их.
Патент US 6649848 под названием “Моторный транспорт с бортовой системой и методом определения и управления прогрессом веса диетчиков”, выданный автору в 2003 году, описывает бортовую систему управления прогрессом веса диетчика, которая взвешивает вес сиденья водителя, когда рычаг переключения коробки передач находится в нейтральной позиции и запоминает его величину, чтобы вычислить вес водителя, который в дальнейшем будет взвешен вместе с сиденьем. Когда водитель садится в кресло водителя, ему предлагается не касаться ногами пола и педалей, и за несколько секунд система взвешивает его. Путем использования на борту автомобиля системы управления весом диетчиков каждый водитель и/или пассажир в автомобиле может получить помощь в предотвращении возможного избыточного веса. Принципиальной целью данного патента является расширение использования моторного транспорта, особенно такого пассажирского транспорта, как автомобиль, минивэн и даже катер, так, чтобы время, проведенное в транспорте, могло быть использовано более эффективно и взаимодействие транспорта с водителем и/или пассажиром могло быть улучшено.
Автомобиль, использующий настоящее изобретение, автоматически взвешивает водителя и/или пассажира, обеспечивает способность контролировать и управлять этим весом и обеспечивает любой информацией, которая может быть нужна для диетчика в этом отношении. Изобретение использует возможности микрокомпьютера, расширенные за счет диалога между бортовым микрокомпьютером и водителем и/или пассажиром.
Бортовая система управления прогрессом веса контролирует измерение веса диетчика в то время, когда он в кресле во время поездки и не теряет дополнительного времени для этой процедуры. Поэтому он не может забыть или пропустить измерение веса. Настоящий патент обеспечивает безопасное обслуживание водителя-диетчика за счет использования алгоритма дееспособности во время поездки и процедуры определения затрудненности движения. Таким образом, бортовая система настоящего патента более привлекательна, поскольку помогает диетчикам сократить время и внимание, уделяемое соблюдению необходимых акций, а также помогает поддерживать состояние их здоровья.
Другим основанием для использования устройства взвешивания человека в автомобиле является его использование в автомобильной системе безопасности. Например, в патенте US 5232243 под названием “Аппарат, чувствительный к наличию лица на сиденье”, выданном в 1993 году, аппарат, чувствительный к наличию человека на сиденье, для использования в системе защиты лица на сиденье содержит пленку с электрическими характеристиками с изменяемыми состояниями и контактную часть. Электрическая схема подсоединена к пленке для получения сигнала, когда человек находится на сиденье. В автомобильной системе безопасности чувствительный элемент использован для взвешивания человека, находящегося на автомобильном сиденье, и управления нагнетаемой жидкостью, направляемой в защитное устройство в соответствии с весом человека, занимающего автомобильное сиденье. В патенте US 5573269 под названием “Аппарат и метод для сканирования и защиты лица на автомобильном сиденье”, выданном в 1996 году, аппарат для сканирования и защиты лица на автомобильном сиденье включает датчик веса и датчик наклона сиденья. Датчик веса определяет вес человека, занимающего сиденье. Измеренный вес отличается от истинного веса человека на сиденье. Датчик наклона сиденья определяет характеристику, которая определяет различие между измеренным и истинным весом человека на сиденье. Другая характеристика, которая отражает разницу между измеренным весом и истинным весом человека, занимающего сиденье,- это положение ступней его ног на полу автомобиля (расстояние между ступнями и сиденьем).
Аппарат включает сенсор ступней для измерения расстояния между ступнями лица, находящегося на сиденье, и автомобильным сиденьем. Аппарат включает контроллер и наполняемое защитное устройство лица, занимающего сиденье. Контроллер определяет рассчитанный вес лица на сиденье как функцию измеренного веса и обеих характеристик (наклона сиденья и дистанции между ступнями и сиденьем). Нагнетаемая жидкость направляется внутрь защитного устройства, чтобы раскрыть его, и управляется в соответствии с вычисленным весом, определенным контроллером. В качестве устройства взвешивания водителя может быть использована система, описанная в патенте US 6092838 под названием “Система и метод для определения веса лица на сиденье автомобиля”, выданном в 2000 году. Эта система определяет вес человека, сидящего на автомобильном сиденье, и посылает сигнал контроллеру, активирующему подушку безопасности, если выходное напряжение операционного усилителя больше заданной величины. Другим устройством, которое может быть использовано для этих целей, является система, описанная в патенте US 6069325 под названием “Аппарат для измерения веса сиденья”, выданном в 2000 году, где аппарат, измеряющий вес сиденья, измеряет вес сиденья, включающий вес пассажира, сидящего на сиденье автомобиля.
Все описанные выше системы на борту автомобиля для взвешивания индивидуума неудобны или неточны, поскольку они используют косвенные методы измерения веса всего тела индивидуума.
Цели изобретения
Основной целью настоящего изобретения является создание точной, удобной и избирательной в любой рекомендации диетчику системы предотвращения избыточного веса на борту моторного транспорта путем сбора и анализа комплексной информации о действиях по управлению весом диетчика в моторном транспорте, особенно в пассажирском транспорте, таком как автомобиль, вэн и даже катер.
Другой целью настоящего изобретения является то, что бортовая система предотвращения избыточного веса в моторном транспорте, после диагностирования возможной в будущем ситуации ожирения, не будет давать какие-либо предупредительные сообщения диетчику немедленно, а просто предложит пользователю начать физические упражнения и/или диету на вычисленный испытательный период времени и, если эти усилия не дадут результата в потере веса, пошлет предупредительное сообщение диетчику или его участковому врачу с разрешения диетчика.
Следующей целью изобретения является обеспечение улучшенного метода взвешивания индивидуума в моторном транспорте, который устраняет недостатки известных методов и который может быть использован более удобно, чем ранее известные методы.
Сущность изобретения
Указанные цели и те, которые станут ясны ниже в тексте, достигнуты в соответствии с настоящим изобретением в автомобильном транспорте, оборудованном весовым аппаратом для взвешивания водителя и пассажира, а также в соответствии с методом обеспечения автоматического взвешивания водителя и/или пассажира, имеющим возможность анализа характера изменения веса и обнаружения возможного избыточного веса диетчика в автомобиле в будущем, с целью назначения условий испытательного периода для снижения веса и обеспечения любой информацией, которая может потребоваться диетчику в этом отношении. Изобретение использует возможности микрокомпьютера на борту автомобиля, улучшенные за счет сенсорного экрана, который обеспечивает диалог между бортовым микрокомпьютером и водителем и/или пассажиром.
До настоящего изобретения не были известны бортовая система предотвращения избыточного веса в моторном транспорте и метод, которые могли обнаруживать возможность и время появления избыточного веса или ожирения в будущем у индивидуума в моторном транспорте, оценить время испытательного периода и другие условия испытательного периода для достижения снижения веса, если появление избыточного веса или ожирения возможно, и обеспечить любой информацией, которая может потребоваться диетчику в этом отношении. Не был известен также удобный и точный взвешивающий аппарат для взвешивания в моторном транспорте водителя-диетчика и/или пассажира-диетчика, который использовал бы прямой метод взвешивания всего тела диетчика.
Данное изобретение обеспечивает на борту моторного транспорта самонастраивающуюся систему предотвращения избыточного веса и ожирения с избирательным сбором данных SVOPS (self-acquiring vehicle overweight preventive system; самонастраивающаяся автомобильная система предотвращения ожирения – SVOPS) и метод, что делает бортовую систему предотвращения избыточного веса в моторном транспорте более точной, удобной и дружественной пользователю. Настоящее изобретение помогает предотвратить возможные в будущем избыточный вес и ожирение водителя и/или пассажира в моторном транспорте путем наиболее раннего обнаружения состояния избыточного веса или ожирения на регулярной, удобной индивидуальной основе и оценки назначения условий испытательного периода для снижения веса. SVOPS предотвращает превышение веса и ожирение в будущем путем непрерывного и удобного метода определения изменения веса и предвидения состояния избыточного веса водителя и/или пассажира в моторном транспорте и путем выбора из памяти системы рекомендаций здорового образа жизни, физических упражнений и, возможно, диет, включенных с разрешения медиков и экспертов по питанию, которые заинтересованы начать лечить пациентов с избыточным весом или ожирением на ранних стадиях заболевания.
Принципиальным качеством настоящего изобретения является обеспечение специфичности бортовой автомобильной самонастраивающейся системы предотвращения избыточного веса и ожирения с избирательным сбором данных в вопросе рекомендаций здорового образа жизни. Для этой цели указанная бортовая автомобильная самонастраивающаяся система предотвращения избыточного веса и ожирения с избирательным сбором данных проводит измерения веса индивидуума несколько раз в день и оценивает изменение веса после каждого потребления пищи каждого индивидуума, использующего систему.
Для того чтобы делать это, система создает базу данных изменения веса после каждого потребления пищи, которая содержит пару величин, включающую измеренный вес диетчика и время измерения. Путем сравнения двух последовательных измерений веса система определяет время, порцию и число ежедневных приемов пищи. Определенные алгоритмы в памяти системы позволяют создать базу данных стандартных образцов изменения веса после приема пищи в рабочие дни и в конце недели индивидуума в автомобиле. Это позволяет системе посылать диетчику более точные сообщения и рекомендации по здоровому образу жизни.
Например, если бортовая автомобильная система предотвращения избыточного веса обнаруживает, что ежедневный прием пищи превалирует в ночное время, она будет способна направить сообщение диетчику относительно соответствующих рекомендаций медицинских экспертов по здоровому образу жизни в этом отношении. Среднее число измерений веса диетчика в автомобиле может быть 2, 4 или 6 раз в день. Все это говорит о том, что автомобильная система предотвращения избыточного веса собирает необходимые данные, анализирует их и может принять решение. Иными словами, система является истинно бортовой самонастраивающейся системой предотвращения избыточного веса с избирательным сбором данных в моторном транспорте (SVOPS).
Другим качеством системы настоящего изобретения является то, что SVOPS, после обнаружения возможности ситуации достижения избыточного веса в будущем, не будет давать предупреждение диетчику немедленно после диагностирования возможного набора избыточного веса. После диагностирования возможной ситуации с набором избыточного веса, которая может случиться, скажем, через несколько месяцев, SVOPS может просто предложить пользователю начать программу физических упражнений в течение испытательного периода (ТР), зависящего от возраста и от уровня избыточного веса диетчика, обеспечить рекомендациями медицинских экспертов по здоровому образу жизни и всячески поощрять оздоровительные тенденции в весе в течение этого ТР. Если программа физических упражнений не дает результирующего снижения веса, SVOPS предложит более интенсивную программу физических упражнений или предложит изменить диету и будет продолжать обеспечивать рекомендациями по здоровому образу жизни в течение этого нового ТР и будет продолжать проверять изменение веса путем использования алгоритмов Анализатора Тенденции Изменения Веса. После этого испытательного периода SVOPS принимает решение, если приложенные усилия не привели к потере веса, в очень дружественной форме приведет диетчику результаты этого испытательного периода и с разрешения диетчика пошлет сообщение участковому врачу диетчика.
Другое качество настоящего изобретения заключается в том, что SVOPS очень удобна и конфиденциальна в плане посылки диетчику сообщения об избыточном весе. SVOPS не будет, по усмотрению пользователя, посылать сообщения об избыточном весе. Если во время инсталяции SVOPS (когда диетчик взвешивается первый раз) диетчик уже имеет избыточный вес, SVOPS покажет это на фитнес-экране только по усмотрению пользователя. Если в первый день использования системы вес диетчика в норме, SVOPS пошлет соответствующее сообщение. Если Анализатор Тенденции Изменения Веса обнаружит, что имеется вероятность ситуации избыточного веса или ожирения через несколько месяцев, SVOPS может послать предупреждение об этом участковому врачу диетчика только по усмотрению последнего.
Другое качество настоящего изобретения заключается в том, что SVOPS, после диагностирования возможного избыточного веса в будущем, имеет несколько различных образцов испытательных периодов для сброса избыточного веса, что зависит от текущей ситуации. Испытательные периоды могут иметь длительность 1 или 2 недели; 1, 2, 3 или 6 месяцев или 1 год, и цели испытательных периодов могут быть различными. Если результат испытательного периода положителен, SVOPS поощрит диетчика (расскажет анекдот, исполнит песню и т.п.). Если диетчик имеет прогресс в сбросе избыточного веса, испытательный период может быть продолжен на тех же самых условиях или может быть изменен. SVOPS может распечатать результаты испытательного периода.
Если результат испытательного периода негативен, другой испытательный период может быть назначен с теми же самыми или другими условиями, и если будет обнаружена возможность ситуации избыточного веса в будущем, предупреждение об этой ситуации может быть послано диетчику и участковому врачу диетчика или другому медицинскому ответственному лицу по усмотрению диетчика.
Другое качество настоящего изобретения это то, что путем использования созданных стандартных образцов изменения веса индивидуума после приема пищи в рабочие дни и в конце недели и получая информацию от диетчика или от бортовой автомобильной навигационной системы (GPS) определения местонахождения автомобиля, SVOPS определяет наименование места (McDonalds, Pizza Hut и др.), где и как диетчик питается.
Другое качество настоящего изобретения это то, что меню наиболее известных и посещаемых ресторанов и закусочных (McDonalds, Pizza Hut, Subway, D’Anjello и др.) с названиями популярных блюд и числом калорий, жира, холестерина и т.д. в каждом из них включены в базу данных меню SVOPS.
Другое качество настоящего изобретения это то, что после того как SVOPS начинает понимать ежедневное расписание приема пищи диетчика и распознает, где и когда он или она кушает, SVOPS предлагает диетчику, какую пищу кушать и как много.
Другое качество настоящего изобретения это то, что все рекомендации лучших специалистов по питанию, проблемам здоровья, диетологов, лучших медицинских экспертов, организаций и др. включены в алгоритмы и сообщения SVOPS.
Другое качество настоящего изобретения это то, что во время установки SVOPS диетчик может выбрать время (утро, день, вечер) и день недели, когда он предпочитает получить предупреждение об избыточном весе.
Другое свойство настоящего изобретения это то, что SVOPS посылает предупреждение, когда индивидуум имеет значительную потерю веса. Это делает SVOPS более универсальной системой. Когда индивидуум не имеет избыточного веса и непрерывно теряет вес и его вес падает до определенного уровня, SVOPS продолжает отслеживать вес индивидуума в течение определенного испытательного периода. Если после этого индивидуум продолжает терять вес, система посылает предупреждение участковому врачу индивидуума по усмотрению диетчика.
Другое свойство настоящего изобретения это то, что SVOPS для достижения большей гибкости реализована как Гибридная Система Предотвращения Избыточного Веса (HOPS), которая состоит из двух частей:
а) автомобильной части, которой является собственно SVOPS, которая может иметь все вышеописанные функции или ограниченные функции, например функционировать в качестве коллектора и анализатора данных о тенденции изменения веса,
б) домашней части, которой является SVOPS, установленная в доме автовладельца и которая не несет функций коллектора и анализатора данных о тенденции изменения веса, но может быть использована для чтения медицинской информации, относящейся к новым рекомендациям здорового образа жизни, диетам и т.д. и т.п.
Другое качество настоящего изобретения позволяет SVOPS получать любую информацию от любых источников вне автомобиля и передавать любую информацию любым источникам вне автомобиля, вводить новые данные базы данных SVOPS и получать для индивидуума новые рекомендации и развлекательные данные, для чего устройства гибкого диска и компакт-диска могут быть включены в SVOPS как дополнительные.
Другим качеством настоящего изобретения является:
а) использование SVOPS учеными и медиками для анализа взаимосвязи графа тенденции изменения веса индивидуума и возможным заболеванием в порядке определения или предвидения определенного типа заболеваний,
б) получение глобальной статистики об определенной части населения, касающейся возможной взаимосвязи между графом тенденции изменения веса индивидуума и возможным заболеванием в порядке использования определенных установленных графических взаимосвязей на практике.
Другим свойством настоящего изобретения является сохранение или удаление персональных данных об индивидууме в случае продажи или покупки нового автомобиля. Для этих целей в SVOPS включено качество, называемое Замена Автомобиля (VC). В случае продажи автомобиля владелец использует VC качество для сохранения всех своих данных как пользователя SVOPS и переноса этих данных, возможно, на SVOPS другого автомобиля. Для этих целей владелец автомобиля открывает VC меню и копирует свои персональные данные на гибкий диск или перезаписываемый компакт-диск. В случае, если SVOPS установлена на приобретаемом автомобиле, новый владелец может ввести свои персональные данные на установленную на этом автомобиле SVOPS.
Другим свойством настоящего изобретения является то, что для реализации программы безопасного вождения в системе задействован датчик скорости автомобиля. Датчик подключен к микрокомпьютеру SVOPS через согласующую схему, схему выборки и хранения, аналого-цифровой преобразователь (ADC) и буфер. В случае, если сигнал скорости автомобиля получен от другой системы в автомобиле, этот сигнал должен быть подключен к микрокомпьютеру SVOPS через согласующую схему, схему выборки и хранения, аналого-цифровой преобразователь (ADC) и буфер.
Другим свойством настоящего изобретения является то, что для использования SVOPS для детей старше года (тех, чьи посещения педиатра не столь часты, как у годовалых), электрические весы и измеритель роста ребенка вмонтированы в детское автомобильное кресло и подсоединены к микрокомпьютеру.
Много людей перемещается на автомобиле. Они часто в деловых поездках или ездят на автомобиле в праздничные дни, во время отпусков или выходных вместе с детьми. Число миль, проезжаемых американцами, удвоилось с 1963 года, и число детей с избыточным весом в возрасте от 6 до 11 лет удвоилось с 1973 года (смотри “Америка рулит себя в ожирение”, автор Ellen Goodman, The Advocate, 9 сентября 2004 года, Southern Connecticut Newspapers, Inc.). Для того чтобы предсказать чрезмерный вес в будущем у детей, необходимо начать использовать SVOPS как можно раньше, когда ребенок не старше 1-2 лет. Чтобы предсказать избыточный вес у таких детей правильно, необходимо ввести в базы данных SVOPS все данные о весе и росте ребенка, которые педиатр до этого получил. Для этого SVOPS имеет процедуру ввода в свои базы данных специализированного файла, приготовленного педиатром, ответственным за эту информацию. Файл, подписанный педиатром, скопирован на гибкий диск или с использованием других средств, совместимых с микрокомпьютером, и содержит данные о ребенке (вес, рост, время измерений и т.д.), которые создадут данные об изменении веса ребенка за определенный период времени в базе данных SVOPS. Начиная с возраста детей 2-4 года, когда родители ходят к педиатру изредка, SVOPS взвешивает ребенка путем прямого диалога с ним и в поощрение исполняет песенку. Родитель может измерить рост ребенка специальным маркером с пометками на заднем сиденье автомобиля и внести эти данные в систему. Родители могут также использовать дополнительный коврик на задних сиденьях автомобиля с пометками на нем для измерения роста ребенка, положив его на заднее сиденье. Когда пассажир ребенок или подросток (от 2 до 17 лет), SVOPS спросит водителя об их родственных отношениях. Если изменения в весе ребенка или подростка не в норме, SVOPS пошлет сообщение водителю или участковому врачу ребенка по усмотрению водителя.
Другим качеством настоящего изобретения является то, что для обслуживания беременной женщины, каждая женщина будет спрошена, не беременна ли она во время процедуры «Представление», если на вопрос о поле будет ответ «Жен.» Специальные данные для беременных женщин введены в базы данных, и процедура «Беременная Женщина» использована.
Другим качеством настоящего изобретения является то, что в SVOPS включена база данных «Диалог», которая содержит все вопросы и сообщения во время диалога между системой и индивидуумом.
Другим качеством настоящего изобретения является то, что для устранения существующих трудностей во взвешивании сидящего в автомобиле индивидуума специальный взвешивающий аппарат WAPP (weighing apparatus, взвешивающий аппарат – ВА) и методы для взвешивания индивидуума в автомобиле введены. Одна взвешивающая платформа этого типа взвешивающего аппарата расположена в автомобильном сиденье индивидуума. Другая взвешивающая платформа взвешивающего аппарата расположена возле ног индивидуума. Каждая платформа взвешивает часть полного веса индивидуума
Другим качеством настоящего изобретения является то, что измерения роста детей любого возраста могут быть сделаны с помощью ленты, оттарированной в сантиметрах или дюймах, которая расположена в кармашке левой задней двери над левым задним сиденьем автомобиля. Лента содержит пружину и может быть вытянута из кармашка на всю длину ребенка. Измеренный рост ребенка может быть введен в микрокомпьютер вручную.
Другим качеством настоящего изобретения является то, что SVOPS может производиться как самостоятельная, независимая от типа автомобиля система, так и как часть производимого автомобиля, зависимая от его типа.
Другим качеством настоящего изобретения является то, что, для того чтобы сделать SVOPS более предметной, каждому индивидууму, в том числе спортсменам, будет предложено ввести процент жира в теле. Каждая женщина будет спрошена о беременности. SVOPS будет использовать отдельную базу данных для беременных женщин.
Другим качеством настоящего изобретения является то, что SVOPS имеет три режима работы:
1. SVOPS включается после того, как водитель включает устройство дистанционного открывания дверей. SVOPS остается в этом режиме, пока водитель не выключит систему.
2. Аппарат взвешивания водителя активируется, только если рычаг переключения коробки скоростей находится в нейтральной (стояночной) позиции. Аппарат взвешивания пассажира активируется в любое время, когда SVOPS включена.
3. Экран дисплея SVOPS включается, если рычаг переключения коробки скоростей находится в нейтральном положении или когда автомобиль находится в условиях затрудненного движения и скорость автомобиля не превышает определенный уровень. Экран монитора контроллера «Действия Пассажира» может быть включен в любое время, если микрокомпьютер не обслуживает водителя.
Другим качеством настоящего изобретения является то, что некоторые параметры тела человека, например BMI (body mass index, Индекс Массы Тела – ИМТ), процент жира в теле и др., введены в SVOPS, и их значения могут быть изменены и использованы в соответствии с последними достижениями современной медицины.
Другим качеством настоящего изобретения является то, что перечень рекомендаций здорового образа жизни, создаваемый медиками-экспертами, вводится в SVOPS, чтобы помочь людям оберегать здоровье.
Другим качеством настоящего изобретения является то, что для повышения точности SVOPS при определении веса индивидуума в автомобиле в систему введен датчик наружной температуры.
Другое качество настоящего изобретения обеспечивает точность взвешивания индивидуума в автомобиле. Чтобы предотвратить касание индивидуумом спинки сиденья спиной, когда SVOPS взвешивает индивидуума, начальная позиция спинки сиденья является наиболее отклоненной. После того как SVOPS взвесит индивидуума на сиденье (водителя и/или пассажира), индивидуум может настроить положение спинки сиденья так, как это ему удобно. После того как индивидуум покидает автомобиль, сиденье запоминает последнее положение спинки сиденья, устанавливает спинку сиденья в наиболее отклоненную позицию и сохраняет эту позицию спинки до тех пор, пока индивидуум займет сиденье вновь и будет взвешен. После того как SVOPS взвешивает индивидуума, спинка его сиденья может автоматически возвращаться в последнее запомненное положение.
Система, предложенная в соответствии с изобретением, дружелюбна к любому индивидууму или к группе людей, находящихся в ограниченном пространстве автомобиля или на любой другой перемещающейся территории, и получает входные сигналы и реакцию от них путем разговорного диалога с системой. Таким образом, подобная система может быть или дружественной бортовой автомобильной системой для помощи в предотвращении избыточного веса (SVOPS), или дружественной системой, используемой при психологически неустойчивой ситуации в автомобиле, или дружественной системой для оказания помощи в вождении автомобиля и т.п. Специфическое качество такой дружественной системы это то, что она используется в автомобиле для помощи в дружественной форме и улучшения морального состояния людей путем разговорного диалога.
Взвешивающий аппарат (WAPP) может использовать два метода взвешивания индивидуума в автомобиле. Прежде всего, WAPP может использовать, по меньшей мере, две взвешивающих платформы для взвешивания индивидуума в автомобиле. В базовой структуре WAPP первая взвешивающая платформа расположена в сиденье индивидуума и измеряет вес части тела индивидуума, расположенной на сиденье. Взвешивающая платформа дополнительного взвешивающего устройства WAPP расположена возле ног индивидуума поблизости от педалей тормоза и газа и измеряет вес остальной части тела индивидуума. Электрическая схема суммирует и преобразует результирующий сигнал.
Этот метод взвешивания индивидуума в автомобильной системе отличается от известного в вышеуказанном патенте US 6649848, выданном автору в 2003 году, в которой взвешивание индивидуума в автомобиле достигается за счет поднятия его/ее ног при взвешивании. Поднятие ног может не быть естественным для некоторых людей в автомобиле. Взвешивающий аппарат (WAPP) настоящего изобретения использует новый метод взвешивания индивидуума в автомобиле, включающий процедуру взвешивания, которая отличается от указанного в патенте US 6649848 и близка к естественным движениям садящегося в автомобиль водителя или пассажира, особенно для женщин с длинными ногами.
WAPP использует ТР-метод (transposition method, транспозиционный метод) для точного взвешивания индивидуума в автомобиле.
В соответствии с ТР-методом WAPP может определить точный вес индивидуума в автомобиле путем анализа кривой весов индивидуума, полученных за период времени от момента, когда индивидуум садится на сиденье, до момента появления сигнала о том, что ремень безопасности на сиденье пристегнут.
Нижеследующая процедура взвешивания (набор инструкций) предложена для взвешивания индивидуума в автомобиле
1. Когда Вы садитесь на сиденье автомобиля, положите Ваши ноги на взвешивающую платформу на полу автомобиля у Ваших ног.
2. Держите руки на коленях (не касаясь чего-либо в автомобиле рукой) и не давите спинку сиденья спиной в течение нескольких секунд.
3. Пристегните ремень безопасности.
Эта последовательность операций является естественной для индивидуума в автомобиле, но все же перед началом и в течение процедуры также можно использовать для надежности загорающееся табло или звуковое сообщение.
В новом типе взвешивающего аппарата одна взвешивающая платформа взвешивает одну часть тела индивидуума. Другая взвешивающая платформа взвешивающего аппарата измеряет вес остальной (нижней части) части тела индивидуума. Суммирование и, возможно, конвертирование сигнала обеспечивается электрической схемой. Каждая взвешивающая платформа выдает электрический сигнал. Сумма этих двух сигналов прямо пропорциональна весу индивидуума и подсоединена к согласующей схеме. Выходной сигнал согласующей схемы подсоединен к микрокомпьютеру посредством аналого-цифрового преобразователя и буфера.
Должно быть предусмотрено приглашение индивидууму поставить ноги на платформу дополнительного взвешивающего устройства, не касаться руками частей автомобиля и пристегнуть ремень безопасности.
Для взвешивания сидящего водителя или пассажира в автомобиле одна часть взвешивающего аппарата расположена в сиденье индивидуума. Другая часть взвешивающего аппарата может быть расположена:
а) для взвешивания водителя:
1) в дополнительном взвешивающем устройстве, которое расположено на полу автомобиля возле ног водителя,
2) в дополнительном взвешивающем устройстве, которое фиксировано на педали газа,
б) для взвешивания переднего пассажира:
в дополнительном взвешивающем устройстве, которое расположено возле ног переднего пассажира.
В соответствии с транспозиционным методом (ТР-методом) взвешивания водителя в автомобиле необходимо начать взвешивать водителя тогда, когда после появления приглашения на табло приборной доски водитель поставит ноги на взвешивающую платформу на полу автомобиля, и закончить взвешивание в тот момент, когда появится сигнал, что ремень безопасности застегнут. Вес водителя, измеренный в это время, наиболее точен потому, что водитель, скорее всего, не касается руками ни рулевого колеса, ни чего-либо другого в автомобиле.
Другой целью изобретения является обеспечение легкого метода определения позиции переднего пассажира, особенно детей, (лицом вперед) на сиденье движущегося автомобиля, в котором используется система безопасности с подушкой безопасности, путем использования дополнительного взвешивающего устройства на полу автомобиля возле переднего пассажира.
Другой целью изобретения является обеспечение использования второго дополнительного взвешивающего устройства во взвешивающем аппарате для исключения возможной ошибки за счет касания водителем или пассажиром рукой какой-либо части автомобиля. Это второе дополнительное взвешивающее устройство может быть встроено или смонтировано на рулевом колесе для взвешиваемого водителя.
Водитель может быть взвешен в движущемся автомобиле путем использования двух дополнительных взвешивающих устройств. Одно из них расположено на полу возле педалей тормоза и газа. Второе дополнительное взвешивающее устройство фиксировано на педали газа. В этом случае правая ступня водителя будет давить на педаль газа посредством второго дополнительного взвешивающего устройства. Левая ступня водителя должна находиться на первом дополнительном взвешивающем устройстве.
Краткое описание чертежей
Описанные и другие цели, качества, преимущества станут более понятными из последующего описания со ссылкой, сделанной на сопутствующие фигуры, в которых:
Фиг.1 – блок-диаграмма устройств, которые включает самонастраивающаяся бортовая автомобильная система предотвращения избыточного веса;
Фиг.2 – блок-диаграмма взаимодействия программного обеспечения с устройствами и базами данных;
Фиг.3 – диаграмма алгоритма программы «Инициализация Системы»;
Фиг.4 – диаграмма алгоритма программы «Активизация Системы»;
Фиг.5 – диаграмма алгоритма программы «Представление»;
Фиг.6 – диаграмма алгоритма программы «Одежда и обувь»;
Фиг.7 – диаграмма алгоритма программы «Распознаватель веса»;
Фиг.8 – диаграмма алгоритма программы «Выбор упражнений»;
Фиг.9 – диаграмма алгоритма программы «Закупочный лист»;
Фиг.10 – диаграмма алгоритма программы «Проверь граф прогресса веса»;
Фиг.11 – диаграмма алгоритма программы «Действия пассажира»;
Фиг.12 – экран ввода числовых данных;
Фиг.13 – экран ввода буквенных данных;
Фиг.14 – процедура определения «Затрудненности движения»;
Фиг.15 – диаграмма алгоритма программы «Анализатор тенденции изменения веса»;
Фиг.16 – диаграмма алгоритма программы «Анализатор испытательного периода»;
Фиг.17 – диаграмма алгоритма программы «Назначение интервала испытательного периода»;
Фиг.18 – диаграмма алгоритма программы «Предупреждение об избыточном весе»;
Фиг.19 – диаграмма алгоритма программы «Принятие решения»;
Фиг.20 – диаграмма сбора данных;
Фиг.21 – блок-диаграмма структуры взвешивающего аппарата;
Фиг.22 – диаграмма алгоритма программы «Взвешивание водителя»;
Фиг.23 – диаграмма алгоритма программы «Взвешивание пассажира»;
Фиг.24 – диаграмма расположения платформ взвешивающего аппарата;
Фиг.25 – диаграмма алгоритма программы «Метод транспозиции для взвешивания индивидуума»;
Фиг.26 – блок-диаграмма взаимосвязей используемых средств системы.
Детальное описание изобретения
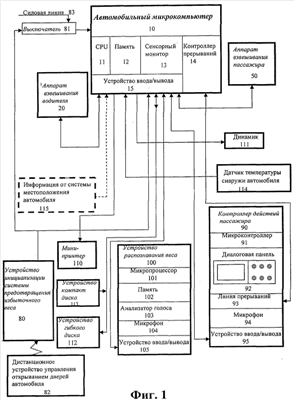
На Фиг.1 представлена блок-диаграмма бортовой самонастраивающейся системы предотвращения избыточного веса с избирательным сбором данных на моторном транспорте (SVOPS). Система состоит из шести основных устройств: автомобильного микрокомпьютера 10, аппарата взвешивания водителя 20, аппарата взвешивания пассажира 50, устройства инициализации системы предотвращения избыточного веса 80, контроллера действий пассажира 90 и устройства распознавания веса 100. Центральное процессорное устройство (CPU) 11 микрокомпьютера 10 управляет всеми устройствами системы, используя память 12 и соответствующие интерфейсы, которые обеспечиваются устройством 15 ввода/вывода. Настоящее описание допускает использование монитора 13 сенсорного типа для ввода данных. Контроллер 14 прерываний обеспечивает сканирование контроллера действий пассажира.
Экран сенсорного монитора может быть расположен так, что он не будет виден пассажиру и, как будет ясно из последующего, может быть одним из нескольких таких мониторов, и каждый из остальных мониторов видим и доступен только индивидуально для одного пассажира. Могут быть использованы и другие устройства ввода/вывода несмотря на то, что они менее удобны. Может быть также использована система, управляемая голосом, и проводное или беспроволочное соединение может быть использовано для подсоединения переносного или ручного компьютера к бортовому микрокомпьютеру для взаимной передачи данных.
Система начинает работать, когда владелец автомобиля нажимает кнопку устройства дистанционного управления открыванием дверей автомобиля 82 снаружи автомобиля. В этот момент устройство инициализации системы 80 предотвращения избыточного веса посылает управляющий сигнал на выключатель 81 силовой линии 83 и на устройство 15 ввода/вывода микрокомпьютера 10. Микрокомпьютер 10 запускает свою программу «Инициализация системы» (120) с блока 123 (Фиг.3). Микрокомпьютер 10 управляет силовой линией и настройкой нуля аппарата 20 взвешивания водителя и аппарата 50 взвешивания пассажира. Более детальное описание программ обслуживания водителя и пассажира дано ниже.
Контроллер 90 действий пассажира предназначен для обслуживания пассажира как диетчика. Контроллер 90 действий пассажира включает микроконтроллер 91, который обеспечивает все операции управления и обработки данных путем использования своей собственной памяти, диалоговую панель 92 с сенсорным монитором и кнопками управления, микрофон 94 для обслуживания голосового диалога между пассажиром и SVOPS. Устройство 95 ввода/вывода обеспечивает интерфейс с микрокомпьютером 10. Пассажир стартует программу «Действия пассажира» 220 микрокомпьютера 10 нажатием кнопки или касанием зоны экрана, которая инициализирует линию 93 прерывания, которая подсоединена к контроллеру прерываний 14 микрокомпьютера 10. Микрокомпьютер 10 управляет силовой линией и настройкой нуля аппарата взвешивания пассажира. Когда микрокомпьютер 10 запускает программу «Действия пассажира» 220, контроллер 90 действий пассажира делает линию 93 прерывания пассивной. Более детальное описание программ обслуживания пассажира как диетчика приведено ниже.
Устройство 100 распознавания веса содержит микропроцессор 101 и память 102, которые обеспечивают ресурсы для распознавания голосовых сигналов, используя анализатор 103 голосового сигнала. Устройство 105 ввода/вывода обеспечивает интерфейс с микрокомпьютером 10. В систему включено три периферийных устройства. Минипринтер 110 управляется программой «Закупочный лист» 190 (Фиг.9) для распечатки недельного закупочного листа. Устройство 112 гибкого диска и устройство 113 компакт-диска использованы для ввода в и сохранения данных выводимых из бортовой автомобильной системы предотвращения избыточного веса. Бортовая автомобильная система предотвращения избыточного веса отличается от систем управления весом в части распознавания различия в одежде и обуви водителя и/или пассажира в момент различных измерений их весов в течение дня или в течение нескольких дней. Имеются две программы, которые призваны уменьшить ошибки, вызванные различием одежды и обуви во время различных измерений веса: программа «Одежда и обувь» 160 (Фиг.6) и программа «Распознаватель веса» 170 (Фиг.7). Во время выполнения этих двух программ имеет место диалог между бортовой автомобильной системой предотвращения избыточного веса и водителем и/или пассажиром, который выявляет изменения в одежде и/или обуви за время между двумя последовательными взвешиваниями. Необходимо обнаружить, была ли изменена одежда и/или обувь, и уменьшить ошибку в измерении веса, вызываемую этим изменением. Устройство 100 распознавания веса, микрофоны 94 и 104, встроенные соответственно в контроллер 90 действий пассажира и в устройство 100 распознавания веса, и динамик 111 обеспечивают диалог между SVOPS и водителем или пассажиром. Водитель или пассажир может отвечать лишь “Да” или “Нет” в течение этих разговорных диалогов без использования сенсорного монитора. Разговорный диалог позволяет водителю и пассажиру чувствовать себя более комфортно.
Для того чтобы сделать бортовую автомобильную самонастраивающуюся систему предотвращения избыточного веса и ожирения с избирательным сбором данных способной обнаруживать причину необычно большого изменения в весе диетчика в автомобиле между двумя последовательными измерениями веса, датчик 114 наружной температуры автомобиля включен в SVOPS. Это позволит улучшить точность определения усредненных ежедневных приемов пищи и, как результат, рекомендации диетчику по здоровому образу жизни.
Фиг.2 представляет блок-диаграмму взаимодействия программного обеспечения с устройствами и базами данных бортовой автомобильной самонастраивающейся системы предотвращения избыточного веса и ожирения с избирательным сбором данных. Когда водитель нажимает кнопку пульта дистанционного управления открыванием дверей автомобиля, устройство 80 инициализации системы предотвращения избыточного веса посылает сигнал инициализации микрокомпьютеру 10, который запускает программу «Инициализация системы» 120 (Фиг.3), управляющую питанием аппарата 20 взвешивания водителя и аппарата 50 взвешивания пассажира. Когда водитель садится на сиденье, аппарат 20 взвешивания водителя измеряет его/ее вес. Запускается программа «Активизация системы» 130 (Фиг.4) и определяет, может ли система быть активизирована в зависимости от условий обеспечения безопасности. Эта программа проверяет позицию рычага управления коробки передач (находится ли рычаг в нейтральной позиции) и информацию от программы «Затрудненность движения» 132. Когда пассажир садится на сиденье, аппарат взвешивания пассажира измеряет его вес. Более детальное описание аппаратов взвешивания водителя и пассажира, методов и программ, используемых для взвешивания водителя и пассажира, приведено ниже. Если система активизирована, стартует программа «Представление» 140 (Фиг.5). Водитель или пассажир вводит в систему свое имя и пароль. Если водитель или пассажир – новый диетчик, он/она получает рекомендации на экране «Физическое состояние» 145 и выбирает диету из множества диет, находящихся в базе данных диет 340 (Фиг.2). Персональные данные водителя и пассажира будут храниться в базе данных пользователя 341 (Фиг.2). Затем стартует программа «Одежда и обувь» 160 (Фиг.6). Если водитель или пассажир не является новым пользователем, запускается программа «Распознаватель веса» 170 (Фиг.7). Если система распознает, что вес диетчика изменился на один или более килограммов со времени предыдущего измерения веса, она определяет причину этого изменения, используя диалог с диетчиком. Если вес изменился за счет одежды или обуви, стартует программа «Одежда и обувь» 160 (Фиг.6). Эта программа запоминает одежду и обувь нового пользователя и обнаруживает и запоминает любые изменения в одежде и обуви, если они имели место, используя диалог с пользователем. В программе «Выбор упражнений» 180 (Фиг.8) диетчик использует объем своего экстравеса или калорий, которые необходимо сжечь, рассчитанных системой, для выбора упражнений из базы данных упражнений 342 (Фиг.2). Система запоминает эти данные в базе данных пользователя 341. Программа «Закупочный лист» 190 (Фиг.9) позволяет сохранить или распечатать перечень и объем продуктов, которые диетчик должен закупить на неделю. Диетчик может проанализировать результат, приносимый используемой диетой или здоровым образом жизни, который он ведет, путем просмотра графа изменения его веса с помощью программы «Проверь граф прогресса веса» 200 (Фиг.10), которая использует базу данных диет 340 и базу данных пользователя 341.
Программа «Действия пассажира» 220 (Фиг.11) стартует, когда пассажир активизирует линию 93 прерывания контроллера 90 действий пассажира. Если система не занята (не используется водителем), она активизирует диалоговую панель 92 пассажира и сенсорный монитор на ней и обслуживает диалог с пассажиром с помощью контроллера 90 действий пассажира. Если переключатель “Автономно” на диалоговой панели 92 пассажира выключен, диалог между системой и диетчиком будет идти через сенсорный монитор бортового автомобильного микрокомпьютера. В этом случае монитор контроллера действий пассажира будет неактивным.
Фиг.12 и Фиг.13 показывают виды экранов для ввода числовых и буквенных данных. Диетчик использует эти два экрана для ввода в SVOPS своего имени, пассворда и других данных во время выполнения программы «Представление» 140.
Фиг.14 показывает процедуру определения «Затрудненности движения». Условия «Затрудненности движения» – это ситуация, когда скорость автомобиля мала и не выше определенного уровня. В этом случае водитель может иметь диалог с системой и уделять достаточное внимание вождению автомобиля.
Фиг.15 представляет диаграмму алгоритма программы «Анализатор тенденции изменения веса» 240. Когда SVOPS сделает достаточное число измерений веса диетчика для расчета изменения его веса в будущем, программа «Анализатор тенденции изменения веса» 240 запускается. Если программа «Анализатор тенденции изменения веса» обнаруживает, что имеется вероятность достижения индивидуумом через определенное время в будущем веса, характеризуемого как чрезмерный, SVOPS может не посылать каких-либо тревожных сообщений индивидууму или участковому врачу индивидуума немедленно. В отличие от этого SVOPS запускает программу «Анализатор испытательного периода» 260 (Фиг.16). Эта программа просит диетчика выбрать физические упражнения, диету, согласиться с предложенной длительностью испытательного периода и начать испытательный период по снижению веса диетчика.
Фиг.17 представляет диаграмму алгоритма программы «Назначение интервала испытательного периода» 280. Эта программа определяет интервал времени для испытательного периода по снижению веса диетчика и приглашает его адаптировать испытательный период.
Если результат испытательного периода по снижению веса диетчика отрицателен, SVOPS по усмотрению индивидуума может направить предупреждение индивидууму и/или его участковому врачу путем использования программы «Предупреждение об избыточном весе» 300 (Фиг.18). Диаграмма алгоритма программы «Принятие решения» 320 (Фиг.19) показывает действия диетчика по выбору диеты и физических упражнений для успешного завершения испытательного периода.
Фиг.20 показывает примерную диаграмму ежедневных двух-, четырех- и шестиразовых измерений веса диетчика в автомобиле с помощью SVOPS. Возможны и другие варианты ежедневных измерений веса индивидуума в автомобиле.
Фиг.21, 22, 23, 24 и 25 показывают материалы, относящиеся к проблеме взвешивания водителя и пассажира в автомобиле, используемые методы взвешивания водителя и пассажира в автомобиле, структуры аппарата для взвешивания водителя и пассажира (WAPP), расположение взвешивающих платформ в автомобиле и др. Описания фигур с 21 по 25 даны для базовой структуры взвешивающего аппарата WAPP, которая использует два взвешивающих устройства для взвешивания индивидуума в автомобиле. В этой структуре WAPP взвешивающая платформа первого взвешивающего устройства расположена в сиденье индивидуума в автомобиле и измеряет вес части тела индивидуума, расположенной на сиденье автомобиля. Взвешивающая платформа дополнительного взвешивающего устройства взвешивающего аппарата WAPP расположена возле ног индивидуума и измеряет вес остальной части тела индивидуума. Если в последующих описаниях взвешивающего аппарата WAPP нет ссылок на то, что он предназначен только для взвешивания водителя или только пассажира, то это значит, что структура описываемого варианта взвешивающего аппарата может быть использована как для взвешивания водителя, так и для взвешивания пассажира. В противном случае будет указано, кого взвешивающий аппарат взвешивает: водителя или пассажира.
Фиг.21 показывает две возможные структуры аппарата для взвешивания водителя или пассажира, которые могут быть использованы в SVOPS. Обе структуры получают те же самые сигналы от взвешивающих платформ взвешивающего аппарата. Одна взвешивающая платформа 401 расположена в сиденье водителя или пассажира. Другая взвешивающая платформа 402 взвешивающего аппарата водителя или пассажира расположена возле ступней водителя или пассажира. SVOPS инициализируется в соответствии с программой «Инициализация системы» 120, диаграмма алгоритма которого приведена на Фиг.3. Когда кнопка пульта дистанционного управления открыванием дверей автомобиля, стоящего на стоянке (121), нажата (122) водителем автомобиля, замки дверей автомобиля открываются (123), и напряжение на SVOPS, и аппарат взвешивания водителя, и аппарат взвешивания пассажира включаются. Когда водитель садится на сиденье водителя, аппарат взвешивания водителя WAPP взвешивает (124) водителя с помощью программы «Взвешивание водителя» 430, диаграмма алгоритма которой приведена на Фиг.22. В то время как предлагаемый взвешивающий аппарат и методы, используемые в нем, реализованы в бортовой автомобильной системе предотвращения чрезмерного веса, они могут быть также использованы для управления операцией взвешивания водителя или пассажира в автомобильной системе безопасности или других автомобильных системах, где требуется точное и удобное взвешивание водителя или пассажира. В силу того что взвешивающий аппарат может работать в автомобиле под управлением определенной системы, например бортовой автомобильной системы предотвращения избыточного веса SVOPS, или под управлением системы безопасности автомобиля, эта система должна реагировать на состояние дистанционной системы управления дверными замками. Когда водитель нажимает (432) на кнопку дистанционного управления замками дверей снаружи автомобиля согласно диаграмме алгоритма программы «Взвешивание водителя» 430, приведенной на Фиг.22, напряжение питания подается (433) на взвешивающие аппараты. Сигнал Д активизирует программу «Взвешивание пассажира» 460, диаграмма алгоритма которой приведена на Фиг.23. В зависимости от вида работы взвешивающего аппарата WAPP (автономное функционирование или работа в составе какой-либо автомобильной системы) управление напряжением питания взвешивающего аппарата WAPP может быть различным. Микроконтроллер 406 или микроконтроллер 417 (смотри структуру взвешивающего аппарата WAPP на Фиг.21) получает сигнал от вышеупомянутой системы о том, что замки дверей автомобиля открыты. Микроконтроллер 406 или 417 включает силовую линию 415 взвешивающих платформ и запоминает выходные сигналы взвешивающего устройства, расположенного в сиденье водителя, и дополнительного взвешивающего устройства, расположенного возле ступней ног водителя. Эти сигналы будут использованы при последующей обработке данных. Аппарат 20 взвешивания водителя проверяет в (434) программы «Взвешивание водителя» 430, диаграмма алгоритма которой приведена на Фиг.22, наличие водителя на сиденье путем обработки каких-либо изменений в данных, получаемых от взвешивающих устройств, и продолжит (435) сканировать вес водителя, пока тот сядет на сиденье. Если взвешивающий аппарат WAPP используется в системе, где требуется информация о наличии водителя на сиденье, сигнал С “Водитель на сиденье” может быть использован. Далее WAPP проверяет (436) наличие сигнала 416 “Ремень безопасности пристегнут”. Если этот сигнал отсутствует, последует проверка (437) положения рычага переключения коробки передач. Если этот сигнал присутствует, измерение веса водителя в соответствии с вышеописанным ТР-методом может быть неточным, и WAPP выдает сигнал “Не ТР-метод ” в 449. Это значит, что WAPP использует в этой ситуации метод двух взвешивающих устройств, который тоже может обеспечить приемлемую точность, но без гарантии отсутствия ошибки за счет касания водителем руками каких-либо предметов в автомобиле. После позиции 436 WAPP в 437 проверяет положение рычага переключения коробки передач. Если рычаг не в положении ” Стоянка “, это означает, что автомобиль движется. В большинстве автомобильных систем нет необходимости точно взвешивать водителя в движущемся автомобиле, потому что нет разницы в весе индивидуума в стоящем или движущемся автомобиле. В силу этого безопаснее взвешивать водителя в стоящем автомобиле. Это является причиной не взвешивать водителя в программе «Взвешивание водителя» 430 в движущемся автомобиле после (437), и WAPP выходит из этой программы. В дальнейшем будет показано, как можно точно взвешивать водителя в движущемся автомобиле, если это необходимо. Если рычаг переключения коробки передач находится в положении «Стоянка» в 437, WAPP проверяет в (438) наличие ног водителя на платформе дополнительного взвешивающего устройства, находящегося возле ног водителя, и процедура измерения веса водителя (440) начинается, если ноги водителя находятся на платформе дополнительного взвешивающего устройства. Если ноги водителя не на платформе дополнительного взвешивающего устройства, WAPP включает в (439) табло 413 для водителя:
“1. Поставьте ноги на взвешивающую платформу и держите пару секунд руки на коленях.
2. Пристегните ремень безопасности.”
и возвращается к (437). Если ноги водителя находятся на платформе дополнительного взвешивающего устройства, WAPP начинает (440) измерять и запоминать вес водителя.
Метод, описанный в настоящем изобретении, может использовать более одного дополнительного взвешивающего устройства и имеет несколько вариантов, таких как для взвешивания водителя и пассажира, для взвешивания индивидуумов в автомобиле на стоянке и в движущемся автомобиле, для взвешивания детей, старых и очень слабых пассажиров, которые неспособны сами пристегнуть ремень безопасности. Все эти варианты предложенного метода взвешивания описаны ниже.
Продолжим описание программы 430 «Взвешивание водителя в автомобиле на стоянке» с помощью взвешивающего устройства в сиденье водителя и дополнительного взвешивающего устройства, расположенного возле ног водителя. Как указывалось ранее, WAPP начинает взвешивать водителя в (440). Микроконтроллеры собирают и обрабатывают данные, поступающие от взвешивающего устройства в сиденье водителя и от дополнительного взвешивающего устройства, расположенного возле ног водителя. Результат взвешивания будет равен сумме части веса тела водителя, приложенного к сиденью водителя, и части веса водителя, приложенного к платформе дополнительного взвешивающего устройства, расположенного возле ног водителя.
Для исключения ошибки при взвешивании водителя, которая может возникнуть в результате касания водителем рукой чего-нибудь в автомобиле (tah-ошибка водителя: touching anything by hand), WAPP будет продолжать взвешивать (442) водителя в соответствии с ТР-методом до появления сигнала 416 о том, что ремень безопасности водителя пристегнут. Этот маневр дает возможность исключить tah-ошибку водителя потому, что пройдет некоторое время, прежде чем водитель пристегнет ремень безопасности, и в это время рука водителя будет в воздухе и не будет чего-либо касаться. WAPP будет анализировать обработанные измерения веса водителя, полученные в 440, 441, 442, и получит правильный вес (448) водителя. Если сигнал (416) не появится в (442), будет запущен таймер 443, и на табло 413 появится приглашение водителю продолжать держать ноги на платформе дополнительного взвешивающего устройства возле его ног, и приглашение пристегнуть ремень безопасности будет повторено в (444). После этого WAPP проверяет 445 состояние выхода таймера 443. Если время, отведенное в таймере 443 для ожидания сигнала о том, что водитель пристегнул ремень безопасности, не истекло, будет проверено 446 положение рычага переключения коробки передач. Если рычаг все еще в положении “Стоянка”, WAPP продолжит процедуру взвешивания водителя 441, 442, 443, 444, 445. Если рычаг не в положении “Стоянка” (что означает, что автомобиль движется), WAPP прекращает процедуру взвешивания водителя и выходит из программы «Взвешивание водителя» 430 без каких-либо новых данных о весе водителя в его базе данных. Если по каким-либо причинам необходимо взвесить водителя во время поездки еще раз, WAPP может сделать это с помощью сигнала Q, начиная с шага 436 диаграммы алгоритма «Взвешивание водителя» 430.
Если сигнал 416 появится до истечения лимита времени, установленного в таймере 443, WAPP начинает обрабатывать 448 результаты измерений веса водителя, полученные в 440 и 441. Поскольку отсутствие сигнала 416 исключает измерение веса водителя в соответствии с вышеописанным ТР-методом, то, если сигнал 416 не появится до истечения лимита времени, установленного в таймере 443, WAPP выдает сигнал “Не ТР-метод” в 449 и посылает 450 сигнал “Ремень безопасности не пристегнут”. Это значит, что WAPP может использовать в этой ситуации метод двух взвешивающих устройств, который тоже может обеспечить приемлемую точность, но без гарантии отсутствия ошибки за счет касания водителем руками каких-либо предметов в автомобиле во время взвешивания.
Когда пассажир садится на сиденье пассажира, аппарат взвешивания пассажира WAPP взвешивает пассажира с помощью программы «Взвешивание пассажира» 460, диаграмма алгоритма которой приведена на Фиг.23. Изначально рассмотрим ситуацию, когда автомобиль находится на стоянке, двери закрыты и никого в автомобиле нет. В силу того что взвешивающий аппарат может работать в автомобиле под управлением определенной системы, например бортовой автомобильной системы предотвращения избыточного веса SVOPS, или под управлением системы безопасности автомобиля, эта система должна реагировать на состояние дистанционной системы управления дверными замками, и SVOPS повторяет шаги 431, 432, 433 программы «Взвешивание водителя» 430, и WAPP пассажира получает напряжение питания одновременно с WAPP водителя. После того как микроконтроллер 406 или 417 включает силовую линию 415 WAPP пассажира, он запоминает выходной сигнал взвешивающего устройства в сиденье пассажира и дополнительного взвешивающего устройства возле ступней ног пассажира. Эти сигналы будут использованы при последующей обработке данных. WAPP пассажира 50 проверяет в 461 программы «Взвешивание пассажира» 460, диаграмма алгоритма которой приведена на Фиг.23, наличие пассажира на сиденье путем обработки каких-либо изменений в данных, получаемых от взвешивающих устройств, и продолжит (462) сканировать вес пассажира, пока тот сидит на сиденье. Если WAPP пассажира используется в системе, где требуется информация о наличии пассажира на сиденье, сигнал “Пассажир на сиденье” может быть использован. Структура WAPP пассажира такая же, как WAPP водителя. WAPP проверяет в 463 наличие сигнала 416 “Ремень безопасности пристегнут”. Если этот сигнал отсутствует, последует измерение веса пассажира (464). Если этот сигнал присутствует, измерение веса пассажира в соответствии с вышеописанным ТР-методом может быть неточным, и WAPP выдает сигнал “Не ТР-метод ” в 474. Это значит, что WAPP использует в этой ситуации метод двух взвешивающих устройств, который тоже может обеспечить приемлемую точность, но без гарантии отсутствия ошибки за счет касания пассажиром руками каких-либо предметов в автомобиле, и возвращается к 464. WAPP проверяет в 464 наличие ног пассажира на платформе дополнительного взвешивающего устройства, находящегося возле ног пассажира. Если ноги пассажира на платформе дополнительного взвешивающего устройства, процедура измерения веса пассажира 466 начинается. Если ноги пассажира не на платформе дополнительного взвешивающего устройства, WAPP включает в 465 табло 413 для пассажира:
“1. Поставьте ноги на платформу и держите пару секунд руки на коленях.
2. Пристегните ремень безопасности.”
и возвращается к 464. Если ноги пассажира находятся на платформе дополнительного взвешивающего устройства, WAPP начинает (466) измерять и запоминать вес пассажира (467). Микроконтроллеры 406, 407 или 417 собирают и обрабатывают данные, поступающие от взвешивающего устройства в сиденье пассажира и от дополнительного взвешивающего устройства, расположенного возле ног пассажира. Результат взвешивания будет равен сумме части веса тела пассажира, приложенного к сиденью пассажира, и части веса пассажира, приложенного к платформе дополнительного взвешивающего устройства, расположенного возле ног пассажира.
Для исключения ошибки при взвешивании пассажира, которая может возникнуть в результате касания пассажиром рукой чего-нибудь в автомобиле (tah-ошибка пассажира: touching anything by hand), WAPP будет продолжать взвешивать (467) пассажира в соответствии с ТР-методом до (468) появления сигнала 416 о том, что ремень безопасности водителя застегнут. Этот маневр дает возможность исключить tah -ошибку пассажира потому, что пройдет некоторое время, прежде чем пассажир пристегнет ремень безопасности, и в это время рука пассажира будет в воздухе и не будет чего-либо касаться. Ноги пассажира на платформе дополнительного взвешивающего устройства могут служить сигналом о том, что передний пассажир сидит лицом вперед. Эта отличительная особенность может быть использована, что важно для детей в системе безопасности с воздушной подушкой.
WAPP будет анализировать обработанные(473) измерения веса пассажира, полученные в 466, 467, 468, и получит правильный вес Н пассажира. Если сигнал 416 не появится в 468, будет запущен таймер 469 и предложение пассажиру продолжать держать ноги на платформе дополнительного взвешивающего устройства возле его ног, и предложение пристегнуть ремень безопасности будет повторено в (470). После этого WAPP проверяет (471) состояние выхода таймера 469. Если время, отведенное в таймере 469 для ожидания сигнала о том, что пассажир пристегнул ремень безопасности, не истекло, WAPP продолжит процедуру взвешивания пассажира 467, 468. Если время, ограниченное таймером 469 для ожидания сигнала о том, что пассажир пристегнул ремень безопасности, истечет в 471, WAPP начнет обрабатывать 473 результаты измерений веса пассажира, полученные в 466, 467. Поскольку отсутствие сигнала 416 исключает измерение веса пассажира в соответствии с вышеописанным ТР-методом, WAPP выдает сигнал “Не ТР-метод” в 474 и посылает 475 сигнал “Ремень безопасности не пристегнут”. Это значит, что WAPP может использовать в этой ситуации метод двух взвешивающих устройств, который тоже может обеспечить приемлемую точность, но без гарантии отсутствия ошибки за счет касания пассажиром руками каких-либо предметов в автомобиле во время взвешивания.
SVOPS активизируется, если рычаг переключения коробки передач находится в положении “Стоянка” или когда скорость автомобиля не превышает определенный лимит. Фиг.4 представляет диаграмму алгоритма программы «Активизация системы» 130, которая проверяет (131) позицию рычага переключения коробки передач и наличие затрудненности движения (133) с помощью процедуры определения затрудненности движения (132) (Фиг.14). Если рычаг переключения коробки передач находится в нейтральной позиции или присутствует ситуация затрудненности движения, SVOPS активизируется, напряжение питания подается 135 на сенсорный монитор водителя, и водитель может начать диалог с системой. Если не присутствует ни одна из этих ситуаций, система остается пассивной (экран сенсорного монитора погашен), и создается задержка (134), пока одна из указанных выше ситуаций возникнет.
Когда система активизирована, в программе «Представление» 140, диаграмма алгоритма которой представлена на Фиг.5, появляется (141) экран “Добро пожаловать в SVOPS”. Диетчику предлагается ввести его/ее имя и пароль 142, используя экран «Ввод буквенных данных» (Фиг.13). Система проверяет имя и пароль и выясняет, не является ли индивидуум новым пользователем 143. Если индивидуум является новым пользователем, система просит его/ее ввести (144) свой возраст, пол, рост, процент жира в теле, физический тип (Н – очень активный индивидуум, L – ограниченно-активный индивидуум, S – индивидуум, ведущий сидячий образ жизни), имя и адрес электронной почты его/ее участковых врачей и участковых врачей его/ее детей, дни рождений родственников и друзей и другую информацию, следуя указанным на экране инструкциям и используя экраны «Ввод числовых данных» (Фиг.12) и «Ввод буквенных данных» (Фиг.13). После того как диетчик ввел вышеуказанные данные, появляется (145) экран «Физическое состояние». Он показывает вес, рекомендованный диетчику докторами, и число калорий, которые необходимо сжигать ежедневно. Диетчик может использовать экран «Физическое состояние» для выбора веса, который необходимо потерять ежедневно. Диетчик может найти в окне “Дни ” этого экрана вычисленное системой число дней для потери чрезмерного веса, или он/она может их задать. В последнем случае экран покажет рассчитанный вес, который диетчик должен терять ежедневно. Следующим появляется экран 146 «Чрезмерный вес». Диетчику предлагается ввести время и день недели, предпочитаемые для получения сообщения от системы о чрезмерном весе, если таковой будет предвидеться. Это значит, что любые сообщения о чрезмерном весе (диетчику, его/ее участковому врачу, участковому врачу его/ее детей и т.д.) могут быть посланы только с разрешения диетчика. Далее появляется экран 147 «Выберите диету». Система 148 предлагает диетчику выбрать диету из множества диет в базе данных в соответствии с его/ее весом, рекомендованным врачами, ежедневным потреблением калорий или на основании его/ее вкуса, привычек, физического типа и т.д.
Фиг.25 представляет диаграмму алгоритма программы «Метод транспозиции для взвешивания индивидуума» 500 в автомобиле (ТР- метод). Этот метод одинаков для взвешивания водителя или пассажира в автомобиле. Положим, что первоначально автомобиль находится на стоянке с закрытыми дверями, и никого в автомобиле нет. WAPP или система, в которой он используется, реагирует на состояние системы дистанционного управления дверями автомобиля, и, после того как водитель инициализировал открывание дверей автомобиля путем нажатия кнопки на пульте дистанционного управления этой системы, включается напряжение питания WAPP и его взвешивающих устройств. Микроконтроллеры 406 и 407 или 417 начинают обеспечивать работу программы «Взвешивание водителя» 430 и программы «Взвешивание пассажира» 460 путем сбора выходных данных взвешивающих устройств в сиденьях водителя и пассажира и выходных данных дополнительных взвешивающих устройств возле ног водителя и пассажира. Допустим, что имеется сигнал на взвешивание индивидуума в автомобиле, и мы сейчас увидим, как программа «Метод транспозиции для взвешивания индивидуума» 500, диаграмма алгоритма которой представлена на Фиг.25, работает. В (501) WAPP проверяет наличие индивидуума на сиденье путем обработки любых изменений в данных, полученных от взвешивающих устройств, и продолжает 502 отслеживать вес индивидуума на сиденье, пока индивидуум сядет на сиденье. В 503 WAPP проверяет наличие сигнала 416 о том, что ремень безопасности пристегнут. Если этот сигнал отсутствует, последует взвешивание индивидуума в автомобиле. Если этот сигнал присутствует, ТР-метод не может быть использован при измерении веса индивидуума. WAPP посылает 511 сигнал “Не ТР-метод” и покидает программу «Метод транспозиции для взвешивания индивидуума» 500. Если сигнал ” Ремень безопасности пристегнут ” отсутствует, WAPP проверяет 504 наличие ног индивидуума на платформе дополнительного взвешивающего устройства и, если ноги индивидуума на платформе, начинает 506 взвешивать индивидуума. Если ноги индивидуума не на платформе дополнительного взвешивающего устройства, WAPP включает в 505 табло 413 для индивидуума:
“1. Поставьте ноги на платформу и держите пару секунд руки на коленях.
2. Пристегните ремень безопасности.”
и возвращается к 504. Если ноги индивидуума находятся на платформе дополнительного взвешивающего устройства, WAPP начинает 506 измерять и запоминать вес индивидуума 507. Микроконтроллеры 406 и 407 или 417 начинают сбор выходных данных взвешивающего устройства в сиденье индивидуума и выходных данных дополнительного взвешивающего устройства возле ног индивидуума. Результат взвешивания будет равен сумме части веса индивидуума, приложенной к сиденью, и части веса индивидуума, приложенной к платформе дополнительного взвешивающего устройства возле ног индивидуума. В 508 WAPP проверяет наличие сигнала 416 о том, что ремень безопасности пристегнут. Если этот сигнал отсутствует, WAPP включает в 509 табло 413 для индивидуума:
“1. Сохраняйте ноги на платформе.
2. Пристегните ремень безопасности.”
и возвращается к 507.
Для исключения ошибки при взвешивании индивидуума, которая может возникнуть в результате касания индивидуумом рукой чего-либо в автомобиле (tah-ошибка индивидуума: touching anything by hand), WAPP будет продолжать взвешивать 507, 508 индивидуума в соответствии с ТР-методом до 508 появления сигнала 416 о том, что ремень безопасности индивидуума застегнут. Этот маневр дает возможность исключить tah-ошибку индивидуума потому, что пройдет некоторое время, прежде нем индивидуум пристегнет ремень безопасности, и в это время рука индивидуума будет в воздухе и не будет чего-либо касаться. WAPP будет анализировать обработанные в 510 данные, полученные в 506, 507, и выдаст точный вес индивидуума. Описанный «Метод транспозиции для взвешивания индивидуума» в автомобиле прост, но требует определенной последовательности шагов во время взвешивания.
Ниже приводится инструкция процедуры взвешивания для обучения водителя или пассажира для взвешивания в автомобиле:
1. Когда вы садитесь на сиденье автомобиля, поставьте ноги на взвешивающую платформу возле ваших ног.
2. В течение нескольких секунд держите руки на коленях (не трогайте ничего руками) и не ложитесь спиной на спинку сиденья.
3. Пристегните ремень безопасности.
Эта последовательность шагов естественна для индивидуума в автомобиле, но перед и в процессе процедуры взвешивания активация табло или звуковое оповещение возможно будет полезным.
Необходимо подчеркнуть, что, если даже индивидуум коснется рукой чего-либо в автомобиле, WAPP выдаст результирующий вес – достаточно близкий к весу индивидуума, поскольку используются два взвешивающих устройства.
Фиг.21 представляет блок-диаграмму структуры взвешивающего аппарата. В первой конфигурации (структура 1), которая использует раздельные микроконтроллеры для взвешивающего устройства в сиденье и для дополнительного взвешивающего устройства, одна часть (канал сиденья) взвешивающего аппарата состоит из взвешивающего устройства 401, фильтра 403, устройства 404 выборки и хранения, аналого-цифрового преобразователя 405 и микроконтроллера 406. Фильтр 403 включает схему согласования.
Вторая часть (канал пола) взвешивающего аппарата, который обслуживает дополнительное взвешивающее устройство, состоит из дополнительного взвешивающего устройства 402, фильтра 403, устройства 404 выборки и хранения, аналого-цифрового преобразователя 405 и микроконтроллера 407.
Имеются интерфейсы 410 и 411 между микроконтроллерами 406 и 407 и микрокомпьютером 408 и его шиной 409 для обмена данными и сигналами управления между двумя микроконтроллерами и микрокомпьютером. Линия 412 служит для целей синхронизации двух микроконтроллеров. Дисплей приглашения 413 используется для выдачи директив индивидууму во время процедуры взвешивания.
Микроконтроллер 406 канала сиденья использует линию 415 для инициализации как взвешивающего устройства 401 канала сиденья, так и дополнительного взвешивающего устройства 402 канала пола путем включения их линии питания. Концевой выключатель посылает сигнал 416 микроконтроллеру 406, когда ремень безопасности пристегнут индивидуумом.
В этой конфигурации (структура 1) микроконтроллер 406 или микрокомпьютер 408 получает сигнал инициализировать взвешивающие устройства по шине 409. Микроконтроллер 406 канала сиденья включает силовую линию взвешивающего устройства 401, взвешивающая платформа которого находится в сиденье, и дополнительного взвешивающего устройства 402, чья взвешивающая платформа находится у ног индивидуума. После этого появляются два аналоговых сигнала. Первый сигнал появляется на выходе взвешивающего устройства 401, и этот сигнал прямо пропорционален части веса индивидуума, приложенной к сиденью. Второй сигнал появляется на выходе дополнительного взвешивающего устройства 402, и этот сигнал прямо пропорционален части веса индивидуума, приложенной к взвешивающей платформе, находящейся возле ног индивидуума. Каждый из этих двух сигналов появляется на выходе соответствующего фильтра 403 после согласования и фильтрации. Микроконтроллеры 406 и 407 управляют схемами выборки и хранения 404 и аналого-цифровыми преобразователями 405 для сбора значений веса, преобразования их в цифровую форму и дальнейшей обработки. Микроконтроллер 406 собирает данные от микроконтроллера 407 посредством интерфейсов 410 и 411 и шины 409 и суммирует измерения веса, полученные в то же самое время от канала сиденья и канала пола. Результат вычислений прямо пропорционален всему весу индивидуума на сиденье автомобиля, который во время процедуры взвешивания держал ноги на платформе дополнительного взвешивающего устройства, расположенного возле ног индивидуума.
Наличие микрокомпьютера 408 в этой конфигурации зависит от характера задачи, выполняемой взвешивающим аппаратом.
Во второй конфигурации (Фиг.21, структура 2), которая использует только один микроконтроллер для взвешивающего устройства в сиденье и для дополнительного взвешивающего устройства, одна часть (канал сиденья) взвешивающего аппарата состоит из взвешивающего устройства 401, фильтра 403, суммирующей схемы 420, устройства выборки и хранения 404, аналого-цифрового преобразователя 405 и микроконтроллера 417. Фильтр 403 включает схему согласования.
Вторая часть (канал пола) взвешивающего аппарата, который обслуживает дополнительное взвешивающее устройство, состоит из дополнительного взвешивающего устройства 402, фильтра 403, (также как канал сиденья) использует ту же суммирующую схему 420, устройства выборки и хранения 404, аналого-цифрового преобразователя 405 и микроконтроллера 417.
Имеется шина 418 микроконтроллера 417 для обмена данными и сигналами управления между микроконтроллером и микрокомпьютером возможной системы. Дисплей приглашения 413 используется для выдачи директив индивидууму во время процедуры взвешивания.
Микроконтроллер 417 использует линию 415 для инициализации как взвешивающего устройства 401 канала сиденья, так и дополнительного взвешивающего устройства 402 канала пола путем включения их линии питания. Концевой выключатель посылает сигнал 416 микроконтроллеру 417, когда ремень безопасности пристегнут индивидуумом.
В этой конфигурации (Фиг.21, структура 2) микроконтроллер 417 получает сигнал инициализировать взвешивающие устройства по шине 418. Микроконтроллер 417 включает силовую линию взвешивающего устройства 401, взвешивающая платформа которого находится в сиденье, и дополнительного взвешивающего устройства 402, взвешивающая платформа которого находится у ног индивидуума. После этого появляются два аналоговых сигнала. Первый сигнал появляется на выходе взвешивающего устройства 401, и этот сигнал прямо пропорционален части веса индивидуума, приложенной к сиденью. Второй сигнал появляется на выходе дополнительного взвешивающего устройства 402, и этот сигнал прямо пропорционален части веса индивидуума, приложенной к взвешивающей платформе, находящейся возле ног индивидуума. Каждый из этих двух сигналов появляется на выходе соответствующего фильтра 403 после согласования и фильтрации. Аналоговая суммирующая схема 420 складывает эти два сигнала, в результате чего входной сигнал устройства выборки и хранения 404 прямо пропорционален всему весу индивидуума на сиденье автомобиля, который во время процедуры взвешивания держал ноги на платформе дополнительного взвешивающего устройства, расположенного возле ног индивидуума. Микроконтроллер 417 управляет схемой выборки и хранения 404 и аналого-цифровым преобразователем 405 для сбора значений веса, преобразования их в цифровую форму и дальнейшей обработки в соответствии с программой, заложенной в микроконтроллере 417.
Фиг.24 показывает блок-диаграмму расположения взвешивающей платформы 497 взвешивающего устройства в сиденье водителя 495, взвешивающей платформы 491 дополнительного взвешивающего устройства водителя, взвешивающей платформы 492 дополнительного взвешивающего устройства пассажира, коробки 499, включающей согласующую электрическую схему для суммирования и обработки (фильтрации, выборки, преобразования в цифровую форму и обработки с помощью микроконтроллера) электрических сигналов, поступающих как от взвешивающей платформы водителя, расположенной в сиденье, так и от взвешивающей платформы дополнительного взвешивающего устройства водителя, расположенной возле ног водителя, и коробки управления 498 спинкой сиденья водителя для одной из возможных конфигураций SVOPS. Взвешивающая платформа дополнительного взвешивающего устройства водителя (DAD) 491 расположена возле ног водителя вблизи от педалей тормоза 493 и газа 494. Взвешивающая платформа дополнительного взвешивающего устройства пассажира (PAD) 492 расположена возле ног пассажира. По-видимому, необходимо располагать DAD и PAD таким образом, чтобы верхняя поверхность каждой платформы была бы на уровне пола. Сиденье водителя 495 (включая платформу взвешивания водителя) и сиденье переднего пассажира 496 (включая платформу взвешивания пассажира) должны быть расположены с наибольшим удобством для водителя и пассажира.
После этого система входит в программу «Одежда и обувь» 160, диаграмма алгоритма которой приведена на Фиг.6, и запрашивает 161 нового пользователя о сведениях, касающихся его/ее одежды и обуви путем выборки 162, 163 названий соответствующих предметов на экране сенсорного монитора. Если индивидуум, опрошенный в (143), не является новым пользователем, система продвигается к программе «Распознаватель веса» 170, диаграмма алгоритма которой приведена на Фиг.7, и определяет (171), не изменился ли вес диетчика значительно, например более чем на два или более килограммов по сравнению с последним измерением веса. Если вес не изменился так сильно, программа входит в программу «Выбор упражнений» 180, диаграмма алгоритма которой приведена на Фиг.8. Если же вес изменился значительно, система пытается найти причину этого изменения. Чтобы выяснить, не связано ли изменение в весе с изменением погоды, SVOPS проверяет и сохраняет 172 показания датчика наружной температуры. Система также спрашивает 173 диетчика, не изменил ли он/она одежду/обувь со времени последнего взвешивания. Если ответ утвердителен, система спрашивает пользователя об изменении в одежде 174 или обуви 175. Если изменения в одежде или обуви были, программа возвращается к программе «Одежда и обувь» 160, где диетчик указывает на экране предметы изменения в одежде и обуви. Если диетчик указал в программе «Распознаватель веса» 170, что изменений в одежде и обуви не было, система с разрешения диетчика будет давать ему/ей предупреждение о переедании и предложит сделать в этот день больше упражнений 176, и после этого программа входит в программу «Выбор упражнений» 180 и базу данных упражнений, и появляется экран с основным меню 181. Далее он/она касается 182 кнопки “Выбери упражнения на сегодня” на экране с основным меню. На экране “Выбор упражнений”, который появляется 183, диетчик выбирает упражнения на текущий день в соответствии со своим вкусом, привычками, физическим типом 184, 185 и в соответствии со своим весом и ежедневным рационом, рекомендованным медицинскими экспертами.
Для получения недельного закупочного листа продуктов диетчик использует программу «Закупочный лист» 190, диаграмма алгоритма которой приведена на Фиг.9. Путем касания кнопки “Получи закупочный лист на неделю” 191 на основном экране диетчик видит 192 экран “Недельный закупочный лист”. Он/она может просмотреть перечень продуктов и их количество и сохранить или распечатать 193 недельный закупочный лист.
Фиг.10 представляет диаграмму алгоритма программы «Проверь граф прогресса веса» 200, используя которую, диетчик может просмотреть изменение своего веса в прошлом и увидеть меню выбранной им диеты за определенные дни. Это может быть полезным для просмотра влияния определенного меню на изменение веса диетчика. Путем нажатия 201 кнопки “Проверьте граф прогресса веса” на основном экране, диетчик увидит 202 экран “Граф прогресса веса” с графом прогресса веса на нем. Для просмотра влияния 203 определенного меню на характер графа прогресса веса диетчик должен коснуться 204 соответствующего перекрестья на графе. Диетчик может просмотреть лист продуктов, употребленных в определенный день в прошлом и их влияние на изменение веса, число блюд на завтрак, обед и ужин и общее количество 205 употребленных калорий и жира. Диетчик может проверить меню за любой день своей диеты.
Когда число измерений веса диетчика становится достаточным для корректного прогноза вероятности достижения диетчиком чрезмерного веса в будущем и предоставления шанса для этого индивидуума предотвратить чрезмерный вес в будущем, SVOPS запускает программу «Анализатор тенденции изменения веса» 240, диаграмма алгоритма которой приведена на Фиг.15. Анализатор тенденции изменения веса WTA (Weight Trend Analyzer; Анализатор Тенденции Изменения Веса – АТИВ) собирает все измерения веса и роста индивидуума и оценивает вероятность повышения веса индивидуума до уровня чрезмерного веса или ожирения, которое может произойти в течение ближайших нескольких месяцев. Анализатор тенденции изменения веса (WTA) путем 241 собирания измерений веса и роста индивидуума подбирает уравнения, которые соответствуют графам изменения веса и роста. После этого WTA вычисляет 242 тенденции изменения веса и роста индивидуума. Для улучшения правильности вычисленной тенденции изменения веса WTA использует 243 результаты предыдущего вычисления тенденции изменения веса. WTA вычисляет 244 тенденцию изменения веса, рекомендованную для индивидуума. Затем WTA оценивает вероятность повышения веса индивидуума до уровня чрезмерного веса 245 или ожирения 246, которое может произойти в течение ближайших нескольких месяцев. Если имеется вероятность повышения веса индивидуума до уровня чрезмерного веса или ожирения, которое может произойти в течение ближайших нескольких месяцев, WTA не посылает каких-либо предупреждений диетчику, а посылает сигнал “Начать испытательный период” программе «Анализатор испытательного периода» 260, диаграмма алгоритма которого представлена на Фиг.16, начать испытательный период по снижению веса индивидуума.
«Анализатор испытательного периода» 260 проверяет 261 имеется ли предупреждение об избыточном весе или ожирении индивидуума от фитнес-программы или об их прогнозе от WTA в виде сигнала “Начать испытательный период”. Если какой-либо из указанных сигналов присутствует, SVOPS посылает 262 сообщение диетчику выбрать физические упражнения, диету, согласиться с предложенной длительностью испытательного периода и стартует программу «Назначение интервала испытательного периода» 280, диаграмма алгоритма которой представлена на Фиг.17. Эта программа назначает 281 интервал для испытательного периода ТР (Trial Period; Испытательный Период -ИП). Программа «Назначение интервала испытательного периода» 280 проверяет 282 продолжительность спрогнозированного временного интервала TI (Time Interval; Временной Интервал – ВИ) до того, как повышение веса индивидуума до уровня чрезмерного веса или ожирения произойдет, и назначает в 283 или 284 длительность испытательного периода для снижения веса индивидуума. После этого программа проверяет 285, что длительность испытательного периода ТР короче, чем TI, и что 286 длительность испытательного периода ТР согласована с индивидуумом. После этого SVOPS возвращается к программе «Анализатор испытательного периода» 260 и проверяет 263, все ли условия испытательного периода одобрены диетчиком, и запускает 264 таймер для отсчета интервала испытательного периода. Когда время испытательного периода заканчивается 265, анализатор испытательного периода 260 посылает сигнал Z к 243 анализатора тенденции изменения веса 240. После этого анализатор тенденции изменения веса проверяет результаты испытательного периода по снижению веса диетчика и, если результаты неутешительные, посылает соответствующие предупреждающие сигналы KOb (Kid’s Obesity – ожирение ребенка), Ob (Obesity – ожирение индивидуума), KOw (Kid’s Overweight – чрезмерный вес ребенка), Ow (Overweight – чрезмерный вес индивидуума) программе «Предупреждение об избыточном весе» 300, диаграмма алгоритма которой приведена на Фиг.18. Эта программа, по усмотрению индивидуума, будет посылать предупреждающие сообщения 302, 303, 304, 305, 306, 307 о надвигающейся опасности чрезмерного веса или ожирения индивидуума самому индивидууму (POw, POb), участковому врачу индивидуума (DPOw, DPOb), владельцу автомобиля о надвигающейся опасности чрезмерного веса или ожирения его/ее ребенка или подростка (KOw, KOb), участковому врачу детей владельца автомобиля (DKOw, DKOb).
Программа «Принятие решения» 320, диаграмма алгоритма которой приведена на Фиг.19, показывает действия диетчика при принятии решения, когда его/ее вес, диета и упражнения приемлемы 321. Если имеет место несоответствие, диетчик может выбрать другую диету 322 или/и изменить физические упражнения 323. После того как поездка закончена и водитель выключил зажигание 324, система сохраняет 325 включенным свое собственное напряжение питания и напряжение питания взвешивающих устройств. После того как водитель покидает 326 свое сиденье, система измеряет 327 вес сидений водителя и пассажира и затем выключает напряжение питания 328, свое собственное и взвешивающих устройств.
Использование самонастраивающейся бортовой автомобильной системы предотвращения избыточного веса водителем (называемым в описании фигур с Фиг.2 по Фиг.26 пользователем, индивидуумом или диетчиком) – то же самое, что и пассажиром, за исключением программы «Инициализация системы» 120 (Фиг.3), программы «Действия пассажира» 220 (Фиг.11) и распознавания затрудненности движения. Программа «Действия пассажира» 220 (Фиг.11) стартует, когда пассажир активизирует линию прерывания 93 контроллера 90 действий пассажира. Пассажир начинает свои взаимодействия с самонастраивающейся бортовой автомобильной системой предотвращения избыточного веса путем нажатия кнопки на диалоговой панели 92 контроллера 90 действий пассажира, которая активизирует линию прерывания 93 контроллера 90 действий пассажира. Бортовой автомобильный микрокомпьютер 10 постоянно опрашивает 221 линию прерывания своего контроллера прерываний 14. Если система не занята (не обслуживает водителя) 222, она проверяет 223 положение выключателя “Автономно” контроллера 90 действий пассажира. Если выключатель включен, система активизирует 224 канал пассажира и обслуживает диалог с пассажиром через контроллер 90 действий пассажира. Если выключатель выключен, система обслуживает 225 диалог между пассажиром и системой посредством сенсорного монитора бортового автомобильного микрокомпьютера. В этом случае сенсорный монитор контроллера действий пассажира выключен. Если система в 222 обслуживает водителя, она будет продолжать выполнять программу водителя до полного завершения. В соответствии с требованиями изобретения по безопасности работы системы водитель не получает возможности диалога с системой, если:
1. Рычаг переключения коробки передач не в положении “Стоянка” или
2. В настоящий момент не имеет место ситуация “Затрудненность движения”.
“Затрудненность движения” определено как движение автомобиля со скоростью, не превышающей определенный уровень (смотри Фиг.14), к примеру 10 км/час. При скорости, превышающей эту, взаимодействие с системой может привести водителя к опасной ситуации при вождении автомобиля. Предполагается, что при скорости ниже указанного уровня, водитель может уделять должное внимание вождению автомобиля, исключающему опасную ситуацию. Естественно, что могут иметь место и другие ограничения на безопасное функционирование водителя.
Водитель и пассажир (или каждый пассажир) могут иметь свой сенсорный монитор, который может быть расположен на пульте водителя, потолке салона или в другом месте и установлен так, что только индивидуум, предопределенный для взаимодействия с этим устройством, в определенный момент может пользоваться его экраном. Сенсорный монитор может быть расположен также и на конструкции сиденья.
Формула изобретения
1. Автомобиль, содержащий бортовой микрокомпьютер, снабженный памятью и дисплеем, а также бортовой взвешивающий аппарат, выполненный с возможностью взвешивания занимающего автомобиль человека с помощью взвешивающего устройства, предназначенного для взвешивания его тела, и дополнительного взвешивающего устройства, предназначенного для взвешивания его ног, и с возможностью ввода в бортовой микрокомпьютер веса человека с обеспечением анализа тенденции изменения его веса, при этом бортовой микрокомпьютер, запрограммированный с помощью программы анализатора тенденции изменения веса, выполнен с возможностью обнаружения вероятности развития в течение ближайших месяцев чрезмерного веса или состояния ожирения человека и заблаговременного предупреждения его и обслуживающего его профессионального медицинского работника о предстоящем развитии чрезмерного веса или состояния ожирения и, таким образом, с возможностью обеспечения заблаговременного начала лечения человека и предупреждения развития чрезмерного веса или состояния ожирения еще до появления серьезных психологических и физических изменений в организме.
2. Автомобиль по п.1, отличающийся тем, что бортовой взвешивающий аппарат выполнен с возможностью определения точного веса человека, когда его руки не опираются на части автомобиля, путем обработки полученных данных взвешивания за период между тем, как человек достиг указанных устройств, и моментом, когда человек пристегивает ремень безопасности.
3. Автомобиль по п.2, отличающийся тем, что взвешивающий аппарат включает взвешивающее устройство, расположенное в автомобильном сидении индивидуума в указанном автомобиле, а дополнительное взвешивающее устройство взвешивающего аппарата для взвешивания ножной части тела индивидуума зафиксировано или является выдвижным из какой-либо части автомобиля или расположено в напольном коврике, каждое из взвешивающих устройств взвешивает часть всего веса индивидуума и может быть взвешивающим устройством любого возможного типа.
4. Автомобиль по п.3, отличающийся тем, что взвешивающий аппарат включает дополнительное взвешивающее устройство, содержащее информацию, которая может быть полезна для бортовой автомобильной системы предотвращения избыточного веса и ожирения с избирательным сбором данных для обнаружения изменения в весе обуви индивидуума путем анализа отношения веса ножной части тела индивидуума, взвешенной дополнительным взвешивающим устройством, к весу части тела индивидуума, расположенной на сидении.
5. Автомобиль по п.3, отличающийся тем, что взвешивающий аппарат снабжен еще одним дополнительным взвешивающим устройством, расположенным в руле или поверх руля и используемым для исключения возможной ошибки за счет касания взвешиваемым водителем каких-либо частей автомобиля руками.
6. Автомобиль по п.2, отличающийся тем, что взвешивающий аппарат включает электрическую схему для суммирования электрических сигналов, поступающих от взвешивающего устройства в сидении автомобиля и от дополнительного взвешивающего устройства, причем сумма этих сигналов прямо пропорциональна весу индивидуума, и направления выходного сигнала к микрокомпьютеру.
7. Автомобиль по п.1, отличающийся тем, что взвешивающий аппарат выполнен с возможностью взвешивания после проверки состояния ремня безопасности индивидуума и при наличии ног индивидуума на дополнительном взвешивающем устройстве взвешивающего аппарата, когда индивидуум сидит на своем сидении автомобиля.
8. Автомобиль по п.7, отличающийся тем, что взвешивающий аппарат выполнен с возможностью взвешивания после установки ног на дополнительное взвешивающее устройство после посадки на автомобильное сиденье, размещения рук на коленях без касания каких-либо частей автомобиля руками и без укладки спины на спинку сиденья в течение нескольких секунд взвешивания и застегивания ремня безопасности.
9. Автомобиль по п.1, отличающийся тем, что он оборудован бортовой самонастраивающейся системой предотвращения избыточного веса и ожирения с избирательным сбором данных, выполненной как самостоятельная отдельная система, не зависимая от типа автомобиля, или выполненной как часть указанного автомобиля, зависимая от типа автомобиля.
10. Автомобиль по п.9, отличающийся тем, что бортовая самонастраивающаяся система предотвращения избыточного веса и ожирения с избирательным сбором данных имеет режимы работы: включение системы после активизации водителем автомобиля дистанционного устройства управления открыванием дверей и функционирование в течение всего времени поездки до ее выключения водителем, активизация аппарата взвешивания водителя только при нахождении рычага переключения коробки передач в стояночном положении, а аппарата взвешивания пассажира – в любое время после включения системы и активизация экрана дисплея бортового микрокомпьютера при нахождении рычага переключения коробки передач в стояночном положении или нахождении автомобиля на дороге с затрудненностью движения и движении со скоростью, не превышающей определенную величину, а экрана дисплея контроллера «Действия пассажира» – в любое время, когда микрокомпьютер не обслуживает водителя.
11. Автомобиль по п.1, отличающийся тем, что он имеет средства для установки спинки автомобильного сиденья в наиболее отклоненное положение, настройки положения спинки сиденья в наиболее удобную позицию после взвешивания индивидуума взвешивающим аппаратом, запоминания последнего положения спинки сиденья после покидания индивидуумом автомобиля, настройки спинки сиденья в наиболее отклоненное положение и хранения этого положения спинки сиденья до взвешивания возвратившегося хозяина сиденья и возврата спинки сиденья в последнее запомненное положение.
12. Автомобиль по п.1, отличающийся тем, что он содержит устройство автоматического управления спинкой сиденья, работающее совместно с взвешивающим аппаратом для перемещения спинки сиденья дальше или ближе к взвешиваемому индивидууму.
13. Автомобиль по п.9, отличающийся тем, что бортовая система предотвращения избыточного веса и ожирения с избирательным сбором данных включает домашнюю часть, имеющую, по крайней мере, несколько функций, на которые бортовой микрокомпьютер запрограммирован, и способную передавать по беспроводному коммуникационному каналу данные измерений и предупреждение индивидууму и обслуживающему его профессиональному медицинскому работнику в случае обнаружения возможного развития чрезмерного веса или состояния ожирения в ближайшее время, а также способную получать и сохранять медицинскую информацию, касающуюся рекомендаций по здоровому образу жизни, диетам, и другую информацию, способствующую предотвращению избыточного веса и ожирения.
14. Автомобиль по п.1, отличающийся тем, что он включает электрические весы и измеритель роста, смонтированные в детском автомобильном кресле и подсоединенные к бортовому микрокомпьютеру, для обслуживания детей старше двух лет.
15. Автомобиль по п.1, отличающийся тем, что включает систему безопасности с воздушной подушкой для переднего пассажира автомобиля, в которой дополнительное взвешивающее устройство возле ног переднего пассажира автомобиля сигнализирует о его положении лицом вперед, предотвращая, таким образом, наполнение воздушной подушки, если передний пассажир повернулся лицом назад.
16. Автомобиль, содержащий бортовой микрокомпьютер, имеющий центральное процессорное устройство, память, сенсорный дисплей и запрограммированный для обеспечения предсказания и предотвращения чрезмерного веса или ожирения человека, каковыми могут быть водитель и, по крайней мере, один пассажир в автомобиле, до и при выполнении ими рассчитанного испытательного периода плана по снижению веса, бортовые аппарат для взвешивания водителя и аппарат для взвешивания пассажира для удобного и правильного отслеживания тенденции изменения веса человека в автомобиле, устройство инициализации бортовой самонастраивающейся системы предотвращения избыточного веса и ожирения с избирательным сбором данных, получающее сигнал инициализации от устройства дистанционного устройства управления открыванием дверей автомобиля, устройство распознавания веса, обеспечивающее определение тенденции изменения веса человека независимо от сезонного изменения в одежде или обуви путем диалога с ним автомобильного микрокомпьютера и использования датчика забортной температуры, и контроллер «Действия пассажира», обеспечивающий ресурсы бортового микрокомпьютера для пассажира.
17. Способ функционирования автомобиля, содержащего бортовой микрокомпьютер с центральным процессорным устройством, памятью и дисплеем, и средства, реагирующие на вес, по крайней мере, одного индивидуума в автомобиле, включающий шаги: (a) взвешивание индивидуума в автомобиле и регистрацию веса индивидуума бортовым микрокомпьютером, (b) предсказание чрезмерного веса или состояния ожирения индивидуума, (c) составление условий испытательного периода по снижению веса индивидуума, если вероятность состояния чрезмерного веса или ожирения индивидуума в будущем предсказана, (d) программирование бортового микрокомпьютера информацией, содержащей множество диет и физических упражнений, подходящих для всякого рода различных людей, придерживающихся диеты, (e) отображение на экране дисплея информации, относящейся к диете и физическим упражнениям для взвешенного индивидуума, основанной на имеющейся в бортовом микрокомпьютере информации, (f) отображение на экране дисплея тенденции изменения веса индивидуума в автомобиле вследствие проведения мер по снижению веса посредством выдачи инструкций индивидууму бортовым микрокомпьютером, (g) посылку, в зависимости от выбора индивидуума, предупреждения о чрезмерном весе или ожирении индивидуума или его/ее ребенка или подростка индивидууму, подверженному чрезмерному весу или ожирению, участковому доктору индивидуума, участковому врачу подверженного чрезмерному весу или ожирению ребенка или подростка в случае отрицательного результата проведенного испытательного периода по снижению веса и (h) выключение дисплея бортового микрокомпьютера для использования его водителем автомобиля при определенных дорожных условиях.
18. Способ по п.17, отличающийся тем, что он включает дружественное и конфиденциальное предупреждение индивидуума о чрезмерном весе и без показа, в зависимости от желания индивидуума, предупреждения о чрезмерном весе на фитнес-экране, если к моменту установки бортовой автомобильной самонастраивающейся системы предотвращения избыточного веса и ожирения с избирательным сбором данных индивидуум уже имеет чрезмерный вес, а также предложение ему начать испытательный период по снижению веса и выдачу поощряющего приветствия для успешного предотвращения чрезмерного веса.
19. Способ по п.17, отличающийся тем, что он включает создание стандартных образцов изменения веса после приема пищи в рабочие дни и в конце недели, снабженных, в результате диалога с индивидуумом или полученных от системы глобальной позиционирования (GPS) данных, информацией о наиболее популярных и наиболее посещаемых ресторанах и закусочных, в которых индивидуум кушает регулярно, и о названиях основных блюд с содержимым калорий, жира и холестерина в них, и автоматическое предложение человеку вида и объема пищи к употреблению.
20. Способ по п.17, отличающийся тем, что включает посылку предупреждения, когда указанный индивидуум не имеет чрезмерного веса и непрерывно теряет вес и его/ее вес падает ниже определенного уровня, а бортовая самонастраивающаяся система предотвращения избыточного веса и ожирения с избирательным сбором данных продолжает отслеживать вес указанного индивидуума в течение определенного испытательного периода, и посылку данной системой предупреждения с разрешения индивидуума участковому врачу индивидуума, если индивидуум продолжает терять вес.
21. Способ по п.17, отличающийся тем, что включает измерение роста ребенка в указанном автомобиле с использованием специальных меток на заднем сиденье автомобиля или дополнительного покрывала на заднем сиденье автомобиля с метками на нем для измерения роста детей путем укладки ребенка на заднее сиденье автомобиля и измерения его длины или применения вытяжной ленточной измерительной рулетки и ввод данных измерения в бортовую самонастраивающуюся систему предотвращения избыточного веса и ожирения с избирательным сбором данных.
22. Автомобиль, включающий бортовой микрокомпьютер, а также голосовую диалоговую систему, соединенную с бортовым микрокомпьютером и взаимодействующую с пользователем автомобиля, при этом бортовой микрокомпьютер запрограммирован дружественно к пользователю на случай получения обращения от пользователя автомобиля для обеспечения полезного дружественного для обратившегося голосового выхода, улучшающего душевное состояние обратившегося, по крайней мере, в одном из следующих режимов: (a) при помощи пользователю автомобиля в целях предотвращения чрезмерного веса или ожирения, (b) при помощи пользователю автомобиля в эмоциональных и других медицинских проблемах, (c) при помощи водителю автомобиля с должной информацией в ответ на полученное сообщение и (d) для улучшения душевного состояния пользователя автомобиля.
РИСУНКИ
|
|