|
(21), (22) Заявка: 2007117958/06, 15.05.2007
(24) Дата начала отсчета срока действия патента:
15.05.2007
(43) Дата публикации заявки: 20.11.2008
(46) Опубликовано: 27.04.2009
(56) Список документов, цитированных в отчете о поиске:
RU 2109230 С1, 20.04.1998. RU 2182246 C1, 26.10.2000. RU 2099653 C1, 20.12.1997. US 4733526 A, 29.03.1988. RU 2078230 C1, 27.04.1997. SU 1035358 A, 15.08.1983. US 3902546 02.09.1975.
Адрес для переписки:
107392, Москва, ул. Знаменская, 38, к.2, кв.4, В.И. Мазий
|
(72) Автор(ы):
Мазий Василий Иванович (RU)
(73) Патентообладатель(и):
Мазий Василий Иванович (RU)
|
(54) АММИАЧНЫЙ НИЗКОТЕМПЕРАТУРНЫЙ ЭКОНОМИЧНЫЙ ДВИГАТЕЛЬ И СПОСОБ ЕГО РАБОТЫ
(57) Реферат:
Аммиачный низкотемпературный экономичный двигатель и способ его работы, заключающийся в том, что холодильником для аммиачной турбины является аммиачно-аммиачный теплообменник с температурой кипения аммиака при Т‘ 1=250K (-23°C). Подогревателем для аммиачной турбины является с одной стороны тепло конденсации и охлаждения NH3 в аммиачном тепловом насосе, с другой стороны – тепло от сгорания углеводородного топлива в котельной. Изобретение позволяет повысить КПД теплового двигателя. 2 н.п. ф-лы, 2 ил.
Изобретение: «Аммиачный низкотемпературный экономичный двигатель и способ его работы» относится к области энергетики и может быть использовано для производства электроэнергии и как силовая установка для тепловозов, теплоходов и в других промышленных установках, требующих механической работы (лесопильная, мукомольная промышленность и другие отрасли народного хозяйства).
Известны экономичные силовые установки, например дизельная силовая установка, двухтактный дизель ЮМО-4 (см. Тепловые двигатели, автор Н.В.Иноземцев, Оборонгиз НКАП, главная редакция авиационной литературы, Москва, 1945 г., стр.113-114, стр.254-272).
Дизельные силовые установки имеют относительно низкий КПД ( э=0,4), употребляют дорогое углеводородное топливо (солярка). Максимальная температура в цилиндрах двигателя достигает 2000К, что требует охлаждения цилиндров двигателя и вызывает большие потери тепла с уходящими выхлопными газами и потери тепла при охлаждении цилиндров двигателя.
Суть изобретения: «Аммиачный низкотемпературный экономичный двигатель и способ его работы» состоит в том, чтобы выходные дымовые газы котельной имели температуру ниже температуры атмосферного воздуха, а температура конденсации паров аммиака в контуре аммиачного теплового насоса была использована на нагрев атмосферного воздуха, поступающего в поддувало котельной.
Технический результат: повышение КПД и увеличение срока службы двигателя.
Технический результат достигается тем, что:
1. Аммиачный низкотемпературный экономичный двигатель, состоящий из котельной воздуходувки, аммиачного компрессора, теплообменников, радиаторов, жидкостного аммиачного насоса высокого давления, аммиачной турбины, генератора электрического тока, отличающийся тем, что выход из воздуходувки (4) связан с входом в воздушно-аммиачный теплообменник (5), выход из которого связан трубопроводом (6) с поддувалом топки котельной (1); далее выход из аммиачного компрессора (7) связан с входом в аммиачно-воздушный радиатор (8), выход из которого связан с редукционным клапаном (10), выход из которого связан с аммиачно-аммиачным теплообменником (11), выход из которого связан с входом в аммиачный компрессор (7); далее выход из жидкостного аммиачного насоса высокого давления (12) связан с входом в газо-аммиачный радиатор (13), выход из которого связан с входом в аммиачную турбину (14), выход из которой связан с входом в аммиачно-аммиачный радиатор (15), выход из которого связан с входом в жидкостный аммиачный насос высокого давления (12); далее аммиачная турбина (14), аммиачный компрессор (7), жидкостный аммиачный насос высокого давления (12) воздуходувка (4), генератор электрического тока (17) установлены на одном валу.
2. Способ работы аммиачного низкотемпературного экономичного двигателя состоит в использовании оптимального значения удельной теплоемкости паров аммиака на входе в аммиачную турбину при параметрах Т3=423К; ; и параметрах на выходе Т4=260К; в использовании аммиачного теплового наем coca, для целей регенерации (возврата) тепла конденсации паров аммиака при Т‘ 3=350К и тепла охлаждения жидкого аммиака от Т‘ 3=350К до Т‘ 4=270К, а также в использовании атмосферного воздуха для переноса тепла конденсации и охлаждения аммиака в аммиачном тепловом насосе в поддувало топки котельной (1).
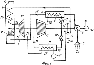
На фиг.1 изображена кинематическая схема изобретения: «Аммиачный низкотемпературный экономичный двигатель и способ его работы», где:
1 – котельная
2 – устройство и способ приготовления и подачи любого углеводородного топлива в топку котельной
3 – заборник атмосферного воздуха
4 – воздуходувка
5 – воздушно-аммиачный теплообменник
6 – трубопровод, соединяющий выход из воздуходувки с входом в поддувало топки котельной
7 – аммиачный компрессор (АК)
8 – аммиачно-воздушный радиатор
9 – ресивер (сборник) жидкого аммиака в контуре аммиачного теплового насоса
10 – редукционный клапан (дроссель)
11 – аммиачно-аммиачный теплообменник
12 – жидкостный аммиачный насос высокого давления
13 – газо-аммиачный радиатор
14 – аммиачная турбина (AT)
15 – аммиачно-аммиачный радиатор
16 – ресивер (сборник) жидкого аммиака в контуре аммиачной турбины
17 – генератор электрического тока
На фиг.2 изображены термодинамические циклы аммиачной турбины в координатах абсолютная температура в функции энтропии и аммиачного компрессора в координатах абсолютная температура в функции энтропии 
где
Линия а – к – линия начала кипения аммиака
Точка «к» – точка критических параметров NH3
Ткр=405,4К; ;
Линия к – б – линия конца кипения аммиака (NH3).
Термодинамический цикл аммиачного теплового насоса (АТН)
Линия 1′ – 2′ – адиабата сжатия паров NH3
Линия 2′ – 3′ – изотерма (изобара) конденсации паров NH3
Линия 3′ – 4′ – изобара охлаждения жидкого NH3
Линия 4′ – 5′ – адиабата расширения NH3
Линия 5′ – 1′ – изотерма (изобара) кипения аммиака
Термодинамический цикл аммиачной турбины AT
Линия 1 – 2 – изотерма сжатия жидкого NH3
Линия 2 – 3 – изобара подогрева аммиака (NH3)
Линия 3 -4 – адиабата расширения NH3
Линия 4 -1 – изотерма (изобара) конденсации паров аммиака.
Аммиачный низкотемпературный экономичный двигатель (АНЭД) состоит из: котельной установки, аммиачного теплового насоса, воздуходувки, аммиачной турбины, генератора электрического тока.
Работа АНЭД
Подогретый в котельной аммиачный газ с давлением 150 кг/см и температурой 423К поступает в аммиачную турбину, где срабатывется давление NH3 от
Р3=150 кг/см2 и температура от Т3=423К до давления P4=2,5 кг/см2 и температуры Т4=260К (-13°С), вырабатываемая AT мощность расходуется на привод аммиачного теплового насоса (АТН), который возвращает часть тепла конденсации и охлаждения паров NH3 в поддувало котельной. Вырабатываемая AT мощность расходуется также на привод жидкостного аммиачного насоса высокого давления (12) воздуходувки и на привод генератора электрического тока (17).
Особенностью работы AT является и то, что используются параметры NH3 на входе в AT Р3=150 кг/см2; Т3=423К, которые обеспечивают высокое значение удельной теплоемкости аммиака при постоянном давлении равное или при молекулярном весе NH3 µ=17, .
(см. Таблицу 2-95 на стр.65 справочника «Теплофизические свойства веществ» под редакцией проф. Н.Б.Варгафтика, Государственное энергетическое издательство, – М.-Л., 1956 год).
Аммиачный тепловой насос (АТН) при кипении аммиака в аммиачно-аммиачном теплообменнике (11) отнимает тепло конденсации аммиака в аммиачно-аммиачном радиаторе (15), при этом температура кипения аммиака T‘ 1=250К (-23°С) и давление ; при конденсации аммиака в радиаторе (8) нагревается атмосферный воздух в теплообменнике (5), при этом температура конденсации аммиака T‘ 2=350К (+77°С) и давление . Атмосферный воздух поступает в воздушно-аммиачный теплообменник (5) с температурой ТH=288К (+15°С) и нагревается до температуры воздуха, поступающего в котельную (1) T” в=340К (+67°С). Таким образом имеет место регенерация тепла.
Максимальная температура в котельной Тmax=543К (+270°С).
Возможность изготовления АНЭД определяется действующими: котельными, газовыми турбинами, компрессорами, теплообменниками и радиаторами.
Возможность изготовления АНЭД подтверждается элементарным термодинамическим расчетом. Расчет производим в удельных параметрах по абсолютным температурам и энтальпиям (теплосодержаниям) с учетом изменения удельного теплосодержания газов (воздуха и NH3) при постоянном давлении (Ср кк/кг°) с изменением температуры Ср=F(TK).
Параметры кипения и конденсации аммиака в контуре аммиачной турбины и в контуре аммиачного теплового насоса берутся из опытных теплофизических таблиц (см. Таблица 29 стр.235 «Сборника задач по технической термодинамике», авторы: Т.Н.Андрианова, В.В.Дзампов, В.Н.Зубарев, С.А.Ремизов, – М.: Энергоиздат, 1981 год).




Формула изобретения
1. Аммиачный низкотемпературный экономичный двигатель, состоящий из котельной воздуходувки, аммиачного компрессора, теплообменников, радиаторов, жидкостного аммиачного насоса высокого давления, аммиачной турбины, генератора электрического тока, отличающийся тем, что выход из воздуходувки (4) связан с входом в воздушно-аммиачный теплообменник (5), выход из которого связан трубопроводом (6) с поддувалом топки котельной (1); далее выход из аммиачного компрессора (7) связан с входом в аммиачно-воздушный радиатор (8), выход из которого связан с редукционным клапаном (10), выход из которого связан с аммиачно-аммиачным теплообменником (11), выход из которого связан с входом в аммиачный компрессор (7); далее выход из жидкостного аммиачного насоса высокого давления (12) связан с входом в газоаммиачный радиатор (13), выход из которого связан с входом в аммиачную турбину (14), выход из которой связан с входом в аммиачно-аммиачный радиатор (15), выход из которого связан с входом в жидкостный аммиачный насос высокого давления (12); далее аммиачная турбина (14), аммиачный компрессор (7), жидкостный аммиачный насос высокого давления (12), воздуходувка (4), генератор электрического тока (17) все установлены на одном валу.
2. Способ работы аммиачного низкотемпературного экономичного двигателя состоит в использовании оптимального значения удельной теплоемкости паров аммиака на входе в аммиачную турбину при параметрах Т3=423К;
;  и параметрах на выходе Т4=260К; в использовании аммиачного теплового насоса, для целей регенерации (возврата) тепла конденсации паров аммиака при Т‘ 3=350К и тепла охлаждения жидкого аммиака от Т‘ 3=350К до Т‘ 4=270К, а также в использовании атмосферного воздуха для переноса тепла конденсации и охлаждения аммиака в аммиачном тепловом насосе в поддувало топки котельной (1).
РИСУНКИ
|