|
|
(21), (22) Заявка: 2007115029/06, 20.04.2007
(24) Дата начала отсчета срока действия патента:
20.04.2007
(43) Дата публикации заявки: 27.10.2008
(46) Опубликовано: 20.04.2009
(56) Список документов, цитированных в отчете о поиске:
RU 2168032 C2, 27.05.2001. RU 2033542 C1, 20.04.1995. FR 696615 A, 05.01.1931. US 2657676 A, 03.11.1953. US 2638880 A, 19.05.1953.
Адрес для переписки:
197101, Санкт-Петербург, П-101, ул. Б. Монетная, 30, кв.44, В.А.Булулукову
|
(72) Автор(ы):
Булулуков Владимир Алексеевич (RU), Булулукова Татьяна Павловна (RU)
(73) Патентообладатель(и):
Булулуков Владимир Алексеевич (RU), Булулукова Татьяна Павловна (RU)
|
(54) РОТОРНО-ПОРШНЕВОЙ ДВИГАТЕЛЬ ВНУТРЕННЕГО СГОРАНИЯ “ЭСТАФЕТА”
(57) Реферат:
Изобретение относится к двигателестроению. Роторно-поршневой двигатель внутреннего сгорания содержит полый корпус со всасывающими и выхлопными каналами и окнами, роторы с поршнями, с устройством передачи вращения на вал. Устройство передачи вращения на вал образовано из конического дифференциала, у которого сателлиты установлены на осях, жестко связанных с выходным валом, а центральные конические колеса жестко связаны с соответствующими роторами. Подвижное устройство герметизации корпуса двигателя расположено у каждого из роторов по периметру входа в шейку цилиндра. Устройство управления динамикой узлов и деталей двигателя выполнено в виде автомата управления процессами, содержащего кулачковый шатунно-ползунный механизм, установленный на каждом из роторов при помощи оси. На одном конце оси размещен шатун, входящий своим пальцем в паз смежного ротора. На другом – зубчатое колесо, входящее в зацепление с зубчатым сектором, помещенным на валу и входящим своей цевкой в зацепление с установленным на роторе коромыслом. Коромысло смонтированным на нем роликом взаимодействует с кулачком, установленным на корпусе двигателя. Техническим результатом является повышение КПД, долговечности и надежности двигателя. 2 ил.
Изобретение относится к машиностроению, а именно к двигателестроению, и может быть применено в различных устройствах, требующих для своего функционирования использование механической работы.
Известен роторно-поршневой двигатель внутреннего сгорания, содержащий полый корпус со всасывающими и выхлопными каналами и окнами, выходной вал с маховиком, роторы по меньшей мере с двумя поршнями на каждом, опоры в виде храпового механизма, состоящего из храпового колеса, размещенного на роторе, и защелок, размещенных на корпусе картера, устройство передачи вращения на вал, состоящее из конического дифференциала, у которого сателлиты установлены на осях, жестко связанных с выходным валом, а центральные конические колеса жестко связаны с соответствующими роторами (см. Патент Франции 696615, Кл. 46а5, 1931 г.).
Этот известный двигатель имеет ряд существенных недостатков, обусловленных несовершенством конфигурации, а именно наличием низких демпфирующих и упругих свойств у элементов связи в управляющем храповом механизме и между роторами, что приводит к жестким ударам между деталями при их стопорении относительно корпуса. В итоге снижается долговечность, надежность и другие показатели конструкции двигателя.
В качестве прототипа выбран известный роторно-поршневой двигатель внутреннего сгорания, содержащий полый корпус со всасывающими и выхлопными каналами и окнами, выходной вал с маховиком, роторы по меньшей мере с двумя поршнями на каждом и устройство передачи вращения на вал и опоры между ними, образованное из конического дифференциала, у которого сателлиты установлены на осях, жестко связанных с выходным валом, а центральные конические колеса жестко связаны с соответствующими роторами, и управляющего кулачкового механизма с опорными управляющими кулачками, причем у каждого ротора со стороны поршня расположен подвижный узел герметизации поршневой части корпуса двигателя, который установлен на торцевой поверхности соответствующей части корпуса и выполнен в виде винтовой пары, имеющей корпус – гайку и компрессионное кольцо – винт.
Устройство опоры снабжено управляемой сцепной синхронизирующе-демпфирующей муфтой, имеющей подвижную часть – синхронизатор с размещенными на ней двуплечими рычагами с роликами на концах, из которых один взаимодействует с кулачком, размещенными на переходнике ступицы ротора, а другой – с пазом опорного кулачка, жестко связанного с выходным валом с образованием кулачкового переключателя между подвижной частью муфты и упомянутой опорой, причем на подвижной части муфты расположены зубчатые секторы, установлены с возможностью зацепления с одним из зубчатых секторов, выполненных на рычагах, снабженных роликами на концах, и установленных с возможностью их взаимодействия с кулачком, размещенным на корпусе двигателя и, которые, в свою очередь, другим своим сектором входят в зацепление с зубчатыми секторами, размещенными на переходнике ступицы ротора (см., например, Патент Российской Федерации 2168032, F02B 53/00, Бюл. 15, 2001 г.).
Такое выполнение роторно-поршневого двигателя позволяет частично устранить ранее отмеченные недостатки известного устройства, в частности, позволяет обеспечить безударное переключение роторов с одного режима на другой, гашение динамических нагрузок на узлы и детали двигателя за счет совмещения в устройстве опоры функций планетарного редуктора, синхронизатора и демпфера путем введения в устройство управляемой сцепной синхронизирующе-демпфирующей муфты и связей ее элементов с корпусом двигателя и его роторами.
Однако и прототип имеет существенный конструктивный недостаток, снижающий технико-экономические характеристики и показатели, а именно, низкую надежность строгого формирования отдельных процессов, составляющих цикл работы двигателя (“сжатие-всасывание”, “рабочий ход – выхлоп”), что обусловлено управляемой сцепной синхронизирующе-демпфирующей муфтой, обслуживающей в отдельности каждый ротор, имеющих между собой только одну механическую связь через дифференциал, которая не в полной мере обеспечивает жесткое управление переходом их из одного режима в другой.
Например, одного в режим опоры, другого – в режим рабочего хода и выхлопа и наоборот, а также недостаточностью, в этом случае, эффективности фрикционного торможения роторов устройством герметизации, что может привести к рассогласованию вращения роторов.
Кроме этого, большое количество узлов и деталей снижает КПД двигателя и его надежность в целом.
Задачей настоящего изобретения является создание роторно-поршневого двигателя внутреннего сгорания, у которого устройство управления динамикой основных узлов и деталей, взаимодействующих между собой роторов в переходе с одного режима на другой, обеспечивает строгое формирование соответствующих процессов, составляющих цикл двигателя, благодаря наличию, кроме одной связи роторов между собой через дифференциал, дополнительной непосредственной кинематической связи между ними через кулачковый шатунно-ползунный механизм, установленный на каждом роторе.
Поставленная задача решена таким образом, что в известном роторно-поршневом двигателе внутреннего сгорания, содержащем полый корпус со всасывающими и выхлопными каналами и окнами, роторы по меньшей мере с двумя поршнями на каждом, с устройством передачи вращения на вал, образованным из конического дифференциала, у которого сателлиты установлены на осях, жестко связанных с выходным валом, а центральные конические колеса жестко связаны с соответствующими роторами, у каждого из которых расположено подвижное устройство герметизации корпуса двигателя, согласно настоящему изобретению подвижное устройство герметизации корпуса двигателя расположено у каждого из роторов по периметру входа в шейку цилиндра, устройство управления динамикой узлов и деталей двигателя выполнено в виде автомата управления процессами, содержащего кулачковый шатунно-ползунный механизм, установленный на каждом из роторов при помощи оси, на одном конце которой размещен шатун, входящий своим пальцем в паз смежного ротора, на другом – зубчатое колесо, входящее в зацепление с зубчатым сектором, помещенным на валу и входящим своей цевкой в зацепление с установленным на роторе коромыслом, которое смонтированным на нем роликом взаимодействует с кулачком, установленным на корпусе двигателя.
Такое новое техническое решение всей своей новой совокупностью существенных признаков позволяет обеспечить однозначное формирование отдельных процессов, составляющих цикл работы двигателя, повышение КПД, долговечности и надежности работы двигателя в целом, что достигается за счет введения в конструкцию двигателя устройства управления динамикой основных его узлов и деталей в виде автомата управления рабочими процессами.
Анализ научно-технической информации, выполненный заявителем, показал, что предлагаемая совокупность существенных отличительных признаков неизвестна. Не известны и отдельные из заявляемых существенные признаки в другой совокупности существенных признаков, например, автомат управления рабочими процессами в виде кулачкового шатунно-ползунного механизма, имеющего шатун, зубчатый сектор, коромысло и кулачок.
Таким образом, заявляемое техническое решение можно считать новым.
Из упомянутого анализа следует также, что предлагаемое техническое решение обладает высоким изобретательским уровнем, так как для специалиста это изобретение логически не следует, то есть не является очевидным из известного научно-технического уровня, а скорее противоречит сложившейся в нем тенденции развития роторно-поршневых двигателей внутреннего сгорания.
Например, в описанных аналогах и прототипе управления роторами для формирования отдельных рабочих процессов функционирования двигателя, в частности – образование опоры, заложен принцип автономного управления каждым ротором в отдельности без непосредственной постоянной механической связи между ними, кроме как только через дифференциальный механизм, обеспечивающий, главным образом, вместе с маховиком поддержание постоянной скорости выходного вала. Такое взаимодействие частей и узлов двигателя, оптимизируя переход роторов в определенные режимы, не исключает их рассогласование на малых оборотах и оборотах на выбеге при остановке двигателя, даже при возможности фрикционного торможения устройством герметизации в случае обозначения тенденции перемены направления их вращения. Это объясняется тем, что устройство, например, управляемая сцепная синхронизирующе-демпфирующая муфта включается в работу на участке подготовки и функционирования ротора в режиме опоры, это в диапазоне, примерно, 90°, а остальные 3/4 оборота ротор свободен от управляющего воздействия муфты.
В настоящем предложении непосредственное и непрерывное управление роторами осуществляется за счет их постоянной механической связи через дифференциал, на центральных конических колесах которого и смонтированы роторы с размещенными на них шатунно-ползунными механизмами, связывающие их между собой.
Это оригинальное решение вопроса управления, позволившее исключить из системы управления двигателем другие устройства, как то управляющую сцепную синхронизирующе-демпфирующую муфту и связи ее элементов с корпусом двигателя, также для специалиста не следует логически из существующего известного научно-технического уровня.
Результатом этого является возможное упрощение конструкции с повышением надежности работы, со снижением удельного веса двигателя, с увеличением срока эксплуатации и повышением КПД.
Сущность настоящего изобретения поясняется чертежами, где:
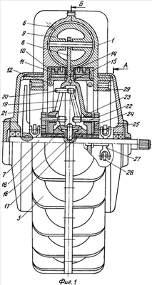
Фиг.1 – продольный разрез двигателя.
Фиг.2 – поперечный разрез двигателя с видами по стрелкам А, Б продольного разреза.
Предлагаемый роторно-поршневой двигатель внутреннего сгорания, содержащий полый корпус 1 (Фиг.1) со всасывающими окнами 2 и выхлопными окнами 3 (Фиг.2), который имеет вид сухого тороидального картера, образованного из двух половин, отлитых из алюминиевого сплава и скрепленных по плоскости симметрии – осевой линии торовой полости. В каждой из половин сухого картера симметрично установлена часть тороидального цилиндра, выполненная, например, из легированного чугуна.
На корпусе выполнены стойки 4 (Фиг.2) крепления двигателя к опорной раме, а на наружной поверхности каждой половины тороидального сухого картера – ребра воздушного охлаждения 5 (Фиг.1) и отверстия для установки устройств зажигания или форсунок 6 (Фиг.1).
В нижней части картера выполнены всасывающие и выхлопные каналы и окна с привалочными местами крепления соответствующих трубопроводов.
Обе половины картера соединены по периметру через прокладку при помощи болтов. Для наращивания мощности возможно соединение нескольких картеров в многоцилиндровый блок, например, при помощи резьбового соединения.
По оси корпуса в соответствующих гнездах размещены выходной вал 7 (Фиг.1) с маховиком. На валу установлены роторы 8 (Фиг.1), по меньшей мере с двумя поршнями 9 (Фиг.1, 2) на каждом, которые соединены с роторами через кронштейн.
Эти роторы предназначены для преобразования поступательно-кругового движения поршней, воспринимающих давление рабочего тела, во вращательное движение вала, а также обеспечения синхронизации своих переменных угловых скоростей и герметизации цилиндра. Узел герметизации состоит из двух основных взаимодействующих частей: венца ротора и винтовой пары, включающей в себя корпус-гайку 10 (Фиг.1) и компрессионное кольцо-винт 11, между выступами которого размещены упругие элементы 12.
Такая герметизация цилиндра по шейке обеспечивает ему герметичность с полным разделением поверхностей трения и представляет собой гидрокинематическую систему с гидродинамической смазкой, характеризуемую изменением скорости движения рабочей среды – жидкости и свойством винтовой пары. А в месте взаимного вращения ободов роторов смонтированы канавки с сегментами колец 14, 15 (Фиг.1).
Между роторами имеется устройство передачи вращения, образованное из конического дифференциала, у которого сателлиты установлены на осях 16 (Фиг.1), жестко связанных с выходным валом, а центральные конические колеса 17, 18 (Фиг.1) жестко связаны с соответствующими роторами, на которых размещены шатунно-ползунные механизмы.
Таким образом, автомат управления рабочими процессами содержит шатун 19 (Фиг.1, 2), на одном конце которого установлен палец 20 (Фиг.1,2), входящий в паз 21 (Фиг.1, 2) смежного ротора, на другом ось 22 (Фиг.1), входящая в гнездо 23 (Фиг.1) своего ротора, на конце которой размещено зубчатое колесо 24 (Фиг.1, 2), входящее в зацепление с зубчатым сектором 25 (Фиг.1, 2), помещенным на валу и входящим своей цевкой 26 (Фиг.2) в зацепление с установленным на роторе коромыслом 27 (Фиг.1, 2), которое смонтированным на нем роликом 28 (Фиг.1, 2) взаимодействует с кулачком 29 (Фиг.1, 2), установленным на корпусе двигателя.
Итак, с одной стороны, шатун, размещенный на роторе, одним концом при помощи пальца постоянно находится в зацеплении с другим, смежным, ротором через его паз, другим, через зубчатое колесо, установленное на оси шатуна, находится в зацеплении с зубчатым сектором, установленным на валу двигателя и входящим своей цевкой в зацепление с установленным на роторе коромыслом, которое смонтированным на нем роликом взаимодействует с кулачком, установленным на корпусе двигателя.
В итоге, кулачковый шатунно-ползунный механизм, имея соответствующий профиль кулачка, осуществляет функции управления динамикой основных узлов и деталей двигателя, строго формируя очередность его рабочих процессов.
Работа двигателя осуществляется следующим образом:
При вращении вала 7 двигателя от стартера системы пуска происходит передача крутящего момента через ось 16 с сателлитами дифференциального механизма на центральные колеса 17, 18 и на смонтированные на них роторы 8 и далее на поступательное движение поршней 9.
Благодаря определенной установке при сборке узлов и деталей двигателя, зацеплению центральных колес 17, 18 роторов и сателлитов дифференциала и соответствующей установке шатунов 19, определяемой позицией их пальцев 20 в пазах 21 смежных роторов, а также их зубчатых колес 24, установленных на осях 22, с зубчатым сектором 25 и далее соответствующему положению их коромысел 27 в зависимости от участка профиля управляющего кулачка 29, задающего закон движения взаимодействующих звеньев, формируются определенные процессы цикла двигателя. Таким образом, один ротор, с установленными на нем поршнями, будет проходить участок профиля кулачка, соответствующий нахождению его в режиме подвижной опоры, другой ротор, одним поршнем будет совершать движение рабочего процесса и, одновременно, вытеснение отработанных газов, другим сжимать рабочее тело и в то же время осуществлять всасывание ТВС (топливо-воздушная смесь).
Поэтому поршни имеют конструкцию двустороннего действия с обеспечением неразделенной камеры сгорания, образуемой двумя поршнями.
Для данного двигателя определяющим его работоспособность является организация подвижной опоры. В настоящем предложении она формируется следующим образом: по завершении процесса сжатия ТВС в камере между поршнями и последующего ее зажигания, образующееся давление газов оказывают равные усилия на поршни – как на первый, по вращению роторов, поршень, так и на второй, следующий за ним.
Эти поршни через свои роторы и установленные в их гнездах 23 (Фиг.1) оси 22 передают эти усилия с одной стороны на шатун 19 и далее через его палец 20 на смежный второй ротор через его паз 21, с другой стороны на зубчатое колесо 24 и далее через зубчатый сектор 25, коромысло 27 и его ролик 28 на кулачок 29, а также через центральное колесо и сателлиты на вал двигателя.
Таким образом, в исходном положении (см. Фиг.1, 2) ротор первый, находясь своим коромыслом 27 на участке свободного прохождения по профилю кулачка 29 роликом 28 и пальцем 20 шатуна 19 по пазу 21 второго ротора, передает усилие давления газов на второй ротор и центральное колесо 17 и далее, через сателлиты дифференциала, на вал 7 двигателя, совершая рабочий ход.
Второй ротор, находясь своим роликом 28 на участке координат профиля кулачка, разворачивающего коромысло 27 и далее, посредством цевки 26, зубчатое колесо 24 и ось 22, свой шатун 19 в крайнее убранное положение (см. Фиг.2), исключающее возможность вращаться под действием давления газов в противоположном направлении, относительно первого ротора, благодаря рассчитанному профилю кулачка, деталей и узлов двигателя и на основании принципа работы дифференциала, учитывающего разность сопротивлений на центральных зубчатых колесах, и с меньшей скоростью, относительно первого ротора, но в том же общем направлении передает вращение через центральное колесо 18 и далее сателлиты дифференциала на вал 7 двигателя, выполняя роль подвижной опоры.
При этом, несмотря на то, что первый ротор со своим пазом и шатуном в этом процессе проходит угол поворота в 135°, а второй ротор угол в 45°, в местах их сопряжения – пальцы 20 шатунов 19 одного ротора, с пазами 21 другого ротора – кинематика их взаимного движения согласуется благодаря пазам 21 и расчету звеньев в цепи: зубчатое колесо 24, зубчатый сектор 25, коромысло 27, управляющий кулачок 29.
Подача горючей смеси производится через всасывающее окно 2 и выхлоп газов через окно 3 (Фиг.2), без установки каких-либо клапанов.
Герметичность цилиндра осуществляется в месте взаимного вращения ободов роторов при помощи гидрокинематического устройства (Фиг.1).
Под действием упругих и центробежных сил сегменты колец 14, 15, находящиеся между роторами, прижимаются к верхним полкам канавок роторов, с другой стороны, при вращении ротора жидкость, находящаяся в сферической проточке кольца-винта, приобретает два движения: по кругу и в радиальном направлении, в результате чего кинематическая энергия передается кольцу, которое, разворачиваясь вокруг своей оси, как винтовая пара отходит от ротора, образуя клиновой зазор, где возникает масляный затвор уплотнения и полное разделение поверхностей трения.
Кроме того, этому эффекту способствует давление масла, создаваемое масляным насосом двигателя, подбор соответствующих упругих элементов 12 и геометрии профиля поперечного сечения винтовой пары, а также давление топливовоздушной смеси и газов двигателя.
Предлагаемое изобретение позволяет повысить технико-экономические показатели и характеристики двигателя, что достигается благодаря наличию, кроме одной связи, как у прототипа, роторов между собой через дифференциал, не исключающей их рассогласование, дополнительной непосредственной механической связи между ними путем установки автомата управления рабочими процессами, включающий шатун 19, на одном конце которого установлен палец 20, входящий в паз 21 смежного ротора, на другом ось 22, входящая в гнездо 23 своего ротора, на конце которой размещено зубчатое колесо 24, входящее в зацепление с зубчатым сектором 25, помещенным на валу 7, и входящим своей цевкой 26 в зацепление с установленным на роторе коромыслом 27, которое смонтированным на нем роликом 28 взаимодействует с кулачком 29, установленным на корпусе двигателя.
В итоге, предлагаемый двигатель в отличие от известных (см., например, аналог и прототип) имеет лучшие свойства по передаче энергии от рабочего тела непосредственно на привод потребителя с исключением ряда промежуточных механизмов возвратно-поступательного движения и газораспределения.
При этом введение автомата управления рабочими процессами позволило исключить из системы управления двигателем другие устройства, как то управляющую сцепную синхронизирующе-демпфирующую муфту и связи ее элементов с корпусом двигателя, что привело к упрощению в целом конструкции, снижению удельного веса двигателя, повышению надежности работы, увеличению срока эксплуатации, повышению КПД и, в целом, целесообразности промышленного применения в различных отраслях экономики.
Действительно, автомат управления рабочими процессами двигателя, осуществляя постоянную жесткую связь роторов, четко формирует отдельные процессы цикла двигателя, исключая тем самым необходимость в специальных, сложных и громоздких устройствах, обеспечивающих синхронизацию, безударность и демпфирование взаимного функционирования узлов и деталей.
В результате этого достигается:
– повышение общей мощности и эффективного КПД вместе с ростом надежности, так как с введением автомата управления рабочими процессами, состоящего из кулачкового шатунно-ползунного механизма, установленного на каждом из роторов при помощи оси, на одном конце которой размещен шатун, входящий своим пальцем в паз смежного ротора, на другом – зубчатое колесо, входящее в зацепление с зубчатым сектором, помещенным на валу и входящим своей цевкой в зацепление с установленным на роторе коромыслом, которое смонтированным на нем роликом взаимодействует с кулачком, установленным на корпусе двигателя.
В процессе подготовки настоящего предложения на действующей от стартового двигателя модели были проверены кинематика и взаимодействие основных узлов и механизмов, что позволило подтвердить их работоспособность и всей схемы в целом;
– улучшение значений удельного веса и удельного расхода топлива двигателя, так как с исключением управляемой сцепной синхронизирующе-демпфирующей муфты и связей ее элементов с корпусом двигателя почти вдвое снижается количество узлов и деталей двигателя;
– повышается долговечность, устойчивость работы двигателя и его эксплуатационные качества на всех режимах в результате обеспечения жесткого управления рабочими процессами;
– снижается эффект детонации, так как подготовка топливно-воздушной смеси осуществляется в “холодной” части цилиндра, что позволяет использовать топливо с малым октановым числом с исключением экологически вредных присадок.
В производстве такая схема двигателя обеспечивает на одной линии предприятия выпуск широкого ассортимента по мощности двигателей, благодаря простому изменению количества секций в зависимости от заказа потребителей.
Формула изобретения
Роторно-поршневой двигатель внутреннего сгорания, содержащий полый корпус со всасывающими и выхлопными каналами и окнами, роторы по меньшей мере с двумя поршнями на каждом, с устройством передачи вращения на вал, образованным из конического дифференциала, у которого сателлиты установлены на осях, жестко связанных с выходным валом, а центральные конические колеса жестко связаны с соответствующими роторами, у каждого из которых расположено подвижное устройство герметизации корпуса двигателя, отличающийся тем, что подвижное устройство герметизации корпуса двигателя расположено у каждого из роторов по периметру входа в шейку цилиндра, устройство управления динамикой узлов и деталей двигателя выполнено в виде автомата управления процессами, содержащего кулачковый шатунно-ползунный механизм, установленный на каждом из роторов при помощи оси, на одном конце которой размещен шатун, входящий своим пальцем в паз смежного ротора, на другом – зубчатое колесо, входящее в зацепление с зубчатым сектором, помещенным на валу и входящим своей цевкой в зацепление с установленным на роторе коромыслом, которое смонтированным на нем роликом взаимодействует с кулачком, установленным на корпусе двигателя.
РИСУНКИ
MM4A – Досрочное прекращение действия патента СССР или патента Российской Федерации на изобретение из-за неуплаты в установленный срок пошлины за поддержание патента в силе
Дата прекращения действия патента: 21.04.2009
Извещение опубликовано: 27.05.2010 БИ: 15/2010
NF4A – Восстановление действия патента СССР или патента Российской Федерации на изобретение
Дата, с которой действие патента восстановлено: 27.05.2010
Извещение опубликовано: 27.05.2010 БИ: 15/2010
|
|