|
|
(21), (22) Заявка: 2006147238/09, 31.05.2005
(24) Дата начала отсчета срока действия патента:
31.05.2005
(30) Конвенционный приоритет:
20.10.2004 US 10/969,540
(43) Дата публикации заявки: 20.07.2008
(46) Опубликовано: 10.04.2009
(56) Список документов, цитированных в отчете о поиске:
ЕР 0865220 А1, 16.09.1998. RU 2154901 С2, 20.08.2000. RU 2000126593 А, 10.10.2002. ЕР 1043861 А, 11.10.2000. FR 2720574 А, 01.12.1995.
(85) Дата перевода заявки PCT на национальную фазу:
09.01.2007
(86) Заявка PCT:
US 2005/019167 20050531
(87) Публикация PCT:
WO 2005/125262 20051229
Адрес для переписки:
129090, Москва, ул. Б.Спасская, 25, стр.3, ООО “Юридическая фирма Городисский и Партнеры”, пат.пов. Ю.Д.Кузнецову, рег. 595
|
(72) Автор(ы):
ЦЗИ Тинфан (US), АГРАВАЛ Авниш (US)
(73) Патентообладатель(и):
КВЭЛКОММ ИНКОРПОРЕЙТЕД (US)
|
(54) ВНУТРИСОТОВОЕ ОБЩЕЕ ПОВТОРНОЕ ИСПОЛЬЗОВАНИЕ ДЛЯ СИСТЕМЫ БЕСПРОВОДНОЙ СВЯЗИ
(57) Реферат:
Изобретение относится к передаче данных по системе беспроводной связи. Технический результат заключается в ослаблении вредного влияния внутрисотовых помех для терминалов, расположенных на границах секторов одной соты. Для этого каждый сектор соты связан со специфическим для сектора набором системных ресурсов (например, поддиапазонов) и по меньшей мере с одним неперекрывающим общим набором системных ресурсов. Каждый общий набор для каждого сектора включает в себя системные ресурсы, не испытывающие или почти не испытывающие помех со стороны по меньшей мере еще одного сектора в соте. Устанавливается состояние канала для терминала в данном секторе x на основании измерений для прямой и/или обратной линии связи для терминала. Терминалу выделяются системные ресурсы из общего набора или из специфического для сектора набора для сектора x на основании состояния канала для терминала. Например, если терминал испытывает сильные помехи со стороны другого сектора у, то терминалу выделяются системные ресурсы из общего набора, который не испытывает или почти не испытывает помех со стороны сектора у. Эти способы можно использовать для системы OFDMA, которая использует скачкообразную смену частоты. 9 н. и 35 з.п. ф-лы, 23 ил.
Область техники, к которой относится изобретение
Настоящее изобретение относится к связи вообще и к передаче данных по системам беспроводной связи, в частности.
Уровень техники
Система множественного доступа может одновременно поддерживать связь с множеством терминалов по прямой и обратной линиям связи. Прямой (или нисходящей) линией связи называется линия связи от базовых станций к терминалам, а обратной (или восходящей) линией связи называется линия связи от терминалов к базовым станциям.
Множество терминалов могут одновременно передавать данные по обратной линии связи и/или принимать данные по прямой линии связи. Этого можно достичь посредством мультиплексирования передач данных по каждому каналу связи, так чтобы они были ортогональны друг другу по времени, частоте и/или кодовой области. Ортогональность гарантирует, что передача данных для каждого терминала не создает помех передаче данных для других терминалов.
Система множественного доступа содержит, как правило, множество сот, где термин “сота” может относиться к базовой станции и/или к зоне ее покрытия в зависимости от контекста употребления этого термина. Для увеличения емкости зона покрытия каждой базовой станции может быть поделена на множество (например, на три) секторов посредством соответствующих диаграмм направленности антенн. Каждый сектор обслуживает подсистема базового приемопередатчика (BTS). BTS для всех секторов одной соты обычно размещаются на базовой станции, относящейся к этой соте, и эти сектора считаются расположенными рядом друг с другом. В целом термин “сектор” может означать BTS и/или зону ее покрытия в зависимости от контекста употребления этого термина.
В системе, разбитой на секторы, секторы каждой соты обычно используют один и тот же частотный диапазон. Поэтому передача данных в каждом секторе данной соты представляет потенциальную помеху для передачи данных в других секторах той же соты. Недопущение возникновения помех между секторами одной соты обеспечивается обычно посредством управления для каждого сектора диаграммной направленности антенны таким образом, что коэффициент усиления антенны быстро спадает вне заданной для сектора зоны покрытия. Однако край каждого сектора обычно перекрывает края соседних секторов. Терминал, расположенный на границе между двумя секторами одной соты, может в этом случае испытывать сильную “внутрисотовую” помеху со стороны соседнего сектора. Такая помеха может существенно ухудшить качество работы.
Таким образом, в данной области техники существует потребность в создании способов, предназначенных для ослабления вредного влияния внутрисотовых помех для терминалов, расположенных на границах секторов одной соты.
СУЩНОСТЬ ИЗОБРЕТЕНИЯ
Ниже описаны способы эффективного недопущения или ослабления внутрисотовых помех для терминалов, расположенных внутри соты. Эти способы называются способами “внутрисотового общего повторного использования” и могут применяться в различных системах беспроводной связи как на прямых, так и на обратных линиях связи. В соответствии с внутрисотовым общим повторным использованием каждый сектор соты связан со специфическим для сектора набором системных ресурсов и по меньшей мере с одним общим набором системных ресурсов. Системными ресурсами могут быть частотные поддиапазоны, временные интервалы и т.д. Специфический для сектора набор для каждого сектора не перекрывается с этим по меньшей мере одним общим набором и включает в себя системные ресурсы, отличные от этого по меньшей мере одного общего набора для этого сектора. Каждый общий набор для каждого сектора включает в себя системные ресурсы, не испытывающие или почти не испытывающие помех со стороны еще одного сектора соты. Как описано ниже, для различных вариантов осуществления внутрисотового общего повторного использования могут быть определены различные общие наборы.
Для выделения терминалу системных ресурсов в данном секторе x первоначально устанавливают состояние канала для этого терминала на основании, например, результатов измерений прямой линии связи, осуществляемых терминалом для различных секторов, и/или результатов измерений обратной линии связи, осуществляемых различными секторами для терминала. Терминалу выделяют системные ресурсы из общего набора или специфического для сектора набора для сектора x на основании, по меньшей мере, состояния канала, используемого терминалом. Например, если терминал испытывает сильные помехи со стороны другого сектора y, то такому терминалу могут быть выделены ресурсы из общего набора, которые не испытывают или почти не испытывают помех со стороны сектора y. Терминалу могут быть также выделены ресурсы из этого общего набора, если терминал находится в режиме “более мягкой” передачи обслуживания и осуществляет связь одновременно с секторами x и y. В любом случае передача данных для терминала осуществляется по прямой и/или обратной линии связи с использованием выделенных системных ресурсов.
Внутрисотовое общее повторное использование можно использовать в системе множественного доступа с ортогональным разделением частот (OFDMA), в которой применяется мультиплексирование с ортогональным разделением частот (OFDM). Для системы OFDMA каждый общий набор и каждый специфический для сектора набор включает в себя множество частотных поддиапазонов, и терминалу могут быть выделены для передачи данных один или несколько частотных поддиапазонов. Для системы OFDMA со скачкообразной сменой частоты (FH-OFDMA) может формироваться для каждого общего набора и для каждого специфического для сектора набора множество ортогональных схем скачкообразной смены частоты (FH). Терминалу для передачи данных может быть выделена одна схема FH из одного набора.
Далее подробно описываются различные аспекты и варианты осуществления изобретения.
КРАТКОЕ ОПИСАНИЕ ЧЕРТЕЖЕЙ
Признаки и характер настоящего изобретения станут более ясными из приведенного ниже подробного описания, рассматриваемого совместно с чертежами, в которых подобные обозначения указывают на подобные элементы и где:
на Фиг.1 приведена система беспроводной связи;
на Фиг.2 приведена типичная диаграмма направленности антенны для одного сектора;
на Фиг.3A приведена сота с тремя секторами;
на Фиг.3B приведены внутрисотовые помехи, наблюдаемые двумя пользователями в соте;
на Фиг.4 приведены общий набор и специфический для сектора набор для первого варианта осуществления внутрисотового общего повторного использования;
на Фиг.5A-5D приведены три общих набора и три специфических для сектора набора для второго варианта осуществления внутрисотового общего повторного использования;
на Фиг.6A-6D приведены четыре общих набора и три специфических для сектора набора для третьего варианта осуществления внутрисотового общего повторного использования;
на Фиг.7 приведено распределение восьми пользователей в трех секторах соты;
на Фиг.8A, 8B и 8C приведено формирование общих наборов и специфических для сектора наборов соответственно для первого, второго и третьего вариантов осуществления внутрисотового общего повторного использования;
на Фиг.9 приведена схема скачкообразной смены частоты;
на Фиг.10 приведен процесс передачи данных при помощи внутрисотового общего повторного использования;
на Фиг.11 приведен процесс выделения поддиапазонов терминалу;
на Фиг.12 приведен процесс передачи данных на выделенных поддиапазонах;
на Фиг.13 приведен процесс приема данных на выделенных поддиапазонах;
на Фиг.14 приведены две базовые станции, сотовый модуль и терминал.
ПОДРОБНОЕ ОПИСАНИЕ
Слово “иллюстративный” используется в настоящем описании в значении “служащий в качестве примера или иллюстрации”. Любой вариант осуществления или любая конструкция, приведенные в настоящем описании, не обязательно должны считаться предпочтительными или более выгодными по сравнению с другими вариантами осуществления или конструкциями.
Способы внутрисотового общего повторного использования, описанные в настоящем документе, могут применяться для различных систем беспроводной связи с множественным доступом. Для большей ясности эти способы описаны для системы OFDMA, в которой используется OFDM. OFDM фактически делит полную ширину полосы частот системы на множество (N) ортогональных частотных поддиапазонов, которые также называются частотными интервалами (тонами), поднесущими, элементами разрешения по частоте, частотными каналами и т.д. Каждый поддиапазон связан с соответствующей поднесущей, которую могут модулировать данные.
На фиг.1 приведена иллюстративная система OFDMA 100 с множеством базовых станций 110, которые поддерживают связь с множеством беспроводных терминалов 120. Базовая станция является стационарной станцией, используемой для связи с терминалами, и может также называться точкой доступа, узлом B или некоторыми другими терминами. Терминалы 120 обычно рассредоточены по системе, и каждый терминал может быть стационарным или мобильным. Терминал может также называться мобильной станцией, оборудованием пользователя (UE), устройством беспроводной связи или некоторыми другими терминами. В любой данный момент каждый терминал может осуществлять связь с одной или, возможно, с несколькими базовыми станциями по прямым и обратным линиям связи. В централизованной архитектуре с базовыми станциями связан системный контроллер 130, который обеспечивает согласованную работу базовых станций и управление ими. В распределенной архитектуре базовые станции могут осуществлять связь друг с другом по мере необходимости, например, для обслуживания терминалов, согласования использования системных ресурсов и т.д.
Каждая базовая станция 110 обеспечивает зону покрытия радиосвязью для соответствующего географического района. Зона покрытия каждой базовой станции может быть разделена на несколько (например, три) секторов при помощи диаграмм направленности направленных антенн.
На фиг.2 приведена иллюстративная диаграмма 210 направленности, используемая для сектора. На диаграмме направленности приведены нормированные коэффициенты усиления антенны для положения под различными углами, где нормирование осуществлено таким образом, что максимальный коэффициент усиления антенны равен 0 децибел (дБ). Диаграмма 210 направленности антенны имеет один главный лепесток, ширина которого на уровне -3 дБ составляет 65 градусов.
На фиг.3A приведена сота 310 с тремя секторами 312a, 312b и 312c, которые обозначены соответственно как сектора 1, 2 и 3. Каждый сектор может быть определен соответствующей диаграммой 210 направленности антенны. Главные лепестки этих трех диаграмм направленности антенны для трех секторов могут быть направлены под горизонтальным углом 120° относительно друг друга. При использовании соответствующей диаграммы направленности антенны обеспечивается высокая степень изоляции от помех для большинства пользователей в этих секторах.
На фиг.3B показаны внутрисотовые помехи, наблюдаемые двумя пользователями u и v в соте 310, в которой используется диаграмма направленности антенны шириной 65°, изображенная на фиг. 2. Пользователь u расположен под горизонтальным углом 32,5° относительно сектора 1, и для него коэффициент усиления антенны для сектора 1 составляет -3 дБ. Кроме того, для пользователя u коэффициент усиления антенны для сектора 2, который расположен под горизонтальным углом 87,5°, составляет -18 дБ, и коэффициент усиления антенны для сектора 3, который расположен под горизонтальным углом 152,5°, составляет -31 дБ. Внутрисотовая помеха, наблюдаемая пользователем u от обоих секторов 2 и 3, на 14,8 дБ ниже уровня полезных сигналов от сектора 1. Пользователь v расположен под горизонтальным углом 60° относительно сектора 1 и находится на границе между секторами 1 и 3. Можно показать, что внутрисотовая помеха, наблюдаемая пользователем v, выше уровня полезных сигналов.
Вообще говоря, зона покрытия каждой базовой станции может иметь любые размер и форму и может зависеть от различных факторов, таких как рельеф местности, препятствия и т.д. Размер и форма каждого сектора зависят от диаграммы направленности антенны для этого сектора, а также от других факторов. Сектора соты обычно перекрываются на краях для обеспечения хорошей зоны покрытия радиосвязью и упрощения передачи обслуживания между секторами. Сота/сектор может быть или может не быть непрерывной областью, и край соты/сектора может иметь довольно сложную конфигурацию.
Каждый сектор обслуживается, как правило, одной BTS. BTS для всех секторов одной соты обычно расположены на базовой станции этой соты. Для простоты в дальнейшем описании термин “базовая станция” используется в целом для обозначения как стационарной станции, которая обслуживает соту, так и стационарной станции, которая обслуживает сектор. “Обслуживающая” базовая станция или “обслуживающий” сектор – это такая станция или такой сектор, с которым осуществляет связь терминал. В настоящем описании термины “терминал” и “пользователь” также используются как взаимозаменяемые.
В системе OFDMA в каждой соте могут быть распределены пользователи с различным состоянием канала. Эти пользователи могут вносить различный вклад во внутрисотовые помехи и обладать различной устойчивостью к внутрисотовым помехам. Состояние канала для каждого пользователя можно количественно выразить такими величинами, как принимаемый уровень пилот-сигнала, принимаемая мощность пилот-сигнала, коэффициент усиления в канале, отношение сигнала к помехам и шуму (SINR) и/или при помощи какой-либо иной измеряемой величины для одного или нескольких секторов. Пользователь, находящийся на границе сектора (или просто “пользователь на краю сектора”), обычно использует канал с плохим состоянием, например, низкое SINR из-за низкого коэффициента усиления в канале для этого сектора, сильных внутрисотовых помех и т.д. Пользователь на краю сектора вообще обладает меньшей устойчивостью к внутрисотовым помехам, создает более сильные помехи другим пользователям, имеет плохое качество связи и может оказаться узким местом в системе, к которой предъявляется требование равнодоступности.
Способы внутрисотового общего повторного использования могут обеспечить отсутствие или снижение помех, наблюдаемых пользователями на краю сектора. При применении внутрисотового общего повторного использования пользователю u, находящемуся на границе нескольких секторов, выделяют поддиапазоны, ортогональные поддиапазонам, выделенным другим пользователям в этих секторах. В этом случае пользователь u не будет или почти не будет наблюдать внутрисотовых помех со стороны этих других пользователей и сможет повысить качество связи. Ниже описаны различные варианты осуществления внутрисотового общего повторного использования.
На фиг.4 приведена диаграмма Венна для общего набора поддиапазонов и набора поддиапазонов, специфических для сектора, в соответствии с первым вариантом осуществления внутрисотового общего повторного использования. Общий набор обозначен буквой C и изображен в виде белого круга. Специфический для сектора набор обозначен буквой S и изображен в виде области с диагональной штриховкой. Общий набор C содержит поддиапазоны, которые являются общими для всех секторов соты. Специфический для сектора набор S содержит поддиапазоны, которые могут быть выделены каждым сектором его пользователям. Поддиапазоны в наборах C и S берутся из полного набора всех поддиапазонов, которые могут использоваться для передачи данных. Общий набор C и специфический для сектора набор S не перекрывают друг друга (то есть являются непересекающимися или взаимно исключающими) в том смысле, что каждый диапазон, который может использоваться, относится только к набору C или S.
Общий набор и специфический для сектора набор могут быть определены следующим образом:
S= C= , (1)
“ ” обозначает операцию получения пересечения наборов;
обозначает полный набор, содержащий все поддиапазоны, которые могут быть использованы;
обозначает нулевой/пустой набор.
Общий набор C содержит поддиапазоны, выбранные из всех N поддиапазонов в системе. Для достижения частотного разнесения поддиапазоны в общем наборе C могут быть распределены по всем N поддиапазонов описанным ниже способом. Специфический для сектора набор S может быть образован при помощи операции получения разностного набора между полным набором и общим набором C.
Размер общего набора можно выбрать на основе различных факторов, таких как, например, ожидаемое число пользователей на краю диапазона, требуемая общая спектральная эффективность для соты и т.д. Размер общего набора может быть выбран таким образом, чтобы обеспечить эффективное использование полосы частот системы с одновременным снижением помех для значительного числа пользователей.
Каждый сектор может выделить поддиапазоны из специфического для сектора набора S своим пользователям, которые наблюдают хорошее или удовлетворительное состояние канала. Поддиапазоны из общего набора C могут быть выделены слабым пользователям, наблюдающим плохое состояние канала. Один сектор в соте или сама сота могут быть предназначены для выделения поддиапазонов из общего набора C всем слабым пользователям в соте. Каждый поддиапазон из общего набора выделяется только одному пользователю в соте. Поскольку наборы C и S не пересекаются, слабые пользователи, которым выделены поддиапазоны из общего набора C, будут наблюдать отсутствие или почти отсутствие помех со стороны других пользователей, которым выделены поддиапазоны из специфического для сектора набора S.
Каждый сектор может иметь сильных пользователей, имеющих хорошее состояние канала и высокое SINR. Эти сильные пользователи могут обеспечиваться надлежащим обслуживанием при помощи передачи сигнала с пониженной мощностью на прямой и/или обратной линиях связи. Каждый сектор может выделить своим сильным пользователям поддиапазоны из общего набора C и может управлять использованием этих поддиапазонов и ограничивать это использование с целью недопущения создания чрезмерных помех слабым пользователям, которым выделены эти поддиапазоны. Например, передача данных сильным пользователям на поддиапазонах из общего набора может быть ограничена установленным пределом передаваемой мощности.
Общий набор C может использоваться для поддержки пользователей, находящихся в состоянии “более мягкой” передачи обслуживания. Более мягкой передачей обслуживания называется процесс, в котором пользователь одновременно осуществляет связь с несколькими секторами одной соты. Более мягкая передача может поддерживаться на прямой линии связи, на обратной линии связи и на обеих линиях связи.
Если данному пользователю u выделены поддиапазоны из общего набора C, то данные трафика/пакетные данные для пользователя u, передаваемые по прямой линии связи, могут передаваться из одного или нескольких секторов одной соты. Если данные трафика передаются из одного сектора, то поддиапазоны, выделенные пользователю u, можно повторно использовать в другом секторе (секторах) при условии, что для пользователя u может быть обеспечена достаточная изоляция от помех со стороны других пользователей, которым выделены те же поддиапазоны. Если данные трафика для пользователя u передаются из нескольких секторов с целью более мягкой передачи, то пользователь u получает выгоду от разнесенного коэффициента усиления, возникающего из-за множественной передачи.
Если пользователь u передает данные по обратной линии связи, то данные, передаваемые по обратной линии связи от пользователя u, могут быть приняты и декодированы одним или несколькими секторами одной соты. Поскольку сектора расположены рядом друг с другом, символы мягкого решения, полученные этими секторами для пользователя u, можно объединить и затем декодировать для улучшения качества декодирования. Обычно такой подход называется совместным декодированием. Если выполняется совместное декодирование, то пользователь u получает выгоду от разнесенного коэффициента усиления, возникающего за счет того, что передачу данных от пользователя u по обратной линии принимают несколько секторов. Если совместное декодирование не выполняется, то поддиапазоны, выделенные пользователю u, можно повторно использовать в других секторах. Другие пользователи, которым выделены те же поддиапазоны, что выделены пользователю u, могут работать, создавая незначительные помехи пользователю u на обратной линии связи.
На фиг.3B пользователь v находится на границе между секторами 1 и 3 и может почти не испытывать помех со стороны сектора 2. Аналогично пользователь, находящийся на границе между секторами 1 и 2, может почти не испытывать помех со стороны сектора 3, а пользователь, находящийся на границе между секторами 2 и 3, может почти не испытывать помех со стороны сектора 1. Можно улучшить использование ширины полосы частот, если определить общие наборы не для всех секторов, а для пар секторов.
На фиг.5A приведена диаграмма Венна трех общих наборов поддиапазонов, которые обозначены C12, C13 и C23, в соответствии со вторым вариантом осуществления внутрисотового общего повторного использования. В этом варианте осуществления три общих набора не перекрывают друг друга. Общий набор C12 содержит поддиапазоны, которые являются общими для секторов 1 и 2 одной соты, общий набор C13 содержит поддиапазоны, которые являются общими для секторов 1 и 3, и общий набор C23 содержит поддиапазоны, которые являются общими для секторов 2 и 3.
Для каждого сектора x может быть определен специфический для сектора набор Sx, который не перекрывается с двумя общими наборами Cxy и Cxz для сектора x, где x {1,2,3}, y {1,2,3}, z {1,2,3}, x y, x z и y z. Специфический для сектора набор Cx может содержать все используемые поддиапазоны, которые не включены в общие наборы Cxy и Cxz. Общие и специфические для сектора наборы для сектора x можно определить следующим образом:
Sx= xy Cxz) и Cxy Cxz Cyz= (2)
На фиг.5B приведена диаграмма Венна общих наборов C12 и C13 и специфического для сектора набора S1 для сектора 1. Каждый из общих наборов C12 и C13 изображен в виде белого кружка. Специфический для сектора набор S1 изображен в виде области с диагональной штриховкой. Специфический для сектора набор S1 содержит все поддиапазоны из полного набора , которые отсутствуют в общих наборах C12 и C13. Сектор 1 может выделить поддиапазоны из специфического для сектора набора S1 сильным и средним пользователям, находящимся в этом секторе и наблюдающим хорошее или удовлетворительное состояние канала.
На фиг.5C приведена диаграмма Венна общих наборов C12 и C23 и специфического для сектора набора S2 для сектора 2. Специфический для сектора набор S2 содержит все поддиапазоны из полного набора , которые отсутствуют в общих наборах C12 и C23. Сектор 2 может выделить поддиапазоны из специфического для сектора набора S2 сильным и средним пользователям в этом секторе.
На фиг.5D приведена диаграмма Венна общих наборов C13 и C23 и специфического для сектора набора S3 для сектора 3. Специфический для сектора набор S3 содержит все поддиапазоны из полного набора , которые отсутствуют в общих наборах C13 и C23. Сектор 3 может выделить поддиапазоны из специфического для сектора набора S3 сильным и средним пользователям в этом секторе.
В случаях, приведенных на фиг.5B-5D, поддиапазоны из общего набора C12 могут быть выделены слабым пользователям, находящимся на границе между секторами 1 и 2. Поддиапазоны из общего набора C13 могут быть выделены слабым пользователям, находящимся на границе между секторами 1 и 3. Поддиапазоны из общего набора C23 могут быть выделены слабым пользователям, находящимся на границе между секторами 2 и 3.
Для второго варианта осуществления внутрисотового общего повторного использования поддиапазоны из общего набора Cxy ортогональны поддиапазонам из специфических для сектора наборов Sx и Sy. Таким образом, слабому пользователю, находящемуся на границе между секторами x и y, могут быть выделены поддиапазоны из общего набора Cxy, и в этом случае такой пользователь не будет или почти не будет наблюдать внутрисотовых помех со стороны других пользователей, которым выделены поддиапазоны из специфических для сектора наборов Sx и Sy. Второй вариант осуществления внутрисотового общего повторного использования также может улучшить использование ширины полосы частот. Поддиапазоны из общего набора Cxy включены в специфический для сектора набор Sz и могут выделяться сильным и средним пользователям в секторе z.
В альтернативном варианте второго варианта осуществления специфический для сектора набор S123, содержащий все поддиапазоны из полного набора , которые отсутствуют в трех общих наборах C12, C13 и C23, определяют следующим образом:
S123= 12 C13 C23). (3)
Каждый сектор x может выделить поддиапазоны в специфическом для сектора наборе S123 своим сильным и средним пользователям. Поддиапазоны из общего набора Sxy могут быть выделены слабым пользователям, находящимся на границе между секторами x и y, а поддиапазоны из общего набора Sxz могут быть выделены слабым пользователям, находящимся на границе между секторами x и z. Сектор x может выделить поддиапазоны из общего набора Syz сильным пользователям, которые создадут незначительные помехи слабым пользователям, расположенным на границе между секторами y и z и получившим поддиапазоны из этого общего набора Syz.
Пользователь потенциально может наблюдать сильные помехи со стороны двух других секторов. Для обслуживания такого пользователя, находящегося в неблагоприятных условиях, могут быть определены общие наборы при одновременном обеспечении хорошего использования ширины полосы частот.
На фиг.6A приведена диаграмма Венна для четырех общих поддиапазонов C12, C13, C23 и C123 в соответствии с третьим вариантом осуществления внутрисотового общего повторного использования. Общий набор C12 содержит поддиапазоны, которые являются общими для секторов 1 и 2 одной соты, общий набор C13 содержит поддиапазоны, которые являются общими для секторов 1 и 3, общий набор C23 содержит поддиапазоны, которые являются общими для секторов 2 и 3, и общий набор C123 содержит поддиапазоны, которые являются общими для всех трех секторов 1, 2 и 3.
Для каждого сектора x может быть определен специфический для сектора набор Sx для сектора x, который не перекрывает три общих набора Cxy, Cxz и Cxyz для сектора x. Специфический для сектора набор Sx может содержать все используемые поддиапазоны, которые не входят в общие наборы Cxy, Cxz и Cxyz. Общие и специфические для сектора наборы для сектора x можно определить следующим образом:
Sx= xy Cxz Cxyz) и Cxy Cxz Cyz Cxyz= . (4)
На фиг.6B приведена диаграмма Венна общих наборов C12, C13 и C123 и специфического для сектора набора S1 для сектора 1. Общий набор C12 изображен в виде области с вертикальной штриховкой, общий набор C13 изображен в виде области с сетчатой штриховкой, общий набор C123 изображен в виде белого кружка, а специфический для сектора набор S1 изображен в виде области с диагональной штриховкой. Специфический для сектора набор S1 содержит все поддиапазоны из полного набора , которые не входят в общие наборы C12, C13 и C123. Сектор 1 может выделить поддиапазоны из специфического для сектора набора S1 сильным и средним пользователям в этом секторе.
На фиг.6C приведена диаграмма Венна общих наборов C12, C23 и C123 и специфического для сектора набора S2 для сектора 2. Специфический для сектора набор S2 содержит все поддиапазоны из полного набора , которые не входят в общие наборы C12, C23 и C123. Сектор 2 может выделить поддиапазоны из специфического для сектора набора S2 сильным и средним пользователям в этом секторе.
На фиг.6D приведена диаграмма Венна общих наборов C13, C23 и C123 и специфического для сектора набора S3 для сектора 3. Специфический для сектора набор S3 содержит все поддиапазоны из полного набора , которые не входят в общие наборы C13, C23 и C123. Сектор 3 может выделить поддиапазоны из специфического для сектора набора S3 сильным и средним пользователям в этом секторе.
В случаях, приведенных на фиг.6B-6D, поддиапазоны из общего набора C12 могут выделяться слабым пользователям, находящимся на границе между секторами 1 и 2. Поддиапазоны из общего набора C13 могут выделяться слабым пользователям, находящимся на границе между секторами 1 и 3. Поддиапазоны из общего набора C23 могут выделяться слабым пользователям, находящимся на границе между секторами 2 и 3. Поддиапазоны из общего набора C123 могут выделяться слабым пользователям, находящимся на границе между всеми тремя секторами 1, 2 и 3.
В третьем варианте осуществления внутрисотового общего повторного использования поддиапазоны из общего набора Cxy ортогональны поддиапазонам из специфических для сектора наборов Sx и Sy. Слабому пользователю, находящемуся на границе между секторами x и y, могут быть выделены поддиапазоны из общего набора Cxy, и тогда такой пользователь не будет или почти не будет испытывать внутрисотовых помех со стороны других пользователей, которым выделены поддиапазоны из специфических для сектора наборов Sx и Sy. Поддиапазоны из общего набора Cxyz ортогональны поддиапазонам из специфических для сектора наборов Sx, Sy и Sz. Слабому пользователю, находящемуся на границе между всеми тремя секторами x, y и z, могут быть выделены поддиапазоны из общего набора Cxyz, и тогда такой пользователь не будет или почти не будет испытывать внутрисотовых помех со стороны других пользователей, которым выделены поддиапазоны из специфических для сектора наборов Sx, Sy и Sz. Третий вариант осуществления может также улучшить использование ширины полосы частот. Поддиапазоны из общего набора Cxy включены в специфический для сектора набор Sz и могут выделяться сильным и средним пользователям в секторе z. Сектор x может также выделить поддиапазоны из общего набора Syz сильным пользователям, которые не создадут значительных помех слабым пользователям, находящимся на границе между секторами y и z и получившим поддиапазоны из набора Syz.
На фиг.7 приведен пример распределения восьми пользователей в трех секторах одной соты. На фиг.7 также показано выделение поддиапазонов в соответствии с третьим вариантом осуществления внутрисотового общего повторного использования. В этом примере пользователь a находится в секторе 1, и ему выделены поддиапазоны из специфического для сектора набора S1. Пользователь b находится между секторами 1 и 2, и ему выделены поддиапазоны из общего набора C12. Пользователи c и d находятся в секторе 2, и им выделены поддиапазоны из специфического для сектора набора S2. Пользователь e находится между секторами 2 и 3, и ему выделены поддиапазоны из общего набора C23. Пользователь f находится в секторе 3, и ему выделены поддиапазоны из специфического для сектора набора S3. Пользователь g находится между секторами 1 и 3, и ему выделены поддиапазоны из общего набора C13. Пользователь h находится между секторами 1, 2 и 3, и ему выделены поддиапазоны из общего набора C123.
Общие и специфические для сектора наборы можно формировать различным образом. Для системы OFDMA доступно полное число поддиапазонов N, созданных посредством OFDM. Для передачи данных трафика, пилот-сигнала и сигнала вызова могут использоваться все N поддиапазонов или их поднабор. Как правило, некоторые поддиапазоны не используются для передачи и служат в качестве защитных поддиапазонов, чтобы система удовлетворяла требованиям спектральной маски. Для простоты в последующем описании предполагается, что для передачи могут использоваться все N поддиапазонов, то есть защитные поддиапазоны отсутствуют.
На фиг.8A приведен пример формирования общего набора C и специфического для сектора набора S для первого варианта осуществления внутрисотового общего повторного использования. В этом примере все N поддиапазонов разбиты на М групп, причем каждая группа содержит L поддиапазонов, где M>1, L>1, и M L=N. Общий набор C содержит один (например, первый) поддиапазон в каждой группе. Специфический для сектора набор S содержит оставшиеся поддиапазоны в каждой группе. Вообще говоря, общий набор может содержать любое число поддиапазонов и любой поддиапазон из всех N поддиапазонов. Для обеспечения частотного разнесения общий набор может содержать поддиапазоны, выбранные из всех N поддиапазонов. Поддиапазоны в общем наборе могут быть распределены по всем N поддиапазонам в соответствии с заданной схемой (например, той, что приведена на фиг. 8A) или распределены по всем N поддиапазонам псевдослучайным образом.
На фиг.8B приведен пример формирования общих наборов C12, C13 и C23 и специфических для сектора наборов S1, S2 и S3 для второго варианта осуществления внутрисотового общего повторного использования. В этом примере все N поддиапазонов разделены на М групп, как описано выше для фиг. 8A. Общий набор C12 содержит первый поддиапазон в каждой группе, общий набор C13 содержит второй поддиапазон в каждой группе, и общий набор C23 содержит третий поддиапазон в каждой группе. Вообще говоря, каждый общий набор может содержать любое число поддиапазонов и любой поддиапазон из всех N поддиапазонов при условии, что никакие два общих набора не содержат один и тот же поддиапазон. Общие наборы могут содержать одинаковое число поддиапазонов (как показано на фиг. 8B) или разное число поддиапазонов. Число поддиапазонов в каждом общем наборе может зависеть от различных факторов, таких как, например, ожидаемое число слабых пользователей, которым выделен общий набор. Для обеспечения частотного разнесения каждый общий набор может содержать поддиапазоны, выбранные из всех N поддиапазонов (например, равномерно или псевдослучайно распределенные по всем N поддиапазонам).
Специфический для сектора набор S1 содержит все используемые поддиапазоны, которые не входят в общие наборы C12 и C13. Специфический для сектора набор S2 содержит все используемые поддиапазоны, которые не входят в общие наборы C12 и C23. Специфический для сектора набор S3 содержит все используемые поддиапазоны, которые не входят в общие наборы C13 и C23.
На фиг.8C приведен пример формирования общих наборов C12, C13, C23 и C123 и специфических для сектора наборов S1, S2 и S3 для третьего варианта осуществления внутрисотового общего повторного использования. В этом примере все N поддиапазоны разделены на М групп, как описано выше для фиг.8A. Общий набор C12 содержит первый поддиапазон в каждой группе, общий набор C13 содержит второй поддиапазон в каждой группе, общий набор C23 содержит третий поддиапазон в каждой группе, и общий набор C123 содержит четвертый поддиапазон в каждой группе. Вообще говоря, каждый общий набор может содержать любое число поддиапазонов и любой поддиапазон из всех N поддиапазонов при условии, что никакие два общих набора не содержат один и тот же поддиапазон. Специфический для сектора набор S1 содержит все используемые поддиапазоны, которые не входят в общие наборы C12, C13 и C123. Специфический для сектора набор S2 содержит все используемые поддиапазоны, которые не входят в общие наборы C12, C23 и C123. Специфический для сектора набор S3 содержит все используемые поддиапазоны, которые не входят в общие наборы C13, C13 и C123.
Общие и специфические для сектора наборы могут быть определены различным образом. В одном варианте осуществления общие и специфические для сектора наборы являются фиксированными и не изменяются или изменяются с низкой скоростью. В другом варианте осуществления общие и зависящие от сектора наборы могут определяться динамически в зависимости от загруженности сектора и, возможно, от других факторов. Например, общий набор (наборы) для каждого сектора может зависеть от числа слабых пользователей в секторе, которое с течением времени может меняться. Назначенный сектор или сота могут принимать информацию о загруженности различных секторов, определять общие и специфические для сектора наборы и сообщать секторам об этих наборах. Этот вариант осуществления может обеспечить лучшее использование системных ресурсов в зависимости от распределения пользователей.
Чтобы упростить выделение поддиапазонов терминалам, для каждого набора поддиапазонов может быть определено несколько ортогональных каналов трафика. Для данного набора поддиапазонов каждый поддиапазон используется только для одного канала трафика в любой данный временной интервал, и каждому каналу трафика может быть выделено ноль, один или несколько поддиапазонов в каждом временном интервале. Каналы трафика для каждого специфического для сектора набора не создают помех друг другу и не создают помех каналам трафика для общего набора (наборов), которые не перекрываются со специфическими для сектора наборами. Аналогично, каналы трафика для каждого общего набора не создают помех друг другу и не создают помех каналам трафика для специфического для сектора набора (наборов), которые не перекрываются с общими наборами. Канал трафика может рассматриваться в качестве удобного способа выражения выделения поддиапазонов для различных временных интервалов. Пользователю может быть выделен канал трафика для соответствующего (общего или специфического для сектора) набора поддиапазонов в зависимости от состояния канала для пользователя.
Система OFDMA может использовать или не использовать скачкообразную смену частоты (FH). В случае использования скачкообразной смены частоты передача данных перескакивает от поддиапазона к поддиапазону псевдослучайным или детерминированным образом. Скачкообразная смена частоты может обеспечивать частотное разнесение, препятствующее вредным эффектам, связанным с путем прохождения сигнала, и рандомизацию помех от других сот/секторов.
На фиг.9 приведена схема 900 скачкообразной смены частоты, которую можно использовать на прямой и/или обратной линии связи в системе FH-OFDMA. Для варианта осуществления, приведенного на фиг. 9, поддиапазоны из данного (общего или специфического для сектора) набора поддиапазонов разделены на K поднаборов, и каждый поднабор содержит P поддиапазонов, где K>1, а P 1. Поддиапазоны в каждом поднаборе могут быть смежными поддиапазонами в наборе (как показано на фиг. 9) или несмежными поддиапазонами (например, разбросанными по набору).
Каждый канал трафика для набора поддиапазонов связан со схемой FH, которая указывает, какой поднабор из P поддиапазонов использовать в каждом периоде “скачка”. Схема FH может также называться последовательностью FH, схемой скачков или некоторыми другими терминами. Период скачка – это промежуток времени, затрачиваемый на данный поднабор, длительность которого равна Q символьных периодов OFDM (или просто, “символьных периодов”), где Q>1. Схемы FH для различных каналов трафика в наборе поддиапазонов ортогональны друг другу в том смысле, что ни в какой период скачка никакие два канала трафика не используют один поддиапазон. Это свойство позволяет не допустить или свести к минимуму внутрисекторные помехи. Схема FH для каждого канала трафика может предусматривать псевдослучайный выбор различных поднаборов поддиапазонов в различные периоды скачка. Посредством выбора всех или многих поддиапазонов из набора в течение определенного числа периодов скачка обеспечивается частотное разнесение. Для рандомизации межсекторных помех схемы FH для каждого специфического для сектора набора могут быть псевдослучайными по отношению к схемам FH для других специфических для сектора наборов.
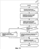
На фиг.10 приведена блок-схема процесса 1000 передачи данных при помощи внутрисотового общего повторного использования. Первоначально определяют состояние канала для терминала в данном секторе x (блок 1012). Состояние канала можно установить различными способами, описанными ниже, и состояние канала может показывать, испытывает ли терминал сильные помехи со стороны по меньшей мере одного другого сектора той же соты. Терминалу выделяют поддиапазоны либо из общего набора, либо из специфического для сектора набора для сектора x, по меньшей мере, на основании состояния канала для терминала (блок 1014). Общий набор и специфический для сектора набор не перекрываются. Специфический для сектора набор содержит поддиапазоны, которые могут быть выделены терминалам в секторе x. Общий набор содержит поддиапазоны, не испытывающие или почти не испытывающие помех со стороны сектора x и по меньшей мере еще одного сектора в соте. Данные для терминала обрабатывают и передают на выделенных поддиапазонах по прямой и/или обратной линии связи (блок 1016).
Каждый сектор может выделить поддиапазоны своим терминалам различным образом. Например, в каждом секторе может быть сформировано несколько групп терминалов, по одной группе терминалов для каждого набора подиапазонов, и терминалам в каждой группе могут быть выделены поддиапазоны из связанного с нею набора. Каждый терминал может быть отнесен к одной из нескольких групп в зависимости от состояния канала для этого терминала, числа поддиапазонов в каждом наборе, числа терминалов, имеющих общие поддиапазоны в каждом наборе и т.д. Терминалам в каждой группе могут быть затем выделены поддиапазоны в связанном с нею наборе на основании качества обслуживания (QoS), загруженности системы, требований равноправия терминалов, другой информации и/или других соображений.
На фиг.11 приведена блок-схема процесса 1100 выделения поддиапазонов терминалу. Процесс 1100 может использоваться для блоков 1012 и 1014 на фиг.10 и может быть выполнен каждым сектором в каждом интервале планирования, которым может быть любой временной интервал. Первоначально терминал получает результаты измерений, проведенных каждым терминалом в системе в отношении обнаружения сигнала и/или различными секторами в отношении терминала (блок 1112). Каждый сектор может передать пилот-сигнал по прямой линии связи, которую могут использовать терминалы в системе для обнаружения сигнала, синхронизации по времени и частоте, оценки канала и т.д. Пилот-сигнал состоит, как правило, из известных модулирующих символов, которые обрабатывают и передают известным образом. Терминал также может передавать пилот-сигнал по обратной линии связи для упрощения приема данных секторами. Измерения в отношении терминала могут быть основаны на пилот-сигналах, переданных секторами по прямой линии связи, пилот-сигнале, переданном терминалом по обратной линии связи и/или на передаче некоторых других сигналов.
В одном варианте осуществления терминал ищет пилот-сигналы, переданные секторами в системе, и сообщает обслуживающему сектору определенное число наибольших результатов измерения пилот-сигнала. В другом варианте осуществления терминал измеряет помехи, испытываемые для различных наборов поддиапазонов, определяет индикатор качества канала (CQI) для каждого набора поддиапазонов и посылает обслуживающему сектору величину CQI для различных наборов поддиапазона. Величина CQI показывает качество принятого сигнала, достигнутое терминалом для данного набора поддиапазонов. Качество принятого сигнала можно количественно определить как отношение сигнала к помехам и шуму (SINR), отношение энергии на чип к общему шуму (Ec/No), отношение энергии на чип к шуму (Ec/Nt), отношение мощности сигнала на несущей к помехе (C/I) или какой-либо другой показатель качества сигнала. Величину CQI можно измерить и сообщить за более короткое время, чем измерения пилот-сигнала, что впоследствии позволит обеспечить быстрое выделение поддиапазонов и более быструю реакцию на быстро меняющееся состояние канала. В еще одном варианте осуществления сектора измеряют пилот-сигнал, переданный терминалом, и сообщают обслуживающему сектору результаты измерений пилот-сигнала.
Внутрисотовые помехи для терминала определяют на основании измерений, полученных для этого терминала (блок 1114). Для прямой линии связи внутрисотовые помехи можно определить на основании измерений пилот-сигнала для всех секторов одной соты, которые не назначены для осуществления передачи к терминалу. Для обратной линии связи внутрисотовые помехи можно определить на основании измерений пилот-сигнала, выполненных всеми секторами одной соты в отношении терминала. Терминал также может измерять внутрисотовые помехи и сообщать результаты измерений обслуживающему сектору. Внутрисотовые помехи можно также вычислить на основе оценки положения терминала. Таким образом, внутрисотовые помехи можно определять различным образом и на основании различных измерений. Вообще говоря, внутрисотовые помехи можно определить на основании измерений, проводимых на прямой линии связи и/или на обратной линии связи. Прямую и обратную линии связи можно считать соответствующими друг другу в течение длительного промежутка времени. В этом случае измерение сильного пилот-сигнала, выполненное терминалом для данного сектора, может означать, что этот сектор будет источником сильных помех на прямой линии связи и будет также принимать сильные помехи от терминала на обратной линии связи. Ту же логику можно применить в отношении измерений пилот-сигнала на обратной линии связи.
Внутрисотовые помехи для терминала сравнивают с пороговым значением помех (блок 1116). Если внутрисотовые помехи превышают порог, как определяет блок 1120, то терминалу выделяют поддиапазоны из общего набора (блок 1122). В противном случае терминалу выделяют поддиапазоны из специфического для сектора набора, предназначенного для обслуживающего сектора (блок 1124). Затем выделенные поддиапазоны посылают в терминал (блок 1126). Блоки 1112 и 1114 могут соответствовать блоку 1012 на фиг.10, а блоки 1116-1124 могут соответствовать блоку 1014.
Вообще говоря, терминалу могут быть выделены поддиапазоны из общего набора или специфического для сектора набора на основании различных факторов, таких как, например, внутрисотовые помехи, испытываемые терминалом, запросы на передачу обслуживания для терминала, требования к качеству обслуживания (QoS), приоритет терминала и т.д. Решение об использовании общего набора или специфического для сектора набора может быть принято на основании прямых или косвенных входных данных, полученных от различных секторов (например, по результатам измерений для/от различных секторов).
На фиг.12 приведена блок-схема процесса 1200 передачи данных на поддиапазонах, выделенных терминалу. Процесс 1200 можно использовать для передачи данных по прямой и/или обратной линии связи. Данные трафика для терминала обрабатывают (например, кодируют и преобразуют в символы) для генерации символов данных (блок 1212). В настоящем документе термин символ “данных” означает модулирующий символ для данных трафика, термин символ “пилот-сигнала” означает модулирующий символ для пилот-сигнала, при этом модулирующий символ представляет собой комплексную величину для точки в совокупности сигналов, предназначенных для определенной схемы модуляции. Символы данных отображаются на поддиапазоны, выделенные терминалу (блок 1214). Отображенные символы данных, а также символы пилот-сигналов и/или сигналы вызова подвергаются дальнейшей обработке и передаются (1) от одного или нескольких секторов по прямой линии связи к терминалу или (2) от терминала к одному или нескольким секторам по обратной линии связи (блок 1216).
На фиг.13 приведена блок-схема процесса 1300 приема данных на поддиапазонах, выделенных терминалу. Процесс 1300 можно использовать для приема данных по прямой и/или обратной линии связи. Прием передачи данных, относящихся к терминалу, осуществляется (1) терминалом по прямой линии связи или (2) секторами по обратной линии связи (блок 1312). Затем определяют, были ли терминалу выделены поддиапазоны из общего набора или специфического для сектора набора (блок 1314) и выполняется ли для терминала процедура более мягкой передачи обслуживания (блок 1316). Если терминалу выделены поддиапазоны из специфического для сектора набора или если не выполняется процедура более мягкой передачи обслуживания, то обрабатывают передачу данных, принимаемую от одного сектора (обслуживающего сектора) для получения для этого терминала символов мягкого решения (блок 1322). Символ мягкого решения – это многобитовое значение, полученное приемником для однобитового (“жесткого”) значения, отправленного передатчиком, причем дополнительные биты используются для учета неопределенностей, возникающих в однобитовом значении вследствие шума и других артефактов. Символы мягкого решения, относящиеся к терминалу, затем обрабатывают (например, обнаруживают и декодируют) для получения декодированных данных для терминала (блок 1324).
Если терминалу выделены поддиапазоны из общего набора и если выполняется процедура более мягкой передачи обслуживания, то обрабатывают передачу данных, принятых от нескольких секторов/несколькими секторами (обслуживающим сектором и по меньшей мере еще одним сектором) и относящихся к терминалу, для получения символов мягкого решения для каждого сектора (блок 1332). Для передачи по прямой линии связи терминал может объединить символы мягкого решения, полученные от нескольких секторов, для получения объединенных символов мягкого решения, улучшивших качество сигнала (блок 1334). Для передачи по обратной линии связи обслуживающий сектор может принимать символы мягкого решения, полученные другими секторами для терминала, и объединять символы мягкого решения, полученные различными секторами, для получения объединенных символов мягкого решения для терминала (блок 1334). В любом случае объединенные символы мягкого решения для терминала декодируют для получения декодированных данных для терминала (блок 1336).
На фиг.14 приведена блок-схема варианта осуществления базовой станции 110x для сектора x, базовой станции 110y для сектора y, беспроводного терминала 120 и сотового модуля 150. Базовые станции 110x и 110y и сотовый модуль 150 являются модулями сети, относящимися к одной соте.
На базовой станции 110x кодирующее устройство/модулятор 1412x принимает данные трафика, относящиеся к терминалам, обслуживаемым базовой станцией 110x, обрабатывает (например, кодирует, перемежает и отображает в виде символов) данные трафика, относящиеся к каждому терминалу, на основе схемы кодирования и модуляции, выбранной для терминала, и генерирует символы данных для каждого терминала. Устройство 1414x отображения символов на поддиапазоны отображает символы данных для каждого терминала на поддиапазоны, выделенные терминалу, в соответствии с управляющим сигналом от контроллера 1430x. Устройство 1414x отображения выдает также символы пилот-сигналов на поддиапазонах, используемых для передачи пилот-сигналов, и значение сигнала, равное нулю, для каждого поддиапазона, не используемого для передачи. Для каждого периода символа OFDM устройство 1414x отображения выдает N символов передачи для всех N поддиапазонов, где каждый символ передачи может быть символом данных, символом пилот-сигнала или нулевой величиной сигнала.
Модулятор 1416x OFDM (Mod) принимает N символов передачи для каждого периода символа OFDM и генерирует соответствующий символ OFDM. Модулятор 1416x OFDM, как правило, содержит блок обратного быстрого преобразования Фурье (IFFT) и циклический префиксный генератор. Для каждого периода символа OFDM блок IFFT преобразует при помощи N-точечного обратного быстрого преобразования Фурье N символов передачи во временную область для получения “преобразованного” символа, который содержит N чипов во временной области. Каждый чип представляет собой комплексную величину, которая должна быть передана за один период чипа. Затем циклический префиксный генератор повторяет часть каждого преобразованного символа для образования символа OFDM, который содержит N+C чипов, где C – число повторяемых чипов. Повторенную часть часто называют циклическим префиксом и используют для борьбы с межсимвольными помехами (ISI), вызываемыми частотно-избирательным замиранием. Период символа OFDM соответствует продолжительности одного символа OFDM, который составляет N+C периодов чипа. Модулятор 1416x OFDM выдает поток из символов OFDM. Блок 1418x передатчика (TMTR) обрабатывает (например, преобразует в аналоговый вид, фильтрует, усиливает и преобразует с повышением частоты) поток символов OFDM для генерации модулированного сигнала, который передается антенной 1420x.
В терминале 120 модулированный сигнал (сигналы), переданный одной или несколькими базовыми станциям, принимает антенна 1452, и принятый сигнал подается на приемное устройство (RCVR) 1454 и обрабатывается приемным устройством для генерации отсчетов. Набор отсчетов для одного периода символа OFDM представляет один принятый символ OFDM. Демодулятор 1456 OFDM (Demod) обрабатывает отсчеты и выдает принятые символы, которые являются зашумленными оценками символов передачи, отправленных базовыми станциями. Демодулятор 1456 OFDM, как правило, содержит блок удаления циклического префикса и блок быстрого преобразования Фурье (FFT). Блок удаления циклического префикса удаляет циклический префикс в каждом принятом символе OFDM для получения принятого преобразованного символа. Блок FFT преобразует каждый принятый преобразованный символ в частотную область при помощи N-точечного FFT для получения N принятых символов для всех N поддиапазонов. Блок 1458 восстановления символов из поддиапазонов получает N принятых символов для каждого периода символа OFDM и выдает принятые символы для поддиапазонов, выделенных терминалу 120 по управляющему сигналу от контроллера 1470. Демодулятор/декодер 1460 обрабатывает (например, обнаруживает, выполняет обращенное перемещение и декодирует) принятые символы для терминала 120 и выдает декодированные данные для терминала.
Для передачи по обратной линии связи в терминале 120 данные трафика обрабатываются кодирующим устройством/модулятором 1462, отображаются на поддиапазоны, выделенные терминалу 120, устройством 1464 отображения символов на поддиапазоны, затем обрабатываются модулятором 1466 OFDM, формируются передающим блоком 1468 и передаются при помощи антенны 1452. На базовой станции 110x модулированные сигналы от терминала 120, а также сигналы от других терминалов принимаются антенной 1420x, формируются принимающим блоком 1422x и обрабатываются демодулятором 1424x OFDM. Устройство 1426x восстановления символов из поддиапазонов получает N принятых символов для каждого периода символа OFDM и выдает принятые символы для каждого терминала из поддиапазонов, выделенных этому терминалу. Демодулятор/декодер 1428x обрабатывает принятые символы для каждого терминала и выдает декодированные данные для этого терминала.
Базовая станция 110y обрабатывает и передает данные по прямой линии связи на терминалы, находящиеся на связи с базовой станцией 110y, а также принимает данные по обратной линии связи от этих терминалов. Обработка, осуществляемая базовой станцией 110y, аналогична обработке, осуществляемой базовой станцией 110x. Базовые станции одной соты могут обмениваться символами мягкого решения, относящимися к пользователям, находящимся в режиме более мягкой передачи обслуживания, что на фиг.14 не показано.
В одном варианте осуществления внутрисотового общего повторного использования контроллер 1430 на каждой базовой станции 110 выявляет терминалы, желающие осуществить передачу данных по прямой и/или обратной линии связи, устанавливает состояние канала для каждого терминала и определяет, следует ли каждому терминалу выделить поддиапазоны из общего набора или из специфического для сектора набора. Состояние канала для каждого терминала можно установить на основании измерений обратной линии связи, выполненных базовой станцией 110, или измерений прямой линии связи, выполненных терминалом и сообщенных базовой станции. Затем планировщик 1434 сектора на каждой базовой станции выделяет терминалам поддиапазоны (или каналы трафика) из специфического для сектора набора и намечает эти терминалы для передачи данных по прямой и/или обратной линии связи. Затем каждая базовая станция предоставляет каждому намеченному терминалу выделенный ему канал трафика, например, посредством эфирной передачи сигналов. Планировщик 1434w соты в сотовом модуле 150 выделяет терминалам поддиапазоны (или каналы трафика) из общего набора (наборов) для этой соты и намечает эти терминалы для передачи данных. Планировщик 1434w соты может обмениваться данными с планировщиками 1434x и 1434y секторов для координации планирования терминалов в соте. В другом варианте планировщик намечает все терминалы в соте для передачи данных на прямой и обратной линиях связи. Выделение поддиапазонов терминалам для передачи данных по прямой и/или обратной линии связи может также осуществляться различными другими способами.
Контроллеры 1430x, 1430y, 1430w и 1470 управляют соответственно работой базовых станций 110x и 110y, сотового модуля 150 и терминала 120. Блоки 1432x, 1432y, 1432w и 1472 памяти хранят программные коды и данные, используемые соответственно контроллером 1430x, 1430y, 1430w и 1470. Контроллеры 1430x и 1430y могут также выполнять другую обработку, предназначенную для передачи и приема данных, например генерацию схем FH для каждого терминала, осуществляющего связь соответственно с базовыми станциями 110x и 110y. Контроллер 1470 может генерировать схему FH для терминала 120 на основании выделенного канала трафика.
Для ясности понимания внутрисотовое общее повторное использование было описано для частного случая системы с 3-секторными сотами. Вообще говоря, внутрисотовое общее повторное использование может применяться с любым числом секторов. Для соты с R секторами, где R>1, может быть сформирован один общий набор для всех секторов (для первого варианта осуществления) или может быть сформировано несколько общих наборов для различных комбинаций секторов (для второго и третьего вариантов осуществления). Специфический для сектора набор может быть сформирован для каждого сектора на основании общего набора (наборов), определенного для соты.
Вышеприведенное описание для внутрисотового общего повторного использования относится к одной соте. Как отмечено выше, система, как правило, включает в себя множество сот. Внутрисотовое повторное использование может применяться для сот системы различным образом. Для рандомизации межсотовых помех схемы FH для специфического для сектора набора (наборов) в каждой соте могут быть псевдослучайными по отношению к схемам FH для специфического для сектора набора (наборов) в соседних сотах. Общий набор (наборы) для различных сот может определяться и применяться различным образом.
В одном варианте осуществления для всех сот в системе используется один и тот же набор (наборы). Для общего набора (наборов) в соседних сотах могут использоваться одни и те же схемы FH. Это может упростить более мягкую передачу обслуживания между сотами. В альтернативном варианте может быть определен общий набор (наборы) как с общими, так и псевдослучайными схемами FH для различных соседних сот. Общие схемы FH могут использоваться для поддержки более мягкой передачи обслуживания между различными сотами. Псевдослучайные схемы FH могут рандомизировать помехи, наблюдаемые пользователями в различных сотах, которым выделены поддиапазоны из общего набора (наборов). Этот вариант осуществления упрощает частотное планирование в системе. Кроме того, можно обеспечить достаточную степень усреднения и диверсификации помех, если общий набор (наборы) является достаточно большим, чтобы каждый пользователь не часто сталкивался с одними и теми же сильными источниками помех. В другом варианте осуществления общий набор (наборы) для соседних ячеек не перекрываются. Для этого варианта осуществления пользователи, которым выделены поддиапазоны из общего набора (наборов) в одной соте, наблюдают рандомизированные помехи от пользователей в соседних сотах. Этот вариант осуществления может обеспечить лучшую диверсификацию помех, особенно для общих наборов малого размера. В еще одном варианте осуществления общий набор (наборы) для каждой соты является псевдослучайным по отношению к общему набору (наборам) для соседних сот. Этот вариант осуществления может также обеспечить хорошую диверсификацию помех. Каждая сота может осуществлять связь с соседними сотами для формирования общих и специфических для сектора наборов и/или для обмена информацией о наборах.
Кроме того, внтурисотовое общее повторное использование было описано для системы OFDMA. Внутрисотовое общее повторное использование может также использоваться в системе множественного доступа с временным разделением (TDMA), в системе множественного доступа с частотным разделением (FDMA), в системе множественного доступа с кодовым разделением (CDMA), в системе TDMA с передачей на многих несущих и т.д. В системе TDMA используется мультиплексирование с временным разделением (TDM), и ортогонализация передачи данных для различных пользователей обеспечивается посредством передачи данных в различных временных интервалах. Система FDMA использует мультиплексирование с частотным разделением (FDM), и ортогонализация передачи данных для различных пользователе обеспечивается посредством передачи данных в различных частотных каналах или поддиапазонах. В целом доступные системные ресурсы (например, частотные поддиапазоны/каналы, временные интервалы и т.д.) могут быть поделены на общие и специфические для сектора наборы. Каждый сектор может выделить пользователям системные ресурсы в общих и специфических для сектора наборах в соответствии с тем, как описано выше.
Внутрисотовое общее повторное использование может также использоваться в Глобальной системе мобильной связи (GSM). Система GSM может работать в одном или нескольких частотных диапазонах. Каждый частотный диапазон охватывает определенный диапазон частот и делится на несколько радиочастотных (РЧ, RF) каналов шириной 200 кГц. Каждый радиочастотный канал идентифицируется определенным ARFCN (абсолютный номер радиочастотного канала). Например, частотный диапазон системы GSM 900 охватывает номера ARFCN с 1 по 124, частотный диапазон системы GSM 1800 охватывает номера ARFCN с 512 по 885 и частотный диапазон системы GSM 1900 охватывает номера ARFCN с 512 по 810. Внутрисотовое общее повторное использование может использоваться для повышения эффективности и уменьшения внутрисотовых помех. Доступные радиочастотные каналы для системы GSM можно поделить на общий и специфический для сектора наборы. Каждый сектор GSM (который обычно называется “сотой GSM”) может тогда выделить радиочастотные каналы из своего специфического для сектора набора сильным и средним пользователям, а радиочастотные каналы из общего набора – слабым пользователям. Внутрисотовое повторное использование может позволить каждой соте GSM использовать большую долю доступных радиочастотных каналов для достижения большей спектральной эффективности.
Описанные здесь способы внутрисотового общего повторного использования могут быть реализованы различными средствами. Например, эти способы могут быть реализованы аппаратными средствами, программными средствами и их комбинацией. В случае аппаратной реализации блоки обработки данных, используемые для поддержки внтурисотового общего повторного использования на базовой станции, могут быть реализованы в виде одной или несколько интегральных схем специального назначения (ASIC), процессоров цифровой обработки сигналов (DSP), устройств обработки цифровых сигналов (DSPD), программируемых логических устройств (PLD), вентильных матриц с эксплуатационным программированием (FPGA), процессоров, контроллеров, микроконтроллеров, микропроцессоров, других электронных устройств, предназначенных для выполнения описанных здесь функций, или комбинации таких устройств. Блоки обработки данных, используемые для поддержки внутрисотового общего повторного использования в терминале, могут быть реализованы в виде одного или нескольких ASIC, DSP и т.д.
В случае программной реализации способы внутрисотового общего повторного использования могут быть реализованы в виде модулей (например, процедур, функций и т.д.), которые выполняют описанные здесь функции. Коды программного обеспечения могут храниться в блоке памяти (например, в блоке памяти 1432x, 1432y, 1432w или 1472 в фиг.14) и выполняться процессором (например, контроллером 1430x, 1430y, 1430w или 1470). Блок памяти может быть реализован внутри процессора или вне процессора.
Вышеприведенное описание раскрытых вариантов осуществления представлено для того, чтобы любое лицо, являющееся специалистом в данной области техники, могло реализовать или использовать настоящее изобретение. Различные модификации этих вариантов осуществления должны быть непосредственно очевидны таким специалистам в данной области техники, и общие принципы, охарактеризованные в настоящем описании, могут быть применены к другим вариантам осуществления без отступления от сущности и объема изобретения. Таким образом, настоящее изобретение не должно ограничиваться приведенными здесь вариантами осуществления, но должно находиться в соответствии с наиболее широким объемом притязаний, согласующимся с раскрытыми здесь принципами и новыми признаками.
Формула изобретения
1. Способ выделения ресурсов системы в системе беспроводной связи, заключающийся в том, что определяют состояние канала для терминала и выделяют терминалу системные ресурсы из первого набора или общего набора, по меньшей мере, на основании состояния канала для терминала, при этом первый набор и общий набор не перекрывают друг друга и включают в себя различные системные ресурсы, причем первый набор включает в себя системные ресурсы, которые могут быть выделены терминалам в первом секторе соты, а общий набор включает в себя системные ресурсы, не испытывающие или почти не испытывающие помех со стороны первого сектора и по меньшей мере еще одного сектора в соте.
2. Способ по п.1, в котором дополнительно относят терминал к одной из множества групп, по меньшей мере, на основании состояния канала для терминала, причем каждую группу связывают с различным набором системных ресурсов, и выделяют терминалу системные ресурсы, по меньшей мере, на основании группы, к которой отнесен терминал.
3. Способ по п.2, в котором относят терминал к одной из множества групп дополнительно на основании количества системных ресурсов в первом и общем наборах или числа других терминалов, совместно использующих системные ресурсы в первом и общем наборах или в обоих наборах.
4. Способ по п.1, в котором выделяют терминалу системные ресурсы дополнительно на основании информации о качестве обслуживания (QoS), загруженности системы, требования равнодоступности или любой их комбинации.
5. Способ по п.1, в котором системные ресурсы являются частотными поддиапазонами и в котором терминалу выделяют, по меньшей мере, один частотный поддиапазон из первого набора или из общего набора.
6. Способ по п.1, в котором системные ресурсы являются временными интервалами и в котором терминалу выделяют, по меньшей мере, один временной интервал из первого набора или из общего набора.
7. Способ по п.1, в котором системные ресурсы являются радиочастотными (РЧ) каналами и в котором терминалу выделяют, по меньшей мере, один РЧ-канал из первого набора или из общего набора.
8. Способ по п.1, в котором системные ресурсы в общем наборе предназначены для выделения терминалам, находящимся в режиме более мягкой передачи обслуживания и осуществляющим связь с первым сектором и, по меньшей мере, с еще одним сектором.
9. Способ по п.1, в котором системные ресурсы в общем наборе предназначены для выделения терминалам, находящимся на границе между первым сектором и, по меньшей мере, еще одним сектором.
10. Способ по п.1, в котором сота включает в себя первый сектор и второй и третий секторы, и в котором общий набор включает в себя системные ресурсы, не испытывающие или почти не испытывающие помех со стороны первого, второго и третьего секторов в соте.
11. Способ по п.1, в котором сота содержит первый сектор и второй и третий секторы, и в котором общий набор включает в себя системные ресурсы, не испытывающие или почти не испытывающие помех со стороны первого и второго секторов в соте.
12. Способ по п.11, в котором системные ресурсы в общем наборе включены во второй набор системных ресурсов, предназначенных для выделения терминалам в третьем секторе.
13. Способ по п.1, в котором этап определения состояния канала для терминала содержит этапы, на которых получают измерения пилот-сигнала для терминала, и определяют на основании измерений пилот-сигнала величину помех, испытываемых терминалом со стороны, по меньшей мере, еще одного сектора, и при этом выделяют терминалу системные ресурсы из общего набора, если терминал испытывает сильные помехи со стороны этого, по меньшей мере, еще одного сектора.
14. Способ по п.1, в котором этап определения состояния канала для терминала содержит этап, на котором получают оценки качества принятого сигнала для первого набора или для общего набора, и при этом выделяют терминалу системные ресурсы из первого набора или из общего набора на основании оценок качества принятого сигнала.
15. Способ по п.1, в котором система беспроводной связи использует мультиплексирование с ортогональным разделением частот (OFDM), и в котором системные ресурсы в первом наборе и общем наборе являются частотными поддиапазонами, полученными посредством OFDM.
16. Способ по п.1, в котором система беспроводной связи является системой множественного доступа с ортогональным разделением частот (OFDMA), использующей скачкообразную смену частоты (FH), в котором определяют первое множество схем скачкообразной смены частоты (FH) для первого набора и определяют второе множество схем скачкообразной смены частоты (FH) для общего набора, и в котором выделяют терминалу схему FH, выбранную из первого или из второго множества схем FH.
17. Способ выделения частотных под диапазонов в системе множественного доступа с ортогональным разделением частот (PFDMA), использующей скачкообразную смену частоты (FH), заключающийся в том, что определяют состояние канала для терминала; и выделяют терминалу схему FH из первого множества схем FH или второго множества схем FH, по меньшей мере, на основании состояния канала для терминала, при этом первое множество схем FH определено для первого набора частотных поддиапазонов, а второе множество схем FH определено для общего набора частотных поддиапазонов, причем первый набор и общий набор не перекрывают друг друга, первый набор включает в себя частотные поддиапазоны, предназначенные для выделения терминалам в первом секторе соты, а общий набор включает в себя частотные поддиапазоны, не испытывающие или почти не испытывающие помех со стороны первого сектора и, по меньшей мере, еще одного сектора в соте.
18. Способ по п.17, в котором дополнительно относят терминал к одной из множества групп, по меньшей мере, на основании состояния канала для терминала, числа схем FH в первом и втором множествах схем FH, числа других терминалов, которым должны быть выделены схемы FH в первом и втором множествах схем FH, или любой их комбинации, и при этом терминалу выделяют схему FH, по меньшей мере, на основании группы, к которой отнесен терминал.
19. Устройство выделения ресурсов в системе беспроводной связи, содержащее контроллер, выполненный с возможностью определения состояния канала для терминала; и планировщик, выполненный с возможностью выделения терминалу системных ресурсов из первого набора или из общего набора, по меньшей мере, на основании состояния канала для терминала, при этом первый набор и общий набор не перекрывают друг друга и включают в себя различные системные ресурсы, причем первый набор включает в себя системные ресурсы, которые могут быть выделены терминалам в первом секторе соты, а общий набор включает в себя системные ресурсы, не испытывающие или почти не испытывающие помех со стороны первого сектора и, по меньшей мере, еще одного сектора в соте.
20. Устройство по п.19, в котором сота включает в себя первый сектор и второй и третий секторы, и в котором общий набор включает в себя системные ресурсы, не испытывающие или почти не испытывающие помех со стороны первого, второго и третьего секторов в соте.
21. Устройство по п.19, в котором сота включает в себя первый сектор и второй и третий секторы, и в котором общий набор включает в себя системные ресурсы, не испытывающие или почти не испытывающие помех со стороны первого и второго секторов в соте.
22. Устройство выделения ресурсов в системе беспроводной связи, содержащее средство для определения состояния канала для терминала и средство для выделения терминалу системных ресурсов из первого набора или из общего набора, по меньшей мере, на основании состояния канала для терминала, при этом первый набор и общий набор не перекрывают друг друга и включают в себя различные системные ресурсы, причем первый набор включает в себя системные ресурсы, которые могут быть выделены терминалам в первом секторе соты, а общий набор включает в себя системные ресурсы, не испытывающие или почти не испытывающие помех со стороны первого сектора и, по меньшей мере, еще одного сектора в соте.
23. Устройство по п.22, в котором сота включает в себя первый сектор и второй и третий сектора, и в котором общий набор включает в себя системные ресурсы, не испытывающие или почти не испытывающие помех со стороны первого, второго и третьего секторов в соте.
24. Устройство по п.22, в котором сота включает в себя первый сектор и второй и третий секторы, и в котором общий набор включает в себя системные ресурсы, не испытывающие или почти не испытывающие помех со стороны первого и второго секторов в соте.
25. Способ выделения системных ресурсов в системе беспроводной связи, заключающийся в том, что формируют, по меньшей мере, один общий набор системных ресурсов из полных системных ресурсов, доступных для соты, причем каждый общий набор определен для различной комбинации из, по меньшей мере, двух секторов в соте и включает в себя системные ресурсы, не испытывающие или почти не испытывающие помех со стороны этих, по меньшей мере, двух секторов; и формируют для каждого сектора в соте специфический для сектора набор системных ресурсов, причем специфический для сектора набор для каждого сектора включает в себя все из полных системных ресурсов за исключением системных ресурсов, входящих в каждый общий набор, определенный для сектора, и при этом выделяют терминалам в соте системные ресурсы из специфического для сектора набора для каждого сектора и из, по меньшей мере, одного общего набора, по меньшей мере, на основании состояний каналов для этих терминалов.
26. Способ по п.25, в котором система беспроводной связи использует мультиплексирование с ортогональным разделением частот (OPDM), и в котором полные системные ресурсы представляют собой множество частотных поддиапазонов, полученных посредством OPDM.
27. Способ по п.26, в котором сота включает в себя первый, второй и третий секторы, и в котором каждый сектор связан с первым общим набором частотных поддиапазонов, не испытывающих или почти не испытывающих помех со стороны первого, второго и третьего секторов.
28. Способ по п.27, в котором первый сектор дополнительно связан со вторым и третьим общими наборами, причем второй общий набор включает в себя частотные поддиапазоны, не испытывающие или почти не испытывающие помех со стороны первого и второго секторов, а третий общий набор включает в себя частотные поддиапазоны, не испытывающие или почти не испытывающие помех со стороны первого и третьего секторов.
29. Устройство выделения ресурсов в системе беспроводной связи, содержащее средство для формирования, по меньшей мере, одного общего набора системных ресурсов из полных системных ресурсов, доступных для соты, причем каждый общий набор определен для различной комбинации из, по меньшей мере, двух секторов в соте и включает в себя системные ресурсы, не испытывающие или почти не испытывающие помех со стороны этих, по меньшей мере, двух секторов; и средство для формирования для каждого сектора в соте специфического для сектора набора системных ресурсов, причем специфический для сектора набор для каждого сектора включает в себя все из полных системных ресурсов за исключением системных ресурсов, содержащихся в каждом общем наборе, определенном для сектора, и при этом терминалам в соте выделены системные ресурсы из специфического для сектора набора для каждого сектора и из этого, по меньшей мере, одного общего набора, по меньшей мере, на основании состояний каналов для терминалов.
30. Способ передачи данных в системе беспроводной связи, заключающийся в том, что получают выделение системных ресурсов для терминала, при этом системные ресурсы, выделенные терминалу, выбраны из первого набора или общего набора, по меньшей мере, на основании состояния канала для этого терминала, причем первый набор и общий набор не перекрывают друг друга и включают в себя различные системные ресурсы, первый набор включает в себя системные ресурсы, предназначенные для выделения терминалам в первом секторе соты, а общий набор включает в себя системные ресурсы, не испытывающие или почти не испытывающие помех со стороны первого сектора и, по меньшей мере, еще одного сектора в соте; и генерируют управляющий сигнал, указывающий на системные ресурсы, выделенные терминалу.
31. Способ по п.30, в котором дополнительно обрабатывают данные для терминала для получения символов данных и отображают символы данных на системные ресурсы, выделенные терминалу, на основании управляющего сигнала.
32. Способ по п.30, в котором дополнительно обрабатывают принятую передачу данных для получения принятых символов, восстанавливают принятые символы из системных ресурсов, выделенных терминалу, на основании управляющего сигнала.
33. Способ по п.30, в котором выделяют терминалу системные ресурсы из общего набора и в котором посылают данные в терминал от, по меньшей мере, двух базовых станций для, по меньшей мере, двух секторов.
34. Способ по п.33, в котором дополнительно принимают передачи данных от, по меньшей мере, двух базовых станций; обрабатывают принятые передачи данных от каждой базовой станции для получения символов мягкого решения для базовой станции; объединяют символы мягкого решения, полученные для этих, по меньшей мере, двух базовых станций; и декодируют объединенные символы мягкого решения для получения декодированных данных для терминала.
35. Способ по п.30, в котором выделяют терминалу системные ресурсы из общего набора и в котором терминал посылает данные на, по меньшей мере, две базовые станции для, по меньшей мере, двух секторов.
36. Способ по п.35, в котором дополнительно принимают передачи данных от терминала посредством, по меньшей мере, двух базовых станций; обрабатывают принятые передачи данных на каждой базовой станции для получения символов мягкого решения для терминала; объединяют символы мягкого решения, полученные для терминала, посредством этих, по меньшей мере, двух базовых станций; и декодируют объединенные символы мягкого решения для получения декодированных данных для терминала.
37. Способ по п.30, в котором система беспроводной связи использует мультиплексирование с ортогональным разделением частот (PFDM) и в котором системные ресурсы, выделенные терминалу, содержат, по меньшей мере, один частотный поддиапазон.
38. Способ по п.30, в котором система беспроводной связи является системой множественного доступа с ортогональным разделением частот (OFDMA), использующей скачкообразную смену частоты (FH), и в котором управляющий сигнал указывает на различные частотные поддиапазоны, которые следует использовать для передачи данных в различных временных интервалах.
39. Устройство передачи и приема данных в системе беспроводной связи, содержащее контроллер, выполненный с возможностью получения выделения системных ресурсов для терминала и генерирования управляющего сигнала, указывающего на системные ресурсы, выделенные терминалу, при этом системные ресурсы, выделенные терминалу, выбраны из первого набора или из общего набора, по меньшей мере, на основании состояния канала для терминала, причем первый набор и общий набор не перекрывают друг друга и включают в себя различные системные ресурсы, первый набор включает в себя системные ресурсы, предназначенные для выделения терминалам в первом секторе соты, а общий набор включает в себя системные ресурсы, не испытывающие или почти не испытывающие помех со стороны первого сектора и, по меньшей мере, еще одного сектора в соте.
40. Устройство по п.39, дополнительно содержащее процессор данных, выполненный с возможностью обработки данных для терминала для получения символов данных; и устройство отображения, выполненное с возможностью отображения символов данных на системные ресурсы, выделенные терминалу, на основании управляющего сигнала.
41. Устройство по п.39, дополнительно содержащее демодулятор, выполненный с возможностью обработки принятой передачи данных для получения принятых символов; и устройство восстановления, выполненное с возможностью восстановления принятых символов из системных ресурсов, выделенных терминалу, на основании управляющего сигнала.
42. Устройство передачи и приема данных в системе беспроводной связи, содержащее средство для получения выделения системных ресурсов для терминала, при этом системные ресурсы, выделенные терминалу, выбраны из первого набора или из общего набора, по меньшей мере, на основании состояния канала для терминала, причем первый набор и общий набор не перекрывают друг друга и включают в себя различные системные ресурсы, первый набор включает в себя системные ресурсы, предназначенные для выделения терминалам в первом секторе соты, а общий набор включает в себя системные ресурсы, не испытывающие или почти не испытывающие помех со стороны первого сектора и, по меньшей мере, еще одного сектора в соте; и средство для генерирования управляющего сигнала, указывающего на системные ресурсы, выделенные терминалу.
43. Устройство по п.42, дополнительно содержащее средство для обработки данных для терминала для получения символов данных; и средство для отображения символов данных на системные ресурсы, выделенные терминалу, на основании управляющего сигнала.
44. Устройство по п.42, дополнительно содержащее средство для обработки принятой передачи данных для получения принятых символов; и средство для восстановления принятых символов из системных ресурсов, выделенных терминалу, на основании управляющего сигнала.
РИСУНКИ
|
|