|
(21), (22) Заявка: 2006102495/11, 30.06.2004
(24) Дата начала отсчета срока действия патента:
30.06.2004
(30) Конвенционный приоритет:
30.06.2003 CH 1157/03 12.09.2003 CH 1556/03
(43) Дата публикации заявки: 10.08.2007
(46) Опубликовано: 27.03.2009
(56) Список документов, цитированных в отчете о поиске:
WO 0241477 А1, 23.05.2002. ЕР 0683317 А1, 21.02.1995. GB 845654 А, 24.08.1960. SU 1043394 А, 23.09.1983.
(85) Дата перевода заявки PCT на национальную фазу:
30.01.2006
(86) Заявка PCT:
CH 2004/000410 (30.06.2004)
(87) Публикация PCT:
WO 2005/001311 (06.01.2005)
Адрес для переписки:
129090, Москва, ул. Б.Спасская, 25, стр.3, ООО “Юридическая фирма Городисский и партнеры”, пат.пов. С.А.Дорофееву, рег.№ 146
|
(72) Автор(ы):
ШРЕТТЕР Йоханнес (LI)
(73) Патентообладатель(и):
ПЛЭНЕТЭНЕРДЖИ ЛИМИТЕД (LI)
|
(54) СПОСОБ И УСТРОЙСТВО ДЛЯ МЕХАНИЧЕСКОЙ ИЛИ МАГНИТНОЙ ПЕРЕДАЧИ УСИЛИЯ
(57) Реферат:
Изобретение относится к устройству для механической и/или магнитной передачи усилия посредством взаимодействия между собой пружин и/или магнитов. В устройстве для передачи усилия посредством механического взаимодействия предусмотрено несколько суппортов для размещения и расположения одной или нескольких пружин, амортизаторов или т.п. Каждый суппорт связан с одним или несколькими средствами свободного для возможности вращения вокруг оси вращения или движения вдоль прямой или криволинейной поступательной оси только в одном направлении. Несколько подобных суппортов устанавливают на расстоянии по отношению друг к другу с возможностью передачи переданного на первый суппорт импульса с этого первого суппорта посредством взаимодействия пружин на соседний второй суппорт, с этого второго суппорта – на соседний со вторым суппортом, третий суппорт и т.д. Важно при этом то, что из-за невозможного благодаря использованию средств свободного хода обратного хода приведенного в движение суппорта происходит практически полная передача импульса на соответственно следующий суппорт, так что стартовый импульс, однажды переданный внешним датчиком импульсов на магнитное устройство для передачи усилия, может быть передан аналогично волне практически без потерь на большие отрезки пути. Изобретение позволяет передавать импульсы на большие отрезки пути, а также отбирать часть энергии импульса. 21 з.п. ф-лы, 27 ил.
Изобретение относится к устройству для механической и/или магнитной передачи усилия с помощью подвижных и вступающих во взаимодействие между собой пружин, амортизаторов, магнитов и т.п.
Уже давно известны механические или магнитные устройства для передачи усилия, в которых усилие привода передается от первого установленного с возможностью вращения тела на второе установленное с возможностью вращения тело. Такие устройства для передачи усилия используются в жестких муфтах или в так называемых волновых компенсационных муфтах. Они имеются во всем мире во многих конструктивных формах и с различными принципами действия.
Задачей настоящего изобретения является создание усовершенствованного способа, а также устройства для механической или магнитной передачи усилия, в частности передачи импульсов, с помощью которых можно было бы, в частности, улучшить способность передачи крутящего момента. Другой целью является создание способа и устройства для механической передачи усилия, с помощью которых импульсы можно было бы передавать на большие отрезки пути. Целью является также создание устройства, с помощью которого можно было бы отбирать часть энергии импульса.
Согласно изобретению задача решается посредством устройства в соответствии с ограничительной частью п.1 формулы, отличающегося тем, что суппорты установлены с возможностью вращения соответственно на собственной независимой оси. Устройство согласно изобретению имеет то преимущество, что можно создать устройства передачи произвольной длины. Кроме того, устройство согласно изобретению может состоять из идентичных узлов или элементов.
Предпочтительно для образования элемента передачи импульсов по два суппорта на расстоянии друг от друга установлены на одной общей оси без возможности проворачивания. Могут быть предусмотрены далее несколько таких элементов передачи импульсов, которые установлены коаксиально на расстоянии друг от друга вдоль одной общей оси вращения таким образом, что пружины, амортизаторы или магниты одного элемента могут взаимодействовать, по меньшей мере, с пружинами, амортизаторами или магнитами соседнего элемента. Благодаря такому виду интерактивности можно передавать импульсы вращения практически без потерь. Целесообразно ось суппорта или элемента установить с возможностью вращения соответственно на неподвижной раме, а средства свободного хода (ограничители обратного хода) прочно соединить с этой рамой, так что суппорт или элемент может вращаться только в одном направлении.
Как уже сказано, суппорт может быть выполнен в виде подвижной каретки, а несколько кареток могут быть расположены в ряд и на расстоянии друг от друга на шине с возможностью движения только в одном определенном направлении, так что стартовый импульс, переданный внешним датчиком импульсов на первую каретку, передается на последнюю находящуюся на шине каретку. В качестве альтернативы в качестве суппорта может быть предусмотрен также диск или кольцо, а несколько дисков или колец могут быть установлены на одной общей или нескольких осях вращения и на расстоянии друг от друга в виде дискового или кольцевого пакета. Описанные геометрические формы легко реализовать на практике и они оказываются особенно благоприятными.
Предпочтительно служащий суппортом диск, кольцо, частичное кольцо или т.п. удерживаются центральным или внецентренным подшипником свободного хода, который обеспечивает, чтобы суппорт вращался только в одном направлении. Подшипник свободного хода может представлять собой комбинацию обычного подшипника и подшипника свободного хода. Чтобы снизить нагрузку на подшипник свободного хода, кольца, диски, каретки и т.п. целесообразно опираются на соответствующие отдельные подшипники или удерживаются с их помощью подвижными, по меньшей мере, в одном направлении и используют отдельные подшипники свободного хода, которые, например, в сочетании с зубчатым колесом, взаимодействующим с соответствующим зубчатым венцом кольца или диска, контролируют направление вращения или движения. Специалисту понятно, что в случае использования нескольких подшипников они могут прилегать к внутренней и/или внешней периферии кольца.
Можно предусмотреть в качестве суппорта для пружин, амортизаторов и т.п. круговой диск и несколько таких дисков установить в одной общей плоскости и на расстоянии друг от друга с возможностью вращения только в одном определенном направлении (ось вращения перпендикулярна общей плоскости), так что стартовый импульс вращения, переданный внешним датчиком импульсов на первый диск, передается на все диски вплоть до последнего диска дискового пакета. При этом существует возможность установки дисков с возможностью вращения всех дисков в одном направлении или попеременно во встречных направлениях, если диски установлены не друг за другом, а рядом друг с другом. Можно также расположить диски в виде штабеля и по кругу.
Можно при линейном расположении взаимодействующих между собой суппортов предусмотреть средства для передачи или ввода импульса последнего суппорта снова на первый суппорт. Такими средствами могут быть, например, ось, соединяющая последний суппорт с первым суппортом. В качестве средств опоры суппортов могут быть подшипники всех типов, шарикоподшипники, подшипники скольжения, подшипники вращения и т.п. Важно лишь обеспечить транспорт или движение суппортов с как можно меньшими потерями, чтобы из введенной извне энергии в виде импульса не слишком много терялось энергии в виде потерь на трение.
Согласно одному особенно предпочтительному варианту осуществления изобретения для образования отдельного элемента передачи импульсов на одной общей оси на расстоянии друг от друга без возможности проворачивания установлены по два суппорта. Это имеет то преимущество, что длина устройства для передачи усилия может быть произвольной. Могут быть предусмотрены несколько таких элементов. Они могут быть установлены коаксиально на расстоянии друг от друга вдоль одной общей оси вращения с возможностью взаимодействия пружинящих средств одного элемента, по меньшей мере, с одним соседним элементом.
Целесообразно суппорты посредством нескольких прилегающих снаружи к периферии подшипников установить с возможностью свободного вращения, а на внутренней стороне кольца предусмотреть зубчатый венец, в который входит удерживаемое подшипником свободного хода зубчатое колесо. Общая ось вращения суппорта может лежать на прямой или на криволинейной траектории, предпочтительно круговой траектории.
Предпочтительно на одной или нескольких несущих суппорты осях установлены без возможности проворачивания одно или несколько первых зубчатых колес, а на расстоянии от оси вращения упомянутых осей предусмотрена, по меньшей мере, одна вторая ось с установленными на ней зубчатыми колесами с ограничителями обратного хода, причем эти вторые зубчатые колеса могут быть приведены в зацепление с первыми зубчатыми колесами непосредственно или через цепь, или ремень. Посредством вторых зубчатых колес часть энергии импульса можно передавать на внешний коллектор энергии импульса или отбирать.
Предпочтительно предусмотрены средства для блокирования или запирания, по меньшей мере, одного элемента в определенном повернутом положении. Эти запорные или блокировочные средства могут быть образованы стопором, зубчатым колесом, муфтой и т.п. и взаимодействовать, предпочтительно, с геометрическим замыканием, по меньшей мере, с одним элементом, предпочтительно с вторым элементом устройства. С помощью запорных средств можно, например, застопорить второй элемент передачи импульсов соответствующего устройства, так что первый приводной элемент может быть нагружен желаемым натяжением пружины. Хотя, в принципе, каждый суппорт может быть оснащен только одной пружиной, согласно одному предпочтительному варианту осуществления изобретения каждый суппорт снабжен, по меньшей мере, двумя расположенными на расстоянии друг от друга пружинами.
Предпочтительно на суппортах, шестернях, зубчатых колесах, ограничителях обратного хода или осях установить дополнительные массивные детали, например маховики, для повышения аккумулируемой устройством энергии импульса. Этим можно оказать влияние на аккумулируемую в устройстве кинетическую энергию. Согласно одному предпочтительному варианту осуществления изобретения предусмотрено устройство для регулирования максимального сжатия и/или ослабления пружины. Это позволяет поддерживать остаточное натяжение между пружинами соседних суппортов. Для этой цели регулировочное устройство может представлять собой расположенную на пружине раму или шпильку с гайкой, чтобы ограничить максимальное сжатие и/или ослабление пружины.
Целесообразно положение и форму магнитов на отдельных суппортах выбрать с возможностью установления остаточного напряжения между расположенными на соседних суппортах магнитами, которое всегда больше 0. Точно так же в случае пружин или амортизаторов их форму или характер, а также их положение на отдельных суппортах выбирают с возможностью установления остаточного натяжения между расположенными на соседних суппортах пружинами или амортизаторами, которое всегда больше 0. Предпочтительно взаимодействующие между собой зубчатые колеса, шестерни или т.п. установлены с возможностью отвода наружу из отдельных элементов энергии движения и движения по инерции шестерен или зубчатых колес с маховиками или без них. Для осуществления этого на внутренних первых зубчатых колесах могут быть предусмотрены дополнительные ограничители обратного хода.
Один предпочтительный вариант осуществления изобретения предусматривает расположение на одной или нескольких осях одного или нескольких первых зубчатых колес с ограничителями обратного хода на расстоянии от оси вращения осей упомянутой оси, по меньшей мере, одной второй оси с установленными на ней без возможности проворачивания вторыми зубчатыми колесами или с установленными на ней вторыми зубчатыми колесами с ограничителями обратного хода, причем вторые зубчатые колеса посредством приводной цепи, ремня, зубчатого ремня и т.п. или непосредственно могут быть приведены в зацепление с первыми зубчатыми колесами. Далее может быть предусмотрено управление для достижения разной динамической импульсной характеристики за счет отвода наружу энергии движения только от каждого второго или только от каждого третьего или только от каждого четвертого и т.д. элемента. Например, энергия может быть отведена наружу от второго, четвертого, шестого, восьмого элемента и т.д. или третьего, шестого, девятого, двенадцатого и т.д. элемента.
Изобретение более подробно описано ниже со ссылкой на чертежи, на которых одинаковые детали обозначены одинаковыми ссылочными позициями. На чертежах изображают:
– фиг.1: в перспективе дискообразный суппорт с двумя противоположными друг другу держателями для размещения на каждом одной пружины или одного амортизатора;
– фиг.2: суппорт по фиг.1 с расположенными на цоколях пружинами;
– фиг.3: суппорт по фиг.2, установленный на оси;
– фиг.4: в перспективе, два суппорта (отдельный элемент передачи импульсов), установленных с возможностью вращения на одной общей оси и на расстоянии друг от друга;
– фиг.5: установленный с возможностью вращения на оси суппорт с приводным устройством для привода или толчка суппорта (приводной элемент);
– фиг.6: суппорт по фиг.5 с дополнительным устройством для стопорения вращающегося суппорта в определенном повернутом положении;
– фиг.7: частичный вид устройства согласно изобретению с приводным элементом (фиг.3) и элементом для передачи импульсов;
– фиг.8: устройство по фиг.7 с внешним валом для отбора энергии импульса;
– фиг.9: в перспективе другой пример выполнения устройства согласно изобретению с несколькими суппортами, установленными вдоль оси вращения на расстоянии друг от друга;
– фиг.10: устройство по фиг.9 во втором рабочем положении суппорта;
– фиг.11: другой вариант выполнения суппорта с двумя расположенными друг против друга магнитами;
– фиг.12: элемент передачи импульсов, состоящий из двух суппортов по фиг.11;
– фиг.13: передаточный механизм, состоящий из двух элементов передачи импульсов по фиг.12;
– фиг.14: элемент передачи импульсов по фиг.12 c ограничителем обратного хода и зубчатым колесом;
– фиг.15: передаточный механизм из двух элементов передачи импульсов по фиг.14 и расположенным на расстоянии от передаточного механизма экстракционным передаточным механизмом;
– фиг.16: элемент передачи импульсов по фиг.14, установленный на раме;
– фиг.17: передаточный механизм из нескольких установленных друг за другом элементов передачи импульсов, находящихся в зацеплении между собой, и расцепляющего передаточного механизма;
– фиг.18: передаточный механизм по фиг.17 с другим передаточным отношением;
– фиг.19: устройство по фиг.18 с маховиками, дополнительно установленными на расцепляющем передаточном механизме;
– фиг.20: а) схематично намагничивание магнитов двух соседних элементов; b) исходное положение между обоими элементами по фиг.20а; с) положение магнитов двух соседних элементов при созданном натяжении (сжатие);
– фиг.21: первый вариант выполнения принципиального устройства отбора энергии с шестернями;
– фиг.22: второй вариант выполнения устройства отбора энергии с находящимися в зацеплении между собой зубчатыми колесами;
– фиг.23: третий вариант выполнения устройства отбора энергии;
– фиг.24: четвертый вариант выполнения устройства отбора энергии;
– фиг.25: пятый вариант выполнения устройства отбора энергии с маховиком.
На фиг.1-3 изображен круглый суппорт 11, на котором друг против друга расположены держатели 13 пружинящих средств 15 (фиг.1 и 2). Держатели 13 состоят из приблизительно трапециевидных в плане деталей, жестко установленных на суппорте 11 посредством винтов или заклепок 17. Держатели 13 расположены на краю 19 суппорта 11 так, что длинная кромка 21 основания трапециевидных держателей 13 лежит снаружи или может быть расположена заподлицо с краем 19 суппорта.
Трапециевидные держатели 13 имеют поверхность 23 основания, прилегающую к суппорту 11, и расположенную на расстоянии от поверхности 23 основания торцевую поверхность 25. Поверхность 23 основания и торцевая поверхность 25 жестко соединены между собой средней частью 27. Средняя часть 27 образует с боковыми кромками 29, 29′ поверхности 23 основания и торцевой поверхности 25 ориентированное в сторону U-образное гнездо 31 для пружинящих средств 15. В поверхности 23 основания и торцевой поверхности 25 выполнены круглые отверстия 33 для размещения штифта 35.
На фиг.2 и 3 пружинящие средства 15 расположены на держателе 13. Пружинящие средства 15 включают в себя пружину 15, которая расположена на ножке 37 с возможностью закрепления посредством пальца или винта 39 на средней части 27 или отделения от нее. Пружина 15 зажата между ножкой 37 и головкой 41 винта. На головке 41 винта предусмотрен радиально отстоящий штифт 43, который может служить упором.
На фиг.3 оснащенный пружинами 15 суппорт 11 жестко установлен на оси 45. Ось 45 размещена в подшипнике 47 (подробно не показан), установленном на кронштейне 50 рамы 49. Расположенный на кронштейне 50 и взаимодействующий с осью 45 ограничитель 51 обратного хода обеспечивает, чтобы ось 45 могла вращаться только в одном направлении 53 вращения (направление передачи импульсов). В принципе, возможно соединение без проворачивания ограничителя 51 обратного хода либо с суппортом 11, либо с осью. Возможно, например, чтобы ось 45 была установлена без возможности проворачивания, а ограничитель 51 обратного хода был жестко соединен с суппортом 11. Важное значение для функционирования устройства имеет лишь то, что ограничитель 51 обратного хода действует между осью 45 и суппортом 11 и обеспечивает вращение суппорта 11 только в одном направлении 53. Через соединенную без проворачивания с осью 45 шестерню 55 энергия соответствующего импульса может быть отведена наружу.
На фиг.4 изображен состоящий из двух суппортов 11а, 11b элемент 12 передачи импульсов. Суппорты 11а, 11b установлены без проворачивания на расстоянии друг от друга на оси 45 (на фиг.4 не показана). Между суппортами 11а, 11b проходит отстоящий под прямым углом от рамы 49 кронштейн 50 с круглым отверстием для оси 45. На кронштейне 50 жестко установлен, по меньшей мере, один кольцеобразный ограничитель 51 обратного хода, который разрешает вращение оси 45 только в одном направлении 53. Держатели 13 и пружинящие средства 15 установлены на ориентированных наружу сторонах дисков 11а, 11b.
Элемент 12, как на фиг.4, образует отдельный блок передачи импульсов. Несколько таких элементов 12 могут быть установлены на расстоянии друг от друга на общей оси 52 вращения, так что переданный на первый элемент 12 импульс может быть передан на соседний с первым элементом 12 элемент 12а, с него на следующий элемент 12b и т.д.
В устройстве, состоящем из множества установленных на оси 52 вращения элементов 12, предусмотренные в начале и в конце устройства элементы 12 могут содержать согласно фиг.3 или 5 только один суппорт 11. Элементы, предусмотренные между концевыми элементами, могут быть выполнены тогда согласно фиг.4 с двумя суппортами 11а, 11b каждый. Такое устройство позволяет передавать импульс от первого элемента 12 вплоть до последнего элемента ряда элементов.
Пример выполнения по фиг.5 отличается от примера выполнения по фиг.3 тем, что вместо шестерни 55 на оси 45 установлено зубчатое колесо 57. Взаимодействующее с зубчатым колесом 57 приводное зубчатое колесо 59 позволяет привести суппорт 11 в движение. Также и в этом примере выполнения ограничитель 51 обратного хода обеспечивает, чтобы ось 45 и установленный без проворачивания на оси 45 суппорт 11 могли вращаться только в одном направлении 53.
На фиг.6 изображен пример выполнения, показывающий приводную сторону устройства согласно изобретению. Первый элемент 12 приводной стороны содержит только один суппорт 11 с пружинами 15, которые могут взаимодействовать с соседним установленным на второй оси 45а элементом 12а. Элементы 12, 12а установлены на таком расстоянии друг от друга, что расположенные на обращенных друг к другу сторонах элементов 12, 12а пружины 15 при вращении элементов 12, 12а друг относительно друга попадают на держатели 13, 13а элемента 12а. Если при работе через приводное зубчатое колесо 59 на элемент 12 передается импульс вращения, то элемент 12 вращается в направлении 53 (стрелка 53), а пружины 15 попадают на держатели 13а элемента 12а. За счет инерции массы пружины 15 сначала сжимаются, пока элемент 12 не придет в движение. Поскольку ограничитель обратного хода 51 препятствует обратному движению первого элемента 12 в направлении, встречном направлению 53, вся энергия передается с элемента 12 на элемент 12а. На фиг.6 устройство изображено в момент, когда пружина 15 натяжена.
В примере выполнения по фиг.6 на периферии второго элемента 12а предусмотрен зубчатый венец 61, который входит в зубчатый венец 63 еще одного зубчатого колеса 65. Зубчатое колесо 65 связано с электромагнитным или механическим тормозом 67. Электромагнитный или механический тормоз 67 препятствует вращению элемента 12а до тех пор, пока энергия импульса вращения не будет полностью преобразована в энергию пружины. Если посредством зубчатых колес 59, 57 создается натяжение пружины между элементами 12, 12а, то это натяжение пружины может быть мгновенно устранено за счет ослабления тормоза или муфты 67. Такое устройство целесообразно предусмотреть между первым и вторым элементами 12, 12а или между первым и третьим или между первым и четвертым элементами 12, 12а и т.д., чтобы создать сильный стартовый импульс. В принципе, могут быть предусмотрены несколько таких тормозов или муфт.
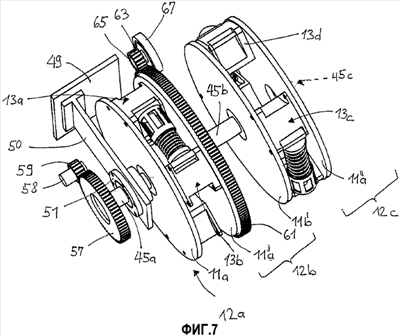
На фиг.7 изображен пример выполнения, в котором между собой взаимодействуют несколько элементов 12а, 12b и т.д. Элемент 12а жестко установлен на первой оси 45а, элемент 12b – на второй оси 45b, независимой от первой, а элемент 12 с – на третьей независимой оси 45с (на фиг.7 не показана). Для наглядности определенные детали, такие как ограничитель 51 обратного хода и рама 49 с кронштейном 50 для закрепления вала 45b, на чертеже опущены (фиг.8). Если через приводимое приводным валом 58 приводное зубчатое колесо 59 и зубчатое колесо 57 на ось 45а и тем самым на элемент 12а передается импульс, то этот импульс практически полностью передается пружинами 15а на элемент 12b, а с него – на элемент 12с (показан только суппорт 11а” элемента 12с). Таким образом, однажды переданный на устройство импульс последовательно движется от одного элемента к следующему элементу до тех пор, пока он не дойдет до конца установленных друг за другом элементов 12а, 12b и т.д. В принципе, возможно, чтобы импульс затем вернулся к месту, в котором он подавался к устройству. Для этой цели на держателях 13а, 13b и т.д. соседних элементов 12a, 12b и т.д. может быть предусмотрено по одному пружинящему средству 15a, 15b и т.д. Такое устройство может быть, в принципе, использовано для аккумулирования за определенное время кинетической энергии.
На фиг.8 изображено механическое устройство передачи импульсов с тремя установленными друг за другом элементами 12а-12с. У элемента 12b между суппортами 11b, 11b’ на оси 45b установлено без проворачивания зубчатое колесо 67. Зубчатое колесо 67 может взаимодействовать с зубчатым колесом 69. Зубчатое колесо 69 установлено на параллельном оси 52 вращения валу 71 с ограничителем 51 обратного хода. Посредством зубчатых колес 69 энергия может передаваться устройством передачи импульсов на вал 71. Для этой цели шестерни 67, 69 могут быть подвижно соединены между собой цепью, зубчатым ремнем и т.п. или непосредственно в виде двух находящихся в зацеплении между собой зубчатых колес. При вращении суппорта 11а суппорт 11b и тем самым ось 45b также приходят во вращение. Через шестерни 67, 69 энергия может передаваться на вал 71. В принципе, в целях отбора энергии на шестерне 69 или 67 могут быть предусмотрены ограничители обратного хода. Вал 71 с зубчатым колесом 69 может быть частью коллектора энергии импульса.
На фиг.9, 10 изображено устройство передачи импульсов с четырьмя установленными друг за другом элементами 12 в различных рабочих положениях. На фиг.9 в определенный момент t пружина 15а натяжена, а пружины 15b, 15 с ослаблены. В следующий момент t+х импульс передан с элемента 12а на элементы 12b, 12с и натяжены пружины 15b.
Предпочтительно следует выбирать пружинящие элементы, которые позволяют фиксировать настройку остаточного натяжения. Это может быть достигнуто за счет механического устройства, как оно используется в амортизаторе. Пружины могут быть также предпочтительно сконструированы так, чтобы при полном ослаблении момент приложения силы (незадолго до точки ослабления) находился еще относительно близко к точке максимального натяжения. Предпочтительно используют такой пружинящий элемент, у которого остаточное натяжение может быть настроено.
Отбор энергии следует выбирать предпочтительно так, чтобы он достигал не более 80% (800 кг) крутящего момента остаточного напряжения отдельной пружины за счет имеющейся пружины, например на 1000 кг. Этим достигается то, что импульс проходит относительно быстро и равномерно через систему (расположение нескольких элементов). При использовании магнитов следует обратить внимание на то, чтобы сохранялось соответствующее остаточное напряжение.
Центробежная сила отдельных элементов или отдельных суппортов может быть повышена также механически за счет установки на оси соответствующего элемента большой шестерни, а снаружи в «коллекторе энергии импульса» – маленькой шестерни, однако в комбинации с большим маховиком. Таким образом, механически повышается вес элементов. Маховик и ограничитель обратного хода могут быть выполнены, например, в виде одного узла. Далее возможно оснащение внутренней шестерни ограничителем обратного хода. Кроме того, как показано на фиг.8, ограничители обратного хода могут быть предусмотрены на внешнем 69 и внутреннем 67 зубчатых колесах.
На фиг.11 и 12 изображен другой вариант выполнения суппорта 11 с двумя расположенными с одной его стороны магнитами 73. Магниты 73 прочно соединены с суппортом 11 посредством корпуса 75. В центре круглого суппорта 11 находится фланец 76 с круглым отверстием 77 для размещения оси 45. Паз 79 служит для размещения штифта или шплинта, с помощью которого суппорт 11 может быть установлен без возможности проворачивания на оси 45. Магниты 73 ориентированы при этом так, что вектор магнитного поля ориентирован в направлении движения и не возникает никаких осевых усилий. Изображенный на фиг.12 узел образует так называемый элемент 12 передачи импульсов.
На фиг.13 изображены два установленных друг за другом и образующих между собой передаточный механизм элемента 12, 12′ передачи импульсов. Полюса взаимодействующих между собой магнитов 73 ориентированы по отношению друг к другу, так что при сближении магнитов между ними возникает сила отталкивания. Следовательно, магниты будут передавать импульс на соседний элемент 12, не касаясь друг друга.
На фиг.14 схематично изображен элемент 12 передачи импульсов с установленным на оси 45 ограничителем 51 обратного хода и шестерней 55.
На фиг.15 изображен передаточный механизм из двух элементов 12, 12′ и коллектора 81 энергии. Коллектор 81 энергии содержит ось 83, на которой установлены шестерни 85 с ограничителем обратного хода. Расстояние между шестернями 85 равно расстоянию между шестернями 55. Шестерни 55, 85 могут находиться в зацеплении посредством цепи, ремня и т.п. или непосредственно в виде зубчатых колес и тем самым приводить в действие коллектор 81 энергии.
На фиг.16 элемент 12 установлен на кронштейне 50 рамы 49.
На фиг.17-19 изображены передаточные механизмы из нескольких элементов 12 с установленным параллельно передаточному механизму коллектором 81 энергии.
Маленькое зубчатое колесо, шестерня на элементе в комбинации с большим зубчатым колесом на коллекторе энергии вызывают повышение крутящего момента на оси коллектора энергии импульса (фиг.17).
Большое зубчатое колесо, шестерня на элементе в комбинации с маленьким зубчатым колесом на коллекторе энергии вызывают повышение скорости на оси коллектора энергии импульса (фиг.18).
Предпочтительно следует использовать два средних по отношению к диаметру суппорта зубчатых колеса, одно на элементе и одно на коллекторе импульса. За счет дополнительной комбинации шестерни/зубчатого колеса с ограничителем обратного хода на «коллекторе энергии импульса» с маховиком 89 может происходить оптимальный отбор энергии (фиг.19).
С помощью фиг.20 ниже на примере поясняется передача энергии (M1b+M1a – это 1-й элемент; M2b+M2a – это 2-й элемент). В исходном положении между магнитами M1a+М2а господствует, например, остаточное напряжение (стрелка 74) 500 Нм, т.е. все магниты находятся в положении равновесия. При этом значение имеет то, что остаточное напряжение больше 0 Нм. Этим достигается то, что при передаче импульса крутящий момент никогда не бывает ниже соответствующего остаточного напряжения. Это относится в равной мере к примерам выполнения с магнитами или пружинами. Расстояние между магнитами M1b и M2b или М1а и M1b (стрелки 78) соответствует созданному напряжению.
Для отбора энергии
На фиг.21 схематично изображено принципиальное устройство, у которого шестерня 1 установлена без возможности проворачивания на оси 1 или суппорте/диске. Ограничитель 1 обратного хода позволяет вращение оси 1 только в направлении импульса. Шестерня 2 жестко соединена с ограничителем 2 обратного хода. Ограничитель 2 обратного хода позволяет передавать на ось 2 соответствующий импульс, получаемый от шестерни 1 через шестерню 2. Если импульс полностью передан и шестерня 2 остановилась, то установленные в ряд на оси 2 шестерни 2b с ограничителем 2b обратного хода и шестерни 2с с ограничителем 2с обратного хода и т.д. могут передавать проходящий через устройство импульс на ось 2, не затрагивая других остановившихся шестерен, поскольку соответствующий ограничитель 2 обратного хода делает возможным проскальзывание. Вместо шестерен могут использоваться также зубчатые колеса или т.п., как это показано на фиг.22. В обоих примерах (фиг.21 и 22) энергию всего импульса можно отбирать на оси 2, причем ось 2 может быть также разделена (несколько отдельных генераторов при длинной импульсной цепи). В принципе, ось может быть также разделена посредством муфт.
В примере выполнения по фиг.23 шестерня 1 закреплена на ограничителе 3 обратного хода, а шестерня 2 установлена без возможности проворачивания на оси 2. В этом примере выполнения ограничитель 3 обратного хода выполняет задачу ограничителя обратного хода в первом примере выполнения.
Пример выполнения по фиг.24 соответствует комбинации примеров 1 и 3.
Пятый пример выполнения (фиг.25) показывает устройство с маховиком. За счет комбинации с маховиком достигается еще более совершенная передача импульса. Также достигается повышение центробежной силы. Далее, использование маховиков имеет то преимущество, что желаемый собственный вес внутренних дисков может быть снижен (экономия веса), если маховики разместить снаружи на шестернях или ограничителях обратного хода.
Существенным у устройства согласно изобретению является то, что импульс или крутящий момент посредством пружин, амортизаторов, магнитов и т.п. передается с подвижно установленного в одном определенном направлении 2-го суппорта на соседний подвижно установленный в том же направлении 3-й суппорт и т.д. Важно, что каждый суппорт связан с соответствующими средствами, например средствами свободного хода, такими как подшипники свободного хода, так что он может вращаться или перемещаться вперед только в одном определенном направлении. Благодаря невозможному за счет используемых средств свободного хода обратному ходу приведенного в движение суппорта происходит практически полная передача импульса на соответственно следующий суппорт, так что стартовый импульс, однажды переданный внешним датчиком импульсов на магнитное устройство передачи импульсов, может быть передан аналогично волне практически без потерь на большие расстояния. Специалисту ясно, что в рамках этого изобретения возможны и могут быть реализованы самые разные устройства и выполнения, не отклоняясь от идеи изобретения.
Совершенная самокомпенсирующаяся симметрия возникает тогда, когда каждый элемент устройства автоматически (т.е. один за другим) устанавливается в новое положение, после того как один или несколько элементов устройства изменяет/изменяют свою основную настройку. Предпочтительно, если направление движения всех элементов ограничено в одном и том же направлении вращения. При этом число элементов не играет роли до тех пор, пока
а) внутреннее напряжение в равновесии отдельных элементов по отношению друг к другу выше, чем общее трение в механической системе;
б) по меньшей мере, один, предпочтительно все элементы (на которые действуют силы), ограничены в одном и том же направлении вращения.
1. Основной закон динамической самокомпенсирующейся механической и/или магнитной симметрии:
Асимметричная находящаяся в беспокойстве динамическая самокомпенсирующаяся симметрия (расположения элементов) сама восстанавливается до симметричной за счет своих внутренних сил/напряжений крутящего момента отдельных элементов, пока действующие друг на друга сила/напряжение крутящего момента между каждым действующим друг в друге элементом выше суммы трения во всей системе, или, проще говоря:
Асимметричная находящаяся в беспокойстве динамическая самокомпенсирующаяся симметрия восстанавливается от своей собственной внутренней силы, пока действующее друг на друга в равновесии напряжение крутящего момента между отдельными элементами выше суммы трения во всей системе.
2. Основной закон динамической самокомпенсирующейся механической и/или магнитной симметрии:
Количество энергии, создаваемой (может быть отобрана на одной или нескольких осях коллектора) после одного или нескольких полных (все элементы) «восстановлений» (пульсирующий элемент или пульсирующие элементы вызывают асимметрично-симметричную реакцию), может быть выше (при соответствующем числе элементов) начальной энергии (изменение положения одного или нескольких элементов за счет импульсов), вызывающей асимметрию, или, проще говоря:
количество энергии, высвобождаемое при симметричном восстановлении динамической самокомпенсирующейся механической и/или магнитной симметрии, может быть при увеличении числа элементов больше количества энергии, вызывающего импульсную симметрию в системе.
Зубчатые колеса на элементах (фиг.14) приносят каждый асимметричный шаг (выработанный импульс) вне устройства, причем узлы зубчатое колесо-ограничитель обратного хода (поз.85 на фиг.15) направляют усилие (энергию) индивидуально, однако непрерывно (эффект overrun-clutch) на ось, связанную с генератором. Это введенное «беспокойство» (импульс на первом элементе) во время работы системы постоянно повторяют в последовательностях (для достижения синхронного хода 2-я, 3-я последовательности введены непосредственно до того, как 1-й, 2-й импульсы достигнут другого конца устройства), смещенное по времени, однако непрерывно аккумулированное дополнительное движение преобразовано в «энергию».
Пример расчета с 50 элементами:
Ввод энергии на 1-м элементе (введенный импульс, 60 )

Отбор энергии на 2-м – 50-м элементах
49 Ч 60 (выработанный импульс 2940 )

Компенсация симметрии вызывает «производство энергии»
Пояснение:
Крутящий момент импульса составляет в нашем примере между 1000 Нм (максимальное напряжение) и 500 Нм (остаточное напряжение) 750 Нм.
Скептик возразит: поскольку имеет место трение, это симметричное устройство где-нибудь в середине остановится.
Это неверно, поскольку, например, 50 элементов друг за другом имеют общее распределение, включая коллективную ось, потери крутящего момента 50 Нм (500 Нм – 50 Нм = 450 Нм, 1000 Нм – 50 Нм = 950 Нм), т.е. минимум 450 Нм и максимум 950 Нм, и в распоряжении постоянно имеются в среднем 700 Нм, поскольку импульс постоянно повторяется.
Для получения быстрой последовательности импульсов на практике 50% среднего крутящего момента (в данном примере 350 Нм) отводят на генератор.
Перечень ссылочных позиций
11 – суппорт
13 – держатели
15 – пружинящие средства
17 – винты или заклепки
19 – край суппорта (периферия)
21 – кромка основания трапециевидных держателей
23 – поверхность основания
25 – торцевая поверхность
27 – средняя часть
29, 29′ – боковые кромки
31 – U-образное гнездо
33 – отверстия
35 – штифт
37 – ножка
39 – палец или винт для закрепления пружины 15
41 – головка винта
43 – штифт
45 – ось
47 – подшипник
49 – рама
50 – кронштейн рамы с отверстием для размещения оси 45
51 – ограничитель обратного хода
52 – ось вращения оси 45
53 – направление вращения
55 – шестерня
57 – зубчатое колесо
59 – приводное зубчатое колесо
61 – зубчатый венец на периферии суппорта
63 – зубчатый венец электромагнитного или механического тормоза
65 – зубчатое колесо электромагнитного или механического тормоза
67 – зубчатое колесо между суппортами
69 – зубчатое колесо на оси 71
71 – ось коллектора энергии импульса
73 – магниты
74 – стрелка для остаточного напряжения
75 – корпус
76 – фланец
77 – круглое отверстие
79 – паз
81 – коллектор энергии
83 – ось
85 – шестерня
89 – маховик
Формула изобретения
1. Устройство для передачи усилия посредством механического взаимодействия, содержащее несколько суппортов для размещения или расположения одной или нескольких пружин, амортизаторов или магнитов, по меньшей мере, одну ось, на которой суппорты установлены с возможностью вращения с помощью опорных средств, одно или несколько средств свободного хода, в частности подшипников свободного хода, действующих между отдельными суппортами и, по меньшей мере, одной осью, так что несущие пружины, амортизаторы или магниты суппортов имеют возможность вращения только в одном направлении движения либо вокруг одной оси вращения, расположенные на суппортах пружины, амортизаторы или магниты, ориентированные соответственно в направлении движения суппорта, а также расположение соседних суппортов с возможностью взаимодействия между собой расположенных на этих суппортах пружин, амортизаторов или магнитов с целью передачи импульсов, отличающееся тем, что каждый суппорт установлен с возможностью вращения соответственно на собственной независимой оси.
2. Устройство по п.1, отличающееся тем, что для образования элемента передачи импульсов на одной общей оси на расстоянии друг от друга без возможности проворачивания установлены по два суппорта.
3. Устройство по п.1 или 2, отличающееся тем, что предусмотрено несколько элементов передачи импульсов, которые расположены коаксиально на расстоянии друг от друга вдоль одной общей оси вращения с возможностью взаимодействия пружин, амортизаторов или магнитов одного элемента с пружинами, амортизаторами или магнитами соседнего элемента.
4. Устройство по п.1, отличающееся тем, что ось суппорта или элемента передачи импульсов установлена с возможностью вращения на соответствующей неподвижной раме, а средства свободного хода жестко соединены с этой рамой с возможностью вращения суппорта или элемента передачи импульсов только в одном направлении вращения.
5. Устройство по п.1, отличающееся тем, что в качестве суппорта предусмотрено, по меньшей мере, одно кольцо или диск и несколько таких суппортов установлены на одной общей оси на расстоянии друг от друга в виде штабеля или ряда с возможностью передачи на последний суппорт штабеля стартового импульса, переданного внешним датчиком импульсов на первый суппорт штабеля.
6. Устройство по п.1, отличающееся тем, что суппорты установлены с возможностью свободного вращения посредством нескольких прилегающих снаружи к периферии подшипников, при этом на внутренней стороне кольца предусмотрен зубчатый венец, с которым входит в зацепление удерживаемое подшипником свободного хода зубчатое колесо.
7. Устройство по п.1, отличающееся тем, что общая ось вращения суппортов соответствует прямой или криволинейной траектории, предпочтительно круговой траектории.
8. Устройство по п.1, отличающееся тем, что в качестве суппорта для пружинящих средств предусмотрен круговой диск, кольцо, частичное кольцо и т.п. и несколько таких дисков установлены с возможностью вращения только в одном направлении в одной общей плоскости и на расстоянии друг от друга посредством одного или нескольких соответствующих подшипников, так что стартовый импульс, переданный внешним датчиком импульсов на первый диск, передается вплоть до последнего диска дискового устройства.
9. Устройство по п.1, отличающееся тем, что на одной или нескольких осях суппортов установлены без возможности проворачивания один или несколько первых зубчатых колес, при этом на расстоянии от оси вращения осей суппортов предусмотрена, по меньшей мере, одна вторая ось с установленными на ней вторыми зубчатыми колесами с ограничителями обратного хода, причем эти вторые зубчатые колеса посредством приводной цепи, ремня, зубчатого ремня и т.п. или непосредственно могут быть приведены в зацепление с первыми зубчатыми колесами.
10. Устройство по п.1, отличающееся тем, что предусмотрены средства для блокирования или стопорения, по меньшей мере, одного элемента в определенном повернутом положении.
11. Устройство по п.10, отличающееся тем, что стопорные или блокировочные средства образованы запором, зубчатым колесом, муфтой и т.п. и могут взаимодействовать, по меньшей мере, с одним элементом, предпочтительно вторым, или третьим, или четвертым и т.д. элементом устройства, предпочтительно с геометрическим замыканием.
12. Устройство по п.11, отличающееся тем, что каждый суппорт снабжен, по меньшей мере, одной пружиной, предпочтительно двумя расположенными на расстоянии друг от друга пружинами.
13. Устройство по п.1, отличающееся тем, что опорные средства представляют собой шарикоподшипники, подшипники свободного хода, подшипники скольжения, воздушные подшипники или комбинации подшипников свободного хода и шарикоподшипников и т.п.
14. Устройство по п.9, отличающееся тем, что на суппортах, шестернях, зубчатых колесах, ограничителях обратного хода или осях установлены дополнительные массивные детали, например маховики, для повышения аккумулируемой устройством энергии импульса.
15. Устройство по п.1, отличающееся тем, что предусмотрено устройство для регулирования максимального сжатия и/или ослабления пружины.
16. Устройство по п.15, отличающееся тем, что регулировочное устройство представляет собой установленную на пружине рамку или шпильку с гайкой для ограничения максимального сжатия и/или ослабления пружины.
17. Устройство по п.1, отличающееся тем, что положение и форма магнитов на отдельных суппортах выбраны с возможностью установления остаточного напряжения между установленными на соседних суппортах магнитами, которое всегда больше 0.
18. Устройство по п.1, отличающееся тем, что положение и форма или свойства пружин или амортизаторов на отдельных суппортах выбраны с возможностью установления остаточного натяжения между установленными на соседних суппортах пружинами или амортизаторами, которое всегда больше 0.
19. Устройство по п.9, отличающееся тем, что взаимодействующие между собой зубчатые колеса, шестерни или т.п. установлены с возможностью отвода наружу энергии движения от отдельных элементов и вращения по инерции шестерней или зубчатых колес с маховиками или без них.
20. Устройство по п.19, отличающееся тем, что на внутренних первых зубчатых колесах предусмотрены дополнительные ограничители обратного хода.
21. Устройство по п.1, отличающееся тем, что на одной или нескольких осях суппортов установлены одно или несколько первых зубчатых колес с ограничителями обратного хода, при этом на расстоянии от оси вращения осей суппортов предусмотрена, по меньшей мере, одна вторая ось с установленными на ней без возможности проворачивания вторыми зубчатыми колесами или с установленными на ней вторыми зубчатыми колесами с ограничителями обратного хода, причем эти вторые зубчатые колеса посредством приводной цепи, ремня, зубчатого ремня и т.п. или непосредственно могут быть приведены в зацепление с первыми зубчатыми колесами.
22. Устройство по п.1, отличающееся тем, что предусмотрено управление для достижения разной динамической импульсной характеристики за счет того, что энергию движения отводят наружу только от каждого третьего или только от каждого четвертого и т.д. элемента.
Приоритет по пунктам:
30.06.2003 по пп.1-7, 10, 13;
12.09.2003 по пп.8, 9, 11, 12, 14-22.
РИСУНКИ
|