|
|
(21), (22) Заявка: 2006143288/11, 06.12.2006
(24) Дата начала отсчета срока действия патента:
06.12.2006
(43) Дата публикации заявки: 20.06.2008
(46) Опубликовано: 27.03.2009
(56) Список документов, цитированных в отчете о поиске:
SU 996777 A1, 15.02.1983. SU 193874 A1, 01.01.1967. US 3886810 A, 03.06.1975. GB 1348797 A, 20.03.1974.
Адрес для переписки:
660048, г.Красноярск, ул. Калинина, 1г, кв.43, С.Л. Торопову
|
(72) Автор(ы):
Торопов Сергей Леонидович (RU)
(73) Патентообладатель(и):
Торопов Сергей Леонидович (RU)
|
(54) РЕКУПЕРАТОР МЕХАНИЧЕСКОЙ ЭНЕРГИИ
(57) Реферат:
Изобретение относится к области машиностроения и может быть использовано в трансмиссиях транспортных средств, а также в конструкциях механизмов и машин для утилизации кинетической и потенциальной энергии. Рекуператор механической энергии включает коробку передач, планетарную передачу, маховик, кинематически связанный с центральным колесом. Первичный вал коробки передач кинематически связан с водилом планетарной передачи. Центральное колесо планетарной передачи кинематически связано с двигателем в режиме рекуперации через реверсирующий узел, а в режиме разгона через управляемую муфту. Это позволяет улучшить характеристики механизма. 2 з.п. ф-лы, 1 ил.
изобретение относится к области машиностроения и может быть использовано в трансмиссиях транспортных средств, а также в конструкциях механизмов и машин, периодически накапливающих при своей работе кинетическую или потенциальную механическую энергию.
Известны рекуператоры механической энергии, в которых механизмом, связывающим, например, трансмиссию замедляющегося автомобиля и ускоряющийся маховик (и наоборот), является фрикционный вариатор, имеющий высокие удельные потери и ограниченные возможности передачи мощности. Также применяются ступенчатые механические коробки переключения передач с фрикционными муфтами в качестве согласующего элемента, позволяющего получить плавное изменение передаточного отношения механизма ценой высоких потерь мощности на трение.
Наиболее близким к изобретению аналогом является «Силовая установка» (авторское свидетельство СССР №996777, F16H 33/02 от 29.12.80), содержащая маховик, планетарную передачу и согласующий элемент в виде двух гидравлически связанных гидромашин. Недостатками данного решения являются сложность системы, высокие потери в гидрообъемной передаче.
Предлагаемое изобретение решает задачу снижения потерь при преобразовании энергии в процессе рекуперации-разгона, а также максимального использования потенциала двигателя в режиме рекуперации для компенсации общих потерь в механизме и создания дополнительного запаса энергии для режима разгона.
Решением задачи является использование в качестве согласующего элемента штатного двигателя (внутреннего сгорания, газовой или паровой турбины, Стирлинга, электрического и пр.), имеющего достаточно широкий диапазон рабочих частот вращения выходного вала, работающего в паре с механической ступенчатой коробкой переключения передач. Такое решение обеспечивает не только снижение потерь в согласующем элементе, но и поступление в систему дополнительной мощности.
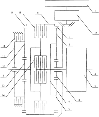
Рекуператор механической энергии содержит маховик 1, планетарную передачу с центральными колесами 2 и 7, сателлитами 3 и водилом 4, коробку передач 5, кинематически связанную своим первичным валом с водилом 4, а вторичным – с выходным валом 6, связанным с исполнительным органом, входной вал 9, связанный с двигателем, соединительный элемент 8, связывающий центральное колесо 7 с управляемой муфтой 15 и реверсирующим узлом, состоящим, например, из планетарной передачи с управляемым тормозом 10, водилом 11, солнечным колесом 12, сателлитами 13, коронным колесом 14. Дополнительным элементом является коробка передач 17, первичным валом связанная с центральным колесом 2, а вторичным с маховиком 1.
Рекуператор механической энергии работает следующим образом.
В режиме рекуперативного замедления маховик 1, кинематически связанный с центральным колесом 2 планетарной передачи, ускоряется, получая, с одной стороны, через сателлиты 3, водило 4 и коробку передач 5 механическую мощность от замедляющегося выходного вала 6, связанного с исполнительным органом, например с главной передачей автомобиля, а, с другой стороны, через сателлиты 3, центральное колесо 7, соединительный элемент 8 и реверсирующий узел получает механическую мощность от ускоряющегося входного вала 9, связанного с двигателем. Какое из центральных колес, солнечное или коронное, связано с маховиком, а какое с двигателем, или используется симметричный дифференциал, выбирается в зависимости от конкретного назначения и исполнения механизма. Реверсирующий узел состоит, например, из планетарной передачи с управляемым тормозом 10, фиксирующим водило 11, при этом механическая мощность от входного вала 9 через солнечное колесо 12, сателлит 13 передается на коронное колесо 14 с изменением направления вращения на противоположное и увеличением момента в соответствии с передаточным числом планетарной передачи.
В режиме разгона выходной вал 6 ускоряется, получая механическую мощность через коробку передач 5, водило 4 и сателлиты 3 планетарной передачи, с одной стороны через центральное колесо 2 от замедляющегося маховика 1, с другой стороны через центральное колесо 7, соединительный элемент 8, управляемую муфту 15 от ускоряющегося входного вала 9, связанного с двигателем.
В режиме равномерного движения механическая мощность от входного вала 9, связанного с двигателем, передается через управляемую муфту 16 на коробку передач 5 и выходной вал 6. Управляемая муфта 15 и тормоз 10 отключены, центральное колесо 7 вращается свободно.
Перед включением режима рекуперации/разгона производится выбор начальной передачи коробки передач, обеспечивающей попадание в номинальный диапазон частоты вращения двигателя. Т.к. с двигателем связано неизменным для каждого режима передаточным отношением центральное колесо 7, тахометр (на схеме не показан), определяющий частоту свободного вращения данного колеса в момент непосредственно перед рекуперацией/разгоном, вне зависимости от соотношения частот вращения маховика и выходного вала позволяет однозначно выбрать начальное передаточное число коробки передач. В дальнейшем, по мере замедления/ускорения выходного вала происходит последовательное увеличение/уменьшение передаточных чисел коробки передач 5 исходя из условия работы двигателя в номинальном диапазоне частот. Если рекуператор оборудовать дополнительной коробкой передач 17, связанной с маховиком, того же эффекта можно достичь, уменьшая/увеличивая передаточные числа данной коробки, при этом неизменное передаточное число коробки 5 обеспечит относительно постоянный (в зависимости от скоростной характеристики двигателя) момент замедления/ускорения на выходном валу. Коробка передач 17 позволяет поддерживать частоту вращения центрального колеса 2 в оптимальном диапазоне. Использование коробки 17 является также альтернативой увеличению количества ступеней стандартной коробки 5. Интенсивность замедления/ускорения определяется регулирующим органом двигателя, например дроссельной заслонкой.
Рекуператор механической энергии устанавливается как дополнительный механизм в существующей машине, например, между двигателем и штатной коробкой передач автомобиля, крана и т.п. (при условии, если штатная коробка передач отвечает условиям достаточности диапазона регулирования, необходимой близости передаточных чисел, возможности изменения алгоритма управления), а также как составная часть вновь проектируемых машин.
Рекуператор механической энергии позволяет с высоким коэффициентом полезного действия утилизировать кинетическую (при снижении скорости или остановке массивного движущегося механизма или части его) и потенциальную (при движении под уклон, опускании груза или исполнительного органа) энергии. Накопленная энергия используется для разгона, что ведет к экономии топлива и улучшает динамические характеристики. Применение рекуператора может также уменьшить капитальные затраты, если используется двигатель меньшей мощности. Экономия энергии помимо экономического эффекта несет также и экологический эффект.
Формула изобретения
1. Рекуператор механической энергии, содержащий планетарную передачу с сателлитами и водилом, маховик, кинематически связанный с центральным колесом, коробку передач, отличающийся тем, что коробка передач кинематически связана своим первичным валом с водилом, а вторичным – с выходным валом, связанным с исполнительным органом, центральное колесо связано с двигателем, причем в режиме рекуперации – через реверсирующий узел, состоящий из планетарной передачи с управляемым тормозом, а в режиме разгона – через управляемую муфту.
2. Рекуператор механической энергии по п.1, отличающийся тем, что реверсирующий узел состоит из планетарной передачи с управляемым тормозом, фиксирующим водило.
3. Рекуператор механической энергии по п.1, отличающийся тем, что содержит дополнительную коробку передач, первичным валом связанную с центральным колесом планетарной передачи, а вторичным валом связанную с маховиком.
РИСУНКИ
|
|