|
|
(21), (22) Заявка: 2007122332/15, 18.06.2007
(24) Дата начала отсчета срока действия патента:
18.06.2007
(46) Опубликовано: 27.03.2009
(56) Список документов, цитированных в отчете о поиске:
RU 2206499 С1, 20.06.2003. RU 2095123 С1, 10.11.1997. Химическая энциклопедия. – М.: Большая Российская энциклопедия, 1998, т.1, с.43. ДАНИЕЛЬС Ф., АЛЬБЕРТИ Р. Физическая химия. – М.: Высшая школа, 1967, с.58. JP 10259011 А, 29.09.1998. US 5069887 А, 03.12.1991.
Адрес для переписки:
188663, Ленинградская обл., Всеволожский р-н, пос. Кузьмоловский, ЗАО АСТОР Электроникс
|
(72) Автор(ы):
Виноградов Дмитрий Викторович (RU), Зайцев Сергей Александрович (RU), Барабанов Валерий Георгиевич (RU)
(73) Патентообладатель(и):
Закрытое акционерное общество Астор Электроникс (RU)
|
(54) СПОСОБ ОЧИСТКИ ТРИФТОРИДА АЗОТА
(57) Реферат:
Изобретение относится к способу очистки трифторида азота от инертных примесей и тетрафторида углерода адсорбционным способом. Трифторид азота используется в химической промышленности как фторирующий агент и окислитель для горючего, в микроэлектронной промышленности в процессах сухого травления. Способ очистки трифторида азота адсорбцией трифторида азота твердым сорбентом и последующая его десорбция, при этом согласно изобретению стадию адсорбции проводят при температуре от -40°С и выше, десорбцию осуществляют за счет снижения давления между адсорбером и коллектором и/или повышения температуры в десорбере, и циклы адсорбции/десорбции повторяют. Способ проводят, многократно повторяя циклы адсорбции/десорбции, до достижения требуемой чистоты продукта. Способ может быть проведен в каскаде, состоящем из 2 и более адсорберов. В качестве сорбента могут быть использованы цеолиты с размером пор около 5Å. Изобретение позволяет очищать трифторид азота от инертных примесей методом адсорбции с извлечением целевого продукта из адсорбента созданием разности давления на стадиях адсорбции и десорбции. 3 з.п. ф-лы, 1 табл., 1 ил.
Настоящее изобретение относится к технологии получения трифторида азота и, в частности, к способу очистки трифторида азота. Изобретение относится к способу очистки трифторида азота от тетрафторида углерода и других слабосорбируемых примесей адсорбционным способом.
Трифторид азота (NF3) используется в химической промышленности как фторирующий агент и окислитель для горючего. Трифторид азота применяется также и в микроэлектронной промышленности в процессах сухого травления. Использование в микроэлектронной промышленности предъявляет высокие требования к качеству продукта. Так, содержание основного продукта должно быть более 99,99% (об.), а содержание ряда примесей, в том числе слабосорбируемых – менее 5 м.д. (здесь и далее м.д. – миллионные доли (ppm) – или млн-1, объемные). Под слабосорбируруемыми примесями в данной области техники понимают следующие вещества: тетрафторид углерода, азот, кислород, гексафторид серы, гексафторэтан, всегда присутствующие в техническом NF3. Особую сложность вызывает очистка от тетрафторида углерода (CF4) вследствие его близких физических свойств с NF3 – таких как температура кипения и размер молекулы.
Известные способы очистки NF3 от указанных примесей можно разделить на 2 основных: метода: ректификация и адсорбция. Недостатком ректификации является необходимость использования больших колонн с высокими значениями потоков флегмы, что требует значительных затрат на строительство и эксплуатацию таких установок. Более просты в технологическом оформлении способы, относящиеся к методам адсорбционной очистки.
Известен способ очистки NF3 от CF4 адсорбционным методом с использованием цеолитов в качестве сорбентов [патент США 5069887, кл. B01D 53/02, оп.03.12.1991]. В соответствии с указанным способом смесь NF3 с CF4 содержанием последнего до 200 м.д. подвергают адсорбции при температуре не выше 10°С на синтетическом цеолите со средним размером пор около 4,9 Å (ангстрем) и содержании кристаллитной воды в цеолите 1-10% (мас.). Указанный цеолит сорбирует преимущественно NF3 и в меньшей степени CF4. Адсорбцию прекращают, когда концентрация CF4 в потоке, выходящем из адсорбера, становится примерно такой же, как в исходном газе. После этого адсорбер продувают гелием для удаления CF4 из газовой фазы адсорбера и проводят десорбцию NF3 вакуумированием адсорбера с дальнейшим сбором очищенного NF3. Выход очищенного NF3 составляет 90,3%. Недостатком способа является необходимость продувки гелием, что удорожает процесс.
Наиболее близким техническим решением является способ [патент РФ 2206499, кл. С01В 21/08, оп.20.06.2003], по которому NF3 очищают от CF4, причем содержание последнего в исходной смеси составляет до 9000 м.д. Указанную смесь подают в адсорбер, заполненный цеолитом NaКЭ (эрионит) при температуре от -30 до +30°С до насыщения сорбента смесью. Процесс адсорбции ведут с малой скоростью, чтобы не допустить «проскока» NF3 в выходящих из адсорбера газах. Адсорбер продувают подходящим инертным газом, например азотом, с целью удаления CF4, после чего производят десорбцию содержимого адсорбера предварительно подогретым до 60°С азотом. Затем выполняется очистка NF3 от азота. В результате получается NF3 с содержанием CF4 менее 10 м.д. Выход очищенного NF3 составляет до 95,5%.
Недостатком способа является использование большого количества инертного газа для продувки адсорбента, что вызывает необходимость использования дополнительной стадии очистки NF3 от упомянутого инертного газа.
Другим недостатком способа является медленная скорость процесса в целом.
Так, 1300 г смеси на очистку пропускают через адсорбер объемом 56,5 л в течение 24 ч и проводят десорбцию в течение еще 3 ч, то есть производительность процесса составляет 0,85 г/л в час. Таким образом, для промышленного производства требуются адсорберы большого объема.
Задачей изобретения является разработка способа очистки трифторида азота от инертных примесей – тетрафторметана, азота, кислорода, гексафторида серы, гексафторэтана методом адсорбции, без применения дополнительных агентов для извлечения целевого продукта из адсорбента, а только созданием разности давления на стадиях адсорбции и десорбции. Решение этой задачи позволит увеличить производительность и эффективность процесса очистки трифторида азота не только от тетрафторметана, но и от других слабосорбируемых примесей.
Технической сущностью изобретения является осуществление адсорбционной очистки трифторида азота, отличающейся тем, что проводят адсорбцию трифторида азота твердым сорбентом, стадию адсорбции проводят при температуре от -40°С и выше, после чего проводят сдувку слабосорбируемых примесей за счет понижения избыточного давления в адсорбере, а последующую десорбцию трифторида азота осуществляют за счет снижения давления в адсорбере и/или повышения температуры в адсорбере.
Способ проводят, многократно повторяя циклы адсорбции/десорбции, до достижения требуемой чистоты продукта.
Способ может быть проведен в каскаде, состоящем из двух и более адсорберов.
В качестве сорбента используются цеолиты с размером пор приблизительно 5 Å. Способ может быть проведен с использованием в качестве сорбента синтетических цеолитов СаА, NaКЭ (эрионит) и природных цеолитов из группы шабазита, морденита, филлипсита, гейландита, фожазита.
Десорбцию NF3 осуществляют за счет создания пониженного давления (вакуумирования) или повышения температуры в адсорбере или адсорберах. Способ проводят в одном адсорбере, либо в двух и более (в каскаде) адсорберов, с отбором продукта из последнего адсорбера. Можно осуществлять рецикл десорбированного продукта как на предыдущий адсорбер, так и на первый, после прохождения всего каскада адсорберов. Количество адсорберов и стадий адсорбции зависит от желаемой степени чистоты продукта.
Способ проводят следующим образом.
Технический продукт, в основном содержащий NF3, подают в адсорбер. При этом слабосорбируемые примеси (тетрафторметан, азот, кислород, гексафторид серы, гексафторэтан) преимущественно остаются в газовой фазе, а более сорбирующийся NF3 поглощается сорбентом. Газовую фазу, обогащенную тетрафторметаном, азотом, кислородом, гексафторидом серы, гексафторэтаном, сдувают сбросом избыточного давления и таким образом удаляют из адсорбера без использования продувки инертным газом. Удаление газовой фазы осуществляется за счет разницы давления внутри адсорбера и вне его.
Затем десорбируют трифторид азота путем понижения давления в адсорбере или повышения в нем температуры, или обоими способами одновременно. Выходящий из первого адсорбера десорбированный продукт подвергают дополнительной адсорбционной очистке, которую проводят в следующем адсорбере. Использование такого решения позволяет проводить очистку более эффективно.
В качестве сорбентов используют цеолиты с размером пор приблизительно 5 Å, такие как синтетические СаА, NaКЭ (эрионит), или природные цеолиты из группы шабазита, морденита, филлипсита и других. Природные цеолиты имеют подходящий размер и форму пор для избирательной сорбции трифторида азота, но вследствие непостоянства состава для стабильной работы процесса предпочтительным является использование синтетических цеолитов.
Изобретение иллюстрируется примерами, таблицей и чертежом.
Пример 1
Для проведения процесса очистки используют снабженный рубашкой и электрообогревом адсорбер с внутренним диаметром 40 мм и длиной 0,4 м, снабженный термопарами и манометром. Адсорбер заполняют цеолитом СаА сферической формы диаметром 2 мм. Предварительно цеолит был подготовлен к работе продувкой нагретым до 400°С азотом в течение 4 часов с последующим вакуумированием, после чего охлажден до комнатной температуры (20°С). Адсорбер при комнатной температуре заполняют в течение 40 мин трифторидом азота до давления 1,5 ат (здесь и далее «ат» означает атмосферы избыточные) в количестве 28 г. Состав подаваемого в адсорбер трифторида азота: азот – 0,45% (об.), кислород – 0,05% (об.), CF4 – 1000 м.д., SF6 – 50 м.д., C2F6 – 20 м.д., NF3 – остальное. Слабосорбируемые газы сдувают из адсорбера, то есть выпускают упомянутые газы в коллектор, при этом давление в адсорбере понижается до 1,1 ат. После этого проводят десорбцию NF3 конденсацией его в предварительно отвакуумированную и захоложенную жидким азотом емкость, при этом по завершении процесса в адсорбере остается давление 0,01 ат. В емкости собирают 25,6 г трифторида азота состава: азот – 10 м.д., кислород отсутствует, CF4 – 800 м.д., SF6 <5 м.д., C2F6 отсутствует, NF3 – остальное. Предел обнаружения примесей – менее 5 ррт. На этом сорбенте было проведено 15 циклов, в результате сорбент сохранил первоначальную сорбирующую способность.
Пример 2
В рубашку подают теплоноситель от циркуляционного термостата. Используют тот же адсорбер и сорбент, как в примере 1, но температура адсорбера составляет – 40°С. Адсорбер заполняют трифторидом азота состава, аналогичного примеру 1. Всего подают 60,7 г NF3. Сдувку и десорбцию проводят, как в примере 1. Собрано 55 г очищенного NF3 состава: азот 10 м.д., кислорода и прочих газов <5 м.д., CF4 – 500 м.д., SF6 <5 м.д., C2F6 отсутствует, NF3 – остальное. Было проведено 12 циклов, в результате сорбент сохранил первоначальную сорбирующую способность.
Пример 3
Используют тот же адсорбер, как в примере 1, причем в качестве сорбента применяют NaКЭ (эрионит). Адсорбер заполняют трифторидом азота состава, указанного в примере 1. Всего подают 21,2 г исходного трифторида азота.
Сдувку и десорбцию проводят, как в примере 1.
Собрано 19,1 г очищенного NF3 состава: азот – 10 м.д., кислород <5 м.д., CF4 – 50 м.д., SF6 <5 м.д., C2F6 <5 м.д., NF3 – остальное. Было проведено 14 циклов, в результате сорбент сохранил первоначальную сорбирующую способность.
Пример 4
Используют тот же адсорбер, как в примере 1, в качестве сорбента применяют NaКЭ (эрионит). Адсорбер заполняют трифторидом азота состава, указанного в примере 1. Всего подают 21,3 г исходного NF3. Сдувку проводят, как в примере 1. На стадии десорбции в рубашку подают теплоноситель от циркуляционного термостата. Десорбцию проводят при температуре сорбента +80°С. Собрано 20,1 г очищенного трифторида азота состава: азот – 10 м.д., кислород <5 м.д., CF4 – 45 м.д., SF6 – <5 м.д., C2F6 <5 м.д., NF3 – остальное. Было проведено 14 циклов, в результате сорбент сохранил первоначальную сорбирующую способность.
Пример 5
Используют тот же адсорбер, как в примере 1, но применяют в качестве сорбента морденит. Адсорбер заполняют трифторидом азота состава, указанного в примере 1. Всего подают 20,1 г трифторида азота. Сдувку и десорбцию проводят, как в примере 1. Собирают 18,2 г очищенного NF3 состава: азот – 10 м.д., кислород <5 м.д., CF4 – 400 м.д., SF6 <5 м.д., C2F6 <5 м.д., NF3 – остальное. Было проведено 15 циклов, в результате сорбент сохранил первоначальную сорбирующую способность.
Пример 6
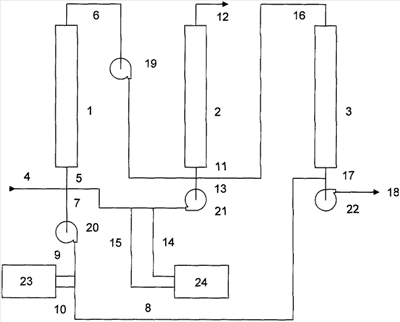
Для работы используют установку, представленную на чертеже.
Исходный трифтрид азота имеет состав: азот – 0,45% (об.), кислород – 0,05% (об.), CF4 – 1000 м.д., SF6 – 50 м.д., C2F6 – 20 м.д., NF3 – остальное. Адсорберы 1, 2, 3 емкостью 3,8 л снабжены термопарами и манометрами. Адсорберы заполняют цеолитом NaКЭ (эрионит) сферической формы диаметром зерна 2 мм. Предварительно цеолит готовят к работе продувкой нагретым до 400°С азотом в течение 4 ч с последующим вакуумированием, после чего охлаждают до комнатной температуры. Адсорбер 1 при комнатной температуре по линии 4-5 заполняют трифторидом азота до давления 1,5 ат в течение 10 мин. Затем по линии 6-11 в течение 5-10 с газовую фазу из адсорбера 1 через вакуум-компрессор 19 сдувают в адсорбер 2, после чего проводят десорбцию из адсорбера 1 путем его вакуумирования вакуум-компрессором 20 до остаточного давления 0,01-0,03 ат в течение 20 мин. Десорбированный продукт подают в адсорбер 3 по линии 7-8. Количество десорбированного продукта составляет 80-90% (мас.) от количества поданного продукта в адсорбер 1, затем цикл заполнения, сдувки и десорбции повторяют. При достижении в адсорбере 2 давления 1,3 ат газовую фазу по линии 12 сдувают до достижения в адсорбере 2 атмосферного давления и затем проводят десорбцию вакуумированием вакуум-компрессором 21. Десорбированный продукт по линии 11-13-5 подают в адсорбер 1. В адсорбер 2 набирают продукт, образовавшийся в результате проведения 4-5 циклов адсорбция-десорбция в адсорбере 1. При достижении в адсорбере 3 избыточного давления 1,5 ат газовую фазу по линии 16-13-5 вакуум-компрессором 21 подают в адсорбер 1, затем проводят десорбцию из адсорбера 3 вакуумированием вакуум-компрессором 22. Десорбированный продукт по линии 17-18 выводят из системы и собирают как товарный продукт. В адсорбер 3 набирают продукт, образовавшийся в результате проведения десорбции из адсорбера 1.
Согласованная работа трех адсорберов осуществляется в соответствии с предварительно составленной временной диаграммой. В случае несогласования работы адсорберов 1 и 3 продукт подают вакуум-компрессором 20 в емкость 23 по линии 9 и затем из нее отбирают по линии 10. В случае несогласования работы адсорберов 1, 2 продукт подают вакуум-компрессором 21 в емкость 24 по линии 14, и затем из нее отбирают по линии 15.
Всего за 7,5 часов было подано 1245 г подлежащего очистке трифторида азота. Адсорбер 1 при этом проработал 15 циклов. Получено 1197 г очищенного продукта состава: азот 10 м.д., кислород <5 м.д., CF4 – 10 м.д., SF6 <5 м.д., C2F6 <5 м.д. NF3 – остальное. Было проведено 50 циклов, в результате сорбент сохранил первоначальную сорбирующую способность.
Выход очищенного NF3 составил 96,5%. Производительность установки составила 14 г/л в час.
| Таблица 1. |
| Примеры проведения способа очистки трифторида азота на различных сорбентах |
| № примера |
Сорбент |
Температура °С (Исходн.) |
Состав трифторида азота до очистки м.д. |
| N2 |
O2 |
CF4 |
SF6 |
C2F6 |
| 4500 |
500 |
1000 |
50 |
20 |
| Состав трифторида азота после очистки, м.д. |
Колич. циклов |
| 1 |
СаА |
20 |
10 |
<5 |
800 |
<5 |
<5 |
15 |
| 2 |
СаА |
-40 |
10 |
<5 |
500 |
<5 |
<5 |
12 |
| 3 |
NaКЭ-эрионит |
-35 |
10 |
<5 |
50 |
<5 |
<5 |
14 |
| 4 |
NaКЭ-эрионит |
20, 80 – стадия десорбции |
10 |
<5 |
45 |
<5 |
<5 |
14 |
| 5 |
Морденит |
20 |
10 |
<5 |
400 |
<5 |
<5 |
15 |
| 6 |
NaКЭ-эрионит |
20 |
10 |
<5 |
10 |
<5 |
<5 |
50 |
Формула изобретения
1. Способ очистки трифторида азота адсорбцией твердым сорбентом, отличающийся тем, что проводят адсорбцию трифторида азота при температуре от -40°С и выше, после чего проводят сдувку слабо сорбируемых примесей за счет понижения избыточного давления в адсорбере, а последующую десорбцию трифторида азота осуществляют за счет снижения давления и/или повышения температуры в адсорбере.
2. Способ по п.1, отличающийся тем, что способ проводят, многократно повторяя циклы адсорбции/десорбции, до достижения требуемой чистоты продукта.
3. Способ по п.1 или 2, отличающийся тем, что способ проводят в каскаде, состоящем из 2 и более адсорберов.
4. Способ по п.1 или 2, отличающийся тем, что в качестве сорбента используются цеолиты с размером пор около 5Å.
РИСУНКИ
|
|