|
|
(21), (22) Заявка: 2007113400/02, 10.04.2007
(24) Дата начала отсчета срока действия патента:
10.04.2007
(43) Дата публикации заявки: 20.10.2008
(46) Опубликовано: 27.03.2009
(56) Список документов, цитированных в отчете о поиске:
RU 2249543 С1, 10.04.2005. RU 2216484 С1, 20.11.2003. RU 2146835 C1, 20.03.2001. US 3803974 A, 16.04.1974. US 3598015 A, 02.04.1969. US 3942409 A, 09.05.1976.
Адрес для переписки:
305040, г.Курск, ул. Запольная, 47, ОКБ “Авиаавтоматика” ОАО “Прибор”, патентное бюро
|
(72) Автор(ы):
Киселев Вячеслав Михайлович (RU), Тарасов Владимир Владимирович (RU), Феськов Михаил Михайлович (RU), Крюков Владимир Фомич (RU), Михайличенко Александр Георгиевич (RU), Кавинский Владимир Валентинович (RU)
(73) Патентообладатель(и):
Курское открытое акционерное общество “Прибор” (RU)
|
(54) СИСТЕМА УПРАВЛЕНИЯ АВИАЦИОННЫМИ СРЕДСТВАМИ ПОРАЖЕНИЯ
(57) Реферат:
Изобретение относится к военной технике, конкретнее – к системам управления подготовкой и применением существующих и перспективных типов авиационных средств поражения (АСП), в том числе высокоточного оружия, управляемого с использованием информации от спутниковых систем наведения и новых современных видов АСП с интерфейсом по мультиплексному каналу информационного обмена. Технический результат – повышение эффективности применения летательных аппаратов. Система содержит контроллер энергетического и информационного каналов АСП, блоки сопряжения, межсистемный и локальный мультиплексные каналы передачи данных. 1 ил.
Система управления авиационными средствами поражения (далее АСП) относится к бортовому авиационному оборудованию и предназначена для управления подготовкой и применением существующих и перспективных типов авиационных средств поражения – оружия, используемых на летательном аппарате (далее ЛА).
Недостатком таких систем является невозможность их интеграции в современные комплексы бортового оборудования с мультиплексной системой информационного обмена, а также невозможность обеспечения подготовки и применения одновременно неуправляемого, управляемого и высокоточного оружия.
Известна система управления оружием летательного аппарата, содержащая аппаратную часть, которая включает в себя блок согласования и логики, блок аварийной разгрузки, блок преобразования информации и исполнительные блоки (патент РФ №2249543, МПК7 B64D 7/00, F41F 3/06).
Эта система как наиболее близкая по технической сущности и достигаемому результату принята за ближайший аналог.
Известная система управления оружием имеет построение и элементную базу, обеспечивающие взаимодействие с комплексами бортового оборудования на базе магистрального канала информационного обмена (по ГОСТ 26765.52-87). В указанной системе для связи с АСП используются информационный канал, передающий сигналы целеуказания для головок самонаведения в виде разовых команд, параметров цели и высотно-скоростных параметров носителя от комплекса бортового оборудования через блок согласования и логики, блок преобразования информации на АСП. Однако этот канал не позволяет применять разработанные в настоящее время и перспективные АСП, управляемые непосредственно по мультиплексному каналу передачи данных (МКПД), реализованному по ГОСТ 26765.52-87 либо по ГОСТ Р 52070-2003, что в результате снижает эффективность применения ЛА.
Техническим результатом заявляемого изобретения является повышение эффективности применения ЛА путем обеспечения применения высокоточного оружия, управляемого по МКПД, в том числе и оружия с использованием информации от спутниковых систем наведения.
Технический результат достигается тем, что система управления АСП, содержащая аппаратную часть, энергетический и информационный каналы авиационных средств поражения и отдельные линии связи, снабжена межсистемным и локальным мультиплексными каналами передачи данных, а аппаратная часть снабжена блоками сопряжения и контроллером энергетического и информационного каналов, при этом контроллер соединен по межсистемному мультиплексному каналу передачи данных с комплексом бортового оборудования, по локальному мультиплексному каналу передачи данных – с блоками сопряжения и с авиационными средствами поражения, соединенными энергетическим каналом с блоками сопряжения, при этом контроллер энергетического и информационного каналов и блоки сопряжения соединены отдельными линиями связи с энергосистемой ЛА и с органами управления, расположенными в кабине ЛА.
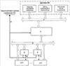
На чертеже представлена структурная схема системы управления оружием.
Контроллер 1 энергетического и информационного каналов АСП, представляющий собой БЦВМ, соединен по межсистемному МКПД 2, реализованному по ГОСТ Р 52070-2003, с рядом датчиков, установленных на ЛА, например, с приемником спутниковой информации, с датчиком целеуказаний от радиолокатора, оптическим датчиком целеуказаний.
Каждый из блоков сопряжения 3 состоит из интерфейсного модуля и модуля силовой коммутации. Блоки 3 работают под управлением контроллера 1 и предназначены для сопряжения с АСП по энергетическому каналу 4. Энергетический канал 4 предназначен для подключения к АСП питающих напряжений, выдачи и приема от АСП сигналов в виде «+27В», «корпус», «обрыв», а также передачи сигналов целеуказания для АСП, в которых отсутствует возможность непосредственного подключения к мультиплексному каналу передачи данных.
Контроллер 1, блоки 3 сопряжения и АСП соединены между собой локальным мультиплексным каналом 5 передачи данных (ЛМКПД), который организован по ГОСТ Р 52070-2003. Кроме того, контроллер 1 и блоки 3 соединены отдельными линиями связи 6 с энергосистемой ЛА и с органами управления, расположенными в кабине ЛА, предназначенными для организации функционирования системы (включения, выключения, обеспечения блокировок безопасности, обеспечения работы в аварийных ситуациях) и представляющими собой набор коммутационных элементов. Количество блоков 3, а также их расположение определяется конкретной конфигурацией размещения оружия на ЛА.
Система работает следующим образом.
При включении энергосистемы ЛА и выдачи электропитания на систему управления оружием происходит включение контроллера 1 и блоков 3 с запуском в контроллере 1 программ стартового встроенного самоконтроля. Программы стартового контроля предназначены для определения исправности как составных частей самой системы, так и исправности жгутовых связей с АСП. После проведения стартового контроля его результаты контроллер 1 передает по каналу 2 в один из датчиков для индикации летчику. Далее в контроллере 1 запускается программа, обеспечивающая идентификацию типа подвешенного оружия на ЛА. После выполнения процесса идентификации типа оружия эта информация с выхода контроллера 1 также передается по каналу 2 в один из датчиков для индикации летчику.
Летчик при помощи специального пульта, входящего в состав одного из датчиков бортового оборудования, осуществляет выбор к применению конкретных типов оружия и задания режима его подготовки и применения, после чего в контроллер 1 по каналу 2 в зависимости от типа (типов) выбранного оружия от соответствующих датчиков поступает информация о режимах подготовки и применения оружия, информация целеуказаний. Контроллер 1 по каналу 5 выдает в блоки 3 информацию в виде последовательного цифрового кода. Эта информация содержит сведения о том, что должен выполнить блок сопряжения 3 для подготовки оружия к применению. Блок 3 сопряжения в соответствии с полученной информацией выдает по энергетическому каналу 4 на выбранное к применению оружие необходимые для данного оружия питающие напряжения и электрические сигналы, а также, в случае применения АСП, в которых отсутствует возможность непосредственного подключения к МКПД, сигналы целеуказания. После выдачи информации в блок 3 контроллер 1 выдает сигналы целеуказания по каналу 5 непосредственно на АСП, если к применению готовится оружие, управляемое по МКПД. По сигналам целеуказания оружие наводится на выбранную цель. После наведения оружия на цель летчик нажимает боевую кнопку «Пуск», расположенную в кабине ЛА, сигнал от которой поступает по линиям связи 6 в контроллер 1. Контроллер 1 выдает по каналу 5 в блок 3 команду на применение оружия, после получения которой блок 3 выдает на АСП по каналу 4 пусковые команды. Происходит применение оружия.
В случае отказа либо канала 5, либо датчиков целеуказаний в контроллере 1 заложена программа, позволяющая летчику в ручном режиме применить оружие, управляя работой контроллера 1 по линиям связи 6.
Таким образом, выполнение аппаратной части системы в виде контроллера энергетического и информационного каналов АСП и блоков сопряжения, использование межсистемного и локального мультиплексных каналов передачи данных позволило создать систему, обеспечивающую возможность управления подготовкой и применением требуемого количества любых типов оружия, в том числе высокоточного оружия, управляемого по МКПД, реализованному по ГОСТ Р 52070-2003, и оружия, управляемого с использованием информации от спутниковых систем наведения, что в результате значительно повышает эффективность применения ЛА.
Кроме того, предлагаемая система является универсальной и легко адаптируется к любому летательному аппарату, так как для этого необходимы, в основном, только программная доработка системы и изменение количества блоков сопряжения.
Формула изобретения
Система управления авиационными средствами поражения, содержащая аппаратную часть, энергетический и информационный каналы авиационных средств поражения и отдельные линии связи, отличающаяся тем, что она снабжена межсистемным и локальным мультиплексными каналами передачи данных, а аппаратная часть снабжена блоками сопряжения и контроллером энергетического и информационного каналов, при этом контроллер соединен по межсистемному мультиплексному каналу передачи данных с комплексом бортового оборудования, по локальному мультиплексному каналу передачи данных – с блоками сопряжения и с авиационными средствами поражения, соединенными энергетическим каналом с блоками сопряжения, при этом контроллер энергетического и информационного каналов и блоки сопряжения соединены отдельными линиями связи с энергосистемой летательного аппарата (ЛА) и с органами управления, расположенными в кабине ЛА.
РИСУНКИ
|
|