|
|
(21), (22) Заявка: 2007113944/03, 16.04.2007
(24) Дата начала отсчета срока действия патента:
16.04.2007
(46) Опубликовано: 27.03.2009
(56) Список документов, цитированных в отчете о поиске:
Адрес для переписки:
119049, Москва, ГСП-1, В-49, Ленинский пр-кт, 4, МИСиС “Центр трансферта технологий”, пат.пов. Т.В. Райковой, рег. № 660
|
(72) Автор(ы):
Адамов Эдуард Владимирович (RU), Панин Виктор Васильевич (RU), Крылова Любовь Николаевна (RU)
(73) Патентообладатель(и):
Государственное образовательное учреждение высшего профессионального образования “Московский государственный институт стали и сплавов” (технологический университет) (RU), Открытое акционерное общество “Московский комитет по науке и технологиям” (RU)
|
(54) СПОСОБ ФЛОТАЦИОННОГО ОБОГАЩЕНИЯ КЕКА СЕРНО-КИСЛОТНОГО ВЫЩЕЛАЧИВАНИЯ МЕДНОЙ РУДЫ
(57) Реферат:
Изобретение относится к металлургии цветных металлов, обогащению полезных ископаемых и может быть использовано при переработке труднообогатимых сульфидно-окисленных медных руд. Способ заключается в измельчении кека выщелачивания до крупности 60-90% класса минус 0,074 мм одновременно с нейтрализацией добавлением в мельницу водной суспензии извести, осуществлении 2-3 операций основной флотации при значении рН среды 8,0-9,5 продолжительностью 5-10 минут, 1-2 контрольных операций флотации при значении рН среды 10,5-11,0 продолжительностью 5-10 минут и 2-3 перечистных операций флотации, проведении цикла промпродуктовой флотации концентрата контрольной флотации и хвостов первой перечистной флотации с доизмельчением до крупности 90-100% минус 0,074 мм. Концентрат основной промпродуктовой флотации направляют в голову основного цикла. Концентрат контрольной промпродуктовой флотации – в голову основной промпродуктовой флотации. Хвосты контрольной промпродуктовой флотации – в контрольную операцию основного цикла. Технический результат – повышение эффективности флотации. 2 з.п. ф-лы, 1 ил., 2 табл.
(56) (продолжение):
CLASS=”b560m”01.01.1968. RU 2178342 С1, 20.01.2002. CA 2326081 A, 24.05.2001. ГОДЭН A.M. Флотация. – М.: Госгортехиздат, 1959, c.509. АБРАМОВ А.А. и др. Обогащение руд цветных металлов. – М.: Недра, 1991, с.83, 109, 110, 132, 135, 196, 260, 267, 292, 293. АРАШКЕВИЧ В.М. Обогащение руд цветных металлов. – М.: Недра, 1964, с.348.
Изобретение относится к металлургии меди, а именно к обогащению медных руд флотационным методом, к переработке окисленных и сульфидно-окисленных медных руд, и может быть использовано в металлургии других цветных металлов.
Технологические схемы флотационного обогащения окисленных и смешанных руд отличается сложностью, которая усугубляется значительным разнообразием сульфидных и окисленных форм меди: окисленные минералы меди представлены карбонатами, карбонатогидратами, окислами и гидроокислами, силикатами, сульфатами и минералами сложного состава (фосфатами, арсенатами). Поверхность окисленных минералов легко и полно гидратируются и эти минералы не обладают сколько-нибудь ясно выраженной природной флотируемостью.
Сложность обогащения смешанных руд обусловлена также непостоянством состава руд, каолинизацией и серетизапией вмещающих пород и различием флотационных свойств разных минералов меди.
Известен также способ извлечения меди из медьсодержащих материалов (WO 1997/003754, опубл. 21.09.1995), включающий флотацию с учетом значения рН и окислительные выщелачивание выделяемых концентратов флотации.
Недостатком способа является невозможность получения высокого извлечения меди флотационным обогащением сложных сульфидно-окисленных медных руд.
Известен способ обогащения удоканских медных руд, включающий измельчение руды до 60 % класса -0,074 мм, коллективную флотацию сульфидных и окисленных медных минералов, состоящую из двух основных и одной контрольной флотации, доизмельчения и четырехкратных перечисток грубого концентрата II основной флотации, доизмельчения и перефлотации промпродукта. Используемые реагенты: сернистый натрий, бутиловый ксантогенат, углеводородное масло, Т-66 или ОПСБ (Митрофанов С.И., Базанова Н.М. «Совершенствование схемы и режима обогащения удоканских медных руд». – Цветные металлы, 1981, № 3, стр.74-77).
Недостатками способа является сложная схема флотационного обогащения для выделения сульфидного концентрата и отвальных хвостов, большой расход реагентов на осуществление процесса флотации сульфидно-окисленных медных руд, проблемы переработки коллективного концентрата.
Известен способ переработки медьсодержащих продуктов (RU 2178342, В03В 7/00, опубл. 01.20.2002), включающий дробление и измельчение исходного продукта, выщелачивание серной кислотой руды перед флотацией с последующим разделением жидкой и твердой фаз продукта, доизмельчение твердой фазы продукта и последующую флотацию.
Недостатком способа является отсутствие условий для флотационного обогащения кека выщелачивания, получения высокого извлечения меди, качественного концентрата и отвальных хвостов.
Наиболее близким к заявленному способу является способ флотации измельченного кека выщелачивания, включающий одну основную флотацию, одну контрольную и две перечистные операции флотации, цикл промпродуктовой флотации доизмельченного концентрата контрольной флотации и хвостов первой перечистной флотации в шаровой мельнице до крупности 90% минус -0,074 мм (Карабасов Ю.С., Панин В.В. и др. Комбинированная технология извлечения меди из руд Удоканского месторождения. / Тезисы конгресса обогатителей стран СНГ 2003 г., т.4).
Достоинством способа является упрощение схемы флотации кека выщелачивания по сравнению с флотацией сульфидно-окисленной медной руды, снижение расхода реагентов, повышение извлечения меди в концентрат и снижение потерь с хвостами флотации за счет уменьшения содержания окисленных минералов меди и состава поверхности минералов.
Недостатками способа является не достаточно низкие потери металлов с хвостами обогащения и содержание меди в хвостах флотации, не достаточно высокое извлечение меди в концентрат.
В изобретении достигается технический результат, заключающийся в снижении потерь меди с хвостами флотации и содержания меди в хвостах флотации, повышении извлечения меди во флотационный концентрат.
Указанный технический результат достигается следующим образом.
Флотационное обогащение кека сернокислотного выщелачивания дробленой медной руды включает измельчение кека выщелачивания до крупности 60-90% класса минус 0,074 мм одновременно с нейтрализацией добавлением в мельницу водной суспензии извести, осуществление 2-3 операций основной флотации при значении рН среды 8,0-9,5 продолжительностью 5-10 минут, 1-2 контрольных операций флотации при значении рН среды 10,5-11,0 продолжительностью 5-10 минут и 2-3 перечистных операций флотации, проведение цикла промпродуктовой флотации концентрата контрольной флотации и хвостов первой перечистной флотации с доизмельчением до крупности 90-100 % минус 0,074 мм, концентрат основной промпродуктовой флотации направляют в голову основного цикла, концентрат контрольной промпродуктовой флотации – в голову основной промпродуктовой флотации, хвосты контрольной промпродуктовой флотации – в контрольную операцию основного цикла.
Кроме того, в операции основной и контрольной флотации измельченного кека выщелачивания добавляется реагент-сульфидизатор – сернистый натрий.
При этом продолжительность первой перечистной флотации составляет 3-5 минут, второй перечистной 1-5 минут, промпродуктовой флотации 3-5 минут.
Нейтрализация кека сернокислотного выщелачивания эффективно осуществляется одновременно с измельчением в мельнице добавлением водной суспензии извести.
Флотация минералов меди осуществляется измельченного кека сернокислотного выщелачивания до крупности раскрытия поверхности минералов, определяемого для пробы руды экспериментальным путем в пределах 60-90% класса минус 0,074 мм. При повышении содержания класса минус 0,074 мм увеличивается извлечение меди в концентраты и снижается содержание меди в хвостах флотации.
Добавление сульфидизатора – сернистого натрия необходимо для сульфидизации окисленных минералов меди, оставшихся после выщелачивания дробленной сульфидно-окисленной руды, и последующего выделения флотационным способом.
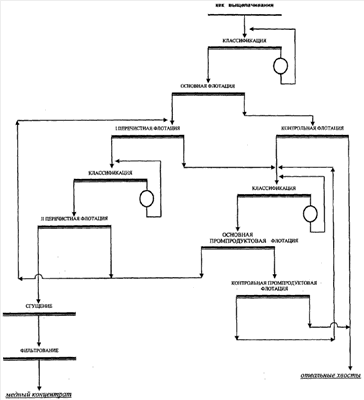
Схема флотационного обогащения кека сернокислотного выщелачивания дробленой медной руды поясняется чертежом и состоит из следующих операций:
– измельчение и нейтрализация;
– цикл основной флотации включающий:
2-3 основные флотации кека сернокислотного выщелачивания;
1-2 контрольные операции флотации;
2-3 перечистные операции флотации;
– доизмельчение концентратов контрольной флотации и хвостов первой перечистной флотации до крупности 90-100% минус 0,074 мм;
– цикл промпродуктовой флотации, включающий:
основная промпродуктовая флотация;
контрольная промпродуктовая флотация;
– концентрат основной промпродуктовой флотации направляется в голову основного цикла;
– концентрат контрольной промпродуктовой флотации направляется в голову основной промпродуктовой флотации;
– хвосты контрольной промпродуктовой флотации направляются в контрольные операции основного цикла.
Снижение потерь меди с хвостами флотации, содержания меди в хвостах флотации и повышение извлечения меди в концентрат по сравнению с прототипом достигается:
– повышением степени измельчения в промпродуктовом цикле 90-100% класса минус 0,074 мм концентратов контрольной флотации и хвостов первой перечистной флотации, позволяющее более полно раскрыть поверхность минералов меди для флотации;
– направлением концентрата основной промпродуктовой флотации в голову основного цикла, концентрата контрольной промпродуктовой флотации – в голову основной промпродуктовой флотации, хвостов контрольной промпродуктовой флотации в основной цикл;
– увеличением в основном цикле операций основной, контрольной и перечистной флотации;
– реагентными режимами в циклах основной и промпродуктовой флотации – значение рН и продолжительность флотации.
Содержание меди в хвостах I перечистной и концентрате контрольной флотации основного цикла близко, поэтому эти промпродукты направляются на доизмельчение и в цикл промпродуктовой флотации.
Содержание меди в хвостах контрольной промпродуктовой флотации не достаточно низкое для присоединения к отвальным хвостам, поэтому они направляются в контрольные операции основного цикла.
Значение рН среды для операций основных флотации кека сернокислотного выщелачивания 8,0-9,5 позволяет получать высокое извлечение меди при продолжительности флотации 5-10 минут.
Определенное в ходе экспериментов значение рН среды для контрольной флотации 10,5-11,0 и продолжительность флотации 5-10 минут.
Повысить показатели обогащения позволяет корректировка значений рН среды в объеме флотационной пульпы в основных и контрольных операциях основного цикла подачей водной суспензии извести расходом в пределах 900-1500 г/т.
Оптимальная продолжительность флотации установленная путем фракционного съема концентрата: для основных операций время флотации составляет 5-10 мин, для контрольных 5-10 мин, для I перечистной 3-5 мин и для II перечистной 1-5 мин, продолжительность операций промпродуктовой флотации 3-5 мин.
Примеры реализации способа.
Пример 1
Флотационное обогащения кека сернокислотного выщелачивания медной руды Удоканского месторождения пробы пр.29 содержащего 0,79% меди.
Проведение флотационного обогащения по схеме: измельчение кека сернокислотного выщелачивания до крупности 74% класса минус 0,074 мм с одновременной нейтрализацией водной суспензией извести 500 г/т, осуществление двух операции основной флотации при значении рН 8,5 продолжительностью 7 и 6 минут с подачей сернистого натрия, бутилового ксантогената калия, Т-80 и водной суспензии извести, одной операции контрольной флотации при значении рН 10,5 продолжительностью 6 мин с подачей водной суспензии извести и двух перечистных операций флотации без подачи реагентов продолжительностью 5 и 3 мин, цикла промпродуктовой флотации, включающего доизмельчение концентрата контрольной флотации и хвостов первой перечистной флотации до крупности 95% класса минус 0,074 мм с добавлением водной суспензии извести 200 г/т и проведение одной основной и одной контрольной флотации продолжительностью 4 и 3 мин, при этом концентрат основной промпродуктовой флотации направляют в голову основного цикла, концентрат контрольной промпродуктовой флотации – в голову основной промпродуктовой флотации, хвосты контрольной промпродуктовой флотации – в контрольную операцию основного цикла, позволяет получить извлечение в концентрат 87,6% при содержании в нем 28,8%, и хвосты обогащения с содержанием 0,11%, при этом потери меди с хвостами составляют 12,4%.
Потери меди с хвостами флотации по описанному способу на 6,5% ниже, содержание меди в хвостах флотации на 0,04% ниже, извлечение меди в концентрат при флотационном обогащении на 6,5% выше, чем по способу прототипа.
Пример 2
Флотационное обогащение кека сернокислотного выщелачивания дробленой до крупности минус 3 мм руды Удоканского месторождения пробы пр.29 содержащего 0,67% меди.
Проведение флотационного обогащения по схеме: измельчение кека сернокислотного выщелачивания до крупности 90% класса минус 0,074 мм с нейтрализацией водной суспензией извести 500 г/т, осуществление трех операций основной флотации продолжительностью 10, 8 и 7 мин с подачей сернистого натрия, бутилового ксантогената калия, Т-80 с корректированием значения рН 9,0-9,5 водной суспензией извести, двух операций контрольной флотации продолжительностью 5 и 4 мин с корректированием значения рН 11,0 водной суспензией извести и трех перечистных операций флотации без подачи реагентов продолжительностью 3, 3 и 2 мин, цикла промпродуктовой флотации, включающего доизмельчение концентрата контрольной флотации и хвостов первой перечистной флотации до крупности 95% класса минус 0,074 мм с добавлением водной суспензии извести 250 г/т и проведение одной основной и одной контрольной флотации продолжительностью по 3 мин, при этом концентрат основной промпродуктовой флотации направляют в голову основного цикла, концентрат контрольной промпродуктовой флотации – в голову основной промпродуктовой флотации, хвосты контрольной промпродуктовой флотации – в первую контрольную операцию основного цикла, позволяют получить извлечение в концентрат 88,4% при содержании в нем 27,8%, и хвосты обогащения с содержанием 0,1%, при этом потери меди с хвостами составляют 11,6%.
Потери меди с хвостами флотации по описанному способу на 7,3% ниже, содержание меди в хвостах флотации на 0,05% ниже, извлечение меди в концентрат при флотационном обогащении на 7,3% выше, чем по способу прототипа.

Флотационное обогащение медной руды по схеме флотации без предварительного выщелачивания показывает (таблица 2) снижение содержания и извлечения меди в концентрате и соответственно повышение содержания меди в хвостах флотации по сравнению с флотацией кека выщелачивания. При флотации руды без выщелачивания расход реагентов (ксантогената, сернистого натрия, Т-80) значительно выше, чем после выщелачивания.

Формула изобретения
1. Способ флотационного обогащения кека серно-кислотного выщелачивания дробленой медной руды, заключающийся в измельчении кека выщелачивания до крупности 60-90% класса минус 0,074 мм одновременно с нейтрализацией добавлением в мельницу водной суспензии извести, осуществлении 2-3 операций основной флотации при значении рН среды 8,0-9,5 продолжительностью 5-10 мин, 1-2 контрольных операций флотации при значении рН среды 10,5-11,0 продолжительностью 5-10 мин и 2-3 перечистных операций флотации, проведении цикла промпродуктовой флотации концентрата контрольной флотации и хвостов первой перечистной флотации с доизмельчением до крупности 90-100% минус 0,074 мм, концентрат основной промпродуктовой флотации направляют в голову основного цикла, концентрат контрольной промпродуктовой флотации – в голову основной промпродуктовой флотации, хвосты контрольной промпродуктовой флотации – в контрольную операцию основного цикла.
2. Способ по п.1, заключающийся в том, что в операции основной и контрольной флотации добавляется реагент-сульфидизатор – сернистый натрий.
3. Способ по п.1, заключающийся в том, что время первой перечистной флотации составляет 3-5 мин, второй перечистной – 1-5 мин, промпродуктовой флотации – 3-5 мин.
РИСУНКИ
|
|