|
|
(21), (22) Заявка: 2007132506/14, 28.08.2007
(24) Дата начала отсчета срока действия патента:
28.08.2007
(46) Опубликовано: 27.03.2009
(56) Список документов, цитированных в отчете о поиске:
RU 2082309 С1, 27.06.1997. RU 70620 U1, 10.02.2008. RU 2244871 С2, 20.01.2005. RU 43620 U1, 29.06.2004. CN 1267559, 27.09.2000. ДРОНОВ А.Ф. и др. Эндоскопическая хирургия у детей. – М., 2002, с.15-16. HURD W.W. Visualization of the epigastric vessels and bladder before laparoscopic trocar placement. Fertil Steril. 2003 Jul; 80(1):209-12. (Реферат в PubMed, PMID: 12849826).
Адрес для переписки:
420130, г.Казань, ул. Чуйкова, 89, кв.98, М.Ф. Самигуллину
|
(72) Автор(ы):
Самигуллин Марсель Фаикович (RU), Капралова Евгения Геннадьевна (RU)
(73) Патентообладатель(и):
Самигуллин Марсель Фаикович (RU)
|
(54) ОСВЕТИТЕЛЬ МЕДИЦИНСКИЙ ДЛЯ ОПТИЧЕСКИХ ПРИБОРОВ
(57) Реферат:
Изобретение относится к медицинской технике. Устройство содержит корпус с размещенными внутри него источником света, последовательно соединенными блоком питания, коммутатором питания, стабилизатором тока. Входы блока питания являются выводами для подключения в сеть. Источник света выполнен в виде монохромных светодиодов различной длины волны, которые вмонтированы в установленную с возможностью перемещения, относительно световода, турель. Разъемы светодиодов соответственно, по очередности, соединяются с выходом коммутатора светодиодов, датчик положения турели, выход которого соединен с выводом коммутатора светодиодов, выход стабилизатора тока подключен к входу коммутатора светодиодов, вывод блока питания подключен к входу зарядного устройства, выход которого соединен с выводом аккумуляторной батареи, выход коммутатора питания соединен с выводом аккумуляторной батареи, вывод коммутатора питания соединен с выключателем света. Выходы светодиодов являются выводами для подключения к наконечнику световодного кабеля. Применение данного устройства позволяет повысить точность диагностики патологических очагов, определения точных границ поражения слизистой оболочки за счет использования монохромного света светодиодов. 1 ил.
Изобретение относится к медицинской технике и может быть использовано при работе с эндоскопами.
Известно осветительное устройство для эндоскопической техники (Авторское свидетельство СССР 1297792, А61В 1/06, 1987, Фролов Ю.А., Кулик В.Н., Бакуев А.А.), содержащее источник света (лампа), три оправы с конденсорами, корпус с дверцей и электрический блок. Торцовые поверхности оправ конденсоров выполнены зеркальными и сферическими, центры кривизны их совмещены с центром светящего тела источника света. Свет от лампы идет в конденсоры и падает также на торцовые зеркальные и сферические поверхности оправ конденсоров. Так как центр сферы такого отражателя совмещен с источником света, отраженный свет фокусируется в центре светящего тела и проходит в противоположный конденсор. Зеркальные торцовые поверхности оправ конденсоров значительно снижают коэффициент поглощения и нагрев конденсоров. Отраженный от оправ световой поток проходит через светящееся тело лампы, увеличивая его габаритную яркость на 20-25%.
Известно осветительное устройство для эндоскопической техники (патент РФ 2082309, А61В 1/06, 1997, Соснов Д.Л.), которое выбрано в качестве прототипа, содержащее силовой трансформатор, первичная обмотка которого соединена с выводами для подключения к сети переменного тока, начало первой вторичной обмотки соединено через управляемый ключ переменного тока с лампой накаливания, а конец – со свободным выводом лампы накаливания, датчик напряжения, один из входных выводов которого соединен с концом первой вторичной обмотки трансформатора, который подключен к положительному полюсу выпрямителя, к одному из управляющих входов ключа постоянного тока, а выход соединен с первым входом усилителя, второй вход которого через регулятор освещенности соединен с отрицательным полюсом выпрямителя, блок сравнения, первый входной вывод которого соединен с выходом генератора пилообразного напряжения, второй входной выход через регулировочный резистор с отрицательным полюсом выпрямителя, а выход – с формирователем импульсов управления. Реле времени, вход которого соединен с отрицательным полюсом выпрямителя, а выход с другим управляющим входом ключа постоянного тока, эмиттерный повторитель, выход которого подключен к третьему входному выводу блока сравнения, а вход соединен с выходом усилителя RC-цепь, резистор которой шунтирован выходом управляющего ключа постоянного тока. Устройство содержит формирователь прямоугольных импульсов, силовой трансформатор имеет дополнительную вторичную обмотку, к которой подключены входы формирователя прямоугольных импульсов, выход которого подключен к входу генератора пилообразного напряжения, вторая вторичная обмотка трансформатора подключена к входам выпрямителя. Выход формирователя управляющих импульсов соединен с управляющим входом ключа переменного тока, а объединенный вывод ключа переменного тока и лампы накаливания соединен с другим входным выводом датчика напряжения.
В известном осветителе по прототипу для создания светового потока используются лампы накаливания (галогеновые, ксеноновые, металлогалоидные), имеющие определенные недостатки: большой расход энергии, повышение температуры при работе лампы, необходимость охлаждения работающей лампы, то есть использование дополнительных вентиляторов или радиаторов, что усложняет конструкцию осветителя, большая металлоемкость. Галогеновые лампы накаливания имеют весьма ограниченный срок работы лампы – порядка 50 часов, что нередко приводит к отказу осветительного устройства в процессе операции. Лампы накаливания дают свет с низкой проникающей способностью, поэтому при исследовании патологических очагов их можно не отличить от здоровых тканей, что затрудняет диагностические возможности.
Предлагаемое изобретение решает задачу повышения диагностики патологических очагов, определения точных границ поражения слизистой оболочки за счет использования монохромного света светодиодов. Патологические очаги имеют различную плотность, рельеф, могут располагаться в подслизистом слое, поэтому при освещении белым светом они не отличаются от здоровых участков и не визуализируются. Монохромный свет различной длины волны обладает разной проникающей способностью, и при последовательном освещении одного и того же участка светом различной длины волны визуальная картинка отличается. Это позволяет получить большую информацию о состоянии слизистой оболочки. Также решением технической задачи предлагаемого изобретения являются: малая энергопотребляемость, так как светодиоды потребляют меньшее количество электроэнергии, большой КПД, так как КПД преобразования электрической энергии в световую у светодиодов выше ламп накаливания, светодиоды не греются, что позволяет не использовать дополнительные устройства для охлаждения. Срок работы светодиодов больше, чем у ламп накаливания, что позволяет увеличить срок эксплуатации осветителя. Наличие аккумуляторной батареи позволяет работать осветителю в автономном режиме.
Решаемая техническая задача в осветителе медицинском для оптических приборов, содержащем корпус с размещенными внутри него источником света, последовательно соединенными блоком питания, коммутатором питания, стабилизатором тока, причем входы блока питания являются выводами для подключения к сети, достигается тем, что дополнительно содержится источник света, выполненный в виде монохромных светодиодов различной длины волны, которые вмонтированы в установленную с возможностью перемещения, относительно световода, турель, причем разъемы светодиодов соответственно, по очередности, соединяются с выходом коммутатора светодиодов, датчик положения турели, выход которого соединен с выводом коммутатора светодиодов, выход стабилизатора тока подключен к входу коммутатора светодиодов, вывод блока питания подключен к входу зарядного устройства, выход которого соединен с выводом аккумуляторной батареи, выход коммутатора питания соединен с входом аккумуляторной батареи, вывод коммутатора питания соединен с выключателем света, выходы светодиодов являются выводами для подключения к наконечнику световодного кабеля.
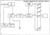
На чертеже изображена блочная схема осветителя медицинского для оптических приборов. Осветитель медицинский для оптических приборов содержит: корпус 1 с размещенными внутри него последовательно соединенными блоком питания 2, коммутатором питания 3, стабилизатором тока 4, входы блока питания 2 являются выводами для подключения к сети, датчик положения турели 5, выход которого подключен к выводу коммутатора светодиодов 6, источник света выполнен в виде монохромных светодиодов 7 различной длины волны, от 405 до 700 нм, которые вмонтированы в установленную с возможностью перемещения, относительно световода 11, турель 8, выполненную в виде подвижной металлической пластины, на которой жестко закреплены светодиоды 7, причем разъемы светодиодов 7, соответственно, по очередности, соединяются с выходом коммутатора светодиодов 6, выход стабилизатора тока 4 подключен к входу коммутатора светодиодов 6, вывод блока питания 2 подключен к входу зарядного устройства 9, выход зарядного устройства 9 соединен с входом аккумуляторной батареи 10, выход коммутатора питания 3 соединен с выводом аккумуляторной батареи 10, вывод коммутатора питания 3 соединен с выключателем света, выходы светодиодов 7 являются выводами подключения к наконечнику световодного кабеля 11. Блоки, входящие в схему осветителя медицинского, для оптических приборов могут быть выполнены по стандартным, опубликованным в литературе схемам.
Рассмотрим предлагаемый осветитель медицинский для оптических приборов в работе. Блок питания 2 преобразует напряжение сети 220 В переменного тока в напряжение постоянного тока для обеспечения работы всех блоков и узлов осветителя. Напряжение подается на коммутатор питания 3, который обеспечивает переключение питающего напряжения на светодиоды 7, с сетевого на аккумуляторное, в зависимости от режима работы осветителя. Стабилизатор тока 4 обеспечивает необходимые параметры электрического тока для нормальной работы светодиодов 7. Коммутатор светодиодов 6 обеспечивает подачу напряжения на светодиод 7, который находится напротив разъема подключения световода 11. Монохромные светодиоды 7 различной длины волны вмонтированы в установленную с возможностью горизонтального перемещения турель 8. Датчик положения турели 5 вырабатывает сигнал положения турели 8 со светодиодами 7 относительно разъема подключения световода 9 для коммутатора светодиодов 6. Аккумуляторная батарея 10 позволяет осветителю работать в автономном режиме. Зарядное устройство 9 обеспечивает подзарядку аккумуляторной батареи 10 при подключении осветителя в электрическую сеть. Монохромные светодиоды 7 последовательно освещают исследуемый участок световыми потоками различной длины волны, что позволяет более точно выявить патологические изменения слизистой оболочки полых органов.
Формула изобретения
Осветитель медицинский для оптических приборов, содержащий корпус с размещенными внутри него источником света, последовательно соединенными блоком питания, коммутатором питания, стабилизатором тока, причем входы блока питания являются выводами для подключения в сеть, отличающийся тем, что источник света выполнен в виде монохромных светодиодов различной длины волны, которые вмонтированы в установленную с возможностью перемещения, относительно световода, турель, причем разъемы светодиодов соответственно, по очередности, соединяются с выходом коммутатора светодиодов, датчик положения турели, выход которого соединен с выводом коммутатора светодиодов, выход стабилизатора тока подключен к входу коммутатора светодиодов, вывод блока питания подключен к входу зарядного устройства, выход которого соединен с выводом аккумуляторной батареи, выход коммутатора питания соединен с выводом аккумуляторной батареи, вывод коммутатора питания соединен с выключателем света, выходы светодиодов являются выводами для подключения к наконечнику световодного кабеля.
РИСУНКИ
|
|