|
|
(21), (22) Заявка: 2004116304/09, 28.05.2004
(24) Дата начала отсчета срока действия патента:
28.05.2004
(30) Конвенционный приоритет:
29.05.2003 US 10/448,018
(43) Дата публикации заявки: 10.11.2005
(46) Опубликовано: 20.03.2009
(56) Список документов, цитированных в отчете о поиске:
ЕР 1199630 А1, 2002.04.24. WO 99/21106 А1, 1999.04.29. RU 2136038 С1, 1999.08.27. US 6434529 А, 13.08.2002. US 6314402 А, 2001.11.06.
Адрес для переписки:
129090, Москва, ул. Б.Спасская, 25, стр.3, ООО “Юридическая фирма Городисский и Партнеры”, пат.пов. Ю.Д.Кузнецову, рег.№ 595
|
(72) Автор(ы):
ВАНГ Куансан (US)
(73) Патентообладатель(и):
МАЙКРОСОФТ КОРПОРЕЙШН (US)
|
(54) СИНХРОННОЕ ПОНИМАНИЕ СЕМАНТИЧЕСКИХ ОБЪЕКТОВ, РЕАЛИЗОВАННОЕ С ПОМОЩЬЮ ТЭГОВ РЕЧЕВОГО ПРИЛОЖЕНИЯ
(57) Реферат:
Изобретение относится к доступу и представлению информации в компьютерной системе с использованием распознавания и понимания. Система понимания речи содержит языковую модель, содержащую комбинацию языковой модели N-граммы и языковой модели контекстно-свободной грамматики. В языковой модели хранится информация, относящаяся к словам, и семантическая информация, подлежащая распознаванию. Модуль адаптирован для приема ввода от пользователя и восприятию ввода для обработки. Модуль также адаптирован для приема программных интерфейсов приложений, использующих SALT, относящихся к распознаванию ввода. Модуль способен обрабатывать программные интерфейсы приложений, использующих SALT, и ввод для получения семантической информации, относящейся к первой части ввода, и выводить семантический объект, содержащий текст и семантическую информацию для первой части, путем доступа к языковой модели, причем операция распознавания и вывод семантического объекта осуществляются в то время, когда продолжается восприятие последующих частей ввода. Технический результат – упрощение в использовании благодаря большей естественности для пользователя. 2 н. и 8 з.п. ф-лы, 7 ил.
Предпосылки изобретения
Настоящее изобретение относится к доступу и представлению информации в компьютерной системе. В частности, настоящее изобретение относится к доступу к информации с использованием распознавания и понимания.
В последнее время появилась технология, позволяющая пользователю обращаться к информации в компьютерной системе посредством речевых команд. Получив команду пользователя, компьютерная система осуществляет распознавание речи на средстве пользовательского ввода и далее обрабатывает введенный сигнал, чтобы выявить намерение пользователя в отношении действия, которое должна выполнить компьютерная система.
В некоторых случаях ввод, обеспечиваемый пользователем, является неполным или неопределенным, из-за чего компьютерной системе требуется запрашивать у пользователя дополнительную информацию посредством визуальных или звуковых приглашений. Таким образом, между пользователем и компьютерной системой может установиться диалог, в котором стороны по очереди задают вопросы, получают ответы и/или подтверждения, пока не будет выяснено намерение пользователя и не будет выполнено действие. В других случаях создание такого диалога является предпочтительным режимом для взаимодействия с компьютерной системой.
Для облегчения речи как жизнеспособной модальности ввода/вывода для современной конструкции пользовательского интерфейса был внедрен формат SALT (Speech Application Language Tags) [тэги языка речевого приложения]. Конструктивной задачей SALT является упрощение обычных речевых заданий для программы и в то же время обеспечение расширенных возможностей с непосредственной реализацией. SALT разработан для многих приложений. Таковым является, например, чисто речевое телефонное приложение, взаимодействующее с пользователями исключительно посредством разговорного диалога.
SALT включает в себя входной и выходной речевые объекты («слушать» (“listen”) и «приглашать» (“prompt”)), имеющие модальную конструкцию для привлечения технологий обнаружения начала и конца пользовательского этапа. Соответственно, многие речевые приложения используют пользовательские интерфейсы, которые требуют, чтобы пользователь сигнализировал о начале пользовательского этапа. Некоторые компьютерные системы включают в себя переносные компьютеры, активируемые речью модальные или мультимодальные (речевой ввод обеспечивается для полей, выбранных с помощью устройства ввода, например, мышью) устройства и другие приложения, не требующие зрения. Тем не менее в каждой из этих сред по-прежнему присутствует определение переключения пользовательского/компьютерного этапа в диалоге.
Однако в разговоре между людьми обычно не существует переключаемого упорядоченного диалога между участниками. Напротив, разговоры могут включать в себя квитирования, подтверждения, вопросы со стороны одного участника и т.д., тогда как другой предоставляет информацию, которая может существенно влиять, незначительно влиять или совсем не влиять на способ, которым говорящий предоставляет информацию. Людям, ведущим разговор, нравится такая естественная форма общения. Аналогично, в телефонных системах применяется полнодуплексная технология, позволяющая вести такие разговоры.
Напротив, в диалоговых интерфейсах применяется режим работы с жестким переключением между пользователем и компьютерной системой, в результате чего компьютерной системе приходится ожидать окончания диалога с пользователем прежде, чем начать обработку и выполнить следующее действие. Хотя простая обратная связь, например визуальные указания наподобие увеличивающегося количества точек на экране компьютера, может давать пользователю некоторую уверенность в том, что компьютерная система, по меньшей мере, что-то обрабатывает, пока пользователь не закончит свой этап, и компьютерная система не ответит, степень понимания компьютерной системы не известна.
Соответственно, требуется усовершенствовать компьютерные системы, основанные на распознавании и понимании. Такие усовершенствования обеспечивают систему или способ доступа к информации, которые проще в использовании благодаря большей естественности для пользователя.
Сущность изобретения
Способ и система обеспечивают режим речевого ввода, который динамически сообщает результаты частичного семантического анализа в то время, как восприятие аудиосигнала все еще продолжается. Результаты семантического анализа можно оценивать по исходу, немедленно сообщаемому пользователю.
Согласно одному аспекту система понимания речи содержит языковую модель, содержащую комбинацию языковой модели N-граммы (последовательности из N элементов) и языковой модели контекстно-свободной грамматики. В языковой модели хранится информация, относящаяся к словам, и семантическая информация, подлежащая распознаванию. Модуль адаптирован к приему ввода от пользователя и восприятию (захвата) ввода для обработки. Модуль также адаптирован к приему программных интерфейсов приложений SALT, относящихся к распознаванию ввода. Модуль выполнен с возможностью обрабатывать программные интерфейсы приложений SALT и ввод для получения семантической информации, относящейся к первой части ввода, и выводить семантический объект, содержащий текст и семантическую информацию для первой части, путем доступа к языковой модели, причем операция распознавания и вывод семантического объекта осуществляются в то время, как продолжается восприятие последующих частей ввода.
Краткое описание чертежей
Фиг.1 – блок-схема системы представления данных.
Фиг.2 – упрощенный вид операционной среды вычислительного устройства.
Фиг.3 – блок-схема вычислительного устройства, изображенного на фиг.2.
Фиг.4 – упрощенный вид телефона.
Фиг.5 – блок-схема компьютера общего назначения.
Фиг.6 – блок-схема архитектуры системы клиент-сервер.
Фиг.7 – блок-схема модуля распознавания и понимания речи.
Подробное описание иллюстративных вариантов осуществления изобретения
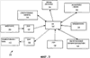
На фиг.1 показана блок-схема системы 10 представления данных для представления данных на основании голосового ввода. Система 10 содержит модуль 12 речевого интерфейса, модуль 14 распознавания и понимания речи и модуль 16 представления данных. Пользователь обеспечивает ввод (входной сигнал, данные) в виде голосового запроса на модуль 12 речевого интерфейса. Модуль 12 речевого интерфейса собирает (накапливает) речевую информацию от пользователя и выдает сигнал, указывающий это. После того как модуль 12 речевого интерфейса соберет входную речь, модуль 14 распознавания и понимания речи распознает речь с использованием распознавателя речи, а также осуществляет понимание речи, при котором согласно одному аспекту настоящего изобретения обеспечивают результаты частичного семантического анализа полученного к этому времени ввода, в то время как все еще продолжается восприятие аудиосигнала речевого ввода.
Результаты частичного семантического анализа, которые обычно включают в себя текст для принятого ввода (или другие данные, указывающие текст ввода), а также выявленную семантическую информацию, поступают на модуль 16 приложения, который может принимать многообразные формы. Например, в одном варианте осуществления модуль 16 приложения может представлять собой электронную записную книжку (ЭЗК) и использоваться для отправки, получения сообщений электронной почты и ответа на них, организации встреч и т.п. Таким образом, пользователь может выдавать звуковые команды для выполнения этих задач. Тем не менее важнее то, что модуль 16 приложения может обеспечивать интерактивную обратную связь и/или выполнять действия над информацией результатов частичных семантических анализов по мере их поступления, тем самым обеспечивая пользователя высокоинтерактивным интерфейсом для модуля 16 приложения. Например, при работе в чисто голосовом режиме выход 20 может содержать слышимые утверждения, обращенные к пользователю, хотя, конечно, возможно выполнение других задач, относящихся к приложению. Частичные семантические анализы (результаты) или семантические объекты можно использовать для выполнения диалоговой логики в приложении. Например, диалоговая логика может представлять пользователю опцию или совокупность или список опций на основании одного или более семантических объектов.
Это позволяет системе 10 сообщать исходы, основанные на частичном фрагменте речи, немедленно, а именно до окончания пользовательского этапа. Другими словами, благодаря использованию связи по обратному каналу для сообщения и выполнения задания, обычно связанного с системным этапом, определение пользовательского и системного этапов размывается. В большинстве исследований традиционного диалога, особенно основанных на диалогах между людьми, часто рассматривают связь по обратному каналу как ненавязчивую обратную связь, которая переносит только простые сигналы, например, положительного, отрицательного или нейтрального подтверждения. Однако обратная связь, обеспеченная выходом 20, может потенциально нести больше информации, тем самым являясь несколько более навязчивой по отношению к продолжающемуся пользовательскому фрагменту речи, которая может понуждать или не понуждать пользователя пояснять намерения или директивы пользователя. Тем не менее этот подход обеспечивает более реалистический человеческий диалог между пользователем и системой 10, что во многих случаях не будет считаться докучливым, но, напротив, более удобным для пользователя и устанавливать нужную пользователю степень конфиденциальности.
В этой связи следует заметить, что настоящее изобретение не ограничивается исключительно голосовой операционной средой, но, напротив, может включать в себя другие формы обратной связи с пользователем на основании обработки результатов частичного семантического анализа или объектов. Например, в рассмотренном выше применении, где модуль 16 приложения выполняет задания электронной почты, выход 20 может включать в себя визуальную обратную связь, например активацию модуля электронной почты только на основании выражения, например, «Отправить электронную почту» в непрерванной команде от пользователя, содержащей «Отправить электронную почту Бобу», причем обработка выражения «Бобу» может принудить модуль приложения обратиться к дополнительной информации в хранилище данных 18 и представить список людей, носящих имя «Боб». Просматривая список, пользователь легко идентифицирует нужного получателя как «Боб Грин», которого затем можно выбрать, поскольку система может получить другой семантический объект для частичного фрагмента речи «Боб Грин», который, будучи получен приложением и обработан, приводит к выбору «Боб Грин».
Согласно указанному выше модуль 16 приложения может принимать многочисленные формы, в которых могут иметь преимущество аспекты настоящего изобретения, дополнительно рассмотренные ниже. Без ограничения, модуль 16 приложения может также быть модулем диктовки для обеспечения текстуального вывода произносимого ввода пользователя. Однако благодаря также обработке семантической информации для частичного ввода или выражений ввода можно получить более точную транскрипцию.
Хотя описанное выше относится к вводу от пользователя, содержащему голосовые команды, аспекты настоящего изобретения можно также применять к другим формам ввода, например рукописному вводу, ДТМЧН (двухтональному многочастотному набору), жестам или визуальным указаниям.
Ввиду широкой применимости обработки частичных семантических выражений или объектов может быть полезно описать в общих чертах вычислительные устройства, которые могут функционировать в вышеописанной системе 10. Специалистам в данной области известно, что компоненты системы 10 могут размещаться в одном компьютере или быть распределены по распределенной вычислительной среде, в которой используются сетевые соединения и протоколы.
На фиг.2 представлена примерная форма мобильного устройства, например устройств управления данными (ЭЗК, персональный цифровой ассистент ПЦА и др.), обозначенная позицией 30. Однако предполагается, что настоящее изобретение можно также осуществлять на практике с использованием других вычислительных устройств, рассмотренных ниже. Например, пользоваться преимуществами настоящего изобретения будут также телефоны и/или устройства управления данными. Такие устройства будут более полезны, чем существующие портативные персональные устройства управления информацией или другие портативные электронные устройства.
В иллюстративной форме мобильного устройства 30 управления данными, показанного на фиг.2, мобильное устройство 30 содержит корпус 32 и имеет пользовательский интерфейс, включающий в себя дисплей 34, в котором используется сенсорный экран в сочетании с пером 33. Перо 33 используется для нажима на дисплей 34 или касания его в указанных координатах для выбора поля, избирательного перемещения начального положения курсора или иного обеспечения командной информации, например, посредством жестов или рукописного ввода. Альтернативно или дополнительно, в состав устройства 30 может входить одна или несколько кнопок 35 для навигации. Кроме того, можно предусмотреть другие механизмы ввода, например вращающиеся колесики, ролики и т.п. Однако следует заметить, что изобретение не призвано ограничиваться этими формами механизмов ввода. Например, другая форма ввода может включать в себя визуальный ввод, например, посредством компьютерного визуального восприятия.
На фиг.3 изображена блок-схема, на которой показаны функциональные компоненты мобильного устройства 30. Центральный процессор (ЦП) 50 реализует функции управления программного обеспечения. СП 50 подключен к дисплею 34, чтобы текст и графические иконки, генерируемые в соответствии с управляющим программным обеспечением, появлялись на экране 34. Громкоговоритель 43 обычно подключен к ЦП 50 через цифроаналоговый преобразователь 59 для обеспечения слышимого выхода. Данные, загружаемые или вводимые пользователем в мобильное устройство 30, сохраняются в энергонезависимом запоминающем устройстве 54 произвольного доступа для чтения/записи, двусторонне подключенном к ЦП 50. Память произвольного доступа (ЗУПД) 54 обеспечивает временное хранение команд, выполняемых ЦП 50, и хранение временных данных, например значений регистров. Значения по умолчанию для опций настройки и других переменных хранятся в постоянной памяти (ПЗУ) 58. ПЗУ 58 также может использоваться для хранения программного обеспечения операционной системы для устройства, которая управляет основными функциями мобильного устройства 30 и другими функциями ядра операционной системы (например, загрузкой компонентов программного обеспечения в ЗУПД 54).
ЗУПД 54 также используется в качестве хранилища для кода наподобие жесткого диска на ПК, который применяется для хранения прикладных программ. Заметим, что хотя для хранения кода используется энергонезависимая память, его альтернативно можно хранить в энергозависимой памяти, которая не используется для выполнения кода.
Мобильное устройство может передавать/принимать беспроводные сигналы через беспроводной приемопередатчик 52, подключенный к ЦП 50. Необязательный интерфейс 60 связи может также быть предусмотрен для загрузки данных, по желанию, непосредственно от компьютера (например, настольного компьютера) или из проводной сети. Соответственно, интерфейс 60 может содержать различные формы устройств связи, например устройство инфракрасной связи, модем, сетевую карту и т.п.
Мобильное устройство 30 включает в себя микрофон 29 и аналого-цифровой преобразователь (АЦП) 37 и необязательную программу распознавания (речи, ДТМЧН, рукописного ввода, жестов или компьютерного визуального восприятия), хранящуюся в памяти 54. Например, в ответ на звуковую информацию, инструкции или команды от пользователя устройства 30 микрофон 29 выдает речевые сигналы, которые оцифровываются АЦП 37. Программа распознавания речи может осуществлять функции нормализации и/или извлечения признаков над оцифрованными речевыми сигналами для получения промежуточных результатов распознавания речи. Используя беспроводной приемопередатчик 52 или интерфейс связи 60, речевые данные можно передавать на сервер 204 удаленного распознавания, рассмотренный ниже и проиллюстрированный в архитектуре, показанной на фиг.6. Затем результаты распознавания могут возвращаться на мобильное устройство 30 для представления (например, визуального и/или звукового) на нем и для возможной передачи на веб-сервер 202 (фиг.6), причем веб-сервер 202 и мобильное устройство 30 соотносятся как сервер и клиент соответственно.
Аналогичную обработку можно использовать для других форм ввода. Например, рукописный ввод можно оцифровывать с предварительной обработкой на устройстве 30 и без нее. Как и речевые данные, эту форму ввода можно передавать на сервер 204 распознавания для распознавания, причем результаты распознавания возвращаются на устройство 30 и/или веб-сервер 202. Данные ДЧМТН, данные жеста и визуальные данные можно обрабатывать аналогичным образом. В зависимости от формы ввода устройство 30 (и другие формы клиентов, рассмотренные ниже) будут включать в себя необходимое оборудование, например камеру для визуального ввода.
На фиг.4 показан упрощенный вид иллюстративного варианта осуществления портативного телефона 80. Телефон 80 включает в себя дисплей 82 и клавиатуру 84. В целом, блок-схема, показанная на фиг.3, применима к телефону, показанному на фиг.4, хотя может потребоваться дополнительная схема, необходимая для осуществления других функций. Например, для варианта осуществления, показанного на фиг.3, может потребоваться приемопередатчик, действующий как телефон; однако такая схема не относится к настоящему изобретению.
Помимо вышеописанных портативных или мобильных вычислительных устройств нужно также понимать, что настоящее изобретение можно использовать со многими другими вычислительными устройствами, например настольным компьютером общего назначения. Например, настоящее изобретение позволит пользователю с ограниченными физическими возможностями вводить текст в компьютер или другое вычислительное устройство, когда другие традиционные устройства ввода, например полную буквенно-цифровую клавиатуру, слишком трудно применять.
Изобретение также применимо ко многим другим вычислительным системам, средам или конфигурациям общего или специального назначения. Примеры общеизвестных вычислительных систем, сред и/или конфигураций, которые могут быть пригодны для использования в соответствии с изобретением, включают в себя, но не исключительно, обычные телефоны (без экрана), персональные компьютеры, компьютеры-серверы, карманные или портативные компьютеры, планшетные компьютеры, многопроцессорные системы, системы на основе микропроцессора, телевизионные приставки, программируемую бытовую электронику, сетевые ПК, миникомпьютеры, универсальные компьютеры, распределенные вычислительные среды, которые включают в себя любые из вышеперечисленных систем или устройств и т.п.
Ниже приведено краткое описание компьютера 120 общего назначения, показанного на фиг.5. Однако компьютер 120 является всего лишь примером подходящего вычислительного устройства и не призван как-либо ограничивать объем использования или функциональные возможности изобретения. Также компьютер 120 не следует рассматривать как имеющий какую-либо зависимость или требование в отношении к любому из проиллюстрированных здесь компонентов или их комбинации.
Изобретение можно описать в общем контексте компьютерно-выполняемых команд, например программных модулей, выполняемых компьютером. В целом, программные модули включают в себя процедуры, программы, объекты, компоненты, структуры данных и т.п., которые выполняют конкретные задания или реализуют определенные абстрактные типы данных. Изобретение также можно применять на практике в распределенных вычислительных средах, где задания выполняются удаленными обрабатывающими устройствами, связанными посредством сети связи. В распределенной вычислительной среде программные модули могут размещаться как на локальных, так и на удаленных компьютерных носителях данных, включая запоминающие устройства. Задания, выполняемые программами и модулями, описаны ниже со ссылками на чертежи. Специалисты в данной области могут реализовать описание и чертежи в виде команд, выполняемых процессором, которые могут быть записаны на компьютерно-считываемых носителях любого типа.
Согласно фиг.5 компоненты компьютера 120 могут включать в себя, но не исключительно, процессор 140, системную память 150 и системную шину 141, которая подсоединяет различные компоненты системы, включая системную память, к процессору 140. Системная шина 141 может относиться к любому из нескольких типов шинных структур, включая шину памяти или контроллер памяти, периферийную шину и локальную шину, с использованием разнообразных шинных архитектур. В качестве примера, но не ограничения, такие архитектуры включают в себя шину архитектуры промышленного стандарта (ISA), Universal Serial Bus (USB), шину микроканальной архитектуры (MCA), шину расширенного стандарта ISA (EISA), локальную шину Ассоциации по стандартам в области видеоэлектроники (VESA) и шину подключений периферийных компонентов (PCI), также именуемую шиной расширения. Компьютер 120 обычно содержит разнообразные компьютерно-считываемые носители. Компьютерно-считываемые носители могут представлять собой любые имеющиеся носители, к которым может осуществлять доступ компьютер 120, и включают в себя энергозависимые и энергонезависимые носители, сменные и стационарные носители. В качестве примера, но не ограничения, компьютерно-считываемый носитель может представлять собой компьютерный носитель данных или среду передачи данных. Компьютерные носители данных включают в себя энергозависимые и энергонезависимые, сменные и стационарные носители, реализованные посредством любого способа или технологии для хранения информации, например, компьютерно-считываемых команд, структур данных, программных модулей или других данных. Компьютерные носители данных включают в себя, но не исключительно, ОЗУ, ПЗУ, ЭСППЗУ, флэш-память или другую технологию памяти, CD-ROM, цифровые универсальные диски (DVD) или иные оптические дисковые носители данных, магнитные кассеты, магнитную ленту, магнитные дисковые носители данных или иные магнитные запоминающие устройства или любой другой носитель, который можно использовать для хранения полезной информации и к которому компьютер 120 может осуществлять доступ.
Среды передачи данных обычно воплощают компьютерно-считываемые команды, структуры данных, программные модули или другие данные в виде модулированного сигнала данных, например, несущей волны или иного транспортного механизма. Среды передачи данных также включают в себя любые среды доставки информации. Термин «модулированный сигнал данных» означает сигнал, одна или несколько характеристик которого изменяются так, чтобы кодировать информацию в сигнале. В порядке примера, но не ограничения, среды передачи данных содержат проводные среды, например проводную сеть или прямое проводное соединение, и беспроводные среды, например акустические, РЧ, инфракрасные и другие беспроводные среды. В число компьютерно-считываемых сред входят также комбинации любых из вышеперечисленных позиций.
Системная память 150 содержит компьютерные носители данных в виде энергозависимой и/или энергонезависимой памяти, например, постоянной памяти (ПЗУ) 151 и оперативной памяти (ОЗУ) 152. Базовая система ввода/вывода (BIOS) 153, содержащая основные процедуры, которые помогают переносить информацию между элементами компьютера 120, например, при запуске, хранится в ПЗУ 151. ОЗУ 152 обычно содержит данные и/или программные модули, которые непосредственно доступны процессору 140 и/или в данный момент обрабатываются им. В порядке примера, но не ограничения, на фиг.5 показаны операционная система 154, прикладные программы 155, другие программные модули 156 и программные данные 157.
Компьютер 120 может также включать в себя другие сменные/стационарные, энергозависимые/энергонезависимые компьютерные носители данных. В порядке примера, на фиг.5 показан жесткий диск 161, который производит считывание со стационарного энергонезависимого магнитного носителя и запись на него, привод 171 магнитного диска, который производит считывание со сменного энергонезависимого магнитного диска 172 и запись на него, и привод 175 оптического диска, который производит считывание со сменного энергонезависимого оптического диска 176, например CD-ROM или другого оптического носителя, и запись на него. Другие сменные/стационарные, энергозависимые/энергонезависимые компьютерные носители данных, которые можно использовать в иллюстративной операционной среде, включают в себя, но не исключительно, кассеты с магнитной лентой, карты флэш-памяти, цифровые универсальные диски, ленту для цифрового видео, полупроводниковое ОЗУ, полупроводниковое ПЗУ и т.д. Жесткий диск 161 обычно подключен к системной шине 141 посредством интерфейса стационарной памяти, например интерфейса 160, а привод 171 магнитного диска и привод 175 оптического диска обычно подключены к системной шине 141 посредством интерфейса сменной памяти, например интерфейса 170.
Приводы и соответствующие компьютерные носители данных, описанные выше и показанные на фиг.5, обеспечивают хранение компьютерно-считываемых команд, структур данных, программных модулей и других данных для компьютера 120. Например, на фиг.5 показано, что на жестком диске 161 хранятся операционная система 164, прикладные программы 165, другие программные модули 166 и программные данные 167. Заметим, что эти компоненты могут быть идентичны операционной системе 154, прикладным программам 155, другим программным модулям 156 и программным данным 157 или отличны от них. Операционная система 164, прикладные программы 165, другие программные модули 166 и программные данные 167 обозначены здесь другими позициями, чтобы показать, что они, как минимум, представляют собой разные копии.
Пользователь может вводить команды и информацию в компьютер 120 через устройства ввода, например клавиатуру 182, микрофон 183 и указательное устройство 181, например мышь, шаровой манипулятор или сенсорную панель. Другие устройства ввода (не показаны) могут включать в себя джойстик, игровую панель, спутниковую антенну, сканер и т.п. Эти и другие устройства ввода часто подключают к процессору 140 через интерфейс 180 пользовательского ввода, который подключен к системной шине, но можно подключать посредством других структур интерфейса и шины, например, параллельного порта, игрового порта или универсальной последовательной шины (USB). Монитор 184 или устройство отображения другого типа также подключен к системной шине 141 через интерфейс, например видеоинтерфейс 185. Помимо монитора компьютеры могут содержать другие периферийные устройства вывода, например громкоговорители 187 и принтер 186, которые могут быть подключены через интерфейс 188 периферийных устройств вывода.
Компьютер 120 может работать в сетевой среде с использованием логических соединений с одним или несколькими удаленными компьютерами, например удаленным компьютером 194. В качестве удаленного компьютера 194 может выступать персональный компьютер, портативное устройство, сервер, маршрутизатор, сетевой ПК, равноправное устройство или другой общий сетевой узел, который обычно содержит многие или все элементы, описанные выше применительно к компьютеру 120. Логические соединения, указанные на фиг.5, включают в себя локальную сеть (ЛС) 191 и глобальную сеть (ГС) 193, но также могут включать в себя другие сети. Такие сетевые среды обычно используются в офисных, производственных компьютерных сетях, интрасетях и в Интернет.
При использовании в сетевой среде ЛС компьютер 120 подключен к ЛС 191 через сетевой интерфейс или адаптер 190. При использовании в сетевой среде ГС компьютер 120 обычно содержит модем 192 или другие средства установления соединений по ГС 193, например Интернет. Модем 192, который может быть внутренним или внешним, может быть подключен к системной шине 141 через интерфейс 180 пользовательского ввода или другой соответствующий механизм. В сетевой среде программные модули, указанные в отношении компьютера 120, или часть из них могут храниться в удаленном запоминающем устройстве. В порядке примера, но не ограничения, на фиг.5 показано, что удаленные прикладные программы 195 размещены в запоминающем устройстве 194. Очевидно, что показанные сетевые соединения являются иллюстративными и что можно использовать другие средства установления линии(й) связи между компьютерами.
На фиг.6 показана архитектура 200 распознавания и представления данных на основе web, которая является одним иллюстративным вариантом осуществления настоящего изобретения. В целом, к информации, хранящейся на веб-сервере 202, можно осуществлять доступ через клиент 100, например мобильное устройство 30 или компьютер 120 (который здесь представляет другие формы вычислительных устройств, имеющих экран дисплея, микрофон, камеру, сенсорную панель и т.д., необходимые в зависимости от типа ввода), или через телефон 80, в котором информация запрашивается голосом или посредством тонов, генерируемых телефоном 80 при нажатии клавиш, причем информация поступает от веб-сервера 202 обратно к пользователю только в звуковом виде.
Согласно этому варианту осуществления архитектура 200 универсальна в том смысле, что всякий раз при получении информации через клиент 100 или телефон 80 с использованием распознавания речи один сервер 204 распознавания может поддерживать любой режим работы. Кроме того, архитектура 200 действует с использованием расширения общеизвестных языков разметки (например, HTML, XHTML, cHTML, XML, WML и т.п.). Таким образом, к информации, хранящейся на веб-сервере 202, можно также осуществлять доступ с использованием общеизвестных способов ГИП (графического интерфейса пользователя), имеющихся в этих языках разметки. Использование расширения общеизвестных языков разметки позволяет упростить авторскую систему на веб-сервере 202 и легко модифицировать существующие в настоящее время унаследованные приложения также для включения распознавания голоса.
В общем случае, клиент 100 выполняет страницы HTML, сценарии и т.п., обозначенные общей позицией 206, предоставленные веб-сервером 202, с использованием обозревателя (браузера). Когда требуется распознавание голоса, например речевые данные, которые могут быть оцифрованными аудиосигналами или речевыми признаками, причем аудиосигналы предварительно обработаны клиентом 100 согласно рассмотренному выше, поступают на сервер 204 распознавания с указанием грамматической или языковой модели 220, используемой при распознавании речи, которая может быть обеспечиваться клиентом 100. Альтернативно, языковую модель 220 может содержать речевой сервер 204. Реализация сервера 204 распознавания может принимать многочисленные формы, одна из которых проиллюстрирована, но в общем случае содержит распознаватель 211. Результаты распознавания поступают обратно на клиент 100 для локального представления, по желанию или необходимости. При желании, для передачи на клиент 100 произносимого текста можно использовать модуль 222 преобразования текста в речь. После компиляции информации посредством распознавания и любого графического интерфейса пользователя, если таковой используется, клиент 100 отправляет эту информацию на веб-сервер 202 для дальнейшей обработки и получения дополнительных страниц HTML/сценариев, при необходимости.
Согласно фиг.6 клиент 100, веб-сервер 202 и сервер 204 распознавания связаны друг с другом и раздельно адресуемы через сеть 205, в данном случае глобальную сеть, например Интернет. Поэтому эти устройства не обязаны физически располагаться рядом друг с другом. В частности, веб-сервер 202 не обязательно включает в себя сервер 204 распознавания. Таким образом, авторская система на веб-сервере 202 может сосредоточиться на приложении, для которого она предназначена, и авторам не нужно вникать в детали работы сервера 204 распознавания. Напротив, сервер 204 распознавания может быть независимым устройством, подключенным к сети 205, и таким образом иметь возможность обновления или усовершенствования, не влекущего необходимость в дополнительных изменениях на веб-сервере 202. Веб-сервер 202 может также включать в себя механизм авторской системы, способный динамически генерировать разметки и сценарии клиентской стороны. Согласно другому варианту осуществления веб-сервер 202, сервер 204 распознавания и клиент 100 могут быть объединены в зависимости от возможностей реализующих машин. Например, если клиент 100 содержит компьютер общего назначения, например персональный компьютер, то клиент может включать в себя сервер 204 распознавания. Аналогично, при желании, веб-сервер 202 и сервер 204 распознавания можно включить в состав одной машины.
Доступ к веб-серверу 202 через телефон 80 включает в себя подключение телефона 80 к проводной или беспроводной телефонной сети 208, которая, в свою очередь, подключает телефон 80 к шлюзу 210 третьей стороны. Шлюз 210 подключает телефон 80 к телефонному голосовому обозревателю (браузеру) 212. Телефонный голосовой обозреватель 212 содержит медиа-сервер 214, который обеспечивает телефонный интерфейс, и голосовой обозреватель 216. Как и клиент 100, телефонный голосовой обозреватель 212 принимает от веб-сервера 202 страницы HTML/сценарии и т.п. Согласно одному варианту осуществления страницы HTML/сценарии сходны со страницами HTML/сценариями, поступающими на клиент 100. Таким образом, веб-серверу 202 не нужно по отдельности поддерживать клиента 100 и телефон 80 и даже не нужно по отдельности поддерживать стандартные клиенты ГИП. Напротив, можно использовать общий язык разметки. Кроме того, аналогично клиенту 100 распознавание голоса из слышимых сигналов, передаваемых телефоном 80, поступает от голосового обозревателя 216 на сервер 204 распознавания либо по сети 205, либо по выделенной линии 207, например, с использованием TCP/IP. Веб-сервер 202, сервер 204 распознавания и телефонный голосовой обозреватель 212 можно реализовать в любой пригодной вычислительной среде, например настольном компьютере общего пользования, показанном на фиг.5.
Описав различные среды и архитектуры, действующие в системе 10, обратимся к более подробному описанию различных компонентов и функций системы 10. На фиг.7 показана блок-схема модуля 14 распознавания и понимания речи. Входная речь, принятая от модуля 12 речевого интерфейса, поступает на модуль 14 распознавания и понимания речи. Модуль 14 распознавания и понимания речи содержит машину 306 распознавания, с которой связана языковая модель 310. Машина 306 распознавания использует языковую модель 310 для идентификации возможных поверхностных семантических структур для представления каждого из выражений, образующих ввод, обеспечивая результаты частичного семантического анализа или объекты по мере поступления ввода. В отличие от систем, ожидающих, пока пользователь закончит фрагмент речи, а затем обрабатывающих полностью полученный ввод, модуль 14 непрерывно выдает семантические объекты, базируясь только на том, что получено на данный момент.
Машина 306 распознавания обеспечивает, по меньшей мере, один выходной поверхностный семантический объект на основании частичного фрагмента речи. В некоторых вариантах осуществления машина 306 распознавания способна обеспечивать несколько альтернативных поверхностных семантических объектов для каждой альтернативной структуры.
Хотя согласно фиг.7 предусмотрен речевой ввод, настоящее изобретение можно использовать с распознаванием рукописного ввода, распознаванием жестов или графическими интерфейсами пользователя (предусматривающим взаимодействие с пользователем посредством клавиатуры или другого устройства ввода). В этих других вариантах осуществления распознаватель 306 речи заменен соответствующей машиной распознавания, известной из уровня техники. Для графических интерфейсов пользователя грамматика (имеющая языковую модель) связана с пользовательским вводом, например, через окно ввода. Соответственно, ввод пользователя обрабатывается соответствующим образом без значительной модификации в зависимости от способа ввода.
Используя SALT, например, объект «listen» SALT можно использовать для выполнения как распознавания речи, так и заданий понимания. Дело в том, что конструкция соответствует точке зрения и формулировке, согласно которым понимание речи рассматривается как задача распознавания образов, наподобие распознавания речи. И там, и там нужно найти образ из совокупности возможных исходов, которые наилучшим образом совпадают с данным речевым сигналом. Для распознавания речи искомый образ представляет собой строку слов, а для понимания – дерево семантических объектов. Традиционное задание распознавания речи инструктирует процесс поиска с помощью языковой модели при составлении правдоподобных строк слов. Аналогичным образом, задание понимания речи может управлять той же машиной поиска для составления подходящих деревьев семантических объектов с помощью семантической модели. Наподобие языковой модели, которая часто предусматривает лексикон и правила составления сегментов выражения из элементов лексикона, семантическая модель предусматривает словарь всех семантических объектов и правила их составления. В то время как исходом распознавания является строка текста, результатом понимания является дерево семантических объектов.
Хотя для возвращения (получения) структурированного исхода поиска можно расширить N-грамму, наиболее типичные приложения понимания речи базируются на вероятностной контекстно-свободной грамматике (PCFG), где разработчики могут задавать правила составления семантических объектов без массивных обучающих данных, аннотированных банком дерева. Один способ задания таких правил состоит в связывании каждого правила PCFG с директивами создания для каждой поисковой машины относительно того, как преобразовывать дерево частичных анализов PCFG в дерево семантических объектов. Ниже приведен пример, записанный в формате программного интерфейса речевых приложений Microsoft (SAPI) (который также является примером речевого API, который можно использовать в настоящем изобретении).
Нью-Йорк ?город
?большого яблока
Нью-Йорк
Нью-Йорк
США
…
….
….
….
Сегмент грамматики содержит три правила. В первом, пре-терминале, названном “nyc”, перечислены выражения для города Нью-Йорк. Тэги
Составление семантических объектов также может быть динамическим процессом, например, при планировании новой встречи. Например, когда пользователь заканчивает задавать свойства встречи, например дату, время, продолжительность и участников, создается семантический объект NewMeeting. Для вставки в семантический объект NewMeeting других семантических объектов в качестве его составляющих можно использовать шаблоны. Тот же принцип можно также применять к другим правилам, которые здесь не показаны. Например, фрагмент речи «запланировать встречу с Ли Денгом и Алексом Акеро на первое января в течение одного часа» даст следующий семантический объект:
01/01/2003
3600
Ли Денг
Алекс Акеро
В реальных приложениях усовершенствование покрытия PCFG является серьезной задачей. Поэтому желательно иметь возможность использовать N-грамму для моделирования, помимо прочего, функциональных выражений, которые не несут существенной семантической информации, но обычно имеют значительные вариации в синтаксической структуре (например, «Могу ли я…», «Можете Вы мне показать…», «Пожалуйста, покажите мне…»). В одном варианте осуществления языковая модель 310 содержит семантическую языковую модель, которая объединяет PCFG с N-граммой. Техника слегка отличается от универсальной языковой модели, которую также можно использовать. Универсальная языковая модель является естественным расширением до традиционной N-граммы классов, за исключением того, что она позволяет моделировать в качестве отдельного маркера N-граммы не просто список слов, а фрагменты CFG (контекстно-свободной грамматики). Распознаватель 306, использующий эту модель, по-прежнему создает строку текста, подлежащую дальнейшему анализу. Таким образом, универсальная языковая модель предназначена для привлечения определенной лингвистической структуры для помощи в транскрибировании текста.
С другой стороны, семантическая языковая модель нацелена на использование декодера или распознавателя для поиска семантической структуры, которая обычно лучше воспринимается посредством PCFG. Поэтому вместо внедрения фрагментов CFG в N-грамму используется PCFG, чтобы вместить N-грамму благодаря созданию особого пре-терминала PCFG, который соответствует нужной N-грамме. В формате грамматики SAPI Microsoft ее можно обозначить с использованием пре-терминала с тэгом XML, например, так:
LCFG RCFG,
где LCFG и RCFG обозначают левый и правый контекст внедренной N-граммы соответственно. Процесс поиска обрабатывает тэг как маркер и расширяет в N-грамму, как при вводе регулярного не-терминала. Атрибут «max» в тэге задает максимальное количество слов, которые может потребить N-грамма. Внутри этой N-граммы вероятность строки слов вычисляется путем интерполяции отката N-граммы с PCFG, а именно
(1)
где – это вес интерполяции N-граммы, и P(RCFG|wn-1,…) использует вероятность отката N-граммы, т.е. wn обрабатывается, как если бы оно было несловарным словом. Согласно одному варианту осуществления член P(wn|RCFG) допускает только двоичное значение, зависящее от того, достигнут ли максимальный размер слова N-граммы, и находится ли слово в области покрытия фрагмента CFG. Поскольку слова, извлеченные из PCFG, часто имеют более высокую вероятность, пути, которые действительно должны быть покрыты CFG, имеют тенденцию к преобладанию над своими аналогами в N-грамме, даже если максимальный счет слов N-граммы установлен равным бесконечности. Помимо функциональных выражений внедренную N-грамму можно также использовать для моделирования семантических объектов с диктационноподобным свойством. Например, в нашей задаче предмет встречи – это модель наподобие
Дополнительные детали, касающиеся семантической языковой модели, описаны в статье К. Ванга (K. Wang) «Семантическое моделирование для диалоговых систем в структуре распознавания образов» (“Semantic modeling for dialog systems in a pattern recognition framework”) в Proc. ASRU-2001, Тренто, Италия 2001 г., которая полностью включена сюда посредством ссылки.
Еще один аспект настоящего изобретения включает в себя новое использование объекта «listen» SALT. SALT обеспечивает набор элементов XML, с которыми связаны атрибуты, а также свойства, события и методы объектов DOM (Document Object Model), которые можно использовать в сочетании с исходным документом разметки для применения речевого интерфейса к исходной странице. В общем случае, главные элементы включают в себя:
для настройки синтеза речи и воспроизведения приглашения
для настройки распознавателя речи, выполнения и последующей обработки распознавания и для записи
для настройки и управления ДЧМТН
для связи общего назначения с компонентами платформы
Объекты «listen» и «dtmf» также содержат средства управления грамматики и связывания:
для задания входных грамматических ресурсов
для обработки результатов распознавания
Элемент «listen» может включать в себя атрибут “mode” (режим), позволяющий различать три режима распознавания и предписывающий серверу распознавания (например, 204), как и когда возвращать результаты. Возвращение результатов предусматривает обеспечение события “onReco” или активацию элементов “bind” (связывания) по мере необходимости.
В первом режиме – “automatic” (автоматическом) – речевая платформа, а не приложение, определяет, когда останавливать процесс распознавания. Этот режим полезен для телефонии или сценариев, не предусматривающих использование рук. По получении результата распознавания и/или по истечении периода времени, указывающего молчание, речевая платформа автоматически останавливает распознаватель и возвращает его результат, который затем можно связать с соответствующим полем посредством элемента «bind».
Во втором режиме работы – “single” (однократном) – возвращение результата распознавания осуществляется под управлением явного вызова “stop” («остановка»). Вызов “stop” соответствует событию, например, “pen-up” («отрыв пера») со стороны пользователя, и этот режим полезен для использования в мультимодальной среде, где устройство допускает речевой ввод, но пользователь обычно получает предписания, когда и какие поля выбирать, например, с помощью пера 33 (фиг.1).
Третий режим работы распознавателя речи – это «multiple mode» («многократный режим»). Этот режим работы используется для сценария “open-microphone” («открытый микрофон») или диктования. Обычно, в этом режиме работы результаты распознавания возвращаются с интервалами, пока не будет получен явный вызов “stop” или не истекут те или иные периоды времени, связанные с нераспознанным вводом или максимальным временем прослушивания. Обычно, в этом режиме работы для каждого распознанного выражения создается событие “onReco” и результат возвращается, пока не будет принят вызов stop ().
Однако этот режим работы в качестве другого аспекта настоящего изобретения может предоставлять машинам поиска средство демонстрации пользователям возможностей более интенсивного взаимодействия, позволяя им сообщать сразу же по достижении лингвистического «ориентира» молчания. В этом режиме можно непосредственно использовать общеизвестные алгоритмы поиска, основанные на синхронном декодировании. Один такой алгоритм описан в статье Х. Нея и С. Ортманса (H. Ney, S. Ortmanns) «Динамическое программирование поиска для непрерывного распознавания речи» (“Dynamic programming search for continuous speech recognition”), IEEE Signal Processing Magazine, стр.64-83, 1999 г. Для распознавания речи лингвистический ориентир обычно соответствует границе слова или выражения. Поэтому распознавание в режиме “multiple” SALT можно использовать для динамического отображения гипотез строк слов по мере их поступления, эффекта ПИ (пользовательского интерфейса), обычно наблюдаемого во многих коммерческих программах диктования. Однако согласно настоящему изобретению в «многократном» режиме экземпляры семантических объектов можно обрабатывать как лингвистические ориентиры и сообщать, т.е. обеспечивать некий ответ на них в зависимости от того, что было понято, обратно приложению также в динамическом режиме. Для разработчика приложения это выглядит, как если бы SALT осуществлял синхронное понимание семантического объекта.
Этот режим работы можно лучше понять, сравнив его с мультимодальным сценарием. В мультимодальном сценарии пользователь указывает поле, например, помещая и удерживая перо в поле ввода во время говорения. Хотя пользователь может ткнуть в общее поле и произнести законченную фразу, чтобы заполнить многие поля в одной фразе, тем не менее интерфейс «ткни и говори» предусматривает использование глаз и рук пользователя, что неприемлемо во многих ситуациях. Кроме того, хотя «ткни и говори» отличается насыщенной связью обратного канала, которая отображает громкость и индикатор выполнения обработки разговорного языка на более низком уровне, эти обратные связи обеспечивают очень примитивные подходы к качеству обработки разговорного языка в отношении скорости и точности. Это потенциально более проблематично для более длинных фраз, в которых ошибки могут распространяться в более широких пределах, что, в конце концов, затрудняет даже проверку и корректировку исходов распознавания и понимания. Поскольку исследования практичности, похоже, говорят о том, что длинные фразы являются фактором принципиального различия, который демонстрирует большую полезность речи по сравнению с расширением или альтернативой клавиатуры, для успешного использования речи в качестве жизнеспособной модальности абсолютно необходим удовлетворительный опыт использования ПИ.
Синхронное понимание семантических объектов путем сообщения частичных семантических анализов или объектов по мере их появления эффективно для развития восприятия человека и компьютера как тесно сотрудничающих партнеров, стремящихся к общей цели. В одном варианте осуществления, для этого используется «многократный» режим элемента “listen” в SALT. В частности, для элемента “listen” указывают «многократный» режим, а затем задают все грамматики распознавания для входной речи, подлежащей распознаванию. В объекте “listen” также задают присвоение результатов. Например, код ввода HTML для получения необходимой информации, как то: даты, времени, места, предмета и участников встречи и т.д., для создания новой встречи может выглядеть следующим образом:

|