|
|
(21), (22) Заявка: 2007131609/28, 20.08.2007
(24) Дата начала отсчета срока действия патента:
20.08.2007
(46) Опубликовано: 20.03.2009
(56) Список документов, цитированных в отчете о поиске:
RU 2317908 С1, 27.02.2008. SU 1791249 А1, 30.01.1993. SU 752190 А1, 30.07.1980. RU 2176800 С1, 10.12.2001.
Адрес для переписки:
443066, г.Самара, 1-й Безымянный пер., 18, СамГУПС, патентный отдел
|
(72) Автор(ы):
Тарасов Евгений Михайлович (RU), Куров Михаил Борисович (RU), Горбунов Алексей Евгеньевич (RU), Тарасова Елена Викторовна (RU)
(73) Патентообладатель(и):
Государственное образовательное учреждение высшего профессионального образования “Самарский государственный университет путей сообщения” (СамГУПС) (RU)
|
(54) УСТРОЙСТВО ИЗМЕРЕНИЯ СОПРОТИВЛЕНИЯ ИЗОЛЯЦИИ РЕЛЬСОВОЙ ЛИНИИ
(57) Реферат:
Изобретение относится к железнодорожной автоматике и телемеханике и может быть использовано для измерения сопротивления изоляции рельсовой линии. Устройство измерения сопротивления изоляции рельсовой линии содержит источник питания, рельсовую линию, измеритель сдвига фаз, арифметическое решающее устройство с блоком индикации. В него дополнительно введены первый и второй блоки согласования аппаратуры, приемное реле, первый и второй компараторы, аналого-цифровой преобразователь, блок регистрации и фазовращатель. Предложенное устройство измерения сопротивления изоляции рельсовой линии позволяет повысить точность и достоверность измерения, перейти к техническому обслуживанию напольных устройств рельсовых цепей «по состоянию», существенно повысить культуру обслуживания, исключить необоснованные простои поездов у «ложных» запрещающих светофоров, что значительно увеличит участковую скорость и сократит экономические потери. 2 ил.
Изобретение относится к железнодорожной автоматике и телемеханике и может быть использовано для измерения сопротивления изоляции рельсовой линии.
Известно устройство измерения сопротивления изоляции рельсовой линии, реализованное в виде переносного прибора ИСБ-1, состоящее из задающего генератора, усилителя мощности, блоков питания, сопряжения и индикации и эталонного сопротивления. Действие устройства основано на том, что на повышенных частотах (5 кГц) рельсовая линия (l=100-150 м) представляет собой электрически длинную линию, входное сопротивление которой равно волновому, и измеряя входное сопротивление рельсовой линии на измеряемой частоте 5 кГц с помощью предварительно отградуированной шкалы в сопротивлении изоляции, определяется величина сопротивления изоляции [Дмитренко И.Е., Устинский А.А., Цыганков В.И. Измерения в устройствах автоматики, телемеханики и связи на ж.д. транспорте. 3-е изд., перераб. и доп.Учебник для вузов ж.д. транспорта. М.: Транспорт, 1982. – 312 с.].
Недостатком устройства является низкая точность и достоверность, которая зависит от количества проводимых замеров, а также от субъективной оценки величины сопротивления изоляции.
Известно устройство измерения сопротивления изоляции рельсовой линии, реализованное в способе измерения сопротивления изоляции рельсовой линии, которое состоит из источника питания, рельсовой линии, измерителя уровня напряжения, измерителя фаз, арифметического решающего устройства с узлом индикации [Патент РФ №2176800. Способ измерения сопротивления изоляции рельсовой линии. Е.М.Тарасов, А.С.Белоногов. МПК G01R 27/16, опубл. 10.12.2001 г., БИ №34, 2001].
Недостатком данного устройства является низкая точность измерения из-за того, что в качестве опорного напряжения, относительно которого вычисляется фаза напряжения на входе рельсовой линии, принято напряжение сети переменного тока, фаза которого отличается от фазы напряжения питающего конца рельсовой линии.
Техническим результатом является повышение точности измерения сопротивления изоляции рельсовой линии за счет синхронизации опорного напряжения с напряжением питающего конца рельсовой линии.
Технический результат достигается тем, что в устройство измерения сопротивления изоляции рельсовой линии, содержащее источник питания, рельсовую линию, измеритель сдвига фаз, арифметическое решающее устройство с блоком индикации, дополнительно введены первый и второй блоки согласования аппаратуры, приемное реле, первый и второй компараторы, аналого-цифровой преобразователь, блок регистрации и фазовращатель, причем источник питания через фазовращатель подключен к входу второго компаратора, а через первый блок согласования аппаратуры – к питающему концу рельсовой линии, приемный конец которой через второй блок согласования аппаратуры подключен к выводам приемного реле, к которому также подсоединены входы аналого-цифрового преобразователя и первого компаратора, выход которого подключен к первому входу измерителя сдвига фаз, ко второму входу которого подключен выход второго компаратора, а выход – к первому входу арифметического решающего устройства, ко второму входу которого подключен выход аналого-цифрового преобразователя, а выход – к блоку индикации и регистрации.
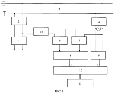
На фиг.1 представлена структурная схема устройства измерения сопротивления изоляции рельсовой линии, на фиг.2 – графики изменения напряжений питающего U1 и приемного U2 концов рельсовой линии.
Устройство измерения сопротивления изоляции рельсовой линии состоит из источника питания 1, первого блока согласования аппаратуры 2, рельсовой линии 3, второго блока согласования аппаратуры 4, приемного реле 5, аналого-цифрового преобразователя 6, первого компаратора 7, измерителя сдвига фаз 8, второго компаратора 9, арифметического решающего устройства 10, блока индикации и регистрации 11, фазовращателя 12.
Устройство измерения сопротивления изоляции рельсовой линии работает следующим образом.
В нормальном режиме, когда напряжение U1 питающего конца рельсовой линии от источника питания 1, синхронизированное фазовращателем 12, проходит через «0» в момент времени t=t0 (фиг.2), на выходе второго компаратора 9 появляется логическая «1», запускающая отсчет начальной фазы в измерителе сдвига фаз 8. Напряжение от источника питания 1 через блоки согласования 2 и 4, рельсовую линию 3 поступает на приемное реле 5, а затем на первый компаратор 7. В момент времени t=t1, когда напряжение U2 приемного конца рельсовой линии пройдет через «0», и на выходе первого компаратора 7 появляется логическая «1». В момент времени t=t1 происходит остановка измерителя сдвига фаз 8. Из-за индуктивного характера сопротивления рельсовой линии фаза напряжения U2 отстает от фазы напряжения U1. Разность фаз напряжений U1– U2= 0 составляет фазу напряжения на выходе рельсовой линии. Результат вычисления вводится в арифметическое решающее устройство 10.
В это же время и амплитудное значение напряжения U2 приемного конца рельсовой линии в цифровой форме с выхода аналого-цифрового преобразователя 6 вводится в арифметическое решающее устройство 10.
В арифметическом решающем устройстве 10 вычисляется фактическая величина сопротивления изоляции рельсовой линии по формуле: Rиф=К0+К1U2+K2 0+K3U2 0, где К1, К2, К3 – коэффициенты уравнения, которые определяются так же, как и в прототипе.
Арифметическое решающее устройство 10 в интервале времени t=t2-t1 вычисляет текущее значение сопротивления изоляции рельсовой линии, и результаты выводятся на монитор и записываются в память блока индикации и регистрации 11. Набор текущих фактических сопротивлений изоляции рельсовой линии составляет архив, используемый при диагностике и прогнозировании состояний напольных устройств железнодорожной автоматики и телемеханики.
В интервале времени t4 t t2 цикл измерений и вычислений повторяется.
Предложенное устройство измерения сопротивления изоляции рельсовой линии позволяет повысить точность и достоверность измерения, перейти к техническому обслуживанию напольных устройств рельсовых цепей «по состоянию», существенно повысить культуру обслуживания, исключить необоснованные простои поездов у «ложных» запрещающих светофоров, что значительно увеличит участковую скорость и сократит экономические потери.
Формула изобретения
Устройство измерения сопротивления изоляции рельсовой линии, содержащее источник питания, рельсовую линию, измеритель сдвига фаз, арифметическое решающее устройство с блоком индикации, отличающееся тем, что в него дополнительно введены первый и второй блоки согласования аппаратуры, приемное реле, первый и второй компараторы, аналого-цифровой преобразователь, блок регистрации и фазовращатель, причем источник питания через фазовращатель подключен к входу второго компаратора, а через первый блок согласования аппаратуры – к питающему концу рельсовой линии, приемный конец которой через второй блок согласования аппаратуры подключен к выводам приемного реле, к которому также подсоединены входы аналого-цифрового преобразователя и первого компаратора, выход которого подключен к первому входу измерителя сдвига фаз, ко второму входу которого подключен выход второго компаратора, а выход – к первому входу арифметического решающего устройства, ко второму входу которого подключен выход аналого-цифрового преобразователя, а выход – к блоку индикации и регистрации.
РИСУНКИ
|
|