|
|
(21), (22) Заявка: 2007102753/06, 24.01.2007
(24) Дата начала отсчета срока действия патента:
24.01.2007
(43) Дата публикации заявки: 27.07.2008
(46) Опубликовано: 20.03.2009
(56) Список документов, цитированных в отчете о поиске:
US 7007639 B1, 07.03.2006. US 3861367 A, 21.01.1975. SU 1806281 A3, 11.05.1988. SU 922303 A1, 23.04.1982. US 4592309 A, 03.06.1986. US 5857436 A, 12.01.1999. US 4333424 A, 08.06.1982.
Адрес для переписки:
404111, Волгоградская обл., Волжский, пр-кт Ленина, 87, кв.55, В.Н. Горянину
|
(72) Автор(ы):
Горянин Владимир Николаевич (RU)
(73) Патентообладатель(и):
Горянин Владимир Николаевич (RU)
|
(54) ДВУХТАКТНЫЙ ДВИГАТЕЛЬ ВНУТРЕННЕГО СГОРАНИЯ С ШИРОКИМ ВЫБОРОМ ТОПЛИВА И ВОЗМОЖНЫМ АВТОМАТИЧЕСКИМ ВЫБОРОМ РЕЖИМА РАБОТЫ С ОПТИМАЛЬНЫМ КПД
(57) Реферат:
Изобретение относится к области машиностроения. Технический результат заключается в повышении КПД ДВС. Сущность изобретения заключается в том, что при работе ДВС осуществляется заполнение камеры сгорания сжатым воздухом и топливом, или воздушно-топливная смесь формируется под давлением вне камеры сгорания. Данная схема позволяет не только полнее сжигать топливо, но и изменять автоматически различные задаваемые параметры при работе двигателя с целью получения максимально возможного КПД, а также использовать различные виды топлива и их смесей без изменения конструкции ДВС. Предлагаемая схема работает с максимально возможным КПД при любой нагрузке на валу двигателя, так как на всех режимах работы осуществляется автоматический выбор необходимого количества работающих цилиндров, концентрации топлива в смеси и выбор давления в камере сгорания. Применение данного двигателя возможно под водой, разреженных средах. Для работы данного двигателя можно использовать любое топливо, исключая твердое. Возможно использование вместо воздуха или воздушно-топливной смеси кислорода или кислородно-топливной смеси.3 з.п. ф-лы, 1 ил.
Изобретение относится к области двигателестроения, а именно к двухтактным двигателям внутреннего сгорания, преимущественно многотопливным.
Известен двигатель внутреннего сгорания (ДВС), где роль поршня выполняет жидкость, выталкиваемая попеременно из одного цилиндра в другой через лопасти гидротурбины под действием расширяющихся продуктов сгорания (см. RU 2006622, F02B 71/04 опубл. 30.01.1994. бюл. №2).
Недостатком данного ДВС является сгорание сжатой топливно-воздушной смеси в объеме с рабочей жидкостью.
Известен 2-тактный двигатель внутреннего сгорания ДВС (см. Большая советская энциклопедия, 2-е изд., том. 13, 1952 г., стр.425).
Недостатком данной системы является невозможность создания регулируемой степени сжатия топливно-воздушной смеси, оптимального ее состава при изменении режимов работы ДВС.
Техническим результатом является повышение КПД двигателя.
Изобретение направлено на создание универсального двигателя в машиностроении, в котором КПД при работе ДВС в разных режимах работы поддерживается автоматически, приближаясь к максимуму.
Для решения этой задачи предлагается осуществлять сжатие воздуха вне цилиндров, в которые дозированно поступает воздух из ресивера и топливо или смесь сжатого воздуха с топливом, где затем смесь воспламеняется принудительно или от созданного в камере сгорания давления.
Поставленная задача достигается тем, что в двухтактном двигателе внутреннего сгорания, содержащем один (и более) цилиндр с камерой сгорания, ресивер, воздухопровод, воздушную форсунку, свечу, топливную форсунку, топливопровод, бензонасос, выпускной клапан, поршень, кривошипно-шатунный механизм и ресивер, согласно изобретению сжатый воздух подается в камеру сгорания из ресивера при движении поршня вверх или при нахождении поршня вверху, давление создаваемое им в камере сгорания, а также его соотношение к подаваемому в камеру сгорания топливу, задаваемо, при этом сжатый воздух подается в ресивер выборочно либо из компрессора, либо из независимого источника, либо совместно.
Поставленная задача достигается также тем, что кривошипно-шатунный механизм может быть связан с устройствами подачи топлива и воздуха через органы управления.
Поставленная задача достигается также тем, что двигатель может быть снабжен устройствами с внешним образованием топливной смеси, а воздухопровод и топливопровод частично объединены.
Поставленная задача достигается также тем, что в ресивер из независимого источника может подаваться кислород.
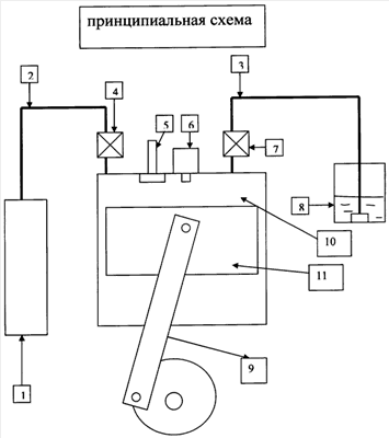
Сущность изобретения поясняется чертежом, где изображена принципиальная схема двухтактного ДВС.
Схема, поясняющая принцип работы двухтактного ДВС, состоит из ресивера (1), воздухопровода (2), воздушной форсунки (4), выпускного клапана (5), топливной форсунки (7), камеры сгорания (10), поршня (11), кривошипно-шатунного механизма (9), топливного насоса (8), топливопровода (3), свечи зажигания (6).
Двухтактный ДВС работает следующим образом.
1 такт – «рабочий ход»: поршень находится вверху, или при движении вверх выпускной клапан (5) закрыт, из ресивера (1) по воздухопроводу (2) через воздушную форсунку (4) сжатый воздух поступает в камеру сгорания (10), через топливную форсунку (7) топливным насосом (8) по топливопроводу (3) подается топливо. Свечой зажигания (6) созданная в камере сгорания (10) и находящаяся под давлением смесь воспламеняется, воздействуя на кривошипно-шатунный механизм (9) поршнем (11). Кривошипно-шатунный механизм (9) приходит в поступательно-вращательное движение.
2 такт – «выпуск отработанных газов»: при подходе поршня (11) к нижней мертвой точке открывается выпускной клапан (5), и при движении вверх поршнем (11) освобождается камера сгорания (10) от продуктов сгорания, выпускной клапан (5) закрывается.
Компрессор, не обозначенный на чертеже, заполняет ресивер (1) сжатым воздухом, причем воздухопровод (2) или ресивер (1) и система подачи топлива могут частично объединяться, что позволяет подавать в камеру сгорания (10) готовую топливно-воздушную смесь.
Формула изобретения
1. Двухтактный двигатель внутреннего сгорания, содержащий один (и более) цилиндр с камерой сгорания, ресивер, воздухопровод, воздушную форсунку, свечу, топливную форсунку, топливопровод, бензонасос, выпускной клапан, поршень, кривошипно-шатунный механизм и ресивер, отличающийся тем, что сжатый воздух подается в камеру сгорания из ресивера при движении поршня вверх или при нахождении поршня вверху, давление, создаваемое им в камере сгорания, а также его соотношение с подаваемым в камеру сгорания топливом задаваемо, при этом сжатый воздух подается в ресивер выборочно либо из компрессора, либо из независимого источника, либо совместно.
2. Двухтактный двигатель внутреннего сгорания по п.1, отличающийся тем, что кривошипно-шатунный механизм связан с устройствами подачи топлива и воздуха через органы управления.
3. Двухтактный двигатель внутреннего сгорания по п.1, отличающийся тем, что снабжен устройствами с внешним образованием топливной смеси, а воздухопровод и топливопровод частично объединены
4. Двухтактный двигатель внутреннего сгорания по п.1, отличающийся тем, что в ресивер из независимого источника подается кислород.
РИСУНКИ
|
|