|
|
(21), (22) Заявка: 2007111060/09, 26.03.2007
(24) Дата начала отсчета срока действия патента:
26.03.2007
(43) Дата публикации заявки: 10.10.2008
(46) Опубликовано: 10.03.2009
(56) Список документов, цитированных в отчете о поиске:
«Электроника». Система радиовидения «АвтоРадар», 2000, №5. RU 61052 U1, 10.02.2007. RU 2092902 C1, 10.10.1997. RU 2292564 C2, 27.01.2007. WO 2004055547 A1, 01.07.2004. EP 1672389 A1, 21.06.2006. US 6763318 B1, 13.07.2004.
Адрес для переписки:
420075, г.Казань, ул. Липатова 2, ЗАО НПП “Мифотекс”, В.П. Коннову
|
(72) Автор(ы):
Коннов Владимир Петрович (RU), Польский Юрий Ехилеевич (RU)
(73) Патентообладатель(и):
Закрытое акционерное общество “Научно-производственное предприятие “Мифотекс” (RU)
|
(54) УСТРОЙСТВО ПРЕДУПРЕЖДЕНИЯ СТОЛКНОВЕНИЯ АВТОМОБИЛЯ С ПРЕПЯТСТВИЕМ
(57) Реферат:
Устройство относится к локационным системам обеспечения безопасности автомобиля при движении. Достигаемым техническим результатом изобретения является предотвращение столкновения автомобиля с препятствиями путем предупреждения водителя о препятствии. Предлагаемое устройство содержит набор идентичных интегрированных модулей, включающих в себя несканирующую, астигматическую, приемопередающую оптическую систему, которая одновременно формирует диаграммы направленности импульсного дальномерного и непрерывного доплеровского оптических локаторов. К выходу импульсного дальномерного оптического локатора каждого модуля подключены временные селекторы, выделяющие соответствующие интервалы дистанции до препятствия. К выходу непрерывного доплеровского оптического локатора модуля подключены полосовые частотные фильтры, выделяющие интервалы относительных скоростей сближения с препятствием. Выходы временных селекторов и полосовых частотных фильтров каждого модуля подключены к системе обработки информации, в которую также поступает информация о собственной скорости автомобиля. Выходы системы обработки информации подключены к системам светового и звукового предупреждения водителя о наличии, направлении и расстоянии до препятствия, а также к бортовому компьютеру, управляющему параметрами движения автомобиля. 1 ил.
Устройство относится к локационным системам обеспечения безопасности автомобиля при движении в условиях, когда существует опасность столкновения с неожиданно появившимся препятствием.
Известны попытки создания устройств подобного назначения для повышения безопасности управления автомобилем. Например: система предупреждения столкновений APCS фирмы «Toyota» для автомобилей серии Lexus LS, в которой используются три видеокамеры, две из которых направлены вперед в направлении движения, а третья – на лицо водителя для определения степени его внимания: адаптивная система управления скоростью автомобиля фирмы Daimler-Benz AG, представляющая собой доплеровскую РЛС: оптическая система City Safety фирмы «Вольво» для предупреждения столкновений при движении на малой скорости (менее 15 км/ч) в условиях городского движения: система радиовидения «АвтоРадар», предложенная специалистами МГАИ (“Электроника НТБ, 2000, №5”), которая работает в миллиметровом диапазоне длин волн и построена на основе классических радиолокационных принципов, использующих сканирование радиолуча в пространстве, при этом полученная информация выводится на обзорный экран, где формируется соответствующее радиолокационное изображение. Известен также радар безопасности движения, разработанный Самарским техническим университетом совместно с НИИ «Экран», в котором используются одновременно непрерывный немодулированный и импульсный зондирующий сигналы, с помощью которых оценивается скорость движения автомобиля и текущая дальность и формируется сигнал предупреждения в случае достижения критического состояния этих величин.
Недостатками аналогов являются применение методов сканирования пространства, ведущее к увеличению сложности устройств обеспечения безопасности автомобиля, ухудшению их массогабаритных показателей, трудности размещения на автомобиле, недостаточно высокие разрешающая способность и быстродействие, сложные и избыточные системы выдачи и отображения информации, которые затрудняют работу водителя, так как требуют отвлечения его внимания от дорожной обстановки.
Целью изобретения является предотвращение столкновения автомобиля с препятствиями путем предупреждения водителя о наличии препятствий, направлении и расстояния до них без отвлечения его внимания от дорожной обстановки и путем включения систем управления и торможения автомобиля в случае создания аварийной обстановки.
Цель изобретения достигается тем, что предлагаемое устройство содержит набор идентичных интегрированных модулей, включающих в себя несканирующую, астигматическую, приемопередающую оптическую систему, которая одновременно формирует диаграммы направленности импульсного дальномерного и непрерывного доплеровского оптических локаторов, работающих в разных диапазонах длин волн. К выходу импульсного дальномерного оптического локатора каждого модуля подключены m временных селекторов, выделяющих соответствующие интервалы дистанции до препятствия. К выходу непрерывного доплеровского оптическою локатора модуля подключены k полосовых частотных фильтра, выделяющих интервалы относительных скоростей сближения с препятствием. Выходы временных селекторов и полосовых частотных каждого модуля подключены к соответствующим входам системы обработки информации, в которую также поступает информация о собственной скорости автомобиля. Выходы системы обработки информации подключены к системам светового и звукового предупреждения водителя, которые с помощью световых и звуковых сигналов сообщают о наличии, направлении и расстоянии до препятствия, а также к бортовому компьютеру, управляющему параметрами движения автомобиля.
Изобретение поясняется чертежом.
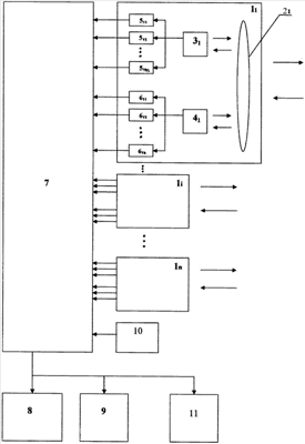
На чертеже изображено: интегрированные модули 1i, несканирующие астигматические приемопередающие оптические системы 2i, импульсные дальномерные оптические локаторы 3i, непрерывные доплеровские оптические локаторы 4i, где i=1…n, временные селекторы 5ij, где j=1…m, полосовые частотные фильтры 6it, где t=1…k, система обработки информации 7, система звукового предупреждения 8, система светового предупреждения 9, измеритель собственной скорости автомобиля 10, бортовой компьютер автомобиля 11.
Устройство предупреждения столкновения автомобиля с препятствиями работает следующим образом.
Каждый из интегрированных модулей 1i устройства расположен и ориентирован на автомобиле таким образом, что отвечает за свой сектор наблюдения за дорожной обстановкой, при этом несканирующие астигматические приемопередающие оптические системы 2i формируют диаграммы направленности импульсного дальномерного оптического локатора 3i и непрерывного доплеровского оптического локатора 4i. Диапазон дальности обнаружения импульсного дальномерного оптического локатора 3i с помощью временных селекторов 5ij разбит на ряд интервалов, величины которых определяются совокупностью таких параметров, как дальность обнаружения, предельная относительная скорость сближения с препятствием, время реакции водителя, быстродействие системы торможения и другие. Аналогично, диапазон измерения относительных скоростей сближения с препятствием с непрерывного доплеровского оптического локатора 4i при помощи полосовых частотных фильтров 6it разбит на ряд интервалов относительных скоростей сближения. В случае появления препятствия на пути движения автомобиля сигналы с импульсного дальномерного оптического локатора 3i и непрерывного доплеровского оптического локатора 4i, несущие информацию о расстоянии, направлении и скорости сближения с препятствием, через соответствующие временные селекторы 5ij и полосовые частотные фильтры 6it поступают в систему обработки информации 7. Одновременно в нее поступают сигналы с измерителя собственной скорости автомобиля 10. Система обработки информации 7 проводит идентификацию секторов приема сигналов от препятствия, определяет интервалы расстояний до них, относительные скорости сближения и оценивает степень опасности столкновения. Сигналы предупреждения о наличии, направлении и степени сближения с препятствием выводятся на систему звукового предупреждения 8 и систему светового предупреждения 9 в наиболее простой, наглядной и эргономичной форме, не требующей отвлечения водителя от дорожной обстановки. В случае аварийной обстановки или замедленной реакции водителя система обработки информации 7 через бортовой компьютер 11 приводит в действие систему управления или экстренного торможения автомобиля.
Состав устройства, его автономность от стандартной электроники автомобиля позволяет сформировать систему с использованием идентичных конструктивных модулей, которые благодаря малым габаритам могут быть расположены совместно с передними (задними) фарами автомобиля.
Формула изобретения
Устройство предупреждения столкновения автомобиля с препятствием, состоящее из набора идентичных интегрированных модулей, каждый из которых содержит приемопередающую оптическую систему, импульсный дальномерный и непрерывный доплеровский оптические локаторы, работающие на разных длинах волн, системы обработки информации, системы светового и системы звукового предупреждения, измерителя собственной скорости автомобиля и бортового компьютера автомобиля, отличающееся тем, что приемопередающая оптическая система каждого модуля выполнена несканирующей астигматической, сопряженной, одновременно, с импульсным дальномерным оптическим локатором и непрерывным доплеровским оптическим локатором, и формирующей стационарные по отношению к автомобилю диаграммы направленности этих локаторов, к выходу импульсного дальномерного оптического локатора подключены входы «m» временных селекторов, а к выходу непрерывного доплеровского оптического локатора подключены входы «k» полосовых частотных фильтров, выходы всех временных селекторов и полосовых частотных фильтров соединены с соответствующими входами системы обработки информации, идентифицирующей сектора приема сигналов от препятствий, интервалы расстояний до них, относительные скорости сближения и оценивающей степень опасности столкновения, к дополнительному входу системы обработки информации подключен выход измерителя собственной скорости автомобиля, к выходу системы обработки информации присоединены входы систем звукового и светового предупреждения, которые с помощью звуковых и световых сигналов предупреждают водителя о направлении, расстоянии до препятствия и степени опасности столкновения с препятствием, а также вход бортового компьютера автомобиля, который выдает команды на системы управления и торможения автомобиля.
РИСУНКИ
|
|