|
(21), (22) Заявка: 2007103560/12, 30.01.2007
(24) Дата начала отсчета срока действия патента:
30.01.2007
(30) Конвенционный приоритет:
06.09.2006 KR 10-2006-0085921
(43) Дата публикации заявки: 10.08.2008
(46) Опубликовано: 20.02.2009
(56) Список документов, цитированных в отчете о поиске:
RU 2172132 C1, 20.08.2001. SU 1771684 A1, 30.10.1992. RU 2269919 C2, 27.09.2005. KR 200500113694 A, 05.02.2005. KR 20020024932 A, 03.04.2002.
Адрес для переписки:
129090, Москва, ул. Б.Спасская, 25, стр. 3, ООО “Юридическая фирма Городисский и Партнеры”, пат.пов. С.А.Дорофееву
|
(72) Автор(ы):
ХА Гун Хо (KR), СЕО Дзин Воок (KR), ЮН Чанг Хо (KR), КИМ Дзин Йоунг (KR), ЛИ Чанг Хоон (KR), ПАРК Юн Хее (KR)
(73) Патентообладатель(и):
ЭлДжи ЭЛЕКТРОНИКС ИНК. (KR)
|
(54) СПОСОБ УПРАВЛЕНИЯ ПЫЛЕСОСОМ (ВАРИАНТЫ)
(57) Реферат:
Изобретение относится к области управления техникой, в частности пылесосами. Способ управления пылесосом с пылесборным устройством включает приведение в действие всасывающего электродвигателя с первой всасывающей силой, уплотнение загрязняющих частиц, хранящихся в пылесборном устройстве определение количества уплотненных загрязняющих частиц, хранящихся в пылесборном устройстве, и приведение в действие всасывающего электродвигателя со второй всасывающей силой, превышающей первую всасывающую силу, когда количество уплотненных загрязняющих частиц увеличивается. При этом загрязняющие частицы, хранящиеся в пылесборном устройстве, уплотняют прижимным элементом. Изобретение позволяет обеспечить равномерное всасывание пылесосом загрязняющих частиц. 2 н. и 15 з.п. ф-лы, 16 ил.
Настоящее изобретение относится к способу управления пылесосом и, более конкретно, к способу управления пылесосом, в соответствии с которым может быть обеспечено равномерное всасывание пылесосом загрязняющих частиц посредством изменения движущей силы всасывающего электродвигателя в соответствии с количеством загрязняющих частиц, хранящихся в пылесборном устройстве.
Обычно пылесосом является устройство, которое может всасывать воздух, содержащий загрязняющие частицы, с использованием вакуумного давления, создаваемого всасывающим электродвигателем, установленным в основном корпусе, и отфильтровывать загрязняющие частицы в основном корпусе.
Пылесос может быть контейнерного типа и вертикального типа. Пылесос контейнерного типа содержит основной корпус и всасывающую щетку, соединенную с основным корпусом с помощью соединительной трубки. Пылесос вертикального типа содержит основной корпус и всасывающую щетку, выполненную как одно целое с основным корпусом.
Между тем, пылесборное устройство, установленное в пылесосе циклонного типа, отделяет загрязняющие частицы от воздуха с использованием принципа действия циклона, и воздух, из которого удалены загрязняющие частицы, выпускается из основного корпуса.
Более подробно, циклонное пылесборное устройство содержит пылесборный корпус, отверстие для впуска воздуха, через которое воздух всасывается в пылесборный корпус, циклонное устройство для отделения загрязняющих частиц от воздуха, всасываемого в пылесборный корпус, отделение для хранения загрязняющих частиц для хранения отделенных загрязняющих частиц и отверстие для выпуска воздуха, через которое выпускается воздух, из которого загрязняющие частицы отфильтрованы в циклонном устройстве.
Между тем, загрязняющие частицы, хранящиеся в нижнем пространстве пылесборного корпуса, то есть в отделении для хранения загрязняющих частиц, вращаются вдоль внутренней окружности пылесборного корпуса под действием вращающегося потока, образуемого в пылесборном корпусе при работе пылесоса.
Кроме того, при выключении пылесоса загрязняющие частицы оседают, имея низкую плотность.
В обычном пылесосе, даже когда всасывающий электродвигатель приводится в действие посредством постоянной движущей силы, всасывающая сила пылесоса уменьшается, когда количество загрязняющих частиц, всасываемых в пылесборное устройство, увеличивается.
То есть при включении пылесоса всасывающий электродвигатель приводится в действие посредством приводного усилия (например, 100 кВт), создающего всасывающую силу.
При этом, когда количество загрязняющих частиц, собранных в пылесборном устройстве, увеличивается, эффективность всасывания (всасывающая сила) пылесоса уменьшается.
Следовательно, для повышения надежности пылесоса прилагаются усилия для непрерывного поддержания всасывающей силы пылесоса.
Следовательно, настоящее изобретение относится к способу управления пылесосом, который, по существу, устраняет одну или более проблем, обусловленных ограничениями и недостатками известного уровня техники.
Целью настоящего изобретения является создание способа управления пылесосом, в соответствии с которым можно постоянно поддерживать эффективность всасывания пылесоса, даже когда количество загрязняющих частиц, собранных в пылесборном устройстве, увеличивается.
Другой целью настоящего изобретения является создание способа управления пылесосом, в соответствии с которым можно изменять движущую силу всасывающего электродвигателя в соответствии с количеством загрязняющих частиц.
Дополнительные преимущества, цели и отличительные особенности данного изобретения будут частично рассмотрены в нижеследующем описании и частично станут понятными для специалистов в данной области техники после изучения нижеследующего, или могут быть изучены посредством осуществления на практике данного изобретения. Цели и другие преимущества настоящего изобретения могут быть реализованы и достигнуты благодаря конструкции, конкретно указанной в описании и его формуле изобретения, а также на прилагаемых чертежах.
Для достижения этих целей и других преимуществ и в соответствии с целью настоящего изобретения создан способ управления пылесосом с пылесборным устройством, в котором хранятся загрязняющие частицы, отделенные от воздуха, всасываемого всасывающим электродвигателем, согласно которому в соответствии с изобретением приводят в действие всасывающий электродвигатель с первой всасывающей силой; уплотняют загрязняющие частицы, хранящиеся в пылесборном устройстве; определяют количество уплотненных загрязняющих частиц, хранящихся в пылесборном устройстве, и приводят в действие всасывающий электродвигатель со второй всасывающей силой, превышающей первую всасывающую силу, когда количество уплотненных загрязняющих частиц увеличивается.
Предпочтительно, вторая всасывающая сила увеличивается при увеличении количества загрязняющих частиц.
Предпочтительно, вторая всасывающая сила увеличивается ступенчато в соответствии с количеством загрязняющих частиц.
Предпочтительно, когда количество загрязняющих частиц превышает заданное количество, останавливают работу всасывающего электродвигателя.
Предпочтительно, когда количество загрязняющих частиц превышает заданное количество, отображают сигнал запроса о выгрузке загрязняющих частиц.
Предпочтительно, загрязняющие частицы, хранящиеся в пылесборном устройстве, уплотняют, по меньшей мере, одним прижимным элементом.
Предпочтительно, время движения прижимного элемента непрерывно измеряют и количество загрязняющих частиц определяют по времени движения.
Предпочтительно, время движения преобразуют с помощью счетчика в импульсный сигнал.
Предпочтительно, прижимной элемент выполнен с возможностью вращения в обоих направлениях, и направление вращения прижимного элемента определяют в соответствии со временем движения.
Предпочтительно, первую движущую силу устанавливает пользователь.
Для достижения указанных целей и других преимуществ и в соответствии с целью настоящего изобретения создан способ управления пылесосом с пылесборным устройством, в котором хранятся загрязняющие частицы, отделенные от воздуха, всасываемого всасывающим электродвигателем, согласно которому в соответствии с изобретением приводят в действие всасывающий электродвигатель; определяют количество загрязняющих частиц, хранящихся в пылесборном устройстве, и останавливают работу всасывающего электродвигателя, когда количество загрязняющих частиц превышает заданное количество, при этом загрязняющие частицы, хранящиеся в пылесборном устройстве, уплотняют прижимным элементом.
Предпочтительно, всасывающую силу всасывающего электродвигателя увеличивают в зависимости от количества загрязняющих частиц, хранящихся в пылесборном устройстве.
Предпочтительно, при остановке работы отображают сигнал запроса о выгрузке загрязняющих частиц.
Предпочтительно, прижимной элемент вращают компрессионным электродвигателем.
Предпочтительно, время вращения компрессионного электродвигателя непрерывно измеряют, и количество загрязняющих частиц определяют посредством сравнения времени вращения с заданным временем.
Предпочтительно, заданное время включает в себя первое заданное время и второе заданное время, которое больше первого заданного времени, и всасывающий электродвигатель поддерживает начальную всасывающую силу, если заданное время равно первому заданному времени или превышает его.
Предпочтительно, если заданное время находится между первым заданным временем и вторым заданным временем, всасывающую силу всасывающего электродвигателя увеличивают в зависимости от количества загрязняющих частиц, и если заданное время меньше второго заданного времени, останавливают работу всасывающего электродвигателя.
В соответствии с вышеописанным настоящим изобретением, поскольку загрязняющие частицы, хранящиеся в пылесборном устройстве, уплотняются парой прижимных элементов, и, таким образом, их объем может быть минимизирован, пылесборный объем в пылесборном устройстве может быть максимизирован.
Кроме того, поскольку пылесборный объем максимизирован, то пользователю не нужно часто опорожнять пылесборное устройство.
Поскольку состояние уплотнения загрязняющих частиц в пылесборном устройстве может поддерживаться, даже когда пылесос не работает, то загрязняющие частицы, хранящиеся в пылесборном устройстве, можно легко выгружать во время опорожнения пылесборного устройства.
Поскольку требование о выгрузке загрязняющих частиц отображается, когда собирается заданное количество загрязняющих частиц или больше его в пылесборном устройстве, то пользователь может легко знать время для опорожнения пылесборного устройства.
Кроме того, поскольку движущая сила всасывающего электродвигателя изменяется в соответствии с изменением количества загрязняющих частиц, собранных в пылесборном устройстве, то пылесос имеет постоянную всасывающую силу.
Необходимо понимать, что как указанное общее описание, так и нижеследующее подробное описание настоящего изобретения являются иллюстративными и пояснительными и предназначены для обеспечения дополнительного объяснения настоящего изобретения, как заявлено.
Прилагаемые чертежи, которые включены для обеспечения дальнейшего понимания настоящего изобретения и составляют часть этой заявки, показывают вариант(ы) осуществления настоящего изобретения и вместе с описанием служат для объяснения принципа настоящего изобретения. На чертежах:
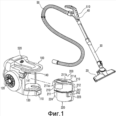
фиг.1 – перспективный вид пылесборного устройства пылесоса в соответствии с вариантом осуществления настоящего изобретения, когда пылесборное устройство отсоединено от пылесоса;
фиг.2 – перспективный вид установочной части для пылесборного устройства и пылесборного устройства пылесоса на фиг.1, когда пылесборное устройство отсоединено от установочной части для пылесборного устройства;
фиг.3 – перспективный вид в частичном разрезе пылесборного устройства;
фиг.4 – вид в увеличенном масштабе части А на фиг.3;
фиг.5 – перспективный вид, иллюстрирующий соединительную конструкцию между пылесборным устройством и приводным устройством, предусмотренным для уплотнения загрязняющих частиц, хранящихся в пылесборном устройстве;
фиг.6 – перспективный вид пылеотделительного устройства и пылесборной емкости пылесборного устройства;
фиг.7 – перспективный вид снизу фиг.6;
фиг.8 и 9 – схема, иллюстрирующая процесс уплотнения загрязняющих частиц в пылесборном устройстве;
фиг.10 – вид сверху, иллюстрирующий рабочее положение первого прижимного элемента при подаче сигнала о выгрузке загрязняющих частиц;
фиг.11 – блок-схема, иллюстрирующая устройство управления пылесоса в соответствии с вариантом осуществления настоящего изобретения;
фиг.12 – функциональная схема, иллюстрирующая процесс уплотнения загрязняющих частиц в пылесборном устройстве и подачу сигнала о выгрузке загрязняющих частиц;
фиг.13 – форма волны импульсного сигнала, изменяющегося в соответствии с количеством загрязняющих частиц, собранных в пылесборном устройстве;
фиг.14 – функциональная схема, иллюстрирующая способ управления всасывающим электродвигателем в соответствии с вариантом осуществления настоящего изобретения;
фиг.15 – вид, иллюстрирующий взаимосвязь между количеством загрязняющих частиц и всасывающей силой всасывающего электродвигателя в соответствии с известным уровнем техники; и
фиг.16 – вид, иллюстрирующий взаимосвязь между количеством загрязняющих частиц и всасывающей силой всасывающего электродвигателя в соответствии с вариантом осуществления настоящего изобретения.
Подробно будет сделана ссылка на предпочтительные варианты осуществления настоящего изобретения, примеры которых проиллюстрированы в сопроводительных чертежах. Где это возможно, одни и те же ссылочные позиции будут использоваться на чертежах для ссылки на одни и те же или аналогичные элементы.
Фиг.1 представляет перспективный вид пылесборного устройства пылесоса в соответствии с вариантом осуществления настоящего изобретения, когда пылесборное устройство отсоединено от пылесоса.
Как показано на фиг.1, пылесос содержит основной корпус 100, вмещающий генератор всасывающей силы для создания вакуумного давления в пылесосе, и пылесборное устройство 200 для отделения загрязняющих частиц, содержащихся в воздухе, и их хранения.
Пылесос содержит всасывающую щетку 20 для всасывания воздуха, содержащего загрязняющие частицы, рукоятку 40, с помощью которой пользователь управляет работой пылесоса, раздвижную трубку 30, соединяющую всасывающую щетку 20 с рукояткой 40, и соединительный рукав 50, соединяющий всасывающую щетку 20 с основным корпусом 100.
В данном варианте осуществления всасывающая щетка 20, раздвижная трубка 30, рукоятка 40 и соединительный рукав 50 хорошо известны в технике, поэтому их подробное описание будет опущено.
В данном варианте осуществления всасывающая щетка и раздвижная трубка хорошо известны в технике, поэтому их подробное описание будет опущено.
Всасывающая часть 110 основного корпуса, в которую воздух, содержащий загрязняющие частицы, всасывается через всасывающую щетку 20, образована на передней нижней торцевой поверхности основного корпуса 100.
Выпускная часть 120 основного корпуса, через которую наружу выпускается воздух, от которого отделены загрязняющие частицы, образована на стороне основного корпуса. Пылесборное устройство 200 содержит пылеотделительную часть 210 для отделения загрязняющих частиц от воздуха и пылесборную емкость 220 для хранения загрязняющих частиц, отделенных от воздуха.
Пылеотделительное устройство 210 содержит циклонное устройство 211, которое отделяет загрязняющие частицы от воздуха с использованием свойств циклона, то есть перепада центробежной силы. Следовательно, загрязняющие частицы, отделенные циклонным устройством 211, хранятся в пылесборной емкости 220.
Между тем, предпочтительно, чтобы пылесборное устройство 200 было выполнено с целью максимизации пылесборного объема загрязняющих частиц, хранящихся в нем. Следовательно, пылесборное устройство 200, предпочтительно, выполнено с дополнительным устройством для минимизации объема загрязняющих частиц, хранящихся в пылесборной емкости 220.
Ниже со ссылкой на фиг.2-5 в соответствии с настоящим изобретением будет описано пылесборное устройство, которое имеет максимизированный пылесборный объем.
Фиг.2 представляет перспективный вид установочной части для пылесборного устройства и пылесборного устройства пылесоса на фиг.1, когда пылесборное устройство отсоединено от установочной части для пылесборного устройства, фиг.3 представляет перспективный вид в частичном разрезе пылесборного устройства, фиг.4 представляет вид в увеличенном масштабе части А на фиг.3, и фиг.5 представляет перспективный вид, иллюстрирующий соединительную конструкцию между пылесборным устройством и приводным устройством, предусмотренным для уплотнения загрязняющих частиц, хранящихся в пылесборном устройстве.
Как показано на фиг.2 и 5, пылесборное устройство 200 устанавливается с возможностью съема в основном корпусе 100.
Основной корпус 100 содержит установочную часть 130 для пылесборного устройства, в которую устанавливается пылесборное устройство 200.
В пылесборном устройстве 200 предусмотрена пара прижимных элементов 310 и 320 для уменьшения объема загрязняющих частиц, хранящихся в пылесборной емкости 220, таким образом, увеличивая пылесборный объем.
Пара прижимных элементов 310 и 320 уплотняет загрязняющие частицы посредством их взаимодействия и, таким образом, уменьшает объем загрязняющих частиц. Следовательно, увеличивается плотность загрязняющих частиц, хранящихся в пылесборной емкости 220, и, таким образом, увеличивается максимальный пылесборный объем пылесборной емкости 220.
Для удобства описания пара прижимных элементов 310 и 320 соответственно называется первым и вторым прижимными элементами 310 и 320.
В данном варианте осуществления, по меньшей мере, один из первого и второго прижимных элементов 310 и 320 установлен с возможностью перемещения в пылесборной емкости 220, так что загрязняющие частицы эффективно уплотняются прижимными элементами 310 и 320.
То есть когда первый и второй прижимные элементы 310 и 320 установлены с возможностью вращения в пылесборной емкости 220, то первый и второй прижимные элементы 310 и 320 поворачиваются и перемещаются по направлению к друг другу, так что зазор между первой и второй прижимными пластинами 310 и 320 уменьшается, и, таким образом, загрязняющие частицы между первой и второй прижимными пластинами 310 и 320 уплотняются.
В данном варианте осуществления первый прижимной элемент 310 установлен с возможностью вращения в пылесборной емкости 220, а второй прижимной элемент 320 закреплен в пылесборной емкости 220.
Таким образом, первый прижимной элемент 310 является вращающейся пластиной, а второй прижимной элемент 320 является неподвижной пластиной.
Между тем, пылесборная емкость 220 выполнена с частью 221 для хранения загрязняющих частиц, образующей пространство, в котором хранятся загрязняющие частицы. Отделение 221 для хранения загрязняющих частиц выполнено с возможностью окружения траектории вращения свободного конца 311 первого прижимного элемента 310.
То есть второй прижимной элемент 320 может быть установлен между осью вращательного вала 312, которая является центром вращения первого прижимного элемента 310, и внутренней окружностью части 221 для хранения загрязняющих частиц.
То есть второй прижимной элемент 320 предусмотрен на плоскости, соединяющей ось вращательного вала 312 с внутренней окружностью части 221 для хранения загрязняющих частиц. При этом второй прижимной элемент 320 полностью или частично закрывает пространство, образованное между внутренней окружностью части 221 для хранения загрязняющих частиц и осью вращательного вала 312, так что загрязняющие частицы прижимаются и уплотняются относительно первого прижимного элемента 310.
Первый конец 321 второго прижимного элемента 320 образован как одно целое с внутренней окружностью части 221 для хранения загрязняющих частиц, а второй конец второго прижимного элемента 320 образован как одно целое с крепежным валом 322, расположенным на одной оси с вращательным валом 312 первого прижимного элемента 310.
Как вариант только первый конец второго прижимного элемента 320 образован как одно целое с внутренней окружностью части 221 для хранения загрязняющих частиц, или только второй конец второго прижимного элемента образован как одно целое с крепежным валом 322. То есть второй прижимной элемент 320 закрепляется, по меньшей мере, или на внутренней окружности части 221 для хранения загрязняющих частиц, или на крепежном валу 322.
Однако даже когда первый конец второго прижимного элемента 320 не выполнен как одно целое с внутренней окружностью части 221 для хранения загрязняющих частиц, предпочтительно, чтобы первый конец второго прижимного элемента 320 был расположен около внутренней окружности части 221 для хранения загрязняющих частиц.
Кроме того, даже когда второй конец второго прижимного элемента 320 не соединен как одно целое с крепежным валом 322, предпочтительно, чтобы второй конец второго прижимного элемента 320 был расположен около крепежного вала 322.
Основанием для расположения второго прижимного элемента 320 является предотвращение утечки загрязняющих частиц, прижимаемых первым прижимным элементом 310, через зазор, образованный в боковом направлении второго прижимного элемента 320.
Первый и второй прижимные элементы 310 и 320 выполнены в виде четырехугольных пластин. Вращательный вал 312 первого прижимного элемента 310 может быть установлен на одной оси с осью, образующей центр части 221 для хранения загрязняющих частиц.
Между тем, крепежный вал 322 выступает внутрь от одного конца части 221 для хранения загрязняющих частиц. Крепежный вал 322 предусмотрен с полой частью, проходящей в осевом направлении. Вращательный вал 312 устанавливается в полой части. То есть часть вращательного вала 312 вставляется вниз в полую часть крепежного вала 322.
В соответствии с указанной конструкцией пылесос данного варианта осуществления дополнительно содержит приводное устройство 400, соединенное с вращательным валом 312 первого прижимного элемента 310 и вращающее первый прижимной элемент 310.
Со ссылкой на фиг.4 и 5 будут описаны пылесборное устройство 200 и приводное устройство 400.
Приводное устройство 400 содержит компрессионный электродвигатель 430, генерирующий мощность возбуждения, и устройства 410 и 420 для передачи мощности, вращающие первый прижимной элемент 310 посредством передачи мощности возбуждения компрессионного электродвигателя 430 на первый прижимной элемент 310. Микропереключатель 440, который включается/выключается в зависимости от вращения ведущего зубчатого колеса 420, предусмотрен под установочной частью 130 для пылесборного устройства.
То есть устройства 410 и 420 для передачи мощности включают в себя ведомое зубчатое колесо 410, соединенное с вращательным валом 312 первого прижимного элемента 310, и ведущее зубчатое колесо 420, передающее мощность на ведомое зубчатое колесо 410.
Ведущее зубчатое колесо 420 соединяется с вращательным валом 870 компрессионного электродвигателя 430 для вращения компрессионным электродвигателем 430.
Следовательно, когда компрессионный электродвигатель 430 вращается, вращается ведущее зубчатое колесо 420, соединенное с компрессионным электродвигателем 430. Поворотная сила компрессионного электродвигателя 430 передается на ведомое зубчатое колесо 410 и, таким образом, на первую пластину 310, таким образом, вращая первый прижимной элемент 310.
Множество зубьев 422 зубчатого колеса образовано с заданным интервалом вдоль наружной окружности ведущего зубчатого колеса 420. В нижеследующем описании участки, на которых образованы зубья 422 зубчатого колеса, будут называться «выступами», а участки, на которых зубья 422 зубчатого колеса не образованы, будут называться «выемками».
Контактный элемент, проходящий от стороны микропереключателя 440, располагается для соответствия с нижней частью каждого из выступов ведущего зубчатого колеса 420.
Следовательно, контактный элемент, проходящий от микропереключателя 440, периодически регистрирует выступы и выемки при вращении ведущего зубчатого колеса 420.
Когда контактный элемент располагается на выступе, микропереключатель 440 включается. Когда контактный элемент располагается в выемке, микропереключатель 440 выключается. Сигнал «включено/выключено» микропереключателя подается в счетчик 880 для вывода заданного импульсного сигнала. То есть счетчик 880 выводит импульсный сигнал высокого уровня, когда микропереключатель 440 включен, и выводит импульсный сигнал низкого уровня, когда микропереключатель 440 выключен.
Следовательно, посредством измерения количества импульсов (т.е. периода состояния «включено-выключено») может быть измерен градус поворота ведущего зубчатого колеса 420.
Между тем, компрессионный электродвигатель 430 предусмотрен в нижней части установочной части 130 для пылесборного устройства, а ведущее зубчатое колесо 420 соединяется с вращательным валом компрессионного электродвигателя 430 и предусмотрено в нижней части установочной части 130 для пылесборного устройства.
Часть наружной окружности ведущего зубчатого колеса 420 открыта в нижней части установочной части 130 для пылесборного устройства.
Следовательно, предпочтительно, приемная часть для электродвигателя (не показана), в которую устанавливается компрессионный электродвигатель 430, предусмотрена под нижней частью установочной части 130 для пылесборного устройства. Установочная часть 130 для пылесборного устройства предусмотрена приблизительно в центре нижней части с отверстием 131, через которое открыта часть наружной окружности ведущего зубчатого колеса 420.
Вращательный вал 312 первого прижимного элемента 310 вставляется вниз в полую часть крепежного вала 322, а ведомое зубчатое колесо 410 вставляется вверх в полую часть крепежного вала 322, таким образом, соединяясь с вращательным валом 312.
Вращательный вал 312 выполнен со ступенчатой частью 312с, поддерживаемой на верхнем конце крепежного вала 322. Вращательный вал 312 разделен на верхний и нижний валы 312а и 312b относительно ступенчатой части 312с. Верхний вал 312а соединен с первым прижимным элементом 310, а нижний вал 312b соединен с ведомым зубчатым колесом 410.
Для обеспечения соединения нижнего вала 312b с ведомым зубчатым колесом 410 нижний вал 312b выполнен с выемкой 312d, в которую вставляется вал-шестерня ведомого зубчатого колеса 410.
Выемка 312d может иметь различные формы, такие как круглую, квадратную и тому подобное. Вал-шестерня ведомого зубчатого колеса 410 выполнен в форме для соответствия форме выемки 312d.
Следовательно, когда ведомое зубчатое колесо 410 соединено с вращательным валом 312, ведомое зубчатое колесо 410 открывается наружу пылесборной емкости 220.
Когда ведомое зубчатое колесо 410 открывается на наружную сторону пылесборной емкости 220, ведомое зубчатое колесо 410 зацепляется с ведущим зубчатым колесом 420, когда установочная часть 130 для пылесборного устройства устанавливается в пылесборное устройство 200.
Между тем, компрессионным электродвигателем 430 может быть реверсивный электродвигатель.
То есть компрессионным электродвигателем 430 может быть синхронный электродвигатель (поскольку синхронный электродвигатель хорошо известен в технике, то его подробное описание будет опущено). Отличительной особенностью настоящего изобретения является то, что реверсивным электродвигателем 430 является синхронный электродвигатель.
При этом момент времени изменения направления компрессионного электродвигателя 430 устанавливается посредством определения момента времени, когда ведущее зубчатое колесо 420 не может вращаться в течение заданного периода вследствие того, что первый прижимной элемент 310 не может вращаться из-за загрязняющих частиц.
То есть компрессионный электродвигатель 430 временно останавливается относительно момента времени, когда микропереключатель 440 регистрирует момент времени, в течение которого ведущее зубчатое колесо 420 больше не может вращаться из-за загрязняющих частиц, и затем компрессионный электродвигатель 430 вращается в обратном направлении.
Когда первый прижимной элемент 310 достигает точки пика, в которой он не может вращаться из-за уплотненных загрязняющих частиц, то предпочтительно, чтобы первый прижимной элемент 31 продолжал прижимать загрязняющие частицы в течение заданного времени.
Когда первый прижимной элемент 310 перестает вращаться в первом направлении, мощность, вращающая первый прижимной элемент 310, т.е. электрическая мощность, подаваемая на компрессионный электродвигатель 430, отключается в течение заданного времени, так что первый прижимной элемент 310 удерживает состояние прижимания загрязняющих частиц. По истечении заданного времени электрическая мощность снова подается на компрессионный электродвигатель 430, так что первый прижимной элемент 310 перемещается.
Когда заданное количество загрязняющих частиц или количество, превышающее его, собирается в пылесборной емкости 220, то отображаются показания индикаторных устройств 510 и 520 времени для опорожнения пылесборной емкости 220 с целью предотвращения снижения эффективности сбора загрязняющих частиц и перегрузки электродвигателя.
Для этого на основном корпусе 100 или рукоятке 40 предусмотрены индикаторные устройства 510 и 520. Когда заданное количество загрязняющих частиц или больше его собирается в пылесборной емкости 220, и, таким образом, угол вращения первого прижимного элемента 310 соответствует заданному углу или становится меньше его, то на индикаторном устройстве отображается индикация времени для выгрузки загрязняющих частиц.
С этой целью на основном корпусе 100 или рукоятке 40 предусмотрены индикаторные устройства 510 и 520. Когда заданное количество загрязняющих частиц или количество, превышающее его, собирается в пылесборной емкости 220, и, таким образом, угол вращения первого прижимного элемента 310 соответствует заданному значению или становится меньше его. Индикация для обеспечения опорожнения пылесборной емкости 220 пользователем передается пользователю через индикаторные устройства 510 и 520.
Индикаторным устройством может быть светодиод (СИД) 510 для визуального оповещения пользователя о времени для опорожнения пылесборной емкости. Как вариант индикаторным устройством может быть громкоговоритель 520 для звукового оповещения пользователя о времени для опорожнения пылесборной емкости.
СИД 510 и громкоговоритель 520 могут использоваться одновременно, так что индикация для обеспечения опорожнения пылесборной емкости 220 пользователем может более эффективно передаваться пользователю. В этом случае СИД 510 может устанавливаться на рукоятке 40, в то время как громкоговоритель 520 может быть предусмотрен или на основном корпусе 100, или рукоятке 40.
Фиг.6 представляет перспективный вид пылеотделительного устройства и пылесборной емкости пылесборного устройства, и фиг.7 представляет перспективный вид снизу фиг.6.
Как показано на фиг.6 и 7, пылеотделительное устройство 210 соединяется с верхней частью пылесборной емкости 220, и, таким образом, загрязняющие частицы отделяются в пылеотделительном устройстве 210, направляются вниз и хранятся в пылесборной емкости 220.
Пылеотделительное устройство 210 выполнено на наружной окружности с отверстием 211а для впуска воздуха, образованным по нормали к пылеотделительной части 210. Крышка 211d установлена с возможностью съема на верхней стороне пылеотделительного устройства 210.
В центре крышки 211d предусмотрено отверстие 211b для выпуска воздуха, через которое выходит воздух, от которого отделены загрязняющие частицы с помощью циклонного устройства 211 в пылеотделительном устройстве 210.
Полый элемент 211с для выпуска воздуха соединен с отверстием 211b для выпуска воздуха, и полый элемент 211с для выпуска воздуха содержит на окружности множество сквозных отверстий для выпуска воздуха, выходящего из циклонного устройства 211.
Разделительная пластина 230 установлена в нижней части пылеотделительного устройства 210. Разделительная пластина 230 предназначена для разделения пылеотделительного устройства 210 и пылесборного устройства 220. Разделительная пластина 230 предотвращает прохождение загрязняющих частиц в пылесборную емкость 220 в положении, в котором пылеотделительное устройство 210 соединено с пылесборной емкостью 220.
Разделительная пластина 230 содержит отверстие 231 для выпуска загрязняющих частиц из циклонного устройства 211 в пылеотделительное устройство 210.
При этом отверстие 231 для выпуска загрязняющих частиц может быть образовано на противоположной стороне второго прижимного элемента 320.
Основанием для образования отверстий 231 для выпуска загрязняющих частиц на противоположной стороне второго прижимного элемента 320 является максимизация количества загрязняющих частиц, уплотненных противоположными сторонами второго прижимного элемента 320, с целью увеличения пылесборного объема и предотвращения разлетания загрязняющих частиц во время сбора загрязняющих частиц.
Как описано выше, пылеотделительное устройство 210 и пылесборная емкость 220 соответственно выполнены с верхней и нижней ручками 212 и 223.
Пылесборное устройство 200 имеет крюковое устройство, так что пылесборная емкость 220 может соединяться с пылеотделительным устройством 210 в положении, в котором пылесборная емкость 220 установлена с пылеотделительным устройством 210.
То есть гнездо 241 для крючка предусмотрено на нижнем конце пылеотделительного устройства 210, а крючок 242, зацепляемый с гнездом 241 для крючка, установлен на верхнем конце наружной окружности пылесборной емкости 220.
Если циклонное устройство 211 называется основным циклонным устройством, и отделение 221 для хранения загрязняющих частиц называется основным отделением для хранения, то пылесборное устройство 200 может дополнительно содержать, по меньшей мере, одно вспомогательное циклонное устройство, предусмотренное в основном корпусе, и вспомогательное отделение 224 для хранения, предусмотренное в пылесборном устройстве 200.
Вспомогательное отделение 224 для хранения предназначено для вторичного отделения загрязняющих частиц, содержащихся в воздухе, выпускаемом из основного циклона 211, и вспомогательное отделение 224 для хранения предназначено для хранения загрязняющих частиц, отделенных вспомогательным циклонным устройством.
Вспомогательное отделение 224 для хранения предусмотрено на наружной окружности пылесборного устройства 200 в положении, в котором открыт его верхний конец.
В данном варианте осуществления вспомогательное отделение 224 для хранения предусмотрено на наружной окружности пылесборной емкости 220, а вспомогательная часть 213а для впуска загрязняющих частиц, сообщающаяся со вспомогательным отделением 224 для хранения, предусмотрена на окружности пылеотделительной части 210.
Вспомогательная часть 213а для впуска загрязняющих частиц, селективно сообщающаяся с отверстием 141 для выпуска загрязняющих частиц вспомогательного циклонного устройства 140, образована на наружной стенке вспомогательной части 213 для впуска загрязняющих частиц.
Нижняя часть вспомогательной части 213а для впуска загрязняющих частиц открыта для сообщения со вспомогательным отделением 224 для хранения.
Соответственно, когда основное циклонное устройство 211 установлено в основном корпусе 100, вспомогательное отверстие 213а для впуска загрязняющих частиц соединяется с отверстием 140 для выпуска загрязняющих частиц вспомогательного циклонного устройства. Когда пылесборная емкость 220 установлена в основном корпусе 100 под основным циклонным устройством 211, вспомогательная часть 213 для впуска загрязняющих частиц сообщается с вспомогательным отделением 224 для хранения.
Следовательно, загрязняющие частицы, отделенные во вспомогательном циклонном устройстве, накапливаются во вспомогательном отделении 224 для хранения через вспомогательную часть 213а для впуска загрязняющих частиц.
Ниже будет описана работа пылесоса в соответствии с данным вариантом осуществления.
Прежде всего, когда на пылесос подается мощность, то воздух, содержащий загрязняющие частицы, всасывается во всасывающую щетку 40 под действием вакуумного давления, создаваемого генератором всасывающей силы.
Воздух, направленный во всасывающую щетку 40, проходит в основное циклонное устройство через отверстие 211а для впуска воздуха через всасывающую часть 110 основного корпуса. Воздух, прошедший в основное циклонное устройство, направляется по касательной к внутренней стенке основного циклонного устройства 211 для образования спирального потока. Следовательно, загрязняющие частицы, содержащиеся в воздухе, отделяются от воздуха в результате перепада центробежной силы между ними.
Загрязняющие частицы, перемещающиеся по спирали вниз вдоль внутренней стенки основного циклонного устройства 211, накапливаются в основном отделении 221 для хранения после прохождения через отверстие 231 для выпуска загрязняющих частиц разделительной пластины 230.
Воздух, от которого загрязняющие частицы первично отделены основным циклонным устройством 211, выпускается через отверстие 211b для выпуска воздуха через элемент 211с для выпуска воздуха и затем направляется во вспомогательное циклонное устройство.
Таким образом, загрязняющие частицы, отделенные во вспомогательном циклонном устройстве, хранятся во вспомогательном отделении 224 для хранения, и загрязняющие частицы, отделенные во вспомогательном циклонном устройстве, выгружаются из вспомогательного циклонного устройства. Затем загрязняющие частицы проходят в основной корпус 100 и выгружаются из основного корпуса 100 через выпускную часть 120 основного корпуса.
Соответственно, большее количество загрязняющих частиц, прошедших в пылесос, хранится в основном отделении 221 для хранения во время чистки. Загрязняющие частицы, хранящиеся в основном отделении 221 для хранения, уплотняются первым и вторым прижимными элементами 310 и 320 до минимального объема. Следовательно, большое количество загрязняющих частиц может храниться в основном отделении 221 для хранения.
Поскольку работа и взаимодействие первого и второго прижимных элементов 310 и 320 уже описаны, то их подробное описание будет опущено.
Когда заданное количество загрязняющих частиц или количество, превышающее его, хранится в пылесборной емкости 220, то индикаторные устройства 510 и 520 работают таким образом, что пользователь знает о том, что пылесборную емкость 220 необходимо опорожнить.
Затем пользователь отсоединяет пылесборное устройство 200 от основного корпуса 100 и опорожняет его.
Фиг.8 и 9 представляют виды сверху пылесборной емкости, иллюстрирующие процесс уплотнения загрязняющих частиц в пылесборном устройстве, и фиг.10 представляет вид сверху, иллюстрирующий рабочее положение первого прижимного элемента при выполнении индикации о выгрузке загрязняющих частиц.
Фиг.8 представляет состояние уплотнения загрязняющих частиц первого прижимного элемента 310, вращающегося против часовой стрелки. Фиг.9 изображает состояние уплотнения загрязняющих частиц первого прижимного элемента 310, вращающегося по часовой стрелке. Фиг.10 показывает, что большое количество загрязняющих частиц заполнено в пылесборной емкости 220 в правом и левом пространствах относительно второго прижимного элемента 320 посредством повторения операций на фиг.8 и 9.
Ниже будет описан способ управления индикацией времени для выгрузки загрязняющих частиц и уплотнением загрязняющих частиц, собранных в пылесборной емкости 220.
Фиг.11 представляет блок-схему, иллюстрирующую устройство управления пылесоса в соответствии с вариантом осуществления настоящего изобретения, фиг.12 представляет функциональную схему, иллюстрирующую процесс уплотнения загрязняющих частиц в пылесборном устройстве и индикацию запроса о выгрузке загрязняющих частиц, и фиг.13 представляет форму волны импульсного сигнала, изменяющегося в соответствии с количеством загрязняющих частиц, собранных в пылесборном устройстве.
Прежде всего, как показано на фиг.11, пылесос в соответствии с данным вариантом осуществления содержит устройство 810 управления, выполненное в виде микрокомпьютера, устройство 820 ввода рабочего сигнала для выбора всасывающей мощности загрязняющих частиц (например, режимы высокой, средней, низкой мощности), устройство 830 отображения сигнала выгрузки загрязняющих частиц, выполненное в виде светодиода, приводное устройство 840 всасывающего электродвигателя для приведения в действие всасывающего электродвигателя 850, который является приводным электродвигателем для всасывания загрязняющих частиц в пылесборное устройство в соответствии с рабочим режимом, приводное устройство 860 компрессионного электродвигателя для приведения в действие компрессионного электродвигателя 430, используемого для уплотнения загрязняющих частиц, собранных в пылесборном устройстве, и счетчик 880 для измерения градуса вращения по часовой стрелке и против часовой стрелки (например, время вращения в обратных направлениях) компрессионного электродвигателя 430.
Во время работы, когда пользователь выбирает один из высокого, среднего и низкого режимов, соответствующих всасывающей мощности, с использованием устройства 820 ввода рабочего сигнала, устройство 810 управления управляет приводным устройством 840 всасывающего электродвигателя, так что всасывающий электродвигатель 850 может приводиться в действие с мощностью всасывания, соответствующей выбранному режиму мощности. То есть приводное устройство 840 всасывающего электродвигателя приводит в действие всасывающий электродвигатель 850 с мощностью всасывания в соответствии с сигналом, переданным из устройства 810 управления.
Между тем, устройство 810 управления управляет компрессионным электродвигателем 430 одновременно с приводным устройством 840 всасывающего электродвигателя или сразу после приведения в действие приводного устройства 840 всасывающего электродвигателя.
Во время работы всасывающего электродвигателя 850 загрязняющие частицы начинают всасываться в пылесборное устройство через всасывающую щетку 20. Загрязняющие частицы, прошедшие в пылесборное устройство, уплотняются первым прижимным элементом 310, вращаемым по часовой стрелке и против часовой стрелки компрессионным электродвигателем 430.
Счетчик 880 измеряет время (период) вращения в противоположных направлениях компрессионного электродвигателя 870 и передает соответствующий сигнал в устройство 810 управления.
Когда количество загрязняющих частиц, уплотненных в пылесборном устройстве, увеличивается, то время вращения в противоположных направлениях компрессионного электродвигателя уменьшается. Когда количество загрязняющих частиц достигает заданного уровня, и, таким образом, время вращения в противоположных направлениях становится меньше заданного времени, устройство 810 управления отображает сигнал запроса о выгрузке через индикаторное устройство 830.
Затем с помощью индикаторного устройства 830 пользователь уведомляется, что необходимо опорожнить пылесборное устройство.
Фиг.12 представляет функциональную схему, иллюстрирующую способ управления пылесосом. То есть фиг.12 более подробно показывает принцип работы блок-схемы на фиг.11.
Прежде всего пользователь приводит в действие пылесос посредством выбора одного из высокого, среднего и низкого режимов устройства 820 ввода рабочего сигнала. Устройство 810 управления управляет приводным устройством 840 всасывающего электродвигателя, так что всасывающий электродвигатель 850 может приводиться в действие с мощностью всасывания, соответствующей выбранному режиму мощности (S110).
Во время работы всасывающего электродвигателя 850 загрязняющие частицы начинают всасываться в пылесборное устройство через всасывающую щетку 20. Загрязняющие частицы собираются в пылесборном устройстве, т.е. в пылесборной емкости 220.
Как описано выше, загрязняющие частицы, собранные в пылесборной емкости 220, уплотняются прижимными элементами 310 и 320.
Следовательно, устройство 810 управления приводит в действие компрессионный электродвигатель 430 для уплотнения загрязняющих частиц, всасываемых в пылесборную емкость (S120).
Хотя компрессионный электродвигатель 430 приводится в действие после приведения в действие всасывающего электродвигателя 850, всасывающий и компрессионный электродвигатели 850 и 870 могут приводиться в действие одновременно.
В этапе S120, когда компрессионный электродвигатель 430 приведен в действие, ведущее зубчатое колесо 420, соединенное с вращательным валом компрессионного электродвигателя 430, вращается. При вращении ведущего зубчатого колеса 420 ведомое зубчатое колесо 410 начинает вращаться. При вращении ведомого зубчатого колеса 410 вращательный вал 312, соединенный с ведомым зубчатым колесом 410, и первый прижимной элемент 310 вращаются по направлению ко второму прижимному элементу 320 для уплотнения загрязняющих частиц.
Во время вращения ведущего зубчатого колеса 420 контактный элемент микропереключателя 440 периодически замыкается/размыкается. Счетчик 880 принимает сигнал «включено/выключено» микропереключателя для вывода импульсного сигнала, соответствующего принятому сигналу «включено/выключено», на устройство 810 управления.
То есть когда количество загрязняющих частиц, уплотненных первым и вторым уплотняющими элементами 310 и 320, увеличивается, время вращения в противоположных направлениях ведомого зубчатого колеса 410 уменьшается, и, таким образом, время вращения в противоположных направлениях ведущего зубчатого колеса 420, зацепленного с ведомым зубчатым колесом 410, также уменьшается.
При этом уменьшение времени вращения в противоположных направлениях ведущего зубчатого колеса 420 означает, что количество операций включения/выключения микропереключателя М уменьшается. То есть количество импульсных сигналов, выводимых со счетчика 880, уменьшается.
Ниже со ссылкой на фиг.13 будет описан выход импульсных сигналов.
Когда первый прижимной элемент 310 уплотняет загрязняющие частицы при перемещении по направлению ко второму прижимному элементу 320, ведомое и ведущее зубчатые колеса 410 и 420 вращаются с заданным периодом, и, таким образом, микропереключатель 440 включается и выключается с заданным периодом в соответствии с вращением ведущего зубчатого колеса 420.
Однако когда первый прижимной элемент 310 не может вращаться по направлению ко второму прижимному элементу 320, когда загрязняющие частицы полностью уплотнены, ведомое и ведущее зубчатые колеса 410 и 420 больше не вращаются. Это означает, что не формируется импульсный сигнал. Следовательно, устройство управления определяет, что загрязняющие частицы полностью уплотнены в результате вращения первого прижимного элемента 310. Этот процесс определения выполняется относительно того, формируется ли регулярно импульсный сигнал.
То есть устройство управления определяет, формируются ли регулярные импульсы со счетчика 880.
Когда формируются регулярные импульсы, это означает, что все еще существует пространство для уплотнения загрязняющих частиц между первым и вторым прижимными элементами 310 и 320. В этом случае процесс возвращается к этапу 120 для продолжения процесса уплотнения.
С другой стороны, когда не формируется регулярный импульс, т.е. когда загрязняющие частицы полностью уплотнены первым прижимным элементом 310, устройство 810 управления отключает компрессионный электродвигатель 430.
То есть во время подачи периодических импульсов в счетчик 880, когда пропадают регулярные периодические импульсы, устройство 810 управления регистрирует это и останавливает компрессионный электродвигатель 430 с использованием приводного устройства 860 компрессионного электродвигателя. Следовательно, вращение первого прижимного элемента 310 прекращается.
Затем устройство 870 управления удерживает остановленное состояние компрессионного электродвигателя 430 в течение заданного времени (например, 3 секунды). Это заданное время является остановкой для приведения в действие компрессионного электродвигателя 430 в обратном направлении и временем для удержания состояния уплотнения загрязняющих частиц остановленным первым прижимным элементом 310.
Затем устройство 810 управления определяет, является ли количество N импульсов от предыдущего момента остановки компрессионного электродвигателя (время Т1) до данного момента остановки компрессионного электродвигателя (время Т2) меньше заданного количества. Например, когда количество загрязняющих частиц больше контрольного количества, то время вращения в противоположных направлениях первого прижимного элемента 310 уменьшается в зависимости от уменьшения количества импульсов, выводимых со счетчика 880 во время данного периода.
То есть определение, является ли количество загрязняющих частиц, уплотненных в пылесборной емкости 220, больше контрольного количества, осуществляется посредством измерения времени вращения в противоположных направлениях первого прижимного элемента (количество импульсов, формируемых со счетчика 880).
В этапе S170 определяется, что количество N импульсов от предшествующего момента остановки компрессионного электродвигателя (время Т1) до данного момента остановки компрессионного электродвигателя (время Т2) больше контрольного количества, это означает, что все еще существует пространство для дополнительного уплотнения загрязняющих частиц в пылесборной емкости. Следовательно, процесс возвращается к этапу S120. При этом компрессионный электродвигатель 430 управляется устройством 810 управления таким образом, что он вращается в направлении, противоположном направлению этапа S150.
С другой стороны, в этапе S170 определяется, что количество N импульсов от предшествующего момента остановки компрессионного электродвигателя (время Т1) до данного момента остановки компрессионного электродвигателя (время Т2) меньше контрольного количества, устройство 810 управления определяет, достигает ли количество результатов, в которых количество импульсов, определенное в этапе S170, меньше заданного количества, контрольного количества раз (например, 3 раза). При этом можно более точно определить, является ли количество загрязняющих частиц в пылесборной емкости 220 больше контрольного количества. Кроме того, может быть предотвращена погрешность, которая может возникнуть, когда первый прижимной элемент 310 не может нормально вращаться в обоих направлениях из-за воздействия загрязняющих частиц.
В этапе S180, когда количество результатов меньше контрольного количества раз, процесс возвращается к этапу S130.
С другой стороны, в этапе S180 определяется, что результаты достигают контрольного количества раз, устройство 810 управления останавливает всасывающий электродвигатель 850, который является основным приводным электродвигателем. То есть когда операция всасывания загрязняющих частиц продолжается, даже когда количество загрязняющих частиц, собранных в пылесборной емкости 220, больше заданного количества, эффективность всасывания загрязняющих частиц снижается, и всасывающий электродвигатель может перегружаться. Следовательно, устройство 810 управления останавливает работу всасывающего электродвигателя 850.
Затем устройство 810 управления передает сигнал запроса о выгрузке в устройство 830 отображения сигнала запроса о выгрузке загрязняющих частиц, так что пользователь может решить данный вопрос. В качестве другого варианта осуществления сигнала запроса о выгрузке загрязняющих частиц может быть звуковой сигнал с использованием схемы устройства звуковой сигнализации.
Фиг.13 представляет пример формы волны импульсного сигнала, который изменяется в соответствии с количеством загрязняющих частиц, собранных в пылесборном устройстве.
То есть фиг.13а изображает пример, в котором в пылесборной емкости 220 содержится мало загрязняющих частиц. Фиг.13b изображает пример, в котором загрязняющие частицы заполняются в пылесборной емкости 220, и фиг.13с изображает пример, в котором количество загрязняющих частиц достигает контрольного количества.
Как показано на фиг.13, форма волны импульса является сигналом, который выводится со счетчика 880 и вводится в устройство 810 управления. Импульсный сигнал выводится со счетчика 880, принимающего сигнал микровыключателя 440, который включается и выключается в соответствии с вращением ведущего зубчатого колеса 420.
Прежде всего, когда компрессионный электродвигатель 430 приводится в действие, первый прижимной элемент 310 будет устанавливаться в определенном местоположении. Следовательно, например, устройство управления начинает нормально работать от точки А, в которой компрессионный электродвигатель 430 вращается по часовой стрелке и в начале останавливается (здесь отрезок а-b составляет 3 секунды). То есть после достижения точки А устройство управления определяет, что импульсные сигналы, вводимые со счетчика 880, являются нормальными импульсными сигналами.
Как можно заметить на фиг.13, когда количество загрязняющих частиц, собранных в пылесборной емкости 220, является относительно небольшим, первый прижимной элемент 310 может повернуться на максимум по часовой стрелке и против часовой стрелки, и, таким образом, будет выведено 10 импульсов, как показано на фиг.13а.
Когда количество загрязняющих частиц увеличивается по прошествии времени, время вращения в противоположных направлениях первого прижимного элемента 310 будет постепенно уменьшаться (т.е. угол вращения первого прижимного элемента 310 будет уменьшаться).
Как показано на фиг.13с, когда количество импульсных сигналов равно трем и формирование этих импульсных сигналов повторяется в соответствии с контрольным количеством раз (3 раза в данном варианте осуществления), устройство управления формирует сигнал запроса о выгрузке.
Процесс уплотнения загрязняющих частиц в пылесборном устройстве и процесс отображения времени запроса о выгрузке управляются, как описано выше.
Ниже будет описан способ регулирования движущей силы всасывающего электродвигателя в соответствии с количеством загрязняющих частиц, прошедших в пылесос.
Фиг.13 представляет форму волны импульсного сигнала, который изменяется в соответствии с количеством загрязняющих частиц, собранных в пылесборном устройстве, фиг.14 представляет функциональную схему, иллюстрирующую способ управления всасывающим электродвигателем в соответствии с вариантом осуществления настоящего изобретения, фиг.15 представляет вид, иллюстрирующий взаимосвязь между количеством загрязняющих частиц и всасывающей силой всасывающего электродвигателя в соответствии с известным уровнем техники, и фиг.16 представляет вид, иллюстрирующий взаимосвязь между количеством загрязняющих частиц и всасывающей силой всасывающего электродвигателя в соответствии с вариантом осуществления настоящего изобретения.
Как показано на фиг.14, когда пользователь включает пылесос (S130), заданная движущая сила (первая движущая сила) генерируется всасывающим электродвигателем 850 (S320). Первая движущая сила регулируется устройством 810 управления во время начала работы пылесоса. Первая движущая сила может изменяться в зависимости от максимальной движущей силы всасывающего электродвигателя 850. Например, первая движущая сила может составлять 90% от максимальной движущей силы.
Затем устройство управления измеряет количество загрязняющих частиц, накопленных в пылесборном устройстве, с использованием описанного выше способа измерения количества загрязняющих частиц (S330). То есть устройство 810 управления измеряет количество загрязняющих частиц, накопленных в пылесборном устройстве, относительно количества импульсных сигналов, вводимых со счетчика 880.
Когда в этапе 330 определяется, что количество загрязняющих частиц меньше заданного количества (S340), устройство 810 управления обеспечивает работу всасывающего электродвигателя с первой движущей силой и продолжает измерять количество загрязняющих частиц, хранящихся в пылесборном устройстве.
С другой стороны, когда в этапе 330 определяется, что количество загрязняющих частиц превышает заданное количество (S340), устройство 810 управления увеличивает движущую силу всасывающего электродвигателя 850 при заданной скорости в зависимости от увеличения количества загрязняющих частиц. При этом движущая сила, которая увеличивается, называется «второй движущей силой». Вторая движущая сила может увеличиваться пропорционально увеличению количества загрязняющих частиц. Как вариант вторая движущая сила может увеличиваться ступенчато в соответствии с количеством загрязняющих частиц.
Можно отметить, что количество загрязняющих частиц, когда движущая сила всасывающего электродвигателя увеличивается, меньше количества загрязняющих частиц, когда всасывающий электродвигатель перестает работать на фиг.12. Кроме того, определение, является ли количество загрязняющих частиц больше заданного количества, может быть сделано относительно количества импульсов, формируемых со счетчика 880.
Как показано на фиг.15, в известном уровне техники движущая сила всасывающего электродвигателя поддерживается постоянной независимо от количества загрязняющих частиц, хранящихся в пылесборном устройстве. Следовательно, когда количество загрязняющих частиц, накопленных в пылесборном устройстве, превышает заданное количество, фактическая всасывающая сила для всасывания загрязняющих частиц с наружной стороны уменьшается.
Однако когда используется способ управления в соответствии с данным вариантом осуществления настоящего изобретения, всасывающая сила может поддерживаться постоянной независимо от количества загрязняющих частиц, собранных в пылесборном устройстве.
В соответствии с настоящим изобретением всасывающая сила пылесоса может постоянно поддерживаться посредством ступенчатого увеличения движущей силы всасывающего электродвигателя 850 с момента времени, в котором количество загрязняющих частиц, всасываемых в пылесос, становится больше заданного количества. Кроме того, когда количество импульсов, преобразованных в счетчике 880, меньше заданного количества, всасывающий электродвигатель 850 перестает работать, и на наружную сторону передается сигнал запроса о выгрузке.
Хотя настоящее изобретение применено к пылесосу контейнерного типа в качестве примера, настоящее изобретение также может быть применено к пылесосу вертикального типа, а также к пылесосу-роботу.
Специалистам в данной области техники будет понятно, что возможны различные модификации и изменения в настоящем изобретении. Таким образом, подразумевается, что настоящее изобретение включает такие модификации и изменения данного изобретения при условии, что они входят в объем прилагаемой формулы изобретения и ее эквивалентов.
Формула изобретения
1. Способ управления пылесосом с пылесборным устройством, в котором хранятся загрязняющие частицы, отделенные от воздуха, всасываемого всасывающим электродвигателем, согласно которому
приводят в действие всасывающий электродвигатель с первой всасывающей силой;
уплотняют загрязняющие частицы, хранящиеся в пылесборном устройстве;
определяют количество уплотненных загрязняющих частиц, хранящихся в пылесборном устройстве; и
приводят в действие всасывающий электродвигатель со второй всасывающей силой, превышающей первую всасывающую силу, когда количество уплотненных загрязняющих частиц увеличивается.
2. Способ по п.1, при котором вторая всасывающая сила увеличивается при увеличении количества загрязняющих частиц.
3. Способ по п.1, при котором вторая всасывающая сила увеличивается ступенчато в соответствии с количеством загрязняющих частиц.
4. Способ по п.1, при котором, когда количество загрязняющих частиц превышает заданное количество, останавливают работу всасывающего электродвигателя.
5. Способ по п.1, при котором, когда количество загрязняющих частиц превышает заданное количество, отображают сигнал запроса о выгрузке загрязняющих частиц.
6. Способ по п.1, при котором загрязняющие частицы, хранящиеся в пылесборном устройстве, уплотняют, по меньшей мере, одним прижимным элементом.
7. Способ по п.1, при котором время движения прижимного элемента непрерывно измеряют, и количество загрязняющих частиц определяют по времени движения.
8. Способ по п.7, при котором время движения преобразуют с помощью счетчика в импульсный сигнал.
9. Способ по п.7, при котором прижимной элемент выполнен с возможностью вращения в обоих направлениях, и направление вращения прижимного элемента определяют в соответствии со временем движения.
10. Способ по п.1, при котором первую всасывающую силу устанавливает пользователь.
11. Способ управления пылесосом с пылесборным устройством, в котором хранятся загрязняющие частицы, отделенные от воздуха, всасываемого всасывающим электродвигателем, согласно которому
приводят в действие всасывающий электродвигатель;
определяют количество загрязняющих частиц, хранящихся в пылесборном устройстве; и
останавливают работу всасывающего электродвигателя, когда количество загрязняющих частиц превышает заданное количество,
при этом загрязняющие частицы, хранящиеся в пылесборном устройстве, уплотняют прижимным элементом.
12. Способ по п.11, при котором всасывающую силу всасывающего электродвигателя увеличивают в зависимости от количества загрязняющих частиц, хранящихся в пылесборном устройстве.
13. Способ по п.12, при котором при остановке работы отображают сигнал запроса о выгрузке загрязняющих частиц.
14. Способ по п.11, при котором прижимной элемент вращают компрессионным электродвигателем.
15. Способ по п.14, при котором время вращения компрессионного электродвигателя непрерывно измеряют, и количество загрязняющих частиц определяют посредством сравнения времени вращения с заданным временем.
16. Способ по п.15, при котором заданное время включает в себя первое заданное время и второе заданное время, которое больше первого заданного времени, и всасывающий электродвигатель поддерживает начальную всасывающую силу, если заданное время равно первому заданному времени, или превышает его.
17. Способ по п.16, в котором, если заданное время находится между первым заданным временем и вторым заданным временем, всасывающую силу всасывающего электродвигателя увеличивают в зависимости от количества загрязняющих частиц, и если заданное время меньше второго заданного времени останавливают работу всасывающего электродвигателя.
РИСУНКИ
|