|
(21), (22) Заявка: 2004134663/12, 19.11.2004
(24) Дата начала отсчета срока действия патента:
19.11.2004
(30) Конвенционный приоритет:
21.11.2003 IT BO2003A000703
(43) Дата публикации заявки: 20.04.2006
(46) Опубликовано: 20.02.2009
(56) Список документов, цитированных в отчете о поиске:
DE 3733379 A1, 13.04.1989. US 5002072 A, 26.03.1991. US 3196880 A, 27.07.1965. SU 1463122 A3, 28.02.1989. SU 1581206 A3, 23.07.1990. SU 37643 A1, 30.06.1932.
Адрес для переписки:
191036, Санкт-Петербург, а/я 24, “НЕВИНПАТ”, пат.пов. А.В.Поликарпову
|
(72) Автор(ы):
ДРАГЕТТИ Фьоренцо (IT)
(73) Патентообладатель(и):
Дж. Д С.п.А. (IT)
|
(54) УСТРОЙСТВО ДЛЯ ПОДАЧИ И ТРАНСПОРТИРОВКИ ТАБАКА В МАШИНЕ ДЛЯ ИЗГОТОВЛЕНИЯ ТАБАЧНЫХ ИЗДЕЛИЙ
(57) Реферат:
В машине для изготовления сигарет измельченный табак подается и транспортируется устройством, содержащим по меньшей мере один транспортный ролик, вращающийся вокруг продольной оси и снабженный множеством радиальных штырьков, выступающих от окружной поверхности, которые захватывают поток табака и направляют его по заданному пути к узлу, формирующему непрерывный узкий поток табака. Устройство подачи и транспортировки также содержит по меньшей мере одно чувствительное устройство вблизи периферийной поверхности ролика для обнаружения мест, где штырьки отсутствуют или повреждены. Техническим результатом изобретения является создание устройства, которое позволяет быстро и легко находить поврежденные или выпавшие прочесывающие штырьки. 8 з.п. ф-лы, 3 ил.
Изобретение относится к устройству для подачи и транспортировки табака в машине для изготовления табачных изделий.
Известны машины для изготовления сигарет, снабженные устройством для подачи и транспортировки, содержащим входную камеру, из которой измельченный табак захватывается прочесывающим узлом и направляется в нисходящий канал или желоб. У нижнего конца этого желоба табак забирается выходным зубчатым узлом и помещается на конвейерную ленту, транспортирующую его к нижнему входному концу восходящего канала или вытяжной трубы. Верхний конец вытяжной трубы совпадает с выходным концом устройства для подачи и транспортировки табака и находится вблизи конвейера в виде замкнутой воздухопроницаемой всасывающей ленты, которая притягивает табак, поднимающийся по вытяжной трубе в виде непрерывного широкого потока отдельных частиц табака, и постепенно формирует из этих частиц непрерывный узкий поток.
Узкий поток табака, сформированный таким образом снаружи вытяжной трубы, направляется всасывающей замкнутой лентой на выравнивающий участок, предназначенный для уменьшения поперечного сечения потока до заданной постоянной величины. Затем полученный поток табака выводится всасывающей лентой ко входному концу участка, на котором формируется непрерывный сигаретный стержень.
Прочесывающий узел, как правило, содержит прочесывающий барабан, окружная поверхность которого имеет множество штырьков для захвата и сбора измельченного табака.
Выходной зубчатый узел, расположенный у нижнего конца желоба, содержит еще один прочесывающий ролик и импеллерный ролик, имеющие штырьки на окружной поверхности вращения.
Также известно, что в качестве средств продвижения табака через устройство для подачи и транспортировки табака используются дополнительные ролики, конструктивно подобные указанным выше.
Взаимодействие между штырьками и плотной массой табака может приводить к частичной поломке штырьков или даже к их полному отсоединению от ролика. Обломки штырьков или целые штырьки, отсоединенные от валика, попадают в массу табака, откуда их впоследствии нужно извлечь способами, которые известны специалистам в этой области.
Кроме того, качество табака, транспортируемого роликами с отсутствующими или поврежденными штырьками, будет хуже, чем у табака, транспортируемого роликами с целыми штырьками, что может сказаться на качестве сигарет.
Для того чтобы в известных устройствах для подачи и транспортировки табака обнаружить возможное повреждение штырьков роликов, нужно раскрыть машину для изготовления сигарет и произвести визуальный осмотр штырьков один за другим для отыскания среди них обломанного или отсутствующего. Следовательно, машина для изготовления сигарет должна быть остановлена на длительное время до окончания проверки, что снижает выпуск продукции.
Целью изобретения является создание устройства для подачи и транспортировки табака в машине для изготовления табачных изделий, которое не имеет указанных недостатков.
В особенности целью изобретения является создание устройства для подачи и транспортировки табака, позволяющего быстро и легко находить поврежденные или выпавшие прочесывающие штырьки.
Указанные цели достигаются при использовании в машине для изготовления табачных изделий устройства для подачи и транспортировки табака, описанного в п.1 формулы изобретения.
Далее изобретение описано подробно со ссылками на прилагаемые чертежи, где
фиг.1 схематично изображает в аксонометрии и с частичным вырезом часть машины для изготовления сигарет, содержащую устройство для подачи и транспортировки табака, выполненное согласно изобретению,
фиг.2 изображает в аксонометрии часть устройства, показанного на фиг.1, и
фиг.3 изображает в увеличенном масштабе продольный разрез части устройства, показанной на фиг.2.
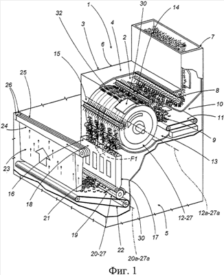
На фиг.1 изображена входная часть машины для изготовления сигарет, обозначенная в целом позицией 1. Входная часть 1 машины содержит устройство 2 для подачи и транспортировки табака, служащее для получения из массы измельченного табака непрерывного широкого потока частиц табака.
Составные части устройства 2 расположены в удлиненном в вертикальном направлении кожухе 3, ограниченном сверху горизонтальной стенкой 4 и с боковых сторон двумя вертикальными стенками 5 и 6.
Входная часть 1 имеет входной канал 7, идущий вверх от горизонтальной стенки 4 и расположенный под ним внутри кожуха 3, приводной зубчатый валик 8, который направляет измельченный табак 9 в нижнюю камеру 10, ограниченную снизу конвейерной лентой 11.
В камере 10 вблизи выходного конца ленты 11 находится прочесывающий барабан или ролик 12, установленный с возможностью вращения вокруг оси 12а, проходящей поперек к боковым стенкам 5 и 6. Этот барабан или ролик является частью прочесывающего узла 13.
Кроме прочесывающего ролика (барабана) 12, узел 13 содержит распределительный ролик 14, установленный с возможностью вращения по существу по касательной к прочесывающему ролику 12 и в том же направлении.
Измельченный табак 9 направляется зубчатым роликом 8 на ленту 11 и затем к прочесывающему ролику 12, который переносит слой измельченного табака 9, практически равный по толщине радиальному размеру прочесывающего зубца, из камеры 10 и от распределительного ролика 14.
В прочесывающий узел 13 также входит импеллерный ролик 15, вращающийся вокруг оси, параллельной оси 12а прочесывающего ролика 12, и служащий для захвата слоя табака 9 с ролика 12 и сбрасывания частиц табака вниз в направлении F1 в по существу вертикальный нисходящий канал или желоб 16, ограниченный двумя поперечными стенками 17 и 18, параллельными друг другу и оси 12а прочесывающего ролика 12.
Нижний конец желоба 16 обращен к периферийной части приемного узла 19, содержащего приемный ролик 20, работающий аналогично прочесывающему ролику или распределительному ролику, и импеллерный ролик 21, который вместе с приемным роликом 20 выводит измельченный табак 9 из желоба 16.
Приемный ролик 20 вращается вокруг оси 20а, параллельной оси 12а прочесывающего ролика 12, и предназначен для сбрасывания частиц табака 9 на установленную с наклоном вверх конвейерную ленту 22, которая на фиг.1 движется справа налево и выходной конец которой расположен ниже входного отверстия восходящего канала или вытяжной трубы 2 3.
Верхний выходной конец 24 вытяжной трубы 23 соединен с узлом 25, предназначенным для формирования по меньшей мере одного непрерывного узкого потока 26 табака 9 или, в случае использования машины с двумя технологическими линиями изготовления табачных стержней, как показано на фиг.1, с узлом 25, формирующим два таких непрерывных потока 26.
Поток 26 табака 9 продвигается к набивочному узлу (не показан), который формирует из него непрерывный сигаретный стержень.
Все указанные выше ролики 8, 12, 14, 15, 20 и 21, входящие в устройство 2 для подачи и транспортировки табака 9, имеют типовую конструкцию. На фиг.2 и 3 показан ролик 27, который назван обобщенно-транспортирующим роликом и который аналогичен любому из роликов 8, 12, 14, 15, 20 и 21, т.е. установлен с возможностью вращения вокруг своей продольной оси 27а и имеет на окружной поверхности 29 множество штырьков 28.
Штырьки 28 ориентированы радиально от продольной оси 27а ролика 27, так что табак 9 подхватывается и переносится по заданному пути от входного канала 7 к узлу 25, формирующему узкий поток 26 табака 9.
Хотя в рассматриваемом варианте ролики 8, 12, 14, 15, 20 и 21 конструктивно одинаковы, размеры транспортируемых частиц табака будут изменяться и, соответственно, осевое и окружное расстояние между штырями 28 и плотность их расположения выбирается исходя из типа и состояния табака 9, обрабатываемого на каждом участке заданного пути его движения.
Устройство 2 для подачи и транспортировки табака содержит также по меньшей мере одно чувствительное устройство 30 для контроля наличия и/или целостности штырьков 28 по меньшей мере на одном транспортирующем ролике 27.
Предпочтительно, чтобы чувствительным устройством 30 для контроля целостности штырьков 28 был снабжен каждый из роликов 8, 12, 14, 15, 20 и 21, показанных на фиг.1. Для упрощения чертежа на фиг.1 показаны только чувствительное устройство 30, относящееся к барабану или ролику 12 прочесывающего узла 13, и чувствительное устройство 30, относящееся к приемному ролику 20.
Штырьки 28 имеют обычную форму и изготовлены из ферромагнитного материала, а чувствительное устройство 30 в предпочтительном варианте содержит по меньшей мере один индуктивный датчик 31, установленный в непосредственной близости от штырьков 28, который реагирует на магнитное поле, создаваемое этими штырьками, и обнаруживает любое изменение его напряженности, вызванное отсутствием или поломкой одного или нескольких штырьков.
На фиг.2 и 3, изображающих типичный транспортирующий ролик 27, устройство 30 включает по меньшей мере один чувствительный блок 32, имеющий множество датчиков 31, расположенных в ряд вблизи друг друга, и обращенных к штырькам 28 ролика 27. Чувствительный блок 32 установлен неподвижно и расположен так, что при вращении ролика 27 штырьки 28 проходят под датчиками 31.
В случае использования сравнительно длинного ролика 27 устройство 30 может содержать множество чувствительных блоков 32, расположенных рядом друг с другом по длине ролика и предпочтительно смещенных друг от друга в окружном направлении ролика 27, как показано на фиг.2.
Каждый чувствительный блок 32 расположен частично вокруг окружности соответствующего ролика 27.
Штырьки 28 обычно расположены в виде множества рядов 28а, каждый из которых проходит по окружности ролика 27 и которые расположены друг за другом вдоль его оси 27а.
Целесообразно, чтобы для точного обнаружения дефектного или отсутствующего штырька или штырьков 28 каждый из датчиков 31 данного чувствительного блока 32 был расположен непосредственно над одним соответствующим рядом 28а, что позволяет получить максимальную чувствительность датчика к магнитному полю, создаваемому штырьками данного ряда.
Для того чтобы изолировать магнитное поле, создаваемое каким-либо рядом 28а штырьков 28, от датчика 31, контролирующего соседний ряд 28а, на лицевой поверхности 33 чувствительного блока 32, обращенной к штырькам 28, предусмотрено множество пазов 34, по одному для каждого датчика 31, в которые при вращении ролика 27 свободно входят кончики штырьков 28 соответствующих рядов 28а (фиг.3).
В альтернативном варианте выполнения устройства 30 (не показано) датчики 31 одного чувствительного блока 32 расположены рядами, параллельными оси 27а соответствующего ролика 27, и столбцами, расположенными поперек оси 27а. Каждый столбец датчиков 31 совпадает с соответствующим пазом 34, в который при вращении ролика свободно входит расположенный по окружности соответствующий ряд 28а штырьков 28.
Датчики 31 соединены с блоком обработки (не показан), встроенным, например, в главный контроллер машины для изготовления сигарет. Блок обработки контролирует сигналы датчиков и при появлении разрыва в непрерывной последовательности сигналов выдает сигнал тревоги, по которому устройство 2 для подачи и транспортировки автоматически выключается и индицируется местоположение отсутствующего или дефектного штырька.
Оператору остается только заменить отсутствующий или дефектный штырек 28, идентифицированный самой машиной, без необходимости искать дефектный штырек среди множества штырьков на ролике 27.
Таким образом, благодаря предлагаемому устройству достигаются указанные выше цели изобретения и полностью решаются проблемы, присущие уровню техники, так как поломка штырька может быть выявлена в реальном времени и дефектный или отсутствующий штырек может быть заменен быстро с остановкой машины только на время, необходимое для этой замены.
Очевидно, что предпочтительно, если чувствительным устройством 30 будут снабжены все ролики машины или, если есть ограничения из-за стоимости, по меньшей мере ролики с более тонкими штырями.
Формула изобретения
1. Устройство для подачи и транспортировки табака в машине для изготовления табачных изделий, содержащее по меньшей мере один транспортирующий ролик (27), установленный с возможностью вращения вокруг соответствующей продольной оси (27а) и имеющий множество штырьков (28), расположенных на окружной поверхности (29) вращения и ориентированных радиально от продольной оси (27а) так, что табак (9) может захватываться и продвигаться по заданному пути к устройству (25) для формирования по меньшей мере одного непрерывного потока (26) табака, отличающееся тем, что оно снабжено по меньшей мере одним чувствительным устройством (30) для контроля наличия и/или целостности штырьков (28).
2. Устройство по п.1, отличающееся тем, что штырьки (28) выполнены из ферромагнитного материала, а по меньшей мере одно чувствительное устройство (30) содержит по меньшей мере один индуктивный датчик (31) для обнаружения изменения магнитного поля, расположенный в непосредственной близости от штырьков (28).
3. Устройство по п.1 или 2, отличающееся тем, что чувствительное устройство (30) содержит по меньшей мере один чувствительный блок (32), включающий множество датчиков (31), расположенных в ряд, рядом друг с другом, и обращенных к штырькам (28) по меньшей мере одного ролика (27).
4. Устройство по п.3, отличающееся тем, что по меньшей мере один чувствительный блок (32) установлен неподвижно, причем при вращении по меньшей мере одного ролика (27) штырьки (28) проходят под датчиками (31).
5. Устройство по п.3, отличающееся тем, что по меньшей мере один чувствительный блок (32) расположен частично вокруг по меньшей мере одного ролика (27).
6. Устройство по п.3, отличающееся тем, что штырьки (28) образуют множество отдельных рядов (28а), каждый из которых расположен по окружности ролика (27) и которые находятся рядом друг с другом вдоль оси (27а) этого ролика, а каждый датчик (31) по меньшей мере одного чувствительного блока (32) установлен над одним из рядов (28а) штырьков (28).
7. Устройство по п.3, отличающееся тем, что по меньшей мере один чувствительный блок (32) имеет обращенную к штырькам (28) лицевую поверхность (33), в которой выполнено множество пазов (34), причем при вращении каждый расположенный по окружности ряд (28а) штырьков (28) проходит внутри соответствующего паза (34).
8. Устройство по п.3, отличающееся тем, что оно содержит множество чувствительных блоков (32), расположенных рядом друг с другом в продольном направлении по меньшей мере одного ролика (27).
9. Устройство по п.8, отличающееся тем, что отдельные блоки множества чувствительных блоков (32) сдвинуты относительно друг друга в окружном направлении по меньшей мере одного ролика (27).
РИСУНКИ
|