|
|
(21), (22) Заявка: 2006138027/09, 21.03.2005
(24) Дата начала отсчета срока действия патента:
21.03.2005
(30) Конвенционный приоритет:
30.03.2004 US 60/557,984
(43) Дата публикации заявки: 10.05.2008
(45) Опубликовано: 10.02.2009
(56) Список документов, цитированных в отчете о поиске:
US 5801594 А, 01.09.1998. RU 2189106 С2, 10.09.2002. SU 1681372 A1, 30.09.1991. US 5440277 A, 08.08.1995. US 2003/0076139 A1, 24.04.2003.
(85) Дата перевода заявки PCT на национальную фазу:
30.10.2006
(86) Заявка PCT:
US 2005/009386 (21.03.2005)
(87) Публикация PCT:
WO 2005/101664 (27.10.2005)
Адрес для переписки:
129090, Москва, ул. Б.Спасская, 25, стр.3, ООО “Юридическая фирма Городисский и Партнеры”, пат.пов. Ю.Д.Кузнецову, рег.№ 595
|
(72) Автор(ы):
АПАРИН Владимир (US), У Юэ (US)
(73) Патентообладатель(и):
КВЭЛКОММ ИНКОРПОРЕЙТЕД (US)
|
(54) ГЕНЕРАТОР, УПРАВЛЯЕМЫЙ НАПРЯЖЕНИЕМ, С ТЕМПЕРАТУРНОЙ СТАБИЛИЗАЦИЕЙ
(57) Реферат:
Изобретение относится к устройствам беспроводной связи. Генератор, управляемый напряжением (ГУН), интегральной схемы (ИС) в устройстве с батарейным питанием, например сотовый телефон, может быть выполнен с возможностью настройки в достаточно широком диапазоне частот, используя сравнительно узкий диапазон управляющего напряжения. Амплитудно-частотная характеристика ГУН может быть скомпенсирована по температуре посредством приложения изменяющегося в зависимости от температуры источника напряжения к варакторам (310а-310b), которые образуют часть резонансного контура ГУН. Базовые концы варактора могут быть запитаны источником (370, 380) напряжения, зависящего от температуры, который имеет температурную зависимость, по существу, компенсирующую температурную зависимость варактора. Зависящим от температуры источником (370, 380) напряжения может быть устройство напряжения, пропорционального абсолютной температуре (ПАТ). ГУН содержит генератор КМОП-структуры, выполненный на подложке, колебательный контур ИС на подложке и, по меньшей мере, пару варакторов (310а, 310b, 320а, 320b), имеющую соединение с общим анодом. 3 н. и 27 з.п. ф-лы, 9 ил.
Настоящая заявка на патент испрашивает приоритет предварительной заявки США № 60/557984, озаглавленной как “Температурная компенсация частоты колебания” (“Temperature Compensation of Oscillation Frequency”), которая была подана 30 марта 2004 г., права на которую принадлежат заявителю данной заявки, и упомянута здесь в качестве ссылки.
Уровень техники изобретения
Устройства беспроводной связи обычно выполняют с возможностью, работать в присвоенной полосе частот внутри назначенного спектра доступных диапазонов частот. Назначенным спектром может быть непрерывная полоса частот, или этот спектр может состоять из множества непересекающихся полос частот. В некоторых системах присвоение частоты может быть динамическим и может изменяться во время сеанса связи, как в случае автоматического режима в многорежимной системе сотовой связи.
Устройства беспроводной связи обычно содержат генератор, управляемый напряжением (ГУН), который может быть настроен в диапазоне настройки, что дает возможность устройству работать в любой присвоенной полосе частот из множества полос частот. ГУН обычно устанавливают в синтезаторе частот, который может содержать систему фазовой автоматической подстройки частоты (ФАПЧ), которая выполнена с возможностью поддержания управляющего напряжения ГУН на величине, которая настраивает выходную частоту ГУН на требуемую частоту.
Так как амплитудно-частотная характеристика ГУН обычно изменяется в рабочем температурном диапазоне ГУН, система ФАПЧ обычно обеспечивает различные значения управляющего напряжения в зависимости от температуры, чтобы достигнуть требуемую частоту ГУН. Изменение в выходной частоте несинхронизируемого ГУН для заданного значения управляющего напряжения может быть отнесено к температурному дрейфу, и оно может быть выражено в значениях частей на миллион (ppm)/°С. Большой температурный дрейф ГУН увеличивает диапазон управляющего напряжения, который требуется для поддержания заданной выходной частоты ГУН в зависимости от температуры.
Проектирование устройств беспроводной связи усложняется постоянным стремлением снизить габариты портативных устройств. Например, размер сотовых телефонов снизился с объема маленького портфеля до объема предмета, легко размещаемого на ладони руки. Сокращающиеся габариты устройств беспроводной связи уменьшает объем, доступный для портативных источников питания, которыми обычно являются батареи. По существу, потребляемая мощность является особой характеристикой в устройствах беспроводной связи, и эти устройства предназначены для минимизирования потребляемой мощности, тем самым максимизируя срок службы батарей.
Одним способом, согласно которому может быть снижена потребляемая мощность, является проектирование внутренних компонентов, которые работают на более низких уровнях напряжения. Для интегральных схем внутри сотового телефона не является редкостью работа на уровне 2,2 В или ниже.
Проектные ограничения сниженного размера и сниженного рабочего напряжения в сочетании со сниженной потребляемой мощностью создают дополнительные проблемы для ГУН в устройстве беспроводной связи. Размер ГУН может быть минимизирован посредством реализации ГУН внутри интегральной схемы. Структуры ГУН использовали внешние компоненты, например реактивные компоненты, использованные в резонансном контуре ГУН, которые могут быть относительно большими, по сравнению с остальными компонентами ГУН.
Однако, если не используется повышающий преобразователь напряжения, управляющее напряжение для настройки выходной частоты ГУН ограничено до величины, которая менее напряжения питания. Однако использование повышающего преобразователя напряжения обычно нежелательно, так как требуется дополнительное пространство. Более того, преобразователь не может работать со 100% КПД, что в результате приводит к дополнительному потреблению мощности. Таким образом, управляющее напряжение, доступное для настройки выходной частоты ГУН, обычно меньше напряжения питания.
Проблема ухода частоты ГУН вредно влияет на способность ГУН настраиваться в требуемом спектре, так как часть диапазона настройки управляющего напряжения отводится для компенсации ухода частоты.
Краткое изложение сущности изобретения
Генератор, управляемый напряжением (ГУН) в устройстве с батарейным питанием, таком как сотовый телефон, может быть выполнен с возможностью настройки в достаточно широком диапазоне частот, используя сравнительно узкий диапазон управляющего напряжения. Амплитудно-частотная характеристика ГУН может быть скомпенсирована по температуре посредством приложения изменяющегося в зависимости от температуры источника напряжения к варакторам, которые образуют часть резонансного контура ГУН. Базовый конец варактора может быть запитан источником напряжения, зависящего от температуры, который имеет температурную зависимость, по существу, компенсирующую температурную зависимость варактора. Зависящим от температуры источником напряжения может быть устройство напряжения, пропорционального абсолютной температуре (ПАТ).
Объектом изобретения является ГУН, скомпенсированный по температуре, выполненной на интегральной схеме (ИС), содержащий полупроводниковую подложку, генератор, выполненный на подложке и имеющий резонансный контур переменной частоты, причем частотой резонансного контура управляют частично на основании управляющего напряжения, приложенного к, по меньшей мере, одному диоду варактору, и источник изменяющегося напряжения, образованный на подложке, имеющий выход, связанный с базовым концом, по меньшей мере, одного варактора и выполненный с возможностью, по существу, компенсации, чувствительного к температуре ухода частоты, присущего, по меньшей мере, одному варактору.
Объектом изобретения также является скомпенсированный по температуре ГУН выполненный на ИС, содержащий подложку, генератор КМОП-структуры, выполненный на подложке, колебательный контур LC, выполненный на подложке и связанный с генератором КМОП-структуры для управления частотой колебания генератора КМОП-структуры, и имеющий, по меньшей мере, участок резонансной частоты, определенный управляющим напряжением, приложенным к каждому катоду пары диодов варакторов, имеющей общее соединение анодами, и источник напряжения, изменяющегося в зависимости от температуры, выполненный на подложке и имеющий выход, связанный с общим соединением анодов.
Объектом изобретения также является способ температурной компенсации ГУН, содержащий генерирование источника изменяющегося в зависимости от температуры напряжения и приложение выхода источника изменяющегося в зависимости от температуры напряжения к базовой стороне, по меньшей мере, одного диода варактора в резонансном контуре ГУН.
Краткое описание чертежей
Признаки, цели и преимущества вариантов осуществления объектов изобретения будут более очевидными из подробного описания, приведенного ниже со ссылкой на сопроводительные чертежи, на которых аналогичные элементы имеют аналогичные ссылочные позиции.
Фиг.1 – функциональная блок-схема варианта осуществления ГУН, установленного внутри устройства беспроводной связи.
Фиг.2 – функциональная блок-схема варианта осуществления ГУН с температурной компенсацией.
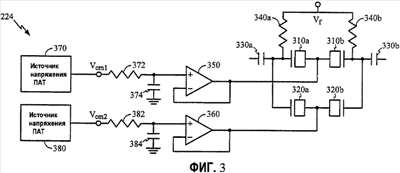
Фиг.3 – функциональная блок-схема варианта осуществления модуля настроечного конденсатора с температурной компенсацией.
Фиг.4 – функциональная блок-схема варианта осуществления источника напряжения с температурной компенсацией.
Фиг.5А-5В – схемы последовательности операций варианта осуществления процесса температурной стабилизации ГУН.
Фиг.6 – график варианта осуществления кривых амплитудно-частотной характеристики нескомпенсированного по температуре ГУН в зависимости от температуры.
Фиг.7 – график варианта осуществления кривых амплитудно-частотной характеристики нескомпенсированного по температуре ГУН в зависимости от температуры.
Фиг.8 – микрофотография варианта осуществления ГУН с температурной стабилизацией.
Подробное описание изобретения
Стабильность частоты является важной характеристикой структуры ГУН. Стабильность частоты ГУН может быть особой характеристикой для устройства беспроводной связи, такого как приемник в системах множественного доступа с кодовым разделением каналов (CDMA), который принимает сигнал непрерывно и не может быть прерван для рекалибровки управления дискретной частотой ГУН. Попытки развязать фазовый шум ГУН и диапазон настройки, используя множество перепадов дискретных частот, обычно не смягчают проблемы, связанные с уходом частоты ГУН, так как минимальный непрерывный диапазон настройки обычно определяется максимальным уходом частоты ГУН. Внутри сотового телефона уход частоты ГУН, по всей вероятности, будет обусловлен температурными изменениями, которые могут быть вызваны множеством факторов, включающих саморазогрев или температурные изменения окружающей среды. Уход частоты ГУН может быть также вызван изменениями в батарейном питании.
Например, частота 1,7 ГГц ГУН КМОП-структуры может легко уходить на более чем 15 МГц в температурном диапазоне, изменяющемся от -30°С до 90°С. Уход частоты ГУН такой величины может обусловить потерю фиксации системы ФАПЧ, если недостаточно высок непрерывный диапазон настройки ГУН. Вместо увеличения непрерывного диапазона настройки за счет фазового шума раскрытые здесь устройства и способы минимизируют уход частоты в зависимости от температуры.
Устройства и способы, раскрытые здесь, служат для компенсации ухода частоты ГУН, присущего температурным изменениям. Описанные устройства содержат полностью интегрированный ГУН КМОП-структуры с очень низкой чувствительностью к температурным изменениям и изменениям в питании, способный удовлетворить самому жесткому требованию фазового шума, типичного для приложений приемника с нулевой промежуточной частотой CDMA. ГУН и модуль температурной компенсации могут быть выполнены на той же самой полупроводниковой подложке ИС, и ИС может быть выполнена с возможностью работы на относительно низких напряжениях питания, таких как 1,1 В, 2,2 В или 3,3 В.
Раскрытые устройства и способы компенсируют уход частоты ГУН посредством компенсации температурных изменений компонентов. В частности, может быть скомпенсирована температурная зависимость компонентов внутри резонансного контура ГУН, иначе называемого колебательным контуром ГУН. Если резонансный контур содержит индуктивные и емкостные компоненты, температурную компенсацию можно выполнить на емкостных элементах. Например, резонансным контуром может быть настраиваемый контур, который содержит одну или более катушек постоянной индуктивности и один или более настраиваемых конденсаторов. Настраиваемыми конденсаторами могут быть параметрические диоды, обычно называемые просто варакторами. Варакторы часто размещают во встречно-параллельной конфигурации с общим замыканием по цепи постоянного тока между двумя варакторами для облегчения смещения напряжения элементов.
Источник изменяющегося в зависимости от температуры напряжения может быть приложен к внутренней стороне варакторов для компенсации чувствительных к температуре изменений частоты ГУН. Источник изменяющегося в зависимости от температуры напряжения может быть выполнен, например, как модуль, пропорциональный абсолютной температуре (ПАТ). Модуль ПАТ может содержать источник не изменяющегося постоянного тока для запуска выбираемой резистивной нагрузки. Резистивная нагрузка может содержать массив выбираемых составных резисторов, каждый из которых содержит последовательно соединенные два резистора. Один из резисторов может иметь характеристику отрицательного температурного коэффициента (ТК), а другой резистор в последовательной конфигурации может иметь характеристику положительного температурного коэффициента (ТК). Изменение процентного соотношения двух резисторов может изменить ТК общего составного резистора. Уход частоты ГУН из-за температуры может быть скомпенсирован посредством выбора составного резистора с соответствующим ТК.
Хотя нижеприведенное описание описывает температурную компенсацию как выполняемую с использованием источника ПАТ, нет необходимости в источнике точной пропорциональности абсолютной температуре, и источник может быть, по существу или в общем, пропорциональным температуре в требуемом рабочем температурном диапазоне. Таким образом, аббревиатура ПАТ относится как к ПАТ, так и к источнику, по существу пропорциональному или почти пропорциональному абсолютной температуре в заранее заданном температурном диапазоне. Кроме того, в зависимости от характеристик температурного дрейфа, который подвергается компенсации, компенсацию можно выполнять на основании источников, близких ПАТ, дополняющих абсолютную температуру (ДАТ), близких ДАТ или сочетание ПАТ и ДАТ источников.
Фиг.1 показывает блок-схему варианта осуществления ГУН 120, установленного внутри устройства 100 беспроводной связи. Устройством 100 беспроводной связи может быть, например, портативный радиотелефон, такой как сотовый телефон, работающий в полосе частот сотовой связи или службы персональной связи (СПС).
Устройство 100 беспроводной связи может содержать синтезатор 110 частот, который может быть селективно запрограммирован на частоту внутри одной или более заранее заданных полос частот. Синтезатор 110 частот может содержать ГУН 120, работающий в системе фазовой автоматической подстройки частоты (ФАПЧ), имеющей соотношение программируемого делителя.
ГУН 120 может работать на выходной частоте синтезатора 110 частот и может быть стабилизирован по частоте частично с использованием модуля 122 температурной компенсации, который будет более подробно описан со ссылкой на последующие фигуры. Выход ГУН 120 может быть связан со входом программируемого делителя 112, который может быть выполнен с возможностью реализации специфического соотношения делителя на основании диапазона возможных соотношений делителя. Выбор соотношения делителя частично определяет выходную частоту ГУН 120.
Выход программируемого делителя 112 может быть связан с первым входом фазового детектора 114. Выход опорного генератора 116 может быть связан со вторым входом фазового детектора 114.
Опорный генератор 116 обычно является высокостабильным одночастотным генератором. Опорный генератор 116 может быть стабилизирован по частоте и температуре, и может быть, например, кварцевым генератором с температурной компенсацией (TCXO, КГТК).
Фазовый детектор 114 может быть выполнен с возможностью сравнения фазы масштабированной частоты ГУН с фазой выходного сигнала опорного генератора 116 и может быть выполнен с возможностью выдачи управляющего сигнала на основании сравнения. Выход фазового детектора 114 может быть связан со входом контурного фильтра 118. Контурный фильтр 118 может быть использован для конфигурирования ширины полосы частот контура синтезатора 110 частот, который влияет на частоту захвата и настройки синтезатора 110 частот и фазовый шум выхода ГУН 120. Контурный фильтр 118 может работать для сглаживания переходных эффектов выхода сигнала из фазового детектора 114. Выход из контурного фильтра 118 может быть связан с управляющим входом ГУН 120 для фиксирования ГУН 120 на требуемой выходной частоте.
Выход синтезатора 110 частот может быть связан с приемником 130 и передатчиком 140. Выходом синтезатора 110 частот может быть, например, локальный генератор (ЛГ) для приемника 130.
В одном варианте осуществления приемник 130 может быть выполнен с возможностью преобразования в приемник непосредственного приема с понижающим преобразованием частоты, иначе называемый как приемник с нулевой промежуточной частотой (ПЧ). В приемнике с нулевой ПЧ ЛГ может быть настроен, чтобы иметь, по существу, ту же самую частоту, что и центральная частота рабочей полосы частот для тех воплощений, которые реализуют двухстороннюю модуляцию. Приемник 130 может преобразовать по частоте входной ВЧ сигнал, используя выход синтезатора 110 частот, чтобы, по существу, скомпенсировать частоты основной полосы.
Выход приемника 130 может быть связан с процессором 150 основной полосы частот для дополнительной обработки. Например, процессор 150 основной полосы частот может выполнять демодуляцию и выводить принятую информацию.
Процессор 150 основной полосы частот может быть выполнен с возможностью сопряжения с внешними устройствами ввода (не показаны) для приема входных сигналов или информации. Процессор 150 основной полосы частот может быть выполнен с возможностью обработки входной информации и сигналов и генерирования выходного сигнала передачи, который может быть связан с передатчиком 140 для преобразования с повышением частоты и передачи. В одном варианте осуществления сигналом передачи может быть сигнал основной полосы частот, и передатчик может преобразовать сигнал с повышением частоты для передачи полосы частот, используя выход из синтезатора 110 частот. Передатчик 140 может быть выполнен с возможностью, содержать дополнительный генератор с фиксированной частотой, который выполнен с возможностью сдвига частоты из синтезатора частот, если полоса частот передачи не идентична полосе частот приема. В другом варианте осуществления выход передачи из процессора 150 основной полосы частот может быть сигналом ПЧ, сцентрированным на частоте, сдвинутой между полосами частот передачи и приема.
В одном варианте осуществления, по существу, могут быть реализованы внутри одной ИС все элементы синтезатора 110 частот. В других вариантах осуществления единственная ИС может быть выполнена с возможностью реализации некоторых или всех признаков приемника 130 и передатчика 140. Для минимизирования потребляемой мощности батареи ИС может быть спроектирована для работы от сравнительно низкого напряжения питания. Например, напряжение питания может составлять 3,3 В, 2,2 В и 1,1 В или другое относительно низкое напряжение. ИС может не реализовать какой-либо тип регулирования увеличением параметров, чтобы поддержать относительно низкую потребляемую мощность, обычно связанную с низковольтными устройствами. Кроме того, отсутствие повышающего мощность преобразователя сохраняет мощность, которая была бы потеряна из-за неэффективности источника питания.
Синтезатор 110 частот, работающий в такой низковольтной ИС, имеет ограниченный диапазон напряжения, в котором может работать управляющее напряжение ГУН 120. Обычно напряжение внутреннего управления, такое как управляющее напряжение ГУН 120, не способно охватить полный диапазон напряжения питания. Обычно существует некоторый запас между шинопроводами напряжения питания и достигаемым внутренним напряжением. Таким образом, обычно внутренние напряжения ИС, такие как управляющее напряжение ГУН 120, будет ограничено до подмножества диапазона напряжения питания. Например, в ИС с номинальным напряжением 2,2 В управляющее напряжение ГУН может быть ограничено до диапазона 0,4-2,0 В.
Выход фазового детектора 114 и, таким образом, выход из контурного фильтра 118 может иметь диапазон, который ограничен напряжением питания и способностью генерировать внутреннее напряжение поблизости шинопроводов напряжения питания. Таким образом, диапазон выходной частоты ГУН 120 может быть также определен ограниченным диапазоном настройки, который может быть на выходе из источника управляющего напряжения.
Если уход частоты ГУН 120 является существенным, существенный участок доступного диапазона управляющего напряжения может оказаться необходимым для резервирования, чтобы дать возможность системе ФАПЧ компенсировать уход частоты. Модуль 122 температурной компенсации может быть выполнен с возможностью компенсации ухода частоты ГУН 120, тем самым обеспечивая доступность, по существу, всего диапазона управляющего напряжения для выбора выходной частоты ГУН 120.
В одном варианте осуществления модуль 122 температурной компенсации может работать в соединении с ГУН 120, чтобы корректировать уход частоты способом разомкнутого контура. В другом варианте осуществления модуль 122 температурной компенсации может работать в соединении с ГУН 120 в процессе коррекции температуры в замкнутом контуре. Как будет видно из последующих фигур, модуль 122 температурной компенсации может содержать множество компонентов температурной коррекции, которые могут работать для независимой компенсации источников ухода частоты.
Фиг.2 является функциональной блок-схемой варианта осуществления ГУН 120 с температурной компенсацией, который может быть использован в устройстве беспроводной связи по фиг.1. Вариант осуществления ГУН 120 по фиг.2 выполнен в виде ГУН КМОП-структуры с перекрестной связью, имеющей изменяемый колебательный контур LC.
ГУН 120 можно рассматривать как первый преобразователь КМОП-структуры, содержащий первые МОП-транзисторы 212а и 210а с каналами р-типа и n-типа, перекрестно связанные со вторым преобразователем, содержащим вторые МОП-транзисторы 212b и 210b с каналами р-типа и n-типа. Настраиваемый колебательный контур LC, содержащий параллельное соединение катушки 222 индуктивности и модуля 224 настраиваемых конденсаторов, связывает выход каждого из преобразователей обратной связью с его входом. Модуль 224 настраиваемых конденсаторов может быть модулем конденсаторов с температурной компенсацией, как будет описано ниже.
ГУН 120 может содержать модуль 230 смещения с температурной компенсацией, который содержит источник 232 тока, пропорционального абсолютной температуре (ПАТ), выполненный с возможностью управления резистивной нагрузкой, имеющей нагрузочный транзистор 234, последовательно соединенный с дросселем 236 ВЧ, который связывает нагрузочный транзистор 234 с “землей”, который может быть иначе назван, как замыкание по цепи постоянного тока, или общего напряжения. В этой конфигурации источник 232 тока, пропорционального абсолютной температуре (ПАТ), и нагрузочный транзистор 234 эквивалентны источнику напряжения ПАТ. Дроссель 236 ВЧ может также связывать замыкание по цепи постоянного тока для КМОП-транзисторов с “землей”.
Источник 232 тока ПАТ может быть также связан с фильтром нижних частот (ФНЧ), имеющим последовательный резистор 242 и параллельный конденсатор 244. Выход ФНЧ может быть связан со входом дифференциального усилителя 240. Базовый вход дифференциального усилителя 240 может быть связан с центральной точкой катушки индуктивности 222, которая представляет виртуальную “землю”. Выход дифференциального усилителя 240 управляет транзистором 246 смещения, который подает ток смещения к преобразователям через дроссель 250 ВЧ. Выход транзистора 246 смещения может быть отфильтрован развязывающим конденсатором 252.
Частота колебания может изменяться посредством изменения резонансной частоты колебательного контура LC. Катушка индуктивности может быть катушкой постоянной индуктивности, которая может быть выполнена на полупроводниковой подложке. Обычно изменения индуктивности в зависимости от температуры являются несущественными и ими можно пренебречь.
Конденсаторы в настраиваемом колебательном контуре LC могут содержать один или более варакторов, которые смещены до напряжения, которое определяет их емкость. Разделительные конденсаторы могут быть использованы для взаимодействия варакторов с остающимися участками колебательного контура LC и для изоляции напряжения смещения постоянного тока, приложенного к варакторам от остающихся участков ГУН 120. Разделительными конденсаторами могут быть, например, конденсаторы МДМ (металл-диэлектрик-металл)-структуры, образованные внутри ИС.
ГУН 120 может также содержать один или более выбираемых конденсаторов постоянной емкости, связанных параллельно с варакторами в колебательном контуре LC. Конденсаторы постоянной емкости могут быть селективно связаны с колебательным контуром LC для изменения работы ГУН 120 на работу на дискретных полосах частот.
Кроме того, на частоту колебания ГУН 120 может влиять емкость перехода, свойственная каждому транзистору в преобразователях КМОП-структуры.
Действующее значение емкости колебательного контура может представлять, таким образом, сочетание множества значений конденсаторов.
Так как различные конденсаторы, влияющие на частоту колебания, могут иметь существенные температурные коэффициенты, уход частоты ГУН 120 может, по существу, быть скомпенсирован посредством компенсации изменений в емкости.
Фиг.3 является функциональной блок-схемой варианта осуществления модуля 224 настроечного конденсатора с температурной компенсацией. Модуль 224 настроечного конденсатора с температурной компенсацией может содержать множество варакторов 310а-310b и 320а-320b, которые имеют температурную компенсацию благодаря использованию источников 370 и 380 напряжения, пропорционального абсолютной температуре (ПАТ).
Первый и второй варакторы 310а-310b могут быть выполнены во встречно-параллельной конфигурации, имеющей общие аноды. Первый и второй резисторы 340а и 340b смещения связывают соответственно аноды первого и второго варакторов 310а и 310b с источником управляющего частотой напряжения (не показан), который может быть, например, выходом контурного фильтра в синтезаторе, показанном на фиг.1. Емкость первого и второго варакторов 310а и 310b изменяется на основании величины напряжения обратного смещения. Таким образом, посредством изменения управляющего частотой напряжения изменяют емкость колебательного контура, и может быть изменена частота работы для ГУН.
Первый и второй разделительные конденсаторы 330а и 330b постоянного тока связывают варакторы с остающимися элементами колебательного контура LC и предотвращают влияние, иначе, управляющего частотой напряжения на работу ГУН. Разделительные конденсаторы 330а и 330b постоянного тока могут быть выполнены, как конденсаторы МДМ-структуры, особенно в случае, когда ГУН выполнен полностью на полупроводниковой подложке.
Изменение температуры первого и второго варакторов 310а и 310b может быть скомпенсировано, по меньшей мере, частично подачей изменяющегося в зависимости от температуры напряжения к внутренней стороне, или аноду, варакторов 310а и 310b. Изменяющееся в зависимости от температуры напряжение может быть генерировано первым источником 370 напряжения ПАТ, чей выход подвергается промежуточному преобразованию буферным усилителем 350. Фильтр нижних частот, содержащий последовательно подсоединенный первый резистор 372, связанный с первым конденсатором 374, параллельно связывает выход первого источника 370 напряжения ПАТ, чей выход подвергается промежуточному преобразованию первым буферным усилителем 350. Фильтр RC может обеспечить ширину полосы частот, которая выполнена с возможностью снижения влияний шума на внутренних сторонах первого и второго варакторов 310а и 310b. Ширина полосы частот фильтра RC может быть, например, порядка от долей кГц до нескольких кГц. Первый буферный усилитель 350 используется в качестве низкошумящего повторителя напряжения, чтобы представить низкий импеданс на общих узлах пары варакторов с целью избежать интерференции частоты низкого полюса фильтра RC с контурным фильтром системы ФАПЧ.
Первый буферный усилитель 350 управляет соединением с общим анодом первого и второго варакторов 310а и 310b. Первый источник 370 напряжения ПАТ может быть выполнен с возможностью компенсации, по существу, изменения емкости из-за температуры. Первый буферный усилитель 350 может быть также выполнен с возможностью обеспечения соединения с низким импедансом от анодов первого и второго варакторов 310а и 310b с опорной величиной.
В одном варианте осуществления первый источник 370 напряжения ПАТ может быть выполнен с возможностью увеличения его выходного напряжения смещения в зависимости от температуры. Увеличение напряжения смещения из первого источника 370 напряжения ПАТ может обеспечить возможность снижения емкости первого и второго варакторов 310а и 310b без изменения напряжения настройки. Первый и второй варакторы 310а и 310b могут быть связаны через разделительные конденсаторы 330а и 330b МДМ-структуры с колебательным контуром ГУН, так что качание напряжения на первом и втором варакторах 310а и 310b может быть достаточно малым, чтобы пренебречь нелинейным усреднительным воздействием.
Если первый и второй варакторы 310а и 310b имеют сравнительно крутое изменение напряжения-емкости, емкость сдвига, требующаяся для температурной компенсации, может изменяться на основании напряжения настройки. Это нежелательно, так как компенсация будет сильно зависеть от напряжения настройки. Для снижения воздействий напряжения настройки могут быть добавлены параллельно первому и второму варакторам 310а и 310b третий и четвертый варакторы 320а и 320b. Третий и четвертый варакторы 320а и 320b могут быть выполнены во встречно-параллельной конфигурации с анодами третьего и четвертого варакторов 320а и 320b, связанными вместе. Катоды третьего и четвертого варакторов 320а и 320b могут быть общими с катодами соответственно первого и второго варакторов 310а и 310b.
Внутренняя сторона третьего и четвертого варакторов 320а и 320b может быть смещена изменяющимся в зависимости от температуры напряжением, генерируемым вторым источником 380 напряжения ПАТ, чей выход подвергается промежуточному преобразованию вторым буферным усилителем 360. Фильтр нижних частот, содержащий последовательно подсоединенный второй резистор 382, связанный со вторым конденсатором 384, параллельно связывает выход второго источника 380 напряжения ПАТ со входом второго буферного усилителя 360. Ширина полосы частот RC фильтра может быть аналогичной ширине полосы частот RC фильтра, использованной с первым источником 370 напряжения ПАТ, и может быть, например, порядка от долей кГц, до нескольких кГц. Второй буферный усилитель 360 запускает соединение с общим анодом третьего и четвертого варакторов 320а и 320b. Второй источник 380 напряжения ПАТ может быть выполнен с возможностью, по существу, компенсации, изменения емкости в зависимости от температуры. Второй буферный усилитель 360 может быть также выполнен с возможностью обеспечения соединения с низким импедансом из анодов третьего и четвертого варакторов 320а и 320b с базовой величиной. Второй источник 380 напряжения ПАТ может работать независимо от первого источника 370 напряжения ПАТ.
Параллельное соединение первого и второго варакторов 310а и 310b с третьим и четвертым варакторами 320а и 320b дает возможность модулю 224 настроечного конденсатора с температурной компенсацией достигнуть требуемого диапазона емкостей, используя более малый диапазон напряжения настройки, и также снизить чувствительность к температуре емкости такого сочетания.
В одном варианте осуществления изобретения различные напряжения смещения могут быть приложены к внутренним сторонам двух пар варакторов. Первое напряжение смещения, генерированное, например, первым источником 370 напряжения ПАТ, может быть приложено к внутренним сторонам первого и второго варакторов 310а и 310b. Это первое напряжение смещения может быть, например, сравнительно малым напряжением. Второе напряжение смещения, генерированное, например, вторым источником 380 напряжения ПАТ, может быть приложено к внутренним сторонам третьего и четвертого варакторов 320а и 320b. Второе напряжение смещения может быть, например, сравнительно большим напряжением, приводя, в результате, к сравнительно малому напряжению обратного смещения на третьем и четвертом варакторах 320а и 320b. Температурный коэффициент от первого источника 370 напряжения ПАТ может затем отличаться от температурного коэффициента второго источника 380 напряжения ПАТ из-за различных напряжений обратного смещения на соответствующих парах варакторов. Емкость сдвига может быть усреднена в диапазоне от выхода первого источника 370 напряжения ПАТ до выхода второго источника 380 напряжения ПАТ. Относительно постоянная компенсация может быть достигнута на более широком диапазоне напряжений настройки.
Фиг.4 иллюстрирует функциональную блок-схему варианта осуществления источника 400 напряжения ПАТ, который может быть выполнен в виде любого из двух источников напряжения ПАТ, показанных на фиг.3. Кроме того, если резистивную нагрузку исключить из источника 400 напряжения ПАТ, остающийся контур определяет источник тока ПАТ, который может быть использован, как источник тока ПАТ, показанный на фиг.2.
Источник 400 напряжения ПАТ содержит дифференциальный усилитель 410, имеющий первый и второй плоскостные диоды 420 и 430, связанные со входами дифференциального усилителя 410. Первый плоскостной диод 420 связан с первым резистором 422. Первый резистор 422 связан с неинвертирующим входом дифференциального усилителя 410. Второй плоскостной диод 430 связан с инвертирующим входом дифференциального усилителя 410. Первый и второй плоскостные диоды 420 и 430 могут быть, например, биполярными диодами, переходами “база-эмиттер”, биполярными транзисторами, переходами “база-эмиттер” от паразитных биполярных транзисторов, образованных в контуре КМОП-структуры, транзисторами МОП-структуры, работающими в инвертирующем режиме, и аналогичным устройством или каким-либо другим плоскостным диодом.
Выход дифференциального усилителя 410 управляет “токовым зеркалом”. Выход дифференциального усилителя 410 может быть выполнен с возможностью запуска затворов первого и второго полевых транзисторов 442 и 444, у которых стоки предназначены для подачи напряжения, используя первый и второй нагрузочные резисторы 452 и 454. Исток первого полевого транзистора 442 связан с неинвертирующим входом дифференциального усилителя 410, а исток второго полевого транзистора 444 связан с инвертирующим входом дифференциального усилителя 410.
Ток ПАТ может быть генерирован сочетанием дифференциального усилителя 410 и “токового зеркала” посредством изменения областей первого и второго диодов 420 и 430. Разность в значении областей диодов создает изменение прямого напряжения, по существу, пропорциональное температуре. Дифференциальный усилитель 410 выполнен с возможностью усиления разности между диодами и управляет “токовым зеркалом” на основе этой разности.
Третий полевой транзистор 446 имеет сток, предназначенный для образования базового напряжения с помощью третьего резистора 456. Затвором третьего полевого транзистора 446 управляет выход дифференциального усилителя 410, чтобы образовать источник тока ПАТ. Выход источника тока ПАТ может быть связан с резистивной нагрузкой 460, чтобы образовать выход напряжения ПАТ.
Резистивная нагрузка 460 может содержать массив резисторов, который может быть выполнен как параллельное соединение множества составных резисторов 462а-462n. Каждый из составных резисторов 462а-462n может быть селективно включен или исключен из резистивной нагрузки 460, используя соответствующий переключатель 464а-464n, связанный последовательно с резистором. Переключателями 464а-464n могут быть, например, транзисторы, механические переключатели, включая переключатели с памятью, плавкие предохранители и аналогичные устройства, или некоторое другое управляемое соединение, или сочетание управляемых соединений. Следует заметить, что плавкий предохранитель может быть использован в качестве управляемого соединения для конфигурации, при которой выбор резистора для резистивной нагрузки 460 может быть выполнен на однократной основе.
Каждый из составных резисторов 462а-462n может содержать, по меньшей мере, один резистор. Для тех составных резисторов, которые имеют более одного резистора, составной резистор может содержать последовательное соединение двух или более резисторов, имеющих положительные и отрицательные температурные коэффициенты (ТК). Общий ТК составного резистора может быть отрегулирован изменением процентного содержания резисторов, имеющих один из ТК.
Общий ТК источника 400 напряжения ПАТ можно модифицировать на основании выбора составных резисторов 462а-462n в резистивной нагрузке 460. Таким образом, ТК резистивной нагрузки 460 может быть использован для выполнения отрицательной или, иначе, другой модификации некоторых или всех ТК источника тока ПАТ.
Фиг.5А иллюстрирует схему последовательности операций варианта осуществления способа 500 температурной стабилизации ГУН. Способ 500 может быть выполнен внутри синтезатора частот по фиг.1 или в ГУН по фиг.2. Способ 500 описан выполняемым внутри ГУН, содержащего модуль температурной компенсации, такой как ГУН по фиг.2.
Способ 500 начинается на блоке 510, где ГУН, используя модуль температурной компенсации, генерирует источник напряжения, изменяющегося в зависимости от температуры. Источник напряжения, изменяющегося в зависимости от температуры, может быть выполнен с возможностью обеспечения компенсации напряжения для варакторов резонансного контура. Обычно источник напряжения, изменяющегося в зависимости от температуры, выполняют с ТК, который является, по существу, дополнительным ТК варакторов или нескомпенсированного ГУН в заранее заданном температурном диапазоне.
ГУН переходит к блоку 520 и фильтрует выход из источника напряжения, используя, например, фильтр нижних частот. Фильтр нижних частот может быть использован для снижения какого-либо влияния шума, присущего источнику напряжения, изменяющегося в зависимости от температуры, которое может, иначе, привести к ухудшению характеристики фазового шума.
После фильтрации выхода из источника напряжения ГУН переходит к блоку 530 и подвергает отфильтрованное выходное напряжение промежуточному преобразованию, используя, например, низкошумящий повторитель напряжения. Повторитель напряжения может быть использован, чтобы представить низкий импеданс на варакторах и предотвратить интерференцию частоты низкого полюса фильтра с контурным фильтром, который может быть использован в системе ФАПЧ, имеющей ГУН.
После промежуточного преобразования напряжения, ГУН прикладывает преобразованное напряжение к внутренней стороне или базовой стороне одного или более варакторов, которые содержатся внутри резонансного контура ГУН. Обычно резонансный контур ГУН содержит пару варакторов, выполненных с общими анодами. В такой конфигурации преобразованное напряжение может обеспечить базовое напряжение для пары варакторов.
Фиг.5В иллюстрирует схему последовательности операций варианта осуществления способа 510 для создания источника напряжения, изменяющегося в зависимости от температуры, использованного в способе по фиг.5А. Способ 510 может быть выполнен, например, с использованием конфигурации, показанной на фиг.4, или с использованием модуля температурной компенсации по фиг.1.
Способ 510 начинается на блоке 550, где модуль температурной компенсации генерирует изменяющийся в зависимости от температуры ток. Изменяющийся в зависимости от температуры ток может быть генерирован, например, с использованием дифференциального усилителя, имеющего плоскостные диоды различных зон, обеспечивающих базовые напряжения для каждого из неинвертирующих и инвертирующих входов. Дифференциальный усилитель может управлять “токовым зеркалом” и источником тока, который генерирует изменяющийся в зависимости от температуры ток на основании изменений в плоскостных диодах.
Выход источника тока, изменяющегося в зависимости от температуры, может быть спроектирован с нагрузкой конфигурируемого нагрузочного резистора. Модуль температурной компенсации переходит к блоку 560 и определяет сопротивление нагрузки, которое компенсирует дрейф нескомпенсированного ГУН. Сопротивление нагрузки, обеспечивающее ТК в сочетании с изменяющимся в зависимости от температуры током для компенсации дрейфа ГУН, может быть выбрано замыканием переключателя, плавлением предохранителей, соответствующих одному или более резисторам, или некоторым другим способом выбора.
После выбора соответствующего нагрузочного резистора модуль температурной компенсации может перейти к блоку 570 и подать ток, изменяющийся в зависимости от температуры, к нагрузочному резистору, имеющему выбранную величину сопротивления нагрузки. Изменяющееся в зависимости от температуры напряжение может затем инициировать образование источника, используя напряжение на нагрузочном резисторе.
Фиг.6 представляет график 600 варианта осуществления кривых амплитудно-частотной характеристики нескомпенсированного ГУН в зависимости от температуры. Кривая амплитудно-частотной характеристики строится в зависимости от управляющего напряжения в диапазоне от 0,4 В до 2 В включительно. Такой диапазон управляющего напряжения является обычным для интегральной схемы, имеющей напряжение питания 2,2 В и встроенную в микросхему ГУН конфигурацию, где управляющее напряжение также генерируется на микросхеме.
Кривые амплитудно-частотной характеристики построены для -30, +25 и +90°С, которые превосходят обычные значения окружающей среды, воздействию которой подвергается устройство беспроводной связи, такое как сотовый телефон. Можно видеть, что требуется существенный участок диапазона управляющего напряжения для поддержания ГУН на конкретной частоте, например, 1,710 ГГц. Как показано на фиг.6, без температурной компенсации частота падает более чем приблизительно на 16 МГц на частоте 1,7 ГГц в температурном диапазоне от -30°С до +90°С.
Фиг.7 представляет график 700 варианта осуществления кривых амплитудно-частотной характеристики скомпенсированного по температуре ГУН в зависимости от температуры, где ГУН скомпенсирован по температуре согласно способам и устройствам, описанным здесь. Кривые амплитудно-частотной характеристики построены для -30, +25 и +90°С и демонстрируют, что температурная компенсация, по существу, компенсирует уход частоты ГУН в зависимости от температуры.
Фиг.8 представляет микрофотографию 800 варианта осуществления ГУН с температурной стабилизацией, где ГУН и модуль температурной компенсации выполнены на единой полупроводниковой подложке. ГУН может быть, например, скомпенсированным по температуре ГУН по фиг.2. ГУН реализован в процессе изготовления ИС с шириной линии 0,25 мкм 4-слойной металлизации на 1 поликристаллической подложке КМОП-структуры и упакован в монтируемый на поверхность безвыводной корпус (QFN), с 32 выводами с четырехсторонним расположением выводов, и выполнен с возможностью работы в частотном диапазоне, пригодном для приемника CDMA прямого преобразования.
Топологию генератора представляют стопочные дифференциальные пары с регулятором, аналогичным показанному на фиг.2. Базовое напряжение регулятора генерируется из отрицательно заряженного полевого транзистора (NFET) (М6), и шум базового напряжения ослабляется фильтром первого порядка (R1 и С2). Температурную компенсацию варакторов выполняют, как показано на фиг.3. Напряжения смещения внутренней стороны, генерированные с помощью источников напряжения ПАТ, устанавливаются на 0,9 В и 1,9 В при комнатной температуре с их ТК, регулируемым выбором соответствующего резистора.
ГУН может быть также выполнен с возможностью настройки на ряд заранее заданных рабочих полос частот через селективное переключение дополнительных конденсаторов постоянной емкости, связанных параллельно с варакторами в колебательном контуре LC. Напряжение питания преобразователя для транзистора грубой настройки может быть установлено на 2 В и может иметь ТК=1000 частей на миллион/°С. Эта температурная компенсация может быть использована для компенсации падения напряжения на переходе диодов объемного перехода стока полевых транзисторов.
С напряжениями смещения положительных ТК, обеспеченных источниками напряжения ПАТ, уход частоты будет менее 2 МГц в диапазоне приблизительно 0,6-1,8 В точной настройки, который соответствует эквивалентному ТК менее 10 частей на миллион/°С. Измерения фазового шума показывают, что фазовый шум снижается со скоростью ниже 4,5 кГц и продолжает снижаться со скоростью до приблизительно 200 кГц, где скорость возвращается опять к Изменение фазового шума в зависимости от температуры составляет менее 1 дБ благодаря природе тока смещения ПАТ ГУН. ГУН может быть настроен, чтобы охватить диапазон от 1,55 ГГц до 1,95 ГГц через 6 дискретных ветвей настройки с чувствительностью менее 100 кГц/В питания.
Раскрыты устройства и способы для компенсации чувствительного к температуре ухода частоты в ГУН. Устройства и способы генерируют компенсирующее напряжение, используя изменяющееся в зависимости от температуры напряжение источника, такого как источник напряжения ПАТ. Величина и ТК изменяющегося в зависимости от температуры источника напряжения могут быть выполнены с возможностью подавления, по существу, ухода частоты ГУН при подаче его на внутреннюю сторону одного или более варакторов внутри резонансного контура. Для минимизирования воздействий изменяющихся управляющих напряжений на варакторы, может быть выполнено множество параллельных варакторов, и приложено компенсирующее напряжение смещения к варакторам, выполненным для охвата, по существу, всего диапазона управляющего напряжения.
Различные иллюстративные логические блоки, модули и контуры, описанные в связи с раскрытыми здесь вариантами осуществления, могут быть реализованы или выполнены процессором общего назначения, цифровым сигнальным процессором (DSP), ЭВМ с сокращенным набором команд (RISC), интегральной схемой прикладной ориентации (ASIC), логической микросхемой, программируемой в условиях эксплуатации (FPGA), или другим программируемым логическим устройством, дискретными вентильными или транзисторными логическими схемами, или дискретными аппаратными компонентами, или любым их сочетанием, предназначенным для выполнения описанных здесь функций. Процессор общего назначения может быть микропроцессором, но, в альтернативе, процессор может быть любым процессором, контроллером, микроконтроллером или конечным автоматом. Процессор может быть реализован, как сочетание вычислительных устройств, например, сочетанием DSP и микропроцессора, множества микропроцессоров, может быть одним или более микропроцессорами в сочетании с ядром DSP, или любой другой такой конфигурацией.
Программный модуль может находиться в памяти ОЗУ, во флэш-памяти, энергонезависимой памяти, ОЗУ, стираемом программируемом ПЗУ, электрически стираемом программируемом ПЗУ, регистрах, накопителе на жестком диске, накопителе на съемном диске, неперезаписываемом компакт-диске или каком-либо другом виде известного носителя информации. Типовой носитель информации связан с процессором, так что процессор может считывать информацию из носителя и записывать ее в носитель. В альтернативе, носитель информации может быть выполнен заодно целое с процессором.
Этапы способа, процесса или алгоритма, описанные в связи с раскрытыми здесь вариантами осуществления изобретения, могут быть реализованы непосредственно в аппаратном модуле, в программном модуле, исполняемом процессором, или в сочетании обоих модулей. Различные этапы или операции в способе или процессе могут быть выполнены в показанном порядке или могут быть выполнены в другом порядке. Кроме того, один или более этапов процесса или способа могут быть опущены или один или более этапов процесса или способа могут быть добавлены к способам или процессам. Дополнительный этап, блок или операция могут быть добавлены в начале, конце или быть внедрены в существующие элементы способов и процессов.
Вышеприведенное описание раскрытых вариантов осуществления изобретения предназначено, чтобы дать возможность специалистам в данной области техники реализовать или использовать изобретение. Различные модификации этих вариантов осуществления будут несомненно очевидными для таких специалистов в данной области техники, и общие принципы, определенные здесь, могут быть приложены к другим вариантам осуществления без отхода от духа или объема раскрытия изобретения. Таким образом, объем раскрытия изобретения не ограничен вариантами осуществления, показанными здесь, его следует рассматривать в самом широком смысле, согласующемся с принципами и новыми признаками, раскрытыми здесь.
Формула изобретения
1. Генератор, управляемый напряжением (ГУН), скомпенсированный по температуре и выполненный на интегральной схеме (ИС), содержащий: полупроводниковую подложку, генератор, выполненный на подложке и имеющий резонансный контур переменной частоты, причем частотой резонансного контура управляют частично на основании управляющего напряжения, приложенного к, по меньшей мере, одному варакторному диоду, причем резонансный контур переменной частоты включает в себя первую пару варакторных диодов, имеющих общее соединение анодами, и источник изменяющегося напряжения, образованный на подложке, имеющий выход, связанный с общим соединением анодами первой пары варакторных диодов, и выполненный с возможностью, по существу, компенсации чувствительного к температуре ухода частоты, присущего, по меньшей мере, одному варактору из первой пары варакторных диодов.
2. ГУН по п.1, в котором генератор содержит генератор КМОП-структуры.
3. ГУН по п.1, в котором резонансный контур переменной частоты содержит катушку постоянной индуктивности, выполненную на подложке и имеющую первый конец и второй конец, и причем катод первого варактора первой пары варакторных диодов связан с первым концом катушки постоянной индуктивности, а катод второго варактора первой пары варакторных диодов связан со вторым концом катушки постоянной индуктивности.
4. ГУН по п.3, в котором резонансный контур переменной частоты дополнительно содержит первый разделительный конденсатор, выполненный с возможностью соединения катода первого варактора с первым концом катушки постоянной индуктивности, и второй разделительный конденсатор, выполненный с возможностью соединения катода второго варактора со вторым концом катушки постоянной индуктивности.
5. ГУН по п.3, в котором резонансный контур переменной частоты дополнительно содержит конденсатор МДМ-структуры, выполненный на подложке и связывающий катод первого варактора с первым концом катушки постоянной индуктивности.
6. ГУН по п.3, в котором резонансный контур переменной частоты дополнительно содержит, по меньшей мере, один конденсатор постоянной емкости, селективно связанный с резонансным контуром и выполненный с возможностью грубой настройки на рабочую полосу частот.
7. ГУН по п.3, в котором резонансный контур переменной частоты дополнительно содержит вторую пару варакторных диодов, имеющих общее соединение анодами, отличное от общего анода первой пары варакторных диодов, причем катод первого варактора второй пары варакторных диодов связан с катодом первого варактора первой пары варакторных диодов, причем катод второго варактора второй пары варакторных диодов связан с катодом второго варактора первой пары варакторных диодов, и дополнительный источник изменяющегося напряжения, имеющий чувствительное к температуре выходное напряжение, связанный с общим соединением анодов второй пары варакторных диодов.
8. ГУН по п.3, в котором выход источника изменяющегося напряжения связан с общим соединением анодов.
9. ГУН по п.1, в котором источник изменяющегося напряжения содержит источник напряжения, пропорционального абсолютной температуре (ПАТ).
10. ГУН по п.1, в котором источник изменяющегося напряжения содержит источник тока, пропорционального абсолютной температуре (ПАТ) и резистивную нагрузку, связанную с выходом источника тока ПАТ, и имеющую выбираемый температурный коэффициент.
11. ГУН по п.10, в котором резистивная нагрузка содержит множество составных резисторов, соединенных параллельно, причем каждый из множества составных резисторов имеет отличающийся температурный коэффициент и выполнен с возможностью селективной нагрузки источника тока, пропорционального абсолютной температуре (ПАТ).
12. Генератор, управляемый напряжением (ГУН), скомпенсированный по температуре и выполненный по интегральной схеме (ИС), содержащий подложку, генератор КМОП-структуры, выполненный на подложке, колебательный контур LC, выполненный на подложке и соединенный с генератором КМОП-структуры для управления частотой колебания генератора КМОП-структуры, и имеющий, по меньшей мере, участок резонансной частоты, определенный управляющим напряжением, приложенным к каждому катоду пары варакторных диодов, имеющих общее соединение анодами, и источник напряжения, изменяющегося в зависимости от температуры, выполненный на подложке и имеющий выход, связанный с общим соединением анодов.
13. ГУН по п.12, дополнительно содержащий источник изменяющегося в зависимости от температуры тока, выполненный с возможностью оказания влияния на генератор КМОП-структуры.
14. ГУН по п.13, в котором источник изменяющегося в зависимости от температуры тока содержит источник тока, пропорционального абсолютной температуре (ПАТ).
15. ГУН по п.12, в котором источник изменяющегося в зависимости от температуры напряжения содержит источник напряжения, пропорционального абсолютной температуре (ПАТ).
16. ГУН по п.12, в котором источник изменяющегося в зависимости от температуры напряжения содержит источник тока, пропорционального абсолютной температуре (ПАТ) и нагрузочный резистор, связанный с выходом источника тока ПАТ, выполненный с возможностью наличия выбираемого температурного коэффициента.
17. Способ температурной компенсации генератора, управляемого напряжением (ГУН), содержащий генерирование источника изменяющегося в зависимости от температуры напряжения и приложение выхода источника изменяющегося в зависимости от температуры напряжения к общему соединению анодами первой пары варакторных диодов в резонансном контуре ГУН.
18. Способ по п.17, дополнительно содержащий фильтрацию выхода источника изменяющегося в зависимости от температуры напряжения для создания отфильтрованного напряжения и буферизацию отфильтрованного напряжения.
19. Способ по п.17, в котором генерирование источника изменяющегося в зависимости от температуры напряжения содержит генерирование источника напряжения, пропорционального абсолютной температуре (ПАТ).
20. Способ по п.17, в котором генерирование источника изменяющегося в зависимости от температуры напряжения содержит генерирование тока, пропорционального абсолютной температуре (ПАТ), и нагрузку тока ПАТ резистивной нагрузкой, имеющей выбираемый температурный коэффициент.
21. Генератор, управляемый напряжением (ГУН), скомпенсированный по температуре и выполненный на интегральной схеме (ИС), содержащий подложку, средство для генерирования изменяющегося в зависимости от температуры напряжения, выполненное на подложке, резонансный контур, включающий в себя первую пару варакторных диодов, имеющих общее соединение анодами, и средство для приложения выхода средства для генерирования изменяющегося в зависимости от температуры напряжения к общему соединению анодами первой пары варакторных диодов в резонансном контуре ГУН.
22. ГУН по п.21, в котором средство для приложения выхода содержит средство для фильтрации выхода средства для генерирования изменяющегося в зависимости от температуры напряжения и средство для буферизации выхода из средства для фильтрации, причем выход средства для буферизации связан с общим соединением анодами первой пары варакторных диодов.
23. Генератор, управляемый напряжением (ГУН), скомпенсированный по температуре и выполненный на интегральной схеме (ИС), содержащий:
полупроводниковую подложку, генератор, выполненный на подложке и имеющий резонансный контур переменной частоты, причем частотой резонансного контура управляют частично на основании управляющего напряжения, приложенного к, по меньшей мере, одному варакторному диоду, первый источник изменяющегося напряжения, образованный на подложке и выполненный с возможностью, по существу, компенсации чувствительного к температуре ухода частоты, присущего, по меньшей мере, одному варактору, и второй источник изменяющегося напряжения, образованный на подложке и выполненный с возможностью, по существу, компенсации чувствительного к температуре ухода частоты, присущего, по меньшей мере, одному варактору, причем резонансный контур переменной частоты содержит: катушку постоянной индуктивности, выполненную на подложке и имеющую первый конец и второй конец, и первую пару варакторных диодов, имеющих общее соединение анодами, причем катод первого варактора первой пары варакторных диодов связан с первым концом катушки постоянной индуктивности, а катод второго варактора первой пары варакторных диодов связан со вторым концом катушки постоянной индуктивности, при этом общее соединение анодами первой пары варакторных диодов соединено с выходом первого источника изменяющегося напряжения, вторую пару варакторных диодов, имеющих общее соединение анодами, отличное от общего анода первой пары варакторных диодов, причем катод первого варактора второй пары варакторных диодов связан с катодом первого варактора первой пары варакторных диодов, причем катод второго варактора второй пары варакторных диодов связан с катодом второго варактора первой пары варакторных диодов, при этом общее соединение анодами второй пары варакторных диодов соединено с выходом второго источника изменяющегося напряжения, первый разделительный конденсатор, выполненный с возможностью соединения катода первого варактора с первым концом катушки постоянной индуктивности, и второй разделительный конденсатор, выполненный с возможностью соединения катода второго варактора со вторым концом катушки постоянной индуктивности.
24. ГУН по п.23, в котором генератор содержит генератор КМОП-структуры.
25. ГУН по п.23, в котором первый и второй источники изменяющегося напряжения содержат источник напряжения, пропорционального абсолютной температуре (ПАТ).
26. ГУН по п.23, в котором первый и второй источники изменяющегося напряжения содержат: источник тока, пропорционального абсолютной температуре (ПАТ), и резистивную нагрузку, связанную с выходом источника тока ПАТ и имеющую выбираемый температурный коэффициент.
27. ГУН по п.26, в котором резистивная нагрузка содержит множество составных резисторов, соединенных параллельно, причем каждый из множества составных резисторов имеет отличающийся температурный коэффициент и выполнен с возможностью селективной нагрузки источника тока, пропорционального абсолютной температуре (ПАТ).
28. Генератор, управляемый напряжением (ГУН), скомпенсированный по температуре и выполненный на интегральной схеме (ИС), содержащий:
полупроводниковую подложку, генератор, выполненный на подложке и имеющий резонансный контур переменной частоты, причем частотой резонансного контура управляют частично на основании управляющего напряжения, приложенного к, по меньшей мере, одному варакторному диоду, первый источник изменяющегося напряжения, образованный на подложке и выполненный с возможностью, по существу, компенсации чувствительного к температуре ухода частоты, присущего, по меньшей мере, одному варактору, и второй источник изменяющегося напряжения, образованный на подложке и выполненный с возможностью, по существу, компенсации чувствительного к температуре ухода частоты, присущего, по меньшей мере, одному варактору, причем резонансный контур переменной частоты содержит: катушку постоянной индуктивности, выполненную на подложке и имеющую первый конец и второй конец, и первую пару варакторных диодов, имеющих общее соединение анодами, причем катод первого варактора первой пары варакторных диодов связан с первым концом катушки постоянной индуктивности, а катод второго варактора первой пары варакторных диодов связан со вторым концом катушки постоянной индуктивности, при этом общее соединение анодами первой пары варакторных диодов соединено с выходом первого источника изменяющегося напряжения, вторую пару варакторных диодов, имеющих общее соединение анодами, отличное от общего анода первой пары варакторных диодов, причем катод первого варактора второй пары варакторных диодов связан с катодом первого варактора первой пары варакторных диодов, причем катод второго варактора второй пары варакторных диодов связан с катодом второго варактора первой пары варакторных диодов, при этом общее соединение анодами второй пары варакторных диодов соединено с выходом второго источника изменяющегося напряжения, конденсатор структуры Металл-Диэлектрик-Металл (МДМ), образованный на подложке и соединяющий катод первого варактора с первым концом катушки постоянной индуктивности.
29. ГУН по п.28, в котором резонансный контур переменной частоты дополнительно содержит, по меньшей мере, один конденсатор постоянной емкости, селективно связанный с резонансным контуром и выполненный с возможностью грубой настройки на рабочую полосу частот.
30. Генератор, управляемый напряжением (ГУН), скомпенсированный по температуре и выполненный на интегральной схеме (ИС), содержащий: полупроводниковую подложку, генератор, выполненный на подложке и имеющий резонансный контур переменной частоты, причем частотой резонансного контура управляют частично на основании управляющего напряжения, приложенного к, по меньшей мере, одному варакторному диоду, и источник изменяющегося напряжения, образованный на подложке, имеющий выход, связанный с опорным концом, по меньшей мере, одного варактора, и выполненный с возможностью, по существу, компенсации чувствительного к температуре ухода частоты, присущего, по меньшей мере, одному варактору, причем резонансный контур переменной частоты содержит: катушку постоянной индуктивности, выполненную на подложке и имеющую первый конец и второй конец, и первую пару варакторных диодов, имеющих общее соединение анодами, причем катод первого варактора первой пары варакторных диодов связан с первым концом катушки постоянной индуктивности, а катод второго варактора первой пары варакторных диодов связан со вторым концом катушки постоянной индуктивности, вторую пару варакторных диодов, имеющих общее соединение анодами, отличное от общего анода первой пары варакторных диодов, причем катод первого варактора второй пары варакторных диодов связан с катодом первого варактора первой пары варакторных диодов, причем катод второго варактора второй пары варакторных диодов связан с катодом второго варактора первой пары варакторных диодов, дополнительный источник изменяющегося напряжения, имеющий чувствительное к температуре выходное напряжение, связанный с общим соединением анодов второй пары варакторных диодов.
РИСУНКИ
|
|