|
|
(21), (22) Заявка: 2005124676/09, 05.01.2004
(24) Дата начала отсчета срока действия патента:
05.01.2004
(30) Конвенционный приоритет:
03.01.2003 GB 0300094.0
(43) Дата публикации заявки: 27.01.2006
(46) Опубликовано: 10.02.2009
(56) Список документов, цитированных в отчете о поиске:
US 5716725 А, 10.02.1998. GB 2137790 А, 10.10.1984. US 5966079 А, 12.10.1999. RU 2031445 С1, 20.03.1995.
(85) Дата перевода заявки PCT на национальную фазу:
03.08.2005
(86) Заявка PCT:
GB 2004/000004 (05.01.2004)
(87) Публикация PCT:
WO 2004/061793 (22.07.2004)
Адрес для переписки:
129090, Москва, ул. Б.Спасская, 25, стр.3, ООО “Юридическая фирма Городисский и Партнеры”, пат.пов. Ю.Д.Кузнецову, рег.№ 595
|
(72) Автор(ы):
БАРРЕТТ Роджер (GB), КАТЛЕР Джеффри Джон (GB)
(73) Патентообладатель(и):
АПОЛЛО ФАЙЕР ДЕТЕКТОРЗ ЛИМИТЕД (GB)
|
(54) ДАТЧИК ОПАСНОСТИ
(57) Реферат:
Изобретение относится к видам датчиков пожарной сигнализации. Технический результат заключается в упрощении диагностики работоспособности датчика. Он достигается тем, что датчик опасности содержит средство определения опасного состояния и индикации тревоги при таком определении и средство для изменения поведения датчика во время запуска или режима тестирования для облегчения ввода в эксплуатацию или тестирования датчика, а также содержит средство фильтрации для кратковременного отфильтровывания обнаружений опасного состояния во время нормального режима работы, причем указанное средство изменения поведения датчика содержит средство для блокирования средства фильтрации во время запуска или режима тестирования. 11 з.п. ф-лы, 7 ил.
Область техники
Настоящее изобретение относится к датчику опасности, в частности к одному из видов датчика пожарной сигнализации, который обеспечивает защиту от неверной установки и/или для которого облегчена проверка на месте. В другом виде изобретение относится к датчику опасности, работа которого может быть изменена, когда он находится в режиме проверки. Изобретение относится также к датчикам, чувствительным к иным опасностям, например (без ограничений) ядовитому газу, радиации или нарушителям. В этом случае выражение «датчик опасности» должно толковаться соответствующим образом.
Предшествующий уровень техники
Известные датчики пожарной сигнализации обычно используются в простых двухпроводных схемах, запитываемых аккумулятором или иным безопасным источником постоянного тока. В режиме ожидания такие датчики представляют высокое сопротивление между двумя схемными проводами и потребляют пренебрежимо малый ток от аккумулятора, тогда как в режиме тревоги они имеют низкое сопротивление. Высокое сопротивление датчиков в режиме ожидания, как правило, делает невозможным в этом режиме отслеживать наличие такого детектора в двухпроводной схеме. Поэтому, чтобы гарантировать, что такие датчики пожарной сигнализации будут должным образом работать в режиме тревоги, становится важным определять, что они правильно подключены, и требуется проводить регулярное тестирование.
Некоторые детекторы нечувствительны к полярности источника питания, это необходимо, чтобы упростить установку и избежать проблем, которые возникают, когда чувствительное к полярности устройство установлено неверно. Один метод сделать датчик нечувствительным к полярности источника питания – ввести диодный мост; как показано на фиг. 1. Недостаток этой схемы двоякий: он добавляет расходы и значительно увеличивает минимальное рабочее напряжение датчика из-за падения напряжения на диодном мосту.
Если диодный мост или иная схема не вводится, чтобы датчик был нечувствительным к полярности источника питания, тогда становится необходимым защищать электронную схему в датчике от соединения в обратной полярности некоторым иным способом. Это обычно достигается добавлением к датчику диода в параллель с электронной схемой датчика и в обратной полярности к источнику питания, когда датчик соединен должным образом (фиг. 2). Если датчик соединяется с источником питания наоборот, диод будет также включен в неправильном направлении, что приведет к короткому замыканию, выведенному на панель управления, индицируя дефект монтажа. Эта схема может быть приемлема для многих панелей управления, но имеются некоторые панели, в которых кратковременное реверсирование источника питания используется как часть линейного мониторинга системы. В таких панелях управления короткое замыкание, вызванное реверсированием полярности, не приемлемо.
Альтернативный способ защиты электронной схемы датчика от реверсирования полярности состоит во включении в датчик блокирующего диода последовательно с остальной электронной схемой датчика, как показано на фиг. 3. Этот способ будет работать во всех известных системах. Однако он имеет недостаток, заключающийся в том, что непреднамеренное обратное включение не приведет к ошибочному состоянию, индицируемому на панели управления. Чтобы проверить правильность подключения, необходимо инициировать состояние тревоги в датчике либо путем использования дыма или иного подходящего стимула, либо путем использования специального проверочного оборудования. Это неудобно, поскольку тревожное состояние будет регистрироваться панелью управления, что вызовет включение звуковой тревоги или автоматический вызов в пожарное управление.
Краткое изложение сущности изобретения
Технической задачей, поставленной в основу настоящего изобретения, является создание датчика, в котором устранена часть из вышеуказанных недостатков.
Поставленная задача решена путем создания датчика опасности, содержащего средство обнаружения опасного состояния и индикации тревоги при обнаружении и средство для изменения поведения датчика во время запуска или тестирования датчика. Опасное состояние может представлять собой опасный уровень задымленности или может быть опасной скоростью повышения температуры. Опасная скорость повышения температуры может быть скоростью повышения температуры, которая равна или превышает приблизительно пять градусов за тридцать секунд.
Средство для изменения может быть средством для фильтрации обнаружений переходного режима в нормальном состоянии работы и средством для блокирования средства фильтрации во время запуска или режима тестирования. Фильтрация переходных режимов может снизить число ложных тревог.
Предпочтительно датчик служит для подключения между положительной и отрицательной линиями питания, причем датчик имеет положительный вывод и отрицательный вывод и обеспечивает при подаче питания излучение локального индицирующего сигнала, если положительный и отрицательный выводы датчика имеют правильную ориентацию полярности к положительной и отрицательной линиям.
Согласно другому аспекту изобретения предложен датчик опасности для подключения между положительной и отрицательной линиями питания, причем датчик имеет положительный вывод и отрицательный вывод и обеспечивает сразу после подачи питания на линии питания излучение локального индицирующего сигнала, если положительный и отрицательный выводы датчика имеют правильную ориентацию полярности к положительной и отрицательной линиям.
Предпочтительно датчик включает в себя электронную схему, соединенную последовательно с блокирующим диодом, причем блокирующий диод подключен либо к положительному, либо к отрицательному выводу. Предпочтительно сигнал индикатора является световым сигналом. Более предпочтительно сигнал индикатора является импульсным световым сигналом с циклом включен-выключен, период которого составляет около одной секунды.
Импульсный световой сигнал может формироваться световым диодом (СД) (LED), который является частью электронной схемы. Предпочтительно СД излучает красный свет.
Предпочтительно датчик находится в режиме проверки, когда он излучает сигнал локальной индикации.
Краткое описание чертежей
В дальнейшем изобретение поясняется описанием предпочтительных вариантов воплощения со ссылками на сопровождающие чертежи, на которых:
фиг. 1 изображает схему датчика опасности, в котором использован диодный мост для защиты от неверной полярности, согласно изобретению;
фиг. 2 – схему датчика опасности, в котором использован шунтирующий диод для защиты от неверной полярности, согласно изобретению;
фиг. 3 – схему датчика опасности, в котором использован последовательный диод для защиты от неверной полярности, согласно изобретению;
фиг. 4 – последовательность операций, осуществляемых датчиком опасности в первом варианте осуществления изобретения;
фиг. 5 – последовательность операций, осуществляемых датчиком опасности во втором варианте осуществления изобретения;
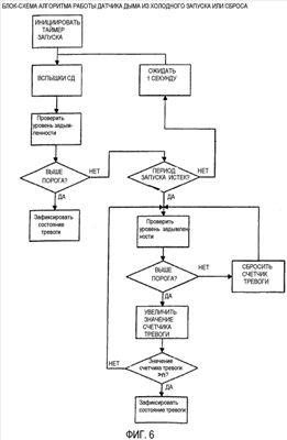
фиг. 6 – блок-схему алгоритма работы датчика опасности в первой форме второго варианта осуществления, причем первая форма является датчиком дыма, который измеряет уровень задымленности, согласно изобретению;
фиг. 7 – блок-схему алгоритма работы датчика опасности во второй форме второго варианта осуществления, причем вторая форма является датчиком тепла, который измеряет скорость повышения температуры, согласно изобретению.
Подробное описание предпочтительных вариантов осуществления изобретения
Датчик опасности в описываемом варианте воплощения содержит последовательный диод для защиты от неверной полярности. В двух вариантах осуществления, которые описаны ниже, датчик содержит светодиод (СД), а также соответственно запрограммированное ПЗУ (ROM) или СППЗУ (EPROM), чтобы СД работал в описываемом режиме.
В первом варианте осуществления датчик 10 опасности подключен к источнику питания, при этом ток протекает только через электронную схему 12 датчика (фиг. 3), если датчик 10 подключен к источнику питания в правильной полярности. Если датчик 10 подключен в обратной полярности, последовательный диод 14 предотвращает протекание тока через схему 12. Последовательный диод 14 показан подключенным к положительному выводу схемы 12, но он может быть подключен и к отрицательному выводу. Если датчик 10 подключен в правильной полярности, схема 12 запитывается («холодный запуск», не вовлекающий дополнительной внешней схемы), и внутренняя программа ПЗУ или СППЗУ (не показаны) схемы 12 автоматически начинает выполнение программы запуска. По программе запуска СД (не показан) подключается к схеме 12, чтобы вспыхивать и гаснуть в течение около четырех минут со скоростью один раз в секунду. Как скорость, так и длительность вспышек регулируются и управляются процессором или отдельной подсхемой тактирования в схеме 12. Лицо, подключающее датчик к источнику питания, способно немедленно определить по вспышкам СД, подключен ли датчик в правильной полярности. Работа СД при правильном подключении показана на фиг. 4.
После правильной установки способность датчика работать в импульсном режиме можно использовать далее, чтобы определить место замыкания в проводке источника питания. Если замыкание открытой схемы происходит в неизвестном месте, этот источник питания временно отключается. После нового подключения начнут вспыхивать только те датчики, которые расположены между панелью управления и местом замыкания. Тем самым место замыкания можно обнаружить без удаления каких-либо датчиков или без подключения какого-либо тестового измерителя. В сущности датчики действуют как тестовый измеритель.
Второй вариант осуществления изобретения, представленный на фиг. 5, 6 и 7, облегчает тестирование на месте путем устранения фильтрации переходного режима входных сигналов во время тестирования. На фиг. 6 представлена ситуация, где измеряемое опасное состояние определяется уровнем задымленности, а на фиг. 7 представлена ситуация, где опасное состояние определяется скоростью повышения температуры. Чтобы снизить расходы и неудобство от ложных тревог, осуществляется более сложная обработка сигналов, поступающих на датчики опасности. Один известный метод заключается в фильтрации сигнала для исключения сигналов переходного режима. Нежелательным побочным эффектом такой фильтрации является то, что она стремится исключить сигналы, формируемые обычными тестирующими устройствами, что затрудняет тестирование датчиков на месте.
Во втором варианте осуществления изобретения осуществляют тестовую программу вспышек СД для ориентации полярности по первому варианту осуществления, но добавляют дополнительную программу для решения проблемы, вызванной сложной обработкой сигналов. Дополнительная программа блокирует или обходит те части рабочих алгоритмов, которые функционируют как фильтры для снижения ложных тревог. Чувствительность датчика не затрагивается такой блокировкой фильтра. Режим тестирования во втором варианте осуществления инициируется отключением датчика от источника питания. Это можно выполнить с панели управления для всех датчиков системы путем использования панельного оборудования сброса или, альтернативно, каждый датчик может быть на короткое время индивидуально отключен от источника питания и вновь подключен к нему.
В большинстве случаев использования режима тестирования по второму варианту осуществления изобретения осуществляется с панели управления, которая включает в себя то, что называется в технике специальным режимом «патрульного теста». При установке в режим «патрульного теста» контроллер позволяет инженеру вводить сигнал тревоги в датчик путем, например, использования искусственного дыма или быстрого повышения температуры, а затем по постоянно горящему СД сделать вывод о том, что панель управления приняла сигнал тревоги. После того как тревога активирована, панель управления автоматически сбрасывает датчик путем кратковременного прерывания подачи питания в зону, в которой находится эта тревога. Каждый процесс сброса одновременно выполняет холодный запуск всех датчиков в зоне, тем самым поддерживая их в состоянии тестирования. По завершении тестирования панель управления возвращается к нормальной работе, и после завершения своей программы запуска внутренний процессор в каждом датчике приводит этот датчик в нормальное состояние в режим отслеживания, т.е. СД больше не вспыхивает, фильтрация переходного режима разрешается, и датчик подготовлен к индикации выбранной опасности.
Предпочтительно датчик может включать в себя блокировку фильтрации без вспыхивающего СД. Например, фильтрация может блокироваться выключателем, отключаемым вручную техником, когда требуется осуществить тестирование на месте.
Хотя для некоторых известных датчиков известно использование СД в импульсном режиме, эти СД работают непрерывно, пока подключен источник питания; они не используются для индикации того, что датчик подключен к источнику питания в правильной полярности. По меньшей мере в Германии тип СД датчиков, который продолжает формировать вспыхивающий сигнал, пока подключено питание, не должен быть красного цвета. Однако использование красных СД разрешается, если их вспышки соответствуют «специальному режиму работы». Временные вспышки во время запуска датчика согласно изобретению квалифицируются как «специальный режим».
Обнаружение скорости повышения температуры, как показано на фиг. 7, является прогрессом в обнаружении заранее установленного предела для температуры (определение «фиксированной температуры»). Измерение скорости повышения температуры может привести к получению сигнала тревоги, подаваемого до того, как будет достигнута заранее установленная температура, тем самым обеспечивая более раннее предупреждение серьезной пожарной ситуации, чем обнаружение фиксированной температуры. Датчики фиксированной температуры используются в среде, в которой быстрые изменения температуры являются обычными, например, на кухнях и в котельных. Датчики фиксированной температуры часто имеют заранее установленную температуру тревоги 100°С или более. Такие датчики очень трудно тестировать, потому что их чувствительные элементы должны нагреваться выше температуры тревоги до того, как появится какой-либо отклик. Ввод энергии, требуемой для тестирования, трудно осуществить с помощью портативного тестера для тестирования на месте.
В схеме, показанной на фиг. 7, датчик выполняет специальный алгоритм тестирования в течение периода запуска. Этот алгоритм вызывает сигнал тревоги, если определена ненормальная скорость повышения температуры безотносительно к абсолютной температуре. Например, может использоваться скорость повышения температуры, которая равна или превышает 5°С за время 30 секунд. Невероятно, чтобы такую скорость повышения температуры вызвали нормальные изменения внешних условий, происходящие в течение периода запуска, но она может безопасно использоваться в качестве индикации того, что датчик работает правильно.
Хотя описаны предпочтительные варианты осуществления изобретения, понятно, они не ограничивают изобретение, и могут быть сделаны изменения без отхода от заявленного объема, как определено приложенной формулой изобретения.
Каждый признак, раскрытый в описании, может быть включен в формулу изобретения независимо от остальных раскрытых и/или проиллюстрированных признаков.
Датчик опасности имеет электронную схему с программой запуска, чтобы вызвать излучение локального индицирующего сигнала, такого как импульсный сигнал от СД, если выводы питания и заземления датчика подключены в правильной полярности к линиям питания и заземления источника питания. С помощью этого средства лицо, устанавливающее датчик опасности, способно немедленно после подключения узнать, подключен ли датчик в правильной полярности, и избежать опасности, такой как нагрев или дым. Датчик использует более сложную программу, которая в течение режима тестирования запрещает сложные алгоритмы фильтрации, используемые датчиками для блокирования сигналов ложной тревоги, если фильтрация не запрещается, это препятствует нормальному тестированию датчиков.
Формула изобретения
1. Датчик опасности, содержащий средство определения опасного состояния и индикации тревоги при таком определении и средство для изменения поведения датчика во время запуска или режима тестирования для облегчения ввода в эксплуатацию или тестирования датчика, отличающийся тем, что содержит средство фильтрации для кратковременного отфильтровывания обнаружений опасного состояния во время нормального режима работы, причем указанное средство изменения поведения датчика содержит средство для блокирования средства фильтрации во время запуска или режима тестирования.
2. Датчик по п.1, отличающийся тем, что опасное состояние представляет собой опасный уровень задымленности.
3. Датчик по п.1, отличающийся тем, что опасное состояние представляет собой опасную скорость повышения температуры.
4. Датчик по п.3, отличающийся тем, что опасная скорость повышения температуры представляет собой скорость повышения температуры, которая равна или превышает около 5°С за время тридцать секунд.
5. Датчик по п.1, отличающийся тем, что предназначен для подключения между положительной и отрицательной линиями питания, причем датчик имеет положительный вывод и отрицательный вывод и при подаче питания на линии питания обеспечивает локальный индицирующий сигнал, указывающий, что положительный и отрицательный выводы датчика подключены в правильной полярности к положительной и отрицательной линиям питания.
6. Датчик по п.5, отличающийся тем, что содержит электронную схему, последовательно соединенную с блокирующим диодом, причем блокирующий диод подключен либо к положительному, либо к отрицательному выводу.
7. Датчик по п.5, отличающийся тем, что сигнал индикатора представляет собой световой сигнал.
8. Датчик по п.5, отличающийся тем, что сигнал индикатора представляет собой импульсный световой сигнал с соответствующим периодом включения-выключения.
9. Датчик по п.5, отличающийся тем, что сигнал индикатора представляет собой импульсный световой сигнал с соответствующим периодом включения-выключения и имеет период цикла включения-выключения около одной секунды.
10. Датчик по п.5, отличающийся тем, что сигнал индикатора представляет собой импульсный световой сигнал, формируемый светодиодом (СД), который образует часть электронной схемы.
11. Датчик по п.5, отличающийся тем, что сигнал индикатора представляет собой импульсный световой сигнал, формируемый светодиодом красного света.
12. Датчик по п.5, отличающийся тем, что сигнал индикатора, формируемый датчиком, указывает, что датчик находится в режиме тестирования.
РИСУНКИ
|
|