|
|
(21), (22) Заявка: 2007121854/14, 13.06.2007
(24) Дата начала отсчета срока действия патента:
13.06.2007
(46) Опубликовано: 27.01.2009
(56) Список документов, цитированных в отчете о поиске:
RU 2145483 С1, 20.02.2000. RU 2200463 С2, 20.03.2003. US 4055166 А, 25.10.1977. WO 2004053444 А1, 24.06.2004. KR 20050008577, 21.01.2005. CN 1466932, 14.01.2004.
Адрес для переписки:
432012, г.Ульяновск, а/я 5370. ЗАО “Микроэлектронные датчики и устройства”
|
(72) Автор(ы):
Стучебников Владимир Михайлович (RU), Песков Андрей Борисович (RU), Николайчук Олег Леонидович (RU), Васьков Юрий Алексеевич (RU), Бушуев Николай Александрович (RU)
(73) Патентообладатель(и):
Закрытое акционерное общество “Микроэлектронные датчики и устройства” (RU)
|
(54) СПОСОБ МОНИТОРИНГА ТЕМПЕРАТУРЫ ТЕЛА ЧЕЛОВЕКА И УСТРОЙСТВО ДЛЯ ЕГО ОСУЩЕСТВЛЕНИЯ
(57) Реферат:
Изобретение относится к медицинской технике и может быть использовано для мониторинга температуры тела человека при заболеваниях внутренних органов, хирургических и акушерско-гинекологических заболеваниях, а также патологических или физиологических состояниях, сопровождающихся общей и/или локальной гипер- или гипотермией тела. Способ мониторинга температуры тела человека заключается в размещении на соответствующем участке тела человека устройства мониторинга температуры, измерении температуры через заданные интервалы времени и направлении полученных данных в устройство энергонезависимой памяти, подключаемое к персональному компьютеру для последующей обработки данных о температуре, при этом, по меньшей мере, одно устройство мониторинга температуры закрепляют на теле человека, перед его установкой на теле проводят тестирование устройства и вводят управляющие данные для измерения температуры, после чего устройство отключают от компьютера, а по истечении времени измерения устройство мониторинга температуры повторно подключают к персональному компьютеру. Устройство для мониторинга температуры тела человека содержит датчик температуры и устройство энергонезависимой памяти. Дополнительно в него введены последовательно соединенные согласующее устройство, узел двусторонней связи, блок синхронизации и таймер, датчик температуры подключен через первый вход аналого-цифрового преобразователя к блоку обработки данных, связанному с устройством энергонезависимой памяти, а выход таймера соединен со вторым входом аналого-цифрового преобразователя, при этом второй вход таймера соединен со вторым выходом узла двусторонней связи. Использование изобретения позволяет оперативно проводить сравнительный динамический анализ температуры различных участков тела. 2 н. и 3 з.п. ф-лы, 1 ил.
Группа изобретений относится к медицине и предназначена для мониторинга температуры тела человека, и может быть использована при заболеваниях внутренних органов, хирургических и акушерско-гинекологических заболеваниях, а также патологических или физиологических состояниях, сопровождающихся общей и/или локальной гипер- или гипотермией тела.
Известен классический способ мониторинга температуры тела человека, заключающийся в измерении температуры при помощи обычного термометра за временной интервал.
Известен способ измерения температуры тела человека, заключающийся в том, что измеряют температуру тела пациента, а полученные данные направляют в блок памяти для дальнейшей компьютерной обработки (см. патент RU №2145483).
Недостатками способа-прототипа являются его сложное воспроизведение и малая информативность для реальных клинических условий, т.к. он не позволяет реализовать большинство диагностических и лечебных стандартов, в которые входит термометрия.
Известно устройство для измерения температуры тела человека, включающее блок измерения температуры, соединенный с ним блок оперативной памяти, программный блок и блок визуализации (см. патент RU №2145483).
Недостатком устройства-прототипа является невозможность его использования для мониторинга температуры тела человека.
Задачей группы изобретений является разработка способа мониторинга температуры тела человека и устройства для его осуществления, обеспечивающих достижение технического результата, заключающегося в:
– простоте и удобстве использования,
– расширении возможностей термометрии при диагностике и прогностике заболеваний и патологических состояний, сопровождающихся гипер- или гипотермией;
– представлении данных практически с любой точки тела человека, что позволяет оперативно проводить сравнительный динамический анализ температуры различных участков тела и оценивать проводимую пациентам терапию.
Указанный технический результат по способу достигается тем, что размещают на соответствующем участке тела человека устройство мониторинга температуры, включающее устройство энергонезависимой памяти, измеряют температуру через заданные интервалы времени и направляют полученные данные в устройство энергонезависимой памяти, подключаемое к персональному компьютеру для последующей обработки данных о температуре.
Особенностью является то, что, по меньшей мере, одно устройство мониторинга температуры закрепляют на теле человека, при этом перед его установкой на теле, путем подключения к персональному компьютеру, проводят тестирование устройства и вводят управляющие данные для измерения температуры, после чего устройство отключают от компьютера, а по истечении времени измерения устройство мониторинга температуры повторно подключают к персональному компьютеру.
Кроме того, особенностью является то, что на тело человека устанавливают дополнительные устройства мониторинга температуры, которые синхронизируют с первоначально установленным устройством по времени включения, частоте измерения и времени выключения.
Указанный технический результат по устройству достигается тем, что оно содержит датчик температуры и устройство энергонезависимой памяти.
Особенностью является то, что в него введены последовательно соединенные согласующее устройство, узел двусторонней связи, блок синхронизации и таймер, датчик температуры подключен через первый вход аналого-цифрового преобразователя к блоку обработки данных, связанному с устройством энергонезависимой памяти, а выход таймера соединен со вторым входом аналого-цифрового преобразователя, при этом второй вход таймера соединен со вторым выходом узла двусторонней связи.
Также особенностью является то, что аналого-цифровой преобразователь, таймер, блок обработки данных, блок синхронизации, узел двусторонней связи выполнены в виде микроконтроллера.
Кроме того, особенностью является то, что оно снабжено корпусом, контактирующая с телом человека часть которого выполнена из материала с высокой теплопроводностью, а остальная часть корпуса выполнена из теплоизоляционного материала.
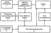
Сущность изобретений поясняется чертежом, на котором представлена блок-схема предлагаемого устройства.
Блок-схема устройства мониторинга температуры содержит датчик температуры 1, последовательно соединенные аналого-цифровой преобразователь 2, блок обработки данных 3 и устройство энергонезависимой памяти 4, а также последовательно соединенные согласующее устройство 5, узел двусторонней связи 6, блок синхронизации 7 и таймер 8. Выход таймера 8 соединен со вторым входом аналого-цифрового преобразователя 2. Второй вход таймера 8 соединен со вторым выходом узла двусторонней связи 6. Первый вход аналого-цифрового преобразователя 2 соединен с датчиком температуры 1. Аналого-цифровой преобразователь 2, таймер 8, блок обработки данных 3, блок синхронизации 7, узел двусторонней связи 6 могут быть выполнены в виде микроконтроллера.
Аналого-цифровой преобразователь 2 преобразует аналоговый сигнал с датчика температуры 1 в цифровой. Блок обработки данных 3 преобразует полученные данные от аналого-цифрового преобразователя 2 и пересчитывает их в значения температуры, эти значения блок обработки данных 3 посылает для хранения в устройство энергонезависимой памяти 4. Устройство энергонезависимой памяти 4 предназначено для хранения значений измеренной температуры и данных о настройках устройства. Согласующее устройство 5 предназначено для связи устройства мониторинга температуры через порт (например, USB) с персональным компьютером, диагностики устройства мониторинга температуры и контроля состояния элемента питания устройства мониторинга температуры. Узел двусторонней связи 6 позволяет организовать двухстороннюю связь с персональным компьютером. Блок синхронизации 7 позволяет синхронизировать измерение температуры несколькими устройствами мониторинга температуры. Для получения временных интервалов между измерениями, продолжительности цикла измерений используется таймер 8.
Устройство мониторинга температуры работает следующим образом.
Устройство мониторинга температуры подключают к персональному компьютеру (например, через USB порт) через согласующее устройство 5. После подключения через узел двухсторонней связи 6 выполняется тестирование устройства мониторинга температуры, контроль состояния элементов питания и вносятся управляющие данные в устройство мониторинга температуры – интервал измерений, продолжительность цикла измерений, начало времени измерения. Интервал измерений можно выбирать от 5 минут до 1 часа. Продолжительность цикла измерений возможна до 40 суток с интервалом 1 час. Диапазон измерения температуры с точностью до 0,1°С может быть выбран из интервала от 15 до 45°С. Устройство мониторинга температуры позволяет сохранять в устройстве энергонезависимой памяти 4 до 1000 измерений. Затем устройство мониторинга температуры отключают от компьютера и устанавливают на соответствующие участки тела человека. По команде блока синхронизации 7 и таймера 8 начинается измерение температуры с заданным интервалом в течение заданного цикла. Данные измерений через аналого-цифровой преобразователь 2 и блок обработки данных 3 передаются в устройство энергонезависимой памяти 4. После окончания цикла измерений устройство мониторинга температуры по команде блока синхронизации 7 переходит в режим «сна» (низкого энергопотребления). Далее, при повторном подключении устройства мониторинга температуры к компьютеру производится считывание данных о температуре из устройства энергонезависимой памяти 4 через блок обработки данных 3, узел двухсторонней связи 6 и согласующее устройство 5. Затем в компьютере данные сохраняются и анализируются.
Корпус устройства мониторинга температуры может быть выполнен, например, в виде таблетки диаметром 25 мм и высотой 7 мм. Материал корпуса устройства мониторинга температуры имеет разную теплопроводность. Та часть корпуса, которая контактирует с телом человека, имеет высокую теплопроводность. Остальная часть корпуса выполнена из теплоизоляционного материала.
Сущность предлагаемого способа заключается в следующем.
Перед установкой устройства мониторинга температуры на тело пациента осуществляют его тестирование путем подключения к персональному компьютеру с целью ввода управляющих данных – начало времени измерения, интервал измерений, продолжительность цикла измерений.
Затем устройство мониторинга температуры отключают и устанавливают его на соответствующий участок тела пациента, фиксируют, а по истечении времени измерений снимают устройство, подключают его к персональному компьютеру для считывания и последующей обработки данных о температуре.
Для осуществления мониторинга температуры тела человека достаточно одного устройства мониторинга температуры, которое следует прикрепить по краю большой грудной мышцы, как можно ближе к подмышечной впадине.
При проведении дополнительных топических измерений дополнительные устройства мониторинга температуры устанавливают на непораженные участки кожи соответствующих «проблемных» зон: области послеоперационного шва, перелома, пораженного сустава, опухолевого образования, гнойника, в проекции страдающего или исследуемого органа и т.п. Число устройств мониторинга температуры и места для их установки определяют индивидуально, исходя из диагностических потребностей.
Перед установкой дополнительные устройства мониторинга температуры тестируют путем подключения к персональному компьютеру и вводят управляющие данные (начало времени измерения, интервал измерений, продолжительность цикла измерений), идентичные управляющим данным первоначально установленного устройства мониторинга температуры. Таким образом, все установленные дополнительные устройства мониторинга температуры синхронизируют (т.е. обеспечивают синхронную работу) с первоначально установленным устройством по времени включения, частоте измерения и времени выключения.
Использование заявляемой группы изобретений не влияет на режим двигательной активности пациента; с момента установки устройства мониторинга температуры до момента считывания информации пациент может находиться вне лечебного учреждения; ношение устройства мониторинга температуры на теле не вызывает дискомфортных ощущений.
Пример.
Участок (участки) кожи (круг диаметром около 5 см) обрабатывают 70% раствором этанола, затем (после высыхания кожи) обрабатывают антиперспирантом (для исключения потоотделения). При необходимости установки устройства мониторинга температуры на участок кожи с оволосением кожа должна быть предварительно побрита. Рабочую поверхность предварительно протестированного устройства мониторинга температуры обрабатывают 70% раствором этанола. После высыхания контактных поверхностей устройства мониторинга температуры его плотно прикладывают к коже и фиксируют лейкопластырем. По истечении времени измерений устройство мониторинга температуры снимают и обрабатывают контактный участок кожи и рабочую поверхность прибора 70% раствором этанола. Время начала и окончания измерений температуры устройством мониторинга температуры устанавливаются при тестировании; по окончании измерений устройство мониторинга температуры автоматически переходит в режим ожидания считывания информации (режим «сна» – низкого энергопотребления).
Затем устройство мониторинга температуры снова подключают к компьютеру, где данные сохраняются и анализируются.
Формула изобретения
1. Способ мониторинга температуры тела человека, заключающийся в размещении на соответствующем участке тела человека устройства мониторинга температуры, включающего устройство энергонезависимой памяти, измерении температуры через заданные интервалы времени, и направлении полученных данных в устройство энергонезависимой памяти, подключаемой к персональному компьютеру для последующей обработки данных о температуре, отличающийся тем, что, по меньшей мере, одно устройство мониторинга температуры закрепляют на теле человека, при этом перед его установкой на теле, путем подключения к персональному компьютеру, проводят тестирование устройства и вводят управляющие данные для измерения температуры, после чего устройство отключают от компьютера, а по истечении времени измерения устройство мониторинга температуры повторно подключают к персональному компьютеру.
2. Способ по п.1, отличающийся тем, что на тело человека устанавливают дополнительные устройства мониторинга температуры, которые синхронизируют с первоначально установленным устройством по времени включения, частоте измерения и времени выключения.
3. Устройство для мониторинга температуры тела человека, содержащее датчик температуры и устройство энергонезависимой памяти, отличающееся тем, что в него введены последовательно соединенные согласующее устройство, узел двусторонней связи, блок синхронизации и таймер, датчик температуры подключен через первый вход аналого-цифрового преобразователя к блоку обработки данных, связанному с устройством энергонезависимой памяти, а выход таймера соединен со вторым входом аналого-цифрового преобразователя, при этом второй вход таймера соединен со вторым выходом узла двусторонней связи.
4. Устройство по п.3, отличающееся тем, что аналого-цифровой преобразователь, таймер, блок обработки данных, блок синхронизации, узел двусторонней связи выполнены в виде микроконтроллера.
5. Устройство по п.3, отличающееся тем, что снабжено корпусом, контактирующая с телом человека часть которого выполнена из материала с высокой теплопроводностью, а остальная часть корпуса выполнена из теплоизоляционного материала.
РИСУНКИ
|
|