|
(21), (22) Заявка: 2007114456/09, 18.04.2007
(24) Дата начала отсчета срока действия патента:
18.04.2007
(46) Опубликовано: 20.01.2009
(56) Список документов, цитированных в отчете о поиске:
MATTIAS LAMPE, TOBIAS GIEBEL, HERMANN ROHLING, WOLFGANG ZIRWAS, PER-Prediction for PHY mode selection in OFDM communication systems, GLOBECOM 2003 – IEEE Global Telecommunications Conference, no.1, Dec 2003, pp.25-29. RU 2280953 С2, 20.04.2005. RU 2005138861 A, 10.06.2006. RU 2292116 C2, 20.01.2007. US 7120199 B2, 10.10.2006. US 7095790 B2,
Адрес для переписки:
117393, Москва, ул.Профсоюзная, 78, оф.3323, СТАРФИЛД, пат.пов. В.Н.Рослову
|
(72) Автор(ы):
Гончаров Евгений Викторович (RU)
(73) Патентообладатель(и):
Корпорация “САМСУНГ ЭЛЕКТРОНИКС Ко., Лтд.” (KR)
|
(54) АДАПТАЦИЯ СКОРОСТИ ПЕРЕДАЧИ ДАННЫХ В OFDM-СИСТЕМЕ ПРИ НАЛИЧИИ ПОМЕХ
(57) Реферат:
Изобретение относится к области телекоммуникаций, более конкретно к способам повышения качества мобильной связи, и может найти применение в организации беспроводных каналов связи. Технический результат – повышение пропускной способности в условиях наличия помехи в полосе сигнала. Способ заключается в адаптивном изменении используемых поднесущих и скорости передачи данных на этих поднесущих в OFDM системе связи, которая использует кадровую структуру сигнала и одну из Р возможных скоростей передачи данных в условиях помех в полосе сигнала и при заданном целевом уровне вероятности битовой ошибки, за счет группирования на передающей стороне исходных информационных бит каждого кадра в блоки, кодировании их, передачи первого кадра на минимальной скорости, разделении поднесущих OFDM на группы, данные пораженных групп на поднесущих не передают, на приемной стороне определяют поднесущие OFDM сигнала, которые поражены помехами, анализируют частоту блоковой ошибки (BLER) текущего и предыдущего кадров, вероятность блоковой ошибки текущего кадра сравнивают с первым порогом, по результату сравнения с порогом принимают решение о необходимости повторной передачи, вычисляют среднюю битовую ошибку BER для различных скоростей передачи текущего кадра, сравнивают среднюю вероятность битовой ошибки со вторым и третьим порогами и выбирают скорость передачи для очередного кадра, непораженные группы поднесущих, скорость передачи данных очередного кадра, а также необходимость повтора данных текущего кадра передают в служебном сообщении по каналу обратной связи от приемной стороны к передающей стороне. 11 з.п. ф-лы, 4 ил.
(56) (продолжение):
CLASS=”b560m”22.08.2006. US 6473467 В1, 29.10.2002. US 6947748 B2, 20.09.2005. EP 0683576 A1, 22.11.1995. WO 02/49305 A2, 20.06.2002.
Изобретение относится к области телекоммуникаций, а более конкретно к способам повышения качества мобильной связи, и может найти применение в организации беспроводных каналов связи.
На современном этапе развития систем мобильной связи наиболее перспективными являются технологии, основанные на Ортогональном Частотном Мультиплексировании (Orthogonal Frequency Division Multiplexing – OFDM), которые и используются в большинстве систем мобильной связи нового поколения.
Известно, что такие технологии позволяют обеспечить надежную передачу цифровых данных даже при наличии в канале распространения многолучевости и замираний. Однако для обеспечения максимальной пропускной способности канала возникает необходимость в адаптации скорости передачи цифровых данных в зависимости от условий канала распространения, что является важным аспектом организации систем связи OFDM. Поскольку параметры канала распространения динамически изменяются, соответствующее изменение схем модуляции и кодирования позволяет максимизировать пропускную способность канала. Алгоритм адаптации при передаче цифровых данных необходим на приемной стороне для определения вида модуляции и кодирования, с которыми передающая сторона будет передавать следующий кадр, а также определения данных, которые должны передаваться в следующем кадре: новые данные, если предыдущий кадр принят удовлетворительно, и данные предыдущего кадра, если предыдущий кадр принят с ошибками.
В системе связи OFDM каждая поднесущая подвержена влиянию частотно-селективных замираний. Вследствие этого функция частотного отклика канала изменяется по частоте и может также изменяться во времени, т.е. значение комплексной огибающей может существенно изменяться от поднесущей к поднесущей, а также от одного временного OFDM символа к другому. Факт наличия неравномерного канального отклика по поднесущим может использоваться для индивидуального выбора типа модуляции и схемы кодирования для каждой поднесущей (или группы поднесущих). Данный выбор может осуществляться в зависимости от значения отношения сигнал-шум, которое обеспечивается при передаче на данной поднесущей в данном интервале времени.
В работе [1] предложен простой алгоритм адаптации скорости (Simple Rate Adaptive – SRA algorithm). SRA алгоритм использует критерий обеспечения требуемой вероятности ошибки, не задаваясь целью достижения максимально возможной скорости передачи для текущего значения отношения сигнал-шум в каждой поднесущей. Алгоритм SRA требует наличия информации о частотном отклике канала распространения по всем поднесущим в реальном масштабе времени. Авторы алгоритма определяют пороги отношения сигнал-шум (SNRth), которые используются для принятия решения о выборе подходящей схемы модуляции для каждой поднесущей. Превышение текущим значением отношения сигнал-шум определенного порога SNRth означает возможность использования соответствующей схемы модуляции для передачи данных. Если текущее значение отношения сигнал-шум в поднесущей меньше самого низкого порога SNRth, рекомендуется временно остановить передачу сигнала в данной поднесущей до тех пор, пока условия распространения сигнала не улучшатся. Энергия поднесущих, которые не осуществляют передачу сигнала, распределяется между остальными поднесущими. Авторы алгоритма оптимизировали пороги для случаев, когда помехоустойчивое кодирование не используется вообще либо может быть исправлена только одна ошибка. Алгоритм SRA состоит из следующих шагов.
– Шаг 1: Выбрать скорость передачи для каждой поднесущей путем сравнения текущего значения отношения сигнал-шум в поднесущей с порогами SNRth, соответствующими определенным типам модуляции.
– Шаг 2: Если для какой-то поднесущей выбранная скорость равна нулю, перераспределить энергию этой поднесущей между остальными поднесущими и переназначить скорости передачи для оставшихся поднесущих заново (вернуться к Шагу 1). Алгоритм останавливается, когда среди оставшихся поднесущих на шаге выбора скорости передачи не находится ни одной поднесущей с нулевой скоростью (либо все поднесущии имеют нулевую скорость).
Существенным недостатком алгоритма [1] является то, что решение о выборе скорости передачи осуществляется только с использованием текущего отношения сигнал-шум. Точность оценки отношения сигнал-шум не всегда высока. В результате выбор типа модуляции и схемы кодирования может быть ошибочным. Кроме того, требуемое значение вероятности ошибки при некоторой схеме кодирования/модуляции может обеспечиваться при различных значениях отношения сигнал-шум в зависимости от условий распространения сигнала (частота фединга, ширина интервала многолучевости и т.д.).
В работе [2] предлагается подход, заключающийся в подстройке значений порогов для улучшения определенных характеристик системы связи, например максимизации пропускной способности. При таком подходе приемопередатчик OFDM сигнала рассматривается как управляемая система, параметрами которой является значения порогов, а целевой функцией характеристики системы (в данном случае пропускная способность), которые должны быть максимизированы.
Адаптивная схема выбирает текущее значение целевой функции в качестве стартового, т.е. начального, состояния, а затем подстраивает значения порогов для оптимизации целевой функции. Поскольку характеристики системы зависят от состояния канала распространения, которое, в свою очередь, имеет существенно нестационарную природу, в данном подходе необходимо наличие некоей адаптивной схемы, которая бы переключала значения порогов динамически. Более того, поскольку аналитическую зависимость пропускной способности системы от порогов в реальных условиях получить трудно, например, когда в системе используется помехоустойчиво кодирование, то для реализации адаптации было бы полезно использовать некий самообучающийся подход, который бы не использовал терминов значений порогов и пропускной способности, и не делал никаких предположений об условиях распространения сигнала. В этом случае предлагаемый алгоритм мог бы работать в любых условиях распространения сигнала.
Данный алгоритм обладает высокой эффективностью для достижения максимальной средней пропускной способности. С другой стороны, в OFDM модеме значение частного отклика канала распространения существенно изменяется от поднесущей к поднесущей и от временного OFDM символа к символу. Это приводит к необходимости передачи большого объема служебной информации, содержащей значения оценок отношения сигнал-шум для всех поднесущих в канале обратной связи. Поэтому реализация алгоритма [2] затруднена на практике.
Аналогичный подход к решению проблемы максимальной пропускной способности системы связи положен в основу опубликованных патентных документов [11] и [12]. При этом в указанных решениях сохранились вышеотмеченные недостатки, заключающиеся главным образом в нерациональном использовании доступной емкости каналов связи.
Наиболее близким к предлагаемому решению является алгоритм выбора скорости передачи данных, т.е. выбора схемы модуляции и помехоустойчивого кодирования, рассмотренный в работе [3] и частично в [9] и [10]. Этот алгоритм-прототип LA (Link Adaptation) осуществляет основную функцию адаптации системы связи. Решения, принимаемые алгоритмом LA, основаны на предсказании вероятности пакетной ошибки, целевое значение которой в системе связи заранее устанавливается. В большинстве известных схем типа LA, например, [4], предсказание основано на текущем значении отношения сигнал-шум. В этом случае используется семейство кривых вероятности пакетной ошибки в зависимости от отношения сигнал-шум для различных вариантов многолучевого распространения сигнала.
Скорость передачи данных выбирается таким образом, чтобы заданная целевая вероятность пакетной ошибки не была превышена. Для частотно-селективных каналов, однако, отношение сигнал-шум не достаточно адекватно описывает качество канала распространения. Средняя пропускная способность может быть значительно улучшена, если выбор подходящей скорости передачи данных будет выполняться на основе предсказания значения вероятности пакетной ошибки для текущих условий распространения сигнала. В работе [3] вероятность пакетной ошибки для данной скорости передачи данных может быть предсказана на основе оценки отношения сигнал-шум и некоего индикатора, который может быть подсчитан из оценки частотного отклика канала распространения.
Во-первых, данному алгоритму-прототипу присущи все недостатки, указанные для алгоритма [1]. Более того, алгоритм [3] основан на использовании оценки частотного отклика канала распространения. В некоторых системах, например, использующих дифференциальные типы модуляции, нет необходимости использовать оценку канала распространения, и соответствующие пилот сигналы в структуре OFDM сигнала просто отсутствуют. Это приводит к сложности получения необходимой оценки. В работе [3] оценка характеристик пропускной способности осуществляется для определенной модели канала распространения. Таким образом, остается неясным, может ли тот же подход быть использован для других типов каналов распространения. Заметим также, что в данном алгоритме для принятия решения не используется обратная связь от приемной стороны к передающей. В этом случае заявленное качество приема сигнала не может быть гарантировано.
Задача, на решение которой направлено заявляемое изобретение, заключается в том, чтобы максимально повысить пропускную способность OFDM системы связи в условиях, когда возможны помехи в полосе сигнала.
Поставленная задача решена за счет разработки способа адаптации скорости передачи данных в системе OFDM при наличии помех, заключающегося в адаптивном изменении используемых поднесущих и скорости передачи данных на этих поднесущих в OFDM системе связи, которая использует кадровую структуру сигнала и одну из Р возможных скоростей передачи данных в условиях помех в полосе сигнала и при заданном целевом уровне вероятности битовой ошибки, за счет выполнения следующих операций:
на передающей стороне
– перед модуляцией и кодированием исходные информационные биты каждого кадра группируют в блоки по L штук и кодируют, в результате к каждому блоку добавляют проверочные биты;
– первый кадр передают на минимальной скорости V1;
– поднесущие OFDM сигнала разделяют на J групп по N рядом стоящих поднесущих в группе, передачу данных на поднесущих пораженных групп не проводят;
– мощность неиспользуемых поднесущих распределяют пропорционально между используемыми поднесущими так, что мощность передаваемого сигнала не зависит от числа используемых групп поднесущих;
на приемной стороне
– определяют поднесущие OFDM сигнала, которые поражены помехами;
– если поражено не менее N1 поднесущих группы, группу считают пораженной помехами;
– правило назначения скорости передачи для используемых групп поднесущих очередного кадра и необходимость повтора данных текущего кадра, передаваемого на скорости VK, устанавливают на основе анализа частоты блоковой ошибки (BLER) текущего и предыдущих кадров, при этом используют функциональную зависимость между вероятностью блоковой ошибки BLER и вероятностью битовой ошибки BER и при приеме каждого j-го кадра:
– путем анализа проверочных бит блоков выявляют верно и неверно принятые блоки этого кадра;
– определяют BLERj этого кадра как отношение числа неверно принятых блоков кадра к общему числу блоков кадра;
– если вероятность блоковой ошибки текущего кадра BLERj превосходит значение первого порога H1, принимают решение о необходимости повторной передачи данных этого кадра;
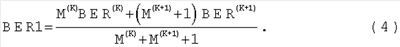
– используя априори найденную функциональную зависимость между BER и BLER, по Q последним принятым кадрам вычисляют средние вероятности битовой ошибки BER(K) для скорости VK, а также BER(K-1) для скорости VK-1, если скорость VK не является минимальной, и BER(K+1) для скорости VK+1, если скорость VK не является максимальной;
– если скорость передачи VK текущего кадра не максимальна, для очередного кадра формируют повышающую прогнозную величину BER1, соответствующую его передаче на скорости VK+1, вычисляя объединенную среднюю вероятность битовой ошибки для скоростей VK и VK+1;
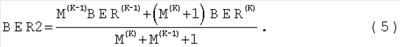
– если скорость передачи VK текущего кадра не минимальна, для очередного кадра формируют понижающую прогнозную величину BER2, соответствующую его передаче на скорости VK-1, вычисляя объединенную среднюю вероятность битовой ошибки для скоростей VК и VK-1;
– для очередного кадра выбирают скорость передачи VK+1 при одновременном выполнении следующих условий: скорость передачи текущего кадра VK не максимальна, вероятность блоковой ошибки для текущего j-го и предыдущего (j-1)-го кадров BLERj, BLERj-1 равны нулю, средняя вероятность битовой ошибки BER(K+1) для скорости передачи VK+1 не превосходит второго порога Н2, повышающая прогнозная величина BER1 не превосходит третьего порога Н3;
– для очередного кадра выбирают скорость передачи VK, если скорость передачи текущего кадра VK является минимальной или при одновременном выполнении следующих условий: не выполняется, по меньшей мере, одно из условий выбора скорости VK+1, вероятность блоковой ошибки для текущего j-го кадра BLERj не превосходит первого порога H1, понижающая прогнозная величина BER2 не превосходит третьего порога Н3;
– для очередного кадра выбирают скорость передачи VK-1 если не выполняется условие выбора скорости передачи VK;
непораженные группы поднесущих, скорость передачи данных очередного кадра, а также необходимость повтора данных текущего кадра передают в служебном сообщении по каналу обратной связи от приемной стороны к передающей стороне.
Таким образом, основной особенностью заявляемого изобретения является адаптация не только скорости передачи данных, но также и используемых поднесущих OFDM сигнала в соответствии с возможным присутствием помех в полосе сигнала. При этом особенность – адаптация скорости передачи данных используемых поднесущих состоит в том, что оценка качества приема данных осуществляется не по SNR, а по проверочным битам блоков кадра данных. Это гарантирует целевую BER.
Для практической реализации заявляемого способа важно, чтобы количество групп J, на которые разделяют поднесущие OFDM сигнала, и, соответственно, число N поднесущих в группе определяли исходя из допустимого объема служебной информации в канале обратной связи от приемной стороны к передающей.
Для практической реализации заявляемого способа важно, чтобы функциональную зависимость между вероятностью блоковой ошибки BLER и вероятностью битовой ошибки BER определяли на основе моделирования приема блоков необходимой длины в различных условиях, построения соответствующих кривых зависимости BER от BLER и подбора приемлемой аналитической аппроксимации этих зависимостей.
Для практической реализации заявляемого способа важно, чтобы в случае отсутствия кадров, принятых на скорости VK-1 в последних Q принятых кадрах, среднюю вероятность битовой ошибки для этой скорости BER(K-1) полагали равной отношению средней вероятности битовой ошибки BER(K) для скорости VK и параметра А.
Для практической реализации заявляемого способа важно, чтобы в случае отсутствия кадров, принятых на скорости VK+1 в последних Q принятых кадрах, среднюю вероятность битовой ошибки для этой скорости BER(K+1) полагали равной произведению средней вероятности битовой ошибки BER(K) для скорости VK и параметра А.
Для практической реализации заявляемого способа важно, чтобы второй порог Н2 определяли как произведение целевой вероятности битовой ошибки на повышающий множитель С1.
Для практической реализации заявляемого способа важно, чтобы первый порог H1 определяли по функциональной зависимости между вероятностью блоковой ошибки BLER и вероятностью битовой ошибки BER и выбирали равным величине BLER, соответствующей значению BER, равному второму порогу Н2.
Для практической реализации заявляемого способа важно, чтобы среднее значения битовой ошибки BER для некоторой скорости передачи определяли как отношение суммы значений вероятности битовой ошибки кадров, принятых на данной скорости за Q последних кадров, к числу таких кадров.
Для практической реализации заявляемого способа важно, чтобы количество кадров Q, по которым вычисляют средние значения битовой ошибки для некоторых скоростей, определяли в соответствии со скоростью изменения условий приема.
Для практической реализации заявляемого способа важно, чтобы вероятность битовой ошибки кадра определяли по вероятности BLER этого кадра по априори найденной функциональной зависимости между BER и BLER.
Для практической реализации заявляемого способа важно, чтобы объединенную среднюю вероятность битовой ошибки для скоростей Vn и Vm вычисляли как средневзвешенную сумму средних значений битовой ошибки этих скоростей, где веса пропорциональны использованию этих скоростей за последние Q кадров.
Для практической реализации заявляемого способа важно, чтобы третий порог Н3 определяли как произведение целевой вероятности битовой ошибки на понижающий множитель С2.
Заявляемое изобретение может быть использовано для OFDM систем связи, работающих при возможном наличие помех в полосе сигнала. Изобретение решает задачу максимизации пропускной способности системы за счет адаптации используемых поднесущих OFDM сигнала и скорости передачи данных на них. Может быть использован известный метод определения пораженных помехами поднесущих, либо улучшенный оригинальный метод, предлагаемый в настоящем изобретении.
Основными элементами предлагаемого изобретения является
– определение пораженных помехами поднесущих;
– непосредственный анализ качества приема данных через проверочные биты блоков кадра;
– заранее определенная функциональная зависимость между вероятностью битовой ошибки и вероятностью блоковой ошибки.
Последние две особенности позволяют так построить процедуру адаптации скорости передачи данных к условиям приема, чтобы максимизировать среднюю скорость передачи данных и одновременно гарантировать целевую вероятностью битовой ошибки при приеме группы кадров.
Предложенные в изобретении положения могут при незначительной модификации войти в современные стандарты беспроводной связи, использующие OFDM технологию.
Для лучшего понимания существа изобретения оно поясняется чертежами.
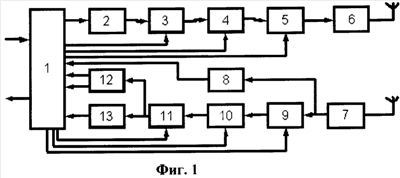
Фиг.1 – структурная схема устройства, реализующего заявляемый способ, где
1 – блок управления;
2 – блок добавления проверочных бит CRC;
3 – блок помехоустойчивого кодирования;
4 – блок модуляции;
5 – блок формирования потока модулирующих символов и нормировки;
6 – передатчик OFDM сигнала;
7 – приемник OFDM сигнала;
8 – блок определения пораженных помехами поднесущих OFDM сигнала;
9 – блок выкалывания комплексных амплитуд неиспользуемых поднесущих;
10 – блок демодуляции;
11 – блок декодирования;
12 – блок назначения скорости передачи и определения необходимости повтора;
13 – блок выкалывания бит CRC.
Фиг.2 – алгоритм функционирования блока назначения скорости передачи очередного кадра и определения необходимости повтора данных текущего кадра, где
14 – старт;
15 – ввод бит текущего кадра;
16 – проверка правильности приема блоков кадра;
17 – расчет вероятности блоковой ошибки текущего кадра BLERj;
18 – сравнение BLERj с первым порогом H1;
19 – принятие решения о необходимости повторной передачи данных текущего кадра;
20 – определение расчетной вероятности битовой ошибки текущего кадра BERj;
21 – вычисление средней вероятности битовой ошибки BER(K) для скорости VK;
22 – определение, является ли скорость VK максимальной;
23 – вычисление средней вероятности битовой ошибки BER(K+1) для скорости VK+1;
24 – формирование повышающей прогнозной величины BER1;
25 – определение, является ли скорость VK минимальной;
26 – вычисление средней вероятности битовой ошибки BER(K-1) для скорости VK-1;
27 – формирование понижающей прогнозной величины BER2;
28 – проверка условия повышения скорости передачи;
29 – выбор скорости передачи VK+1;
30 – проверка условия сохранения скорости передачи;
31 – выбор скорости передачи VK;
32 – определение, является ли скорость VK минимальной;
33 – выбор скорости передачи VK-1;
34 – выбор минимальной скорости передачи;
35 – вывод выбранной скорости передачи очередного кадра и необходимости повтора данных текущего кадра.
Фиг.3 – пример зависимости BLER от BER.
Фиг.4 – спектральная эффективность в зависимости от отношения сигнал-шум.
Заявляемый способ реализуют в устройстве приемопередачи, структурная схема которого представлена на Фиг.1.
На передающей стороне поток исходных бит, предназначенных для передачи, поступает с верхних уровней системы связи на вход блока 1 управления, где он разбивается на кадры. Исходные информационные биты очередного кадра или информационные биты кадра, принятого ранее неверно, поступают на блок 2 добавления проверочных бит CRC, где они группируются в блоки по L штук и кодируются, в результате к каждому блоку добавляются проверочные биты CRC. Кодирование осуществляют, например, кодом БЧХ (Бозе Чоудхури Хоквенгема), пример реализации которого приведен в [5].
С выхода блока 2 исходные и проверочные биты кадра поступают на вход блока 3 помехоустойчивого кодирования (FEC), где производится их перемежение и исправляющее ошибки кодирование, например сверточное кодирование. Скорость кодирования задается сигналом с блока 1. Причем блок 1 управления для первого передаваемого кадра устанавливает скорость кодирования, соответствующую минимальной скорости передачи. Для последующих кадров выбирается скорость кодирования, соответствующая скорости передачи данных, указанной в служебном сообщении приемника в канале обратной связи от приемной стороны к передающей.
В случае использования в системе связи гибридной ARQ (Automatic Repeat Request – Схемы автоматического перезапроса) блок кодирования для повторного передачи должен запоминать кодированные биты кадра на время, пока в служебном сообщении приемника не поступит информация об отсутствии необходимости повтора этого кадра. Сигнал необходимости повтора кодированных бит кадра поступает с блока 1 управления.
С выхода блока 3 FEC кодированные биты передаваемого кадра поступают на блок 4 модуляции, где этим битам ставят в соответствии комплексные величины – символы, определяемый видом модуляции. Вид модуляции задается сигналом с блока 1 управления. Причем блок 1 для первого кадра выбирает модуляцию, соответствующую минимальной скорости передачи данных. Для последующих кадров выбирается вид модуляции, соответствующий скорости передачи данных, указанной в служебном сообщении приемника в канале обратной связи от приемной стороны к передающей.
С выхода блока 4 модуляции комплексные символы кадра поступают на блок 5 формирования потока модулирующих символов и нормировки. При этом в поток входных комплексных символов вставляют нулевые комплексные символы, соответствующие неиспользуемым группам поднесущих OFDM сигнала. Группа поднесущих состоит из N рядом расположенных поднесущих. Кроме того, комплексные символы умножают на нормировочный коэффициент, равный корню квадратному из отношения общего числа поднесущих OFDM сигнала к числу используемых поднесущих. Таким образом, мощность неиспользуемых поднесущих распределяют пропорционально между используемыми поднесущими, так что мощность передаваемого сигнала не зависит от числа используемых групп поднесущих. Неиспользуемые группы поднесущих задаются сигналом с блока 1. Причем блок 1 управления для первого кадра задает использование всех групп поднесущих. Для последующих кадров неиспользуемые группы поднесущих выбираются в соответствии с информацией о пораженных группах поднесущих, указанной в служебном сообщении приемника.
С выхода блока 5 комплексные символы поступают на вход передатчика 6 OFDM сигнала, с выхода которого модулированный высокочастотный сигнал излучается в эфир. Пример реализации передатчика OFDM сигнала приведен в [5, 6].
На приемной стороне входной высокочастотный сигнал поступает на вход приемника 7 OFDM сигнала, с выхода которого комплексные амплитуды поднесущих поступают на вход блока 8 определения пораженных помехами поднесущих OFDM сигнала и вход блока 9 выкалывания комплексных амплитуд неиспользуемых поднесущих. Пример реализации приемника OFDM сигнала приведен в [5, 6].
В блоке 8 пораженные помехами поднесущие OFDM сигнала определяют посредством анализа спектральных компонент сигнала, например, как описано в [7, 8]. Принцип этого алгоритма состоит в усреднении мгновенного спектра принимаемого сигнала для построения гистограммы канального отклика в частотном домене. Гистограмма сравнивается со спектральным шаблоном полезного сигнала для определения групп поднесущих, которые содержат избыточную мощность. Эти группы поднесущих считаются пораженными помехами. Номера поднесущих OFDM сигнала, которые поражены помехами, поступают с выхода блока 8 на вход блока 1 управления. В блоке 1 управления группы поднесущих, в которых поражено не менее N1 (например, N1=N/2) поднесущих, считают пораженными помехами. Блок 1 включает номера пораженных помехами групп поднесущих в служебное сообщение для очередного кадра, передаваемое по каналу обратной связи от приемной стороны к передающей. Блок 1 также сохраняет эти номера для приема этого очередного кадра.
В блоке 9 производят выкалывания комплексных амплитуд, соответствующих группам поднесущих, пораженных помехами. Пораженные группы поднесущих задаются сигналом с блока 1 управления.
С выхода блока 9 комплексные амплитуды используемых поднесущих поступают на блок 10 демодуляции, где принимаемым комплексным амплитудам ставятся в соответствии мягкие решения о переданных кодированных битах. В случае использования когерентных видов модуляции для демодуляции также требуется оценка канала, которая может быть выполнена одним из известных методов, например, как в [6]. Вид модуляции поднесущих задается сигналом с блока 1 управления.
С выхода блока 10 мягкие решения о кодированных битах текущего кадра поступают на блок 11 декодирования, где производят известные операции исправляющего ошибки декодирования. Скорость кодирования задается сигналом с блока 1 управления. В случае использования в системе связи гибридной ARQ блок 11 декодирования для повторного декодирования также должен запоминать мягкие решения о битах кадра, который должен быть повторен. Сигнал запоминания мягких решений в этом случае задается блоком 1 управления.
С выхода блока 11 декодирования декодированные биты кадра поступают на вход блока 12 назначения скорости передачи и определения необходимости повтора и блока 13 выкалывания бит CRC. Блок 13 из входного потока бит выкалывает проверочные биты CRC и полученный поток принятых информационных бит кадра подает на вход блока 1 управления. В случае, если нет необходимости повтора данных текущего кадра, принятые информационные биты этого кадра с выхода блока 1 управления, который является выходом устройства, поступают на более высокие уровни системы связи. В случае, если принято решение о необходимости повтора данных текущего кадра, то принятые информационные биты этого кадра далее не используются.
Блок 12 реализует правило назначения скорости передачи для используемых групп поднесущих очередного кадра и необходимость повтора данных текущего кадра, передаваемого на скорости VK. Это правило основано на анализе вероятности блоковой ошибки (BLER) текущего и предыдущих кадров, использует функциональную зависимость между вероятностью блоковой ошибки BLER и вероятностью битовой ошибки BER. Решение о скорости передачи очередного кадра и решение о необходимости повтора с выходов блока 12 поступают на входы блока 1 управления, где они сохраняются как параметры для приема этого очередного кадра. В блоке 1 эти параметры также включаются в служебное сообщение канала обратной связи, которое передается на передающую сторону.
Точная функциональная зависимость между вероятностью блоковой ошибки BLER и вероятностью битовой ошибки BER в известной литературе отсутствует. Такая функциональная зависимость может быть найдена с помощью компьютерного моделирования приема блоков данных в различных условиях с последующей аппроксимацией полученных результатов, например, в виде полинома. Так, при использовании блоков с числом исходных информационных бит L=120 и семью проверочными битами установлена следующая приближенная функциональная зависимость между BER и BLER

где а=0.08, b=0.3.
На Фиг.3 представлены кривые зависимости BLER от BER, полученные с помощью компьютерного моделирования в различных условиях приема. На чертеже сплошными линиями с маркерами показаны зависимости, соответствующие однолучевому и двулучевому каналам распространения с различными частотами фединга. Кривые получены при отношении мощностей сигнала и шума от 3 до 21 дБ. На Фиг.3 штриховой линией также показана аппроксимация полученных результатов формулой (1). Видно, что разница между кривыми, соответствующими разным условиям приема не велика, и приближенная зависимость (1) хорошо их аппроксимирует.
Блок-схема реализации блока 12 назначения скорости передачи и определения необходимости повтора представлена на Фиг.2.
В блоке 12 при приеме каждого j-го текущего кадра выполняют следующие операции.
После старта 14 осуществляют операцию 15 – ввод бит текущего кадра. Далее производят проверку 16 правильности приема блоков кадра, определяя верно и неверно принятые блоки кадра путем анализа проверочных бит блоков этого кадра (например, как описано в [5]).
Затем выполняют операцию 17 – расчет BLERj, вычисляя отношение неверно принятых блоков кадра к общему числу блоков кадра.
Далее производят операцию 18 – сравнение вероятности блоковой ошибки текущего кадра BLERj с первым порогом H1. Первый порог H1 заранее определяют по функциональной зависимости (1) и выбирают равным величине BLER, соответствующей значению BER, равному произведению целевой вероятности битовой ошибки BERt на коэффициент С1. Это произведение назовем вторым порогом H2=С1·BERt.

Например, если BERt=0.01 и С1=6, то Н1=0.333.
Если BLERj>H1, принимается решение о необходимости повторной передачи 19 данных этого кадра.
В противном случае, определяют расчетную вероятность битовой ошибки этого кадра BERj по вероятности BLERj (операция 20), используя зависимость (1) BERj=f(BLERj). Затем по Q последним принятым кадрам вычисляют среднюю вероятность битовой ошибки BER(K) для скорости VK (операция 21), в соответствии с выражением

где М(K) – число кадров, переданных на скорости VK за Q последних кадров, у величины верхний индекс обозначает номер скорости передачи данных, а нижний индекс обозначает нумерацию кадров, переданных на скорости VK. Количество кадров Q выбирают фиксированным, например Q=50, или определяют в соответствии со скоростью изменения условий приема.
Далее определяют, является ли скорость VK максимальной (операция 22). Если скорость VK не является максимальной, то вычисляют среднюю вероятность битовой ошибки BER(K+1) для скорости VK+1 (операция 23) аналогично выражению (3). В случае отсутствия кадров, принятых на скорости VK+1 в последних Q принятых кадрах полагают BER(K+1)=А·BER(K), A=8.
После выполнения операции 23 для очередного кадра формируют повышающую прогнозную величину BER1 (операция 24), соответствующую его передаче на скорости VK+1, вычисляя объединенную среднюю вероятность битовой ошибки для скоростей VK и VK+1.

После выполнения операции 24 определяют, является ли скорость VK минимальной (операция 25). Если скорость VK не является минимальной, вычисляют среднюю вероятность битовой ошибки BER(K-1) для скорости VK-1 (операция 26) аналогично выражению (3). В случае отсутствия кадров, принятых на скорости VK-1 в последних Q принятых кадрах полагают BER(K-1)=BER(K)/A.
После выполнения операции 26 формируют понижающую прогнозную величину BER2 (операция 27), соответствующую передаче на скорости VK-1, вычисляя объединенную среднюю вероятность битовой ошибки для скоростей VK и VK-1.

После выполнения операции 27 или в случае, если скорость VK является минимальной (результат операции 25) проверяют следующие условия (операция 28)

где Н3=С2·BERt – третий порог С2=0.8.
В случае одновременного выполнения условий (6) для очередного кадра выбирают скорость передачи VK+1 (операция 29).
Если хотя бы одно из условий (6) не выполняется или если скорость VK является максимальной (результат операции 9), проверяют следующее условие (операция 30)

В случае выполнения условия (7) для очередного кадра выбирают скорость передачи VK (операция 31).
Если условие (7) не выполняется, то после операции 6 проверяют, является ли скорость VK минимальной (операция 32). Если скорость VK не является минимальной, для очередного кадра выбирают скорость передачи VK-1 (операция 33). Если скорость VK является минимальной, то выбирают минимальную скорость передачи (операция 34).
После операций 29, 31, 33 или 34 сигнал о выбранной скорости передачи для очередного кадра и необходимости повтора данных текущего кадра поступает на выходы блока 12 (операция 35).
После чего переходят к обработке следующего кадра (операция 15).
На Фиг.4 представлены результаты моделирования зависимости спектральной эффективности от отношения сигнал-шум для предложенного алгоритма адаптации скорости для различной части поднесущих, пораженных помехами. В настоящем примере вероятность ошибки не превышает целевого значения BERt=0.01.
Данное изобретение может применяться в любых OFDM системах, таких как WLAN, WiMAX, функционирующих в нелицензируемых частотных диапазонах, где возможно присутствие помех от различных источников.
 
Формула изобретения
1. Способ адаптации скорости передачи данных в системе OFDM при наличии помех, заключающийся в адаптивном изменении используемых поднесущих и скорости передачи данных на этих поднесущих в OFDM-системе связи, которая использует кадровую структуру сигнала и одну из Р возможных скоростей передачи данных в условиях помех в полосе сигнала и при заданном целевом уровне вероятности битовой ошибки, за счет выполнения следующих операций:
на передающей стороне
перед модуляцией и кодированием исходные информационные биты каждого кадра группируют в блоки по L штук и кодируют, в результате к каждому блоку добавляют проверочные биты;
первый кадр передают на минимальной скорости V1;
поднесущие OFDM-сигнала разделяют на J групп по N рядом стоящих поднесущих в группе, передачу данных на поднесущих пораженных групп не проводят;
мощность неиспользуемых поднесущих распределяют пропорционально между используемыми поднесущими так, что мощность передаваемого сигнала не зависит от числа используемых групп поднесущих;
на приемной стороне
определяют поднесущие OFDM-сигнала, которые поражены помехами;
если поражено не менее N1 поднесущих группы, группу считают пораженной помехами;
правило назначения скорости передачи для используемых групп поднесущих очередного кадра и необходимость повтора данных текущего кадра, передаваемого на скорости VK, устанавливают на основе анализа частоты блоковой ошибки (BLER) текущего и предыдущих кадров, при этом используют функциональную зависимость между вероятностью блоковой ошибки BLER и вероятностью битовой ошибки BER и при приеме каждого j-го кадра:
путем анализа проверочных бит блоков выявляют верно и неверно принятые блоки этого кадра;
определяют BLERj этого кадра как отношение числа неверно принятых блоков кадра к общему числу блоков кадра;
если вероятность блоковой ошибки текущего кадра BLERj превосходит значение первого порога H1, принимают решение о необходимости повторной передачи данных этого кадра;
используя априори найденную функциональную зависимость между BER и BLER, по Q последним принятым кадрам вычисляют средние вероятности битовой ошибки BER(K) для скорости VK, а также BER(K+1) для скорости VK-1, если скорость VK не является минимальной, и BER(K+1) для скорости VK+1, если скорость VK не является максимальной;
если скорость передачи VK текущего кадра не максимальна, для очередного кадра формируют повышающую прогнозную величину BER1, соответствующую его передаче на скорости VK+1, вычисляя объединенную среднюю вероятность битовой ошибки для скоростей VK и VK+1;
если скорость передачи VK текущего кадра не минимальна, для очередного кадра формируют понижающую прогнозную величину BER2, соответствующую его передаче на скорости VK-1, вычисляя объединенную среднюю вероятность битовой ошибки для скоростей VK и VK-1;
для очередного кадра выбирают скорость передачи VK+1 при одновременном выполнении следующих условий: скорость передачи текущего кадра VK не максимальна, вероятность блоковой ошибки для текущего j-го и предыдущего (j-1)-го кадров BLERj, BLERj-1 равна нулю, средняя вероятность битовой ошибки BER(k+1) для скорости передачи VK+1 не превосходит второй порог Н2, повышающая прогнозная величина BER1 не превосходит третий порог Н3;
для очередного кадра выбирают скорость передачи VK, если скорость передачи текущего кадра VK является минимальной или при одновременном выполнении следующих условий: не выполняется, по меньшей мере, одно из условий выбора скорости VK+1, вероятность блоковой ошибки для текущего j-го кадра BLERj не превосходит первый порог H1, понижающая прогнозная величина BER2 не превосходит третий порог Н3;
для очередного кадра выбирают скорость передачи VK-1 если не выполняется условие выбора скорости передачи VK;
непораженные группы поднесущих, скорость передачи данных очередного кадра, а также необходимость повтора данных текущего кадра передают в служебном сообщении по каналу обратной связи от приемной стороны к передающей стороне.
2. Способ по п.1, отличающийся тем, что количество групп J, на которые разделяют поднесущие OFDM-сигнала, и, соответственно, число N поднесущих в группе определяют допустимым объемом служебной информации в канале обратной связи от приемной стороны к передающей.
3. Способ по п.1, отличающийся тем, что функциональную зависимость между вероятностью блоковой ошибки BLER и вероятностью битовой ошибки BER определяют в результате моделирования приема блоков необходимой длины в различных условиях, построения соответствующих кривых зависимости BER от BLER и подбора приемлемой аналитической аппроксимации этих зависимостей.
4. Способ по п.1, отличающийся тем, что в случае отсутствия кадров, принятых на скорости VK-1 в последних Q принятых кадрах, среднюю вероятность битовой ошибки для этой скорости BER(K-1) полагают равной отношению средней вероятности битовой ошибки BER(K) для скорости Vk и параметра А.
5. Способ по п.1, отличающийся тем, что в случае отсутствия кадров, принятых на скорости VK+1 в последних Q принятых кадрах, среднюю вероятность битовой ошибки для этой скорости BER(K+1) полагают равной произведению средней вероятности битовой ошибки BER(K) для скорости VK и параметра А.
6. Способ по п.1, отличающийся тем, что второй порог Н2 определяют как произведение целевой вероятности битовой ошибки на повышающий множитель С1.
7. Способ по п.1, отличающийся тем, что первый порог H1 определяют по функциональной зависимости между вероятностью блоковой ошибки BLER и вероятностью битовой ошибки BER и выбирают равным величине BLER, соответствующей значению BER, равному второму порогу Н2.
8. Способ по п.1, отличающийся тем, что среднее значения битовой ошибки BER для некоторой скорости передачи определяют как отношение суммы значений вероятности битовой ошибки кадров, принятых на данной скорости за Q последних кадров, к числу таких кадров.
9. Способ по п.1, отличающийся тем, что количество кадров Q, по которым вычисляют средние значения битовой ошибки для некоторых скоростей, определяют в соответствии со скоростью изменения условий приема.
10. Способ по п.1 или 8, отличающийся тем, что вероятность битовой ошибки кадра определяют по вероятности BLER этого кадра по априори найденной функциональной зависимости между BER и BLER.
11. Способ по п.1, отличающийся тем, что объединенную среднюю вероятность битовой ошибки для скоростей Vn и Vm вычисляют как средневзвешенную сумму средних значений битовой ошибки этих скоростей, где веса пропорциональны использованию этих скоростей за последние Q кадров.
12. Способ по п.1, отличающийся тем, что третий порог Н3 определяют как произведение целевой вероятности битовой ошибки на понижающий множитель С2.
РИСУНКИ
|