|
|
(21), (22) Заявка: 2007106893/28, 28.06.2005
(24) Дата начала отсчета срока действия патента:
28.06.2005
(30) Конвенционный приоритет:
23.07.2004 DE 102004035971.7
(43) Дата публикации заявки: 10.09.2008
(46) Опубликовано: 20.01.2009
(56) Список документов, цитированных в отчете о поиске:
ЕР 0441328 А1, 14.08.1991. US 6457372 B1, 01.10.2002. DE 3503841 А1, 07.08.1986. RU 2222782 C2, 27.01.2004.
(85) Дата перевода заявки PCT на национальную фазу:
26.02.2007
(86) Заявка PCT:
EP 2005/053046 (28.06.2005)
(87) Публикация PCT:
WO 2006/010687 (02.02.2006)
Адрес для переписки:
103735, Москва, ул.Ильинка, 5/2, ООО “Союзпатент”, А.А.Силаевой
|
(72) Автор(ы):
БИТТО Эннио (CH), БЕРНХАРД Хольгер (DE)
(73) Патентообладатель(и):
ЭНДРЕСС+ХАУЗЕР ФЛОУТЕК АГ (CH)
|
(54) ИЗМЕРИТЕЛЬНЫЙ ПРЕОБРАЗОВАТЕЛЬ ВИБРАЦИОННОГО ТИПА ДЛЯ ИЗМЕРЕНИЯ ПРОТЕКАЮЩИХ ТЕКУЧИХ СРЕД И ИЗМЕРИТЕЛЬНЫЙ ПРИБОР
(57) Реферат:
Изобретение предназначено для одновременного измерения двух сред (M1, М2), отличающихся друг от друга, по меньшей мере, одним измеряемым физическим свойством: массовым расходом, плотностью, вязкостью и/или температурой. Измерительный преобразователь содержит четыре имеющие первый и второй впускные/выпускные концы измерительные трубки для измеряемых сред, электромеханическое устройство возбуждения колебаний измерительных трубок и реагирующее на колебания измерительных трубок сенсорное устройство для формирования, по меньшей мере, одного измерительного сигнала. Две измерительные трубки вставлены в первую линию для среды с возможностью направления по каждой из этих трубок одновременно части объема протекающей через первую линию среды (M1). Третья и четвертая измерительные трубки вставлены во вторую линию для среды с возможностью направления по каждой из этих трубок одновременно части объема протекающей через вторую линию среды (М2). За счет механической связи четыре измерительные трубки образуют две идентичные колебательные системы. Изобретение обеспечивает высокую точность измерений благодаря высокой стабильности нуля, несмотря на разные среды. 2 н. и 31 з.п. ф-лы, 9 ил.
Изобретение относится к измерительному преобразователю для измерения протекающих в двух, в частности отдельных, линиях сред, а также к встроенному измерительному прибору с таким измерительным преобразователем.
Для измерения или регистрации параметра процесса протекающих в линиях, в частности трубопроводах, сред, в частности для регистрации гидродинамических и/или реологических измеряемых величин, нередко используют такие встроенные измерительные приборы, которые посредством вставленного в направляющий среду трубо- или шлангопровод обтекаемого при работе средой измерительного преобразователя вибрационного типа, а также подключенной к нему измерительно-рабочей схемы вызывают в среде реакционные силы, например соответствующие массовому расходу силы Кориолиса, соответствующие плотности силы инерции или соответствующие вязкости силы трения и т.д., и формируют производные от них измерительные сигналы, представляющие соответственно массовый расход, вязкость и/или плотность среды. Измерительный преобразователь посредством, например, фланцев соединен при этом с направляющей среду линией герметично, в частности герметично под давлением, и в большинстве случаев также прочно.
Для работы измерительного преобразователя, в частности также для дальнейшей обработки или оценки, по меньшей мере, одного измерительного сигнала, измерительный преобразователь соединен далее с соответствующей электронной схемой измерительного прибора. У встроенных измерительных приборов описанного рода электронная схема, в свою очередь, обычно через подключенную систему передачи данных соединена с другими измерительными приборами и/или с соответствующим центральным компьютером, куда она, например, по цифровой шине данных передает сигналы измеряемых значений. В качестве систем передачи данных служат при этом нередко, в частности, последовательные системы шин, например Profibus-PA, Foundation Fieldbus, a также соответствующие протоколы передачи. Посредством центрального компьютера переданные сигналы измеряемых значений могут быть обработаны и в качестве соответствующих результатов измерений визуализированы, например, на мониторах и/или преобразованы в управляющие сигналы для соответствующих исполнительных органов, например электромагнитных клапанов, электродвигателей насосов и т.д. Для размещения электронной схемы такие встроенные измерительные приборы содержат далее корпус электронной схемы, который, как это предложено, например, в WO-A 00/36379 расположен на удалении от измерительного преобразователя и может быть соединен с ним только гибким проводом, или который, как это предложено, например, в ЕР-А 1296128 или WO-A 02/099363 расположен непосредственно на измерительном преобразователе, в частности на заключающем измерительный преобразователь корпусе измерительного преобразователя.
В частности, такие встроенные измерительные приборы с измерительным преобразователем вибрационного типа подходят также для непосредственного измерения баланса массового расхода, в частности разности массовых расходов, двух одновременно протекающих в разных линиях сред. Такие измерения баланса служат большей частью для контроля содержимого и/или герметичности резервуара с подключенной системой линий за счет одновременного измерения притекающего и стекающего потоков среды. Такие измерения баланса находят применение, например, в области медицинской техники, в частности при переливании крови или диализе, или же в области техники лакирования, в частности при смешивании красок. Подходящие системы измерения баланса, которые с использованием встроенных измерительных приборов описанного рода, в частности кориолисовых массовых расходомеров, измеряют балансы двух массовых потоков, описаны, например, в ЕР-А 441328, ЕР-А 244692, US-B 6457372, US-A 6138517 или US-А 4252028.
Для ведения среды описанные в этих публикациях измерительные преобразователи вибрационного типа содержат соответственно две закрепленные, например, в трубчатой или коробчатой раме измерительные трубки, каждую из которых заставляют вибрировать с приводом от электромеханического устройства возбуждения для создания при работе вышеназванных реакционных сил. Одна из измерительных трубок предназначена для вставки в направляющую, притекающую в названном смысле среду первую линию, тогда как другая измерительная трубка предусмотрена для направляемой во второй линии, стекающей в названном смысле среды. Для регистрации вибраций измерительных трубок, в частности с впускной и выпускной сторон, измерительные преобразователи содержат далее по одному физико-электрическому сенсорному устройству, реагирующему на движения колеблющихся измерительных трубок.
У кориолисовых массовых расходомеров измерение массового расхода протекающей среды основано, как известно, на том, что среду пропускают через каждую из измерительных трубок, колеблющихся при работе латерально оси колебаний, в результате чего в данной среде индуцируются силы Кориолиса. Они, в свою очередь, вызывают колебания участков данной измерительной трубки с впускной и выпускной сторон с фазовым сдвигом по отношению друг к другу, причем величина этих фазовых сдвигов является мерой моментального массового расхода в измерительной трубке. Колебания каждой из измерительных трубок локально регистрируют посредством двух отстоящих друг от друга вдоль данной измерительной трубки датчиков колебаний вышеназванного сенсорного устройства и преобразуют в соответствующие измерительные сигналы колебаний. По их взаимному фазовому сдвигу можно затем определить массовый расход.
У систем измерения баланса описанного рода через измерительные преобразователи при работе протекают, по меньшей мере, периодически одновременно две среды, отличающиеся, по меньшей мере, одним физическим свойством, например массовым расходом, плотностью, вязкостью и/или температурой. Вследствие этого измерительные трубки во время работы встроенного измерительного прибора могут значительно отличаться друг от друга своими механическими колебательными свойствами, например моментальными амплитудами и/или моментальными частотами колебаний, хотя номинально они выполнены практически идентично. Вследствие механической связи между отдельными измерительными трубками, как это описано, например, в уже упомянутой публикации US-B 6457372, это может привести к значительным ошибкам в измеренном балансе обоих потоков среды, т.е., например, измеренной разности массовых расходов. Во избежание или для устранения таких типичных для систем измерения баланса описанного рода ошибок измерений в US-B 6457372 далее предложено определять амплитуды колебаний обеих колеблющихся по-разному измерительных трубок соответственно отдельно и на основе отдельно измеренных амплитуд колебаний каждой из измерительных трубок осуществлять подходящую корректировку измеренных фазовых разностей.
Однако такая основанная в преобладающей степени на компьютере компенсация, устраняющая практически лишь впоследствии вызванные разными амплитудами колебаний ошибки измерений, приводит, с одной стороны, к повышению технических затрат в отношении аппаратного и программного обеспечения, касающихся выполнения устройства возбуждения и сенсорного устройства, а также выполнения обрабатывающей измерительные сигналы электронной схемы измерительного прибора. Далее оказалось, что неизбежно сопутствующие неравномерным изменениям колебательных свойств измерительных трубок имбалансы в измерительном преобразователе могут привести к значительным проблемам касательно стабильности нуля измерительного преобразователя, устранить которые вряд ли удасться с помощью компенсационных мер, ограничивающихся, в основном, обработкой измерительных сигналов.
Исходя из приведенных недостатков систем измерения баланса описанного рода задача изобретения состоит в создании измерительного преобразователя вибрационного типа, через который, с одной стороны, могут протекать одновременно две среды, отличающиеся друг от друга, по меньшей мере, по одному измеряемому физическому свойству, например массовому расходу, плотности и/или температуре среды, и который, с другой стороны, имеет, тем не менее, высокую стабильность нуля.
Эта задача решается посредством измерительного преобразователя, пригодного для измерения, в частности одновременного и/или дифференцированного, протекающих в двух линиях сред. Измерительный преобразователь содержит для этого, по меньшей мере, четыре имеющие соответственно один первый впускной и один второй выпускной концы, вибрирующие при работе, по меньшей мере, периодически, в частности одновременно, измерительные трубки для ведения измеряемых сред, вызывающее вибрации измерительных трубок электромеханическое, в частности электродинамическое, устройство возбуждения и реагирующее, по меньшей мере, на локальные вибрации измерительных трубок сенсорное устройство для формирования, по меньшей мере, одного подвергаемого влиянию вибраций измерительных трубок измерительного сигнала. При этом из, по меньшей мере, четырех измерительных трубок первая и вторая измерительные трубки, по меньшей мере, временно вставлены в первую линию таким образом, что каждая из этих обеих измерительных трубок направляет одновременно соответственно частичный объем протекающей через первую линию среды, и из, по меньшей мере, четырех измерительных трубок третья и четвертая измерительные трубки, по меньшей мере, временно вставлены во вторую линию таким образом, что каждая из этих обеих измерительных трубок направляет одновременно соответственно частичный объем протекающей через вторую линию среды.
Кроме того, эта задача решается посредством содержащего названный измерительный преобразователь встроенного измерительного прибора, пригодного для определения массового расхода протекающей в первой линии первой среды и массового расхода протекающей во второй линии второй среды и/или для определения баланса существующей разности между массовыми расходами первой и второй сред.
Согласно первому варианту осуществления изобретения первый впускной/выпускной конец первой и второй измерительных трубок соединен при работе с первым распределительным элементом, а второй впускной/выпускной конец первой и второй измерительных трубок соединен при работе со вторым распределительным элементом. Таким же образом первый впускной/выпускной конец третьей и четвертой измерительных трубок соединен при работе с третьим распределительным элементом, а второй впускной/выпускной конец третьей и четвертой измерительных трубок соединен при работе с четвертым распределительным элементом. Кроме того, первый распределительный элемент присоединен к подающему среду к измерительному преобразователю сегменту первой линии, а второй распределительный элемент присоединен к отводящему среду от измерительного преобразователя сегменту первой линии, третий распределительный элемент присоединен к подающему среду к измерительному преобразователю сегменту второй линии, а четвертый распределительный элемент присоединен к отводящему среду от измерительного преобразователя сегменту второй линии.
Согласно второму варианту осуществления изобретения устройство возбуждения содержит электродинамический возбудитель колебаний, в частности дифференцированного действия, который воздействует на измерительные трубки через связанную, в основном, жестко с первой и/или третьей измерительной трубкой катушку возбуждения, а также через втягиваемый в нее, связанный, в основном, жестко со второй и/или четвертой измерительной трубкой якорь.
Согласно третьему варианту осуществления изобретения возбудитель колебаний расположен выше общего локального центра тяжести всех четырех измерительных трубок, лежащего в проходящей через место установки возбудителя колебаний воображаемой плоскости сечения.
Согласно четвертому варианту осуществления изобретения возбудитель колебаний расположен в измерительном преобразователе и фиксирован на измерительных трубках так, что введенная возбудителем колебаний в измерительные трубки сила возбуждения воздействует соответственно, в основном, в общем локальном центре тяжести первой и третьей измерительных трубок и в общем локальном центре тяжести второй и четвертой измерительных трубок, причем оба центра тяжести лежат в проходящей через место установки возбудителя колебаний воображаемой плоскости сечения.
Согласно пятому варианту осуществления изобретения сенсорное устройство выполнено в виде электродинамического сенсорного устройства, в частности дифференцированного действия, которое содержит, по меньшей мере, две сенсорные катушки, в основном, одинаковые по конструкции с катушкой возбуждения устройства возбуждения, и, по меньшей мере, два втягиваемых якоря, в основном, одинаковых по конструкции с втягиваемым якорем сенсорного устройства.
Согласно шестому варианту осуществления изобретения сенсорное устройство содержит ровно две сенсорные катушки и ровно два втягиваемых якоря.
Согласно седьмому варианту осуществления изобретения измерительный преобразователь содержит первую несущую систему для удержания измерительных трубок с возможностью колебания, причем первая несущая система фиксирована, по меньшей мере, на одном первом впускном/выпускном конце одной из четырех измерительных трубок и, по меньшей мере, на одном втором впускном/выпускном конце одной из четырех измерительных трубок.
Согласно восьмому варианту осуществления изобретения первая несущая система фиксирована на первом и втором впускном/выпускном концах, по меньшей мере, двух из четырех, в частности каждой из четырех, измерительных трубок.
Согласно девятому варианту осуществления изобретения измерительные трубки выполнены и расположены в измерительном преобразователе так, что минимальное боковое расстояние между первой и второй измерительными трубками существенно больше, чем максимальное боковое расстояние между первой и третьей измерительными трубками и/или максимальное боковое расстояние между второй и четвертой измерительными трубками.
Согласно десятому варианту осуществления изобретения измерительные трубки выполнены и расположены в измерительном преобразователе так, что они, по меньшей мере, на отдельных участках проходят, в основном, параллельно друг другу.
Согласно одиннадцатому варианту осуществления изобретения измерительные трубки выполнены и расположены в измерительном преобразователе так, что первая и третья измерительные трубки, по меньшей мере, на отдельных участках касаются друг друга и что вторая и четвертая измерительные трубки, по меньшей мере, на отдельных участках также касаются друг друга.
Согласно двенадцатому варианту осуществления изобретения первая и третья измерительные трубки, в основном, жестко связаны между собой, по меньшей мере, в отдельных точках на удалении от своих первых и вторых впускных/выпускных концов для образования первой группы измерительных трубок, а вторая и четвертая измерительные трубки также, в основном, жестко связаны между собой, по меньшей мере, в отдельных точках на удалении от своих первых и вторых впускных/выпускных концов для образования второй группы измерительных трубок.
Согласно тринадцатому варианту осуществления изобретения первая и третья измерительные трубки, в основном, жестко связаны между собой, по меньшей мере, на отдельных участках на удалении от своих первых и вторых впускных/выпускных концов, а вторая и четвертая измерительные трубки также, в основном, жестко связаны между собой, по меньшей мере, на отдельных участках плоскостно на удалении от своих первых и вторых впускных/выпускных концов.
Согласно четырнадцатому варианту осуществления изобретения первая и третья измерительные трубки спаяны, в частности, посредством высокотемпературной пайки и/или сварены между собой на удалении от своих первых и вторых впускных/выпускных концов для образования соединительного шва, а вторая и четвертая измерительные трубки также спаяны, в частности, посредством высокотемпературной пайки, и/или сварены между собой на удалении от своих первых и вторых впускных/выпускных концов для образования соединительного шва.
Согласно пятнадцатому варианту осуществления изобретения первая колебательная система, образованная первой и третьей измерительными трубками, и вторая колебательная система, образованная второй и четвертой измерительными трубками, имеют, в основном, одинаковые собственные частоты.
Согласно шестнадцатому варианту осуществления изобретения измерительные трубки колеблются при работе, в основном, с одинаковой частотой, в частности на естественной собственной частоте первой и второй колебательных систем.
Согласно семнадцатому варианту осуществления изобретения первая и вторая измерительные трубки, по меньшей мере, периодически колеблются, в основном, противофазно друг другу, а третья и четвертая измерительные трубки также, по меньшей мере, периодически колеблются, в основном, противофазно друг другу.
Согласно восемнадцатому варианту осуществления изобретения совершенные измерительными трубками при работе вибрации являются, по меньшей мере, периодически изгибными колебаниями вокруг воображаемой оси, соединяющей первый и соответствующий второй впускной/выпускной концы, или параллельной ей воображаемой оси.
Согласно девятнадцатому варианту осуществления изобретения каждая из четырех измерительных трубок имеет воображаемую среднюю линию, соединяющую ее первый и второй впускной/выпускной концы.
Согласно двадцатому варианту осуществления изобретения измерительные трубки выполнены и расположены в измерительном преобразователе так, что, по меньшей мере, две из четырех воображаемых средних линий проходят в одной общей воображаемой, в частности плоской, секущей поверхности измерительного преобразователя.
Согласно двадцать первому варианту осуществления изобретения измерительные трубки выполнены и расположены в измерительном преобразователе так, что четыре воображаемые средние линии распределены по двум воображаемым, в основном, параллельным друг другу, в частности плоским, секущим поверхностям измерительного преобразователя.
Согласно двадцать второму варианту осуществления изобретения измерительные трубки выполнены и расположены в измерительном преобразователе так, что четыре воображаемые средние линии распределены по четырем воображаемым, в основном, параллельным друг другу, в частности плоским, секущим поверхностям измерительного преобразователя.
Согласно двадцать третьему варианту осуществления изобретения измерительные трубки выполнены и расположены в измерительном преобразователе так, что четыре воображаемые средние линии проходят в одной общей воображаемой, в частности плоской, секущей поверхности измерительного преобразователя.
Согласно двадцать четвертому варианту осуществления изобретения четыре измерительные трубки, в основном, прямые.
Согласно двадцать пятому варианту осуществления изобретения четыре измерительные трубки, в основном, одинаково, в частности V- или U-образно, искривлены.
Согласно двадцать шестому варианту осуществления изобретения четыре измерительные трубки, в основном, V-образно искривлены.
Согласно двадцать седьмому варианту осуществления изобретения четыре измерительные трубки выполнены, в основном, идентично.
Согласно двадцать восьмому варианту осуществления изобретения направляемые в первой и второй измерительных трубках частичные объемы протекающей в первой линии среды имеют общее направление течения, которое, по меньшей мере, периодически противонаправлено направлению течения направляемых в третьей и четвертой измерительных трубках частичных объемов протекающей во второй линии среды.
Согласно двадцать девятому варианту осуществления изобретения, направляемые в первой и второй измерительных трубках частичные объемы протекающей в первой линии среды имеют общее направление течения, которое, по меньшей мере, периодически равнонаправлено направлению течения направляемых в третьей и четвертой измерительных трубках частичных объемов протекающей во второй линии среды.
Согласно тридцатому варианту осуществления изобретения первая несущая система закреплена на внешней, в частности, заключающей измерительный преобразователь второй несущей системе и/или, по меньшей мере, на одной из присоединенных линий, в частности с возможностью вибрации.
Согласно тридцать первому варианту осуществления изобретения измерительный преобразователь содержит, по меньшей мере, один датчик температуры, термически связанный, по меньшей мере, с одной из измерительных трубок и реагирующий на изменения ее температуры.
Основная идея изобретения состоит, с одной стороны, в разделении моментально находящихся в измерительных трубках первой среды и моментально находящихся в измерительных трубках второй среды соответственно на, в основном, одинаковые по величине частичные объемы, а, с другой стороны, в расположении обоих частичных объемов первой среды и обоих частичных объемов второй среды симметрично относительно воображаемой линии тяжести или средней линии измерительного преобразователя. Иначе говоря, речь идет о том, чтобы разделить массовый поток измеряемой первой среды и массовый поток измеряемой второй среды соответственно на два, в основном, одинаковых по величине частичных потока и направить частичные потоки через измерительный преобразователь так, чтобы даже у сред с отличными друг от друга физическими свойствами по отношению к названной средней линии сохранялось, в основном, симметричное распределение данных физических свойств, например массового расхода, плотности, вязкости, температуры и т.д.
Преимущество измерительного преобразователя согласно изобретению следует усматривать в том числе в том, что он, несмотря на возможность относительно рентабельного изготовления, имеет очень высокую точность измерений, в частности также очень высокую стабильность нуля.
Изобретение и другие предпочтительные варианты его осуществления более подробно поясняются с помощью чертежей, на которых изображены несколько примеров выполнения измерительного преобразователя. Функционально одинаковые детали обозначены на отдельных фигурах одинаковыми ссылочными позициями, однако повторяются на последующих фигурах только тогда, когда это представляется целесообразным.
На чертежах изображают:
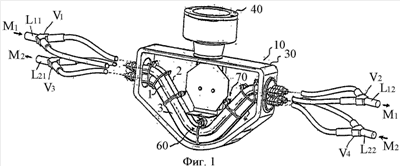
– фиг.1: в перспективе встроенный измерительный прибор с измерительным преобразователем вибрационного типа для измерения протекающих в двух линиях сред;
– фиг.2: в перспективе механические подробности первого варианта подходящего для встроенного измерительного прибора из фиг.1 измерительного преобразователя вибрационного типа без дополняющего его корпуса;
– фиг.3: вид спереди измерительного преобразователя из фиг.2 также без дополняющего его корпуса, однако с дополнительными электрическими подробностями;
– фиг.4: измерительный преобразователь из фиг.2 в разрезе по линии А-А из фиг.3 при виде снизу фиг.2 с дополняющим его корпусом;
– фиг.5: измерительный преобразователь из фиг.2 в разрезе по линии В-В из фиг.3 при виде сбоку фиг.2 также с дополняющим его корпусом;
– фиг.6: в разрезе измерительный преобразователь, модифицированный по сравнению с измерительным преобразователем из фиг.2 лишь в отношении его соединительных устройств для линий;
– фиг.7: первый перспективный вид механических подробностей второго варианта подходящего для встроенного измерительного прибора из фиг.1 измерительного преобразователя вибрационного типа;
– фиг.8: второй перспективный вид измерительного преобразователя из фиг.7;
– фиг.9: в перспективе механические подробности третьего варианта подходящего для встроенного измерительного прибора из фиг.1 измерительного преобразователя вибрационного типа.
На фиг.1 изображен встроенный измерительный прибор, в частности для одновременного измерения двух протекающих отдельно друг от друга сред. Встроенный измерительный прибор содержит для этого физико-электрический измерительный преобразователь, размещенный в первой несущей системе, выполненной, в частности, в виде корпуса преобразователя. Далее встроенный измерительный прибор содержит измерительно-рабочую электронную схему, размещенную, в частности, в корпусе 40 и электрически соединенную с измерительным преобразователем 10. Встроенный измерительный прибор служит, в частности, для определения баланса между первой средой M1, протекающей, по меньшей мере, периодически в первой линии, и второй средой М2, протекающей, по меньшей мере, периодически во второй линии, в частности разности и/или суммы массовых расходов обеих сред или же средней плотности и/или вязкости обеих сред и т.д. Среда M1 может представлять собой, например, подаваемую к резервуару или реактору среду, например жидкость, пасту и/или порошок, тогда как вторая среда М2 может быть, например, извлекаемой из того же резервуара или реактора средой. Здесь следует упомянуть, что обе среды M1, M2 могут представлять собой химически, в основном, идентичные или химически отличающиеся друг от друга среды. Точно так же обе среды могут быть одинаковы или могут отличаться друг от друга также в отношении их моментального физического состояния, например скорости течения, числа Рейнольдса или давления и т.д., и/или в отношении их моментальных физических свойств, например плотности, вязкости или температуры и т.д.
Используемый для измерения баланса измерительный преобразователь 10 представляет собой измерительный преобразователь вибрационного типа, отдельные варианты выполнения которого изображены на фиг.2-9. Подобные измерительные преобразователи служат, как уже сказано, для создания в среде, пропускаемой через вибрирующие, в частности совершающие изгибные колебания измерительные трубки, механических реакционных сил, например зависимых от массового расхода сил Кориолиса, зависимых от плотности инерционных сил и/или зависимых от вязкости сил трения, которые могут быть зарегистрированы датчиками и действуют с возможностью измерения на соответствующую измерительную трубку и совершаемые ею колебания. Реакционные силы, созданные такими, в большинстве случаев определенным образом возбужденными полезными колебаниями измерительных трубок с возможностью измерения, по меньшей мере, косвенно посредством изменений амплитуд колебаний, частот колебаний и/или фазовых положений, могут быть определены известным сам по себе для специалиста образом, например массовый расход, плотность и/или вязкость протекающей в данной измерительной трубке среды.
Как показано на фиг.2, измерительный преобразователь 10 содержит для этого первую 1 и вторую 2 измерительные трубки, служащие для ведения первой среды М1, a также третью 3 и четвертую 4 измерительные трубки, служащие для ведения второй среды М2. При работе измерительного преобразователя первая 1 и вторая 2 измерительные трубки соединены с впускной стороны с подающим среду к измерительному преобразователь первым сегментом L11, а с выпускной стороны – с отводящим среду от измерительного преобразователя вторым сегментом L12 первой линии. Точно так же третья 3 и четвертая 4 измерительные трубки соединены с впускной стороны с подающим среду к измерительному преобразователь первым сегментом L21, а с выпускной стороны – с отводящим среду от измерительного преобразователя вторым сегментом L22 второй линии.
Согласно одному варианту осуществления изобретения, как показано на фиг.2, первый впускной/выпускной конец первой измерительной трубки 1 и первый впускной/выпускной конец второй измерительной трубки 2 впадают при работе в первый распределительный элемент V1, а второй впускной/выпускной конец первой измерительной трубки 1 и второй впускной/выпускной конец второй измерительной трубки 2 входят при работе во второй распределительный элемент V2. Далее первый распределительный элемент V1, по меньшей мере, периодически соединен с первым сегментом L11 первой линии, а второй распределительный элемент V2, по меньшей мере, периодически соединен со вторым сегментом L12 первой линии. Обе измерительные трубки 1, 2, распределительные элементы и оба сегмента L11, L12 первой линии соединены между собой, следовательно, так, что через обе измерительные трубки 1, 2 при работе параллельно протекают два как можно более одинаковых по величине частичных потока первой среды или, иначе говоря, каждая из этих обеих измерительных трубок 1, 2 одновременно направляет частичный объем протекающей в первой линии среды M1. Аналогичным образом первый впускной/выпускной конец третьей измерительной трубки 3 и первый впускной/выпускной конец четвертой измерительной трубки 4 входят при работе в третий распределительный элемент V3, а второй впускной/выпускной конец третьей измерительной трубки 3 и второй впускной/выпускной конец четвертой измерительной трубки 4 входят при работе в четвертый распределительный элемент V4. Третий распределительный элемент V3, по меньшей мере, периодически соединен с первым сегментом L21 второй линии, а четвертый распределительный элемент V4, по меньшей мере, периодически соединен со вторым сегментом L22 второй линии. При работе измерительного преобразователя, по меньшей мере, периодически каждая из этих обеих измерительных трубок 3, 4 направляет одновременно частичный объем протекающей во второй линии среды М2.
Как легко понять из предшествующего описания, протекающую в обеих измерительных трубках 1, 2 первую среду M1 можно заставить течь при работе встроенного измерительного прибора практически любым, в частности также независимым от протекающей в измерительных трубках 3, 4 второй среды М2, образом. В соответствии с этим массовые расходы обеих сред M1, М2 могут также отличаться друг от друга, в частности среда M1 может протекать в первой 1 и второй 2 измерительных трубках, например также в одном общем направлении, которое, как показано на фиг.1, противонаправлено моментальному общему направлению течения среды М2 в третьей 3 и четвертой 4 измерительных трубках. Точно так же массовый расход одной из обеих сред M1, М2 может быть равен практически нулю, тогда как массовый расход соответственно другой из обеих сред M1, M2 может отличаться от нуля. Кроме того, можно заставить течь обе среды М1, М2, например с целью непосредственного измерения их общего массового расхода, через измерительные трубки в одном направлении.
Измерительные трубки измерительного преобразователя могут состоять, например, из нержавеющей стали, причем согласно одному варианту осуществления изобретения в качестве материала для измерительных трубок применяют нержавеющую сталь под европейским номером материала 1.4539, соответствующую американскому обозначению 904 L. Измерительные трубки могут быть изготовлены также из других сталей или других известных специалисту материалов, например титана, циркония, тантала или изготовленных из них сплавов. Далее в качестве материала для измерительных трубок могут применяться также пластик, стекло, керамика и т.п. Согласно другому варианту осуществления изобретения для минимизации производственных издержек цельные, в частности, измерительные трубки могут быть выполнены, по меньшей мере, попарно, в основном, идентично. К тому же измерительные трубки расположены в измерительном преобразователе предпочтительным образом так, что они, по меньшей мере, на отдельных участках, в частности также по всей своей длине, проходят параллельно друг другу.
Первая измерительная трубка 1 в изображенном на фиг.2-5 первом варианте выполнения измерительного преобразователя 10 согнута, в основном, V-образно, в частности симметрично по отношению к первой линии симметрии. Также, в основном, V-образная здесь вторая измерительная трубка 2 согнута симметрично по отношению ко второй линии симметрии. Параллельные обеим измерительным трубкам 1, 2 измерительные трубки 3, 4 также согнуты, в основном, V-образно и симметрично. Иначе говоря, каждая из измерительных трубок имеет, по меньшей мере, одну проходящую в ней по центру воображаемую, соединяющую ее первый и второй впускной/выпускной концы среднюю линию, которая описывает, в основном, V-образную форму. Преимущество, в основном, V-образно искривленных измерительных трубок состоит, помимо возможности их простого изготовления, в том числе, и в том, что они имеют сравнительно высокую стойкость к возможным действующим в направлении течения силам деформации. Здесь следует, однако, упомянуть, что вместо изображенных в первом и втором вариантах в качестве примера V-образно согнутых измерительных трубок 1-4 могут быть выбраны и другие формы. Например, у измерительных преобразователей вибрационного типа особенно зарекомендовали себя также измерительные трубки, искривленные в своей плоскости U-образно, -образно или в форме треугольника. Другие принципиально подходящие для четырех измерительных трубок формы приведены также в US-B 6711958, US-B 6457372, US-B 6450042, US-A-5796011, US-A-5301557, US-A-4876898 или US-A-4895031. Четыре измерительные трубки, как показано в третьем варианте выполнения измерительного преобразователя на фиг.6, могут быть выполнены также, в основном, прямыми.
Как видно далее из фиг.2, измерительная трубка 1 в первом варианте выполнения измерительного преобразователя имеет, в основном, прямой первый 11 и прямой второй 12 впускной/выпускной отрезки. Далее измерительная трубка 1 имеет соединенное с первым впускным/выпускным отрезком 11 первое впускное/выпускное колено 13, соединенное со вторым впускным/выпускным отрезком 12 второе впускное/выпускное колено 14, соединенный с первым впускным/выпускным коленом 13, в основном, прямой первый средний отрезок 15, соединенный со вторым впускным/выпускным коленом 14, в основном, прямой второй средний отрезок 16 и соединенное со средними отрезками 15, 16 вершинное колено 17. Измерительная трубка 2, как уже сказано, выполнена, в основном, идентично измерительной трубке 1, т.е. также имеет первый прямой впускной/выпускной отрезок 21, второй прямой впускной/выпускной отрезок 22, соединенное с первым впускным/выпускным отрезком 21 первое впускное/выпускное колено 23, соединенное со вторым впускным/выпускным отрезком 22 второе впускное/выпускное колено 24, соединенный с первым впускным/выпускным коленом 23, в основном, прямой первый средний отрезок 25, соединенный со вторым впускным/выпускным коленом 24, в основном, прямой второй средний отрезок 26 и соединенное с обоими средними отрезками 25, 26 вершинное колено 27. Совпадающая с обоими впускными/выпускными отрезками 21, 22 воображаемая впускная/выпускная ось А2 второй измерительной трубки 2 проходит, в основном, параллельно воображаемой впускной/выпускной оси A1 первой измерительной трубки 1, которая воображаемым образом соединяет оба впускных/выпускных отрезка 11, 12. Аналогичным образом третья измерительная трубка 3 образована первым прямым впускным/выпускным отрезком 31, вторым прямым впускным/выпускным отрезком 32, соединенным с первым впускным/выпускным отрезком 31 первым впускным/выпускным коленом 33, соединенным со вторым впускным/выпускным отрезком 32 вторым впускным/выпускным коленом 34, соединенным с первым впускным/выпускным отрезком 31, в основном, прямым первым впускным/выпускным средним отрезком 35, соединенным со вторым впускным/выпускным отрезком 32, в основном, прямым вторым впускным/выпускным средним отрезком 36 и соединяющим оба средних отрезка 35, 36 вершинным коленом 37, а четвертая измерительная трубка 4 образована первым прямым впускным/выпускным отрезком 41, вторым прямым впускным/выпускным отрезком 42, соединенным с первым впускным/выпускным отрезком 41 первым впускным/выпускным коленом 43, соединенным со вторым впускным/выпускным отрезком 42 вторым впускным/выпускным коленом 44, соединенным с первым впускным/выпускным отрезком 41, в основном, прямым первым впускным/выпускным средним отрезком 45, соединенным со вторым впускным/выпускным отрезком 42, в основном, прямым вторым впускным/выпускным средним отрезком 46 и соединяющим оба средних отрезка 45, 46 вершинным коленом 47. В изображенном на фиг.2 примере выполнения впускные/выпускные колена 13, 14, 23, 24 и вершинные колена 17, 27 выполнены, в основном, в форме дуги окружности.
Как видно на фиг.2-6, впускные/выпускные отрезки 11, 12, 21, 22, 31, 32, 41, 42 измерительных трубок расположены и фиксированы концами в раме измерительного преобразователя, служащей в качестве изгибно- и крутильно-жесткой в значительной степени несущей системе 30, с возможностью колебания в достаточной степени. Несущая система 30 измерительного преобразователя в первом варианте, как хорошо видно из фиг.1 и 4, практически интегрирована в корпус преобразователя, тогда как она в измерительном преобразователе во втором и третьем вариантах выполнена скорее в виде массивной несущей плиты. Как показано на фиг.2 или 6, оба впускных/выпускных отрезка 11, 12, 21, 22, 31, 32, 41, 42 каждой из измерительных трубок 1-4 могут быть ориентированы, например, соосно друг с другом. Однако существует также возможность выполнения и ориентирования четырех измерительных трубок по отношению друг к другу так, чтобы каждый из соответствующих впускных/выпускных отрезков проходил через несущую систему 30 практически на одной и той же стороне (фиг.6 и 7).
Для вставки измерительного преобразователя 10 в линии для среды в продолжении соответствующих впускных/выпускных отрезков 11, 12, 21, 22 измерительных трубок 1-4 размещены соединительные устройства VVY, например штуцеры с наружной или внутренней резьбой, фланцы или зажимные устройства, известные, например, под зарегистрированным знаком “Triclamp”. В случае, если соединяемые с измерительной трубкой 1 и/или с измерительной трубкой 2 сегменты линии являются шлангопроводами, соединительные устройства могут быть выполнены, как показано на фиг.1-4, соответствующим образом в виде шлангового наконечника, на который может быть надет соответствующий сегмент L11, L12, L21, L22 соответствующей линии. Кроме того, соединительные устройства могут быть ориентированы, в основном, соосно с соответствующей измерительной трубкой на приблизительно одинаковом расстоянии или, как показано на фиг.6, могут вести от измерительного преобразователя с взаимными расстояниями, большими по сравнению с расстояниями между измерительными трубками.
Несущая система 30 измерительного преобразователя в первом варианте содержит сравнительно плоский ровный первый впускной/выпускной рамный сегмент 31, выполненный таким же плоским и ровным второй впускной/выпускной рамный сегмент 32 и соединяющий впускные/выпускные рамные сегменты 31, 32 проходной рамный сегмент 33, в котором герметично фиксирован электрический ввод 34 (показан только на фиг.4). Выполненный в данном примере также плоским и ровным проходной рамный сегмент 33 образует с первым 31 и вторым 32 впускными/выпускными рамными сегментами соответственно прямой угол. Несущая система 30 содержит далее в первом варианте плоский первый приставной рамный сегмент 34, приставленный к первому впускному/выпускному рамному сегменту 31 под углом, который больше 90° – в данном примере это около 120°. Несущая система 30 содержит также переходящий в первый приставной рамный сегмент 34, согнутый вершинный рамный сегмент 35 и приставленный ко второму впускному/выпускному рамному сегменту 32 под тем же углом, переходящий в вершинный рамный сегмент 35 плоский второй приставной рамный сегмент 36. Так же, как и измерительные трубки 1-4, несущая система 30 может быть выполнена цельной и изготовлена, например, из имеющей переднюю 301 и заднюю 302 поверхности (показаны только на фиг.3) плоской высококачественной стали постоянных ширины и толщины посредством соответствующих гибки и сварки концов (шов 303).
Для фиксации измерительных трубок 1-4 в выполненной для измерительного преобразователя в первом варианте, в основном, коробчатой или рамной несущей системе 30 служат в данном примере, в частности, пластинчатый или мембранообразный первый фиксирующий элемент, например из стали, который механически соединен, в частности сварен или спаян, по меньшей мере, с одним из первых впускных/выпускных сегментов 11, 21, 31, 41 и с первым впускным/выпускным рамным сегментом 31, а также механически соединен, в частности сварен или спаян, по меньшей мере, с одним из вторых впускных/выпускных сегментов 12, 22, 32, 42 и со вторым впускным/выпускным рамным сегментом 32. В примере на фиг.2 и 3 первый фиксирующий элемент выполнен пластинчатым и надет, с одной стороны, на первые впускные/выпускные сегменты 11, 21, 31, 41 измерительных трубок 1-4 и механически соединен, по меньшей мере, с одним из впускных/выпускных сегментов 11, 21, 31, 41, а, с другой стороны, закрывая монтажное отверстие в первом впускном/выпускном рамном сегменте 31, соединен с последним, в частности сварен или спаян. Соответствующим образом измерительные трубки 1-4 могут быть закреплены на втором впускном/выпускном рамном сегменте 32 посредством надетой на вторые впускные/выпускные сегменты 12, 22, 32, 42 и механически соединенной, по меньшей мере, с одним из обоих второй фиксирующей пластины. Несущая система 30 в первом варианте может быть дополнена, как схематично показано на фиг.3 или 4, левой 37 и правой 38 боковыми стенками в окружающий измерительные трубки, в частности герметично, корпус преобразователя. Обе боковые стенки 37, 38 выполнены при этом в виде, в основном, плоских листов, например, из нержавеющей стали, которые, будучи согласованы с контуром открытой рамы и приварены к передней 301 и задней 302 поверхностям, дополняют открытую раму в корпус преобразователя. В качестве стали для несущей системы 30 может применяться, например, нержавеющая сталь под европейским номером материала 1.4301, соответствующим американскому обозначению 304.
Как уже сказано, у измерительного преобразователя необходимые для измерения реакционные силы в измеряемой среде создают посредством вибрации измерительных трубок. Для этого измерительный преобразователь содержит воздействующее на измерительные трубки 1-4 устройство 60 возбуждения, которое служит для приведения каждой из них при работе в подходящие для конкретного измерения полезные колебания, по меньшей мере, в пределах определенного участка, который достаточно велик для создания и регистрации названных реакционных сил в среде. Кроме того, измерительный преобразователь содержит реагирующее на вибрации измерительных трубок сенсорное устройство 70, которое служит для формирования, по меньшей мере, одного подвергаемого влиянию регистрируемой измеряемой величины первого измерительного сигнала s71 колебаний, в частности также соответствующего измерительного сигнала s72 колебаний.
Для привода измерительных трубок устройство 60 возбуждения содержит, по меньшей мере, один электромеханический, в частности электродинамический, возбудитель 61 колебаний. Он служит для преобразования введенной от соответствующей измерительно-рабочей электронной схемы, например вышеназванного кориолисова массового расходомера, электрической мощности Pехс возбуждения в такие, например пульсирующие или гармонические, силы Fexc возбуждения, которые действуют на измерительные трубки 1, 2 и, при необходимости, также на измерительные трубки 3, 4 симметрично, т.е. одновременно, равномерно, однако встречно и тем самым создают противофазные друг другу колебания измерительных трубок 1, 2; 3, 4. Силы Fexc возбуждения известным специалисту образом, например посредством предусмотренного в измерительно-рабочей электронной схеме контура регулирования тока и/или напряжения, могут регулироваться по своей амплитуде, а, например, посредством предусмотренного в измерительно-рабочей электронной схеме контура фазовой автоподстройки частоты (PLL) – по своей частоте (см. также US-A 4801897). Здесь следует еще упомянуть, что измерительно-рабочая электронная схема (не показана) может быть размещена в корпусе 40, который, как показано на фиг.1, известным специалисту образом может быть установлен, например, практически непосредственно на измерительном преобразователе или, при необходимости, расположен также на удалении от него. Как показано в качестве примера на фиг.2 и 3, первая часть 61а возбудителя 61 фиксирована на вершинном колене 17 измерительной трубки 1 в зоне ее вышеупомянутой линии симметрии, а вторая часть 61b возбудителя 61 фиксирована на вершинном колене 27 измерительной трубки 2 в зоне ее вышеупомянутой линии симметрии (фиг.4).
Согласно другому варианту возбудитель 61, как схематично показано в изображенных здесь примерах, представляет собой действующий на обе измерительные трубки 1, 2 одновременно, в частности дифференцирование, электродинамический возбудитель, первая часть 61а которого является катушкой возбуждения, а вторая часть 61b – постоянно магнитным втягиваемым якорем, который может взаимодействовать с катушкой за счет втягивания.
Сенсорное устройство 70, служащее для регистрации колебаний, в частности изгибных колебаний, вибрирующих при работе измерительных трубок, содержит у изображенного на фиг.1 измерительного преобразователя первый, в частности электродинамический, датчик 71 колебаний с впускной стороны и второй, в частности электродинамический, датчик 72 колебаний с выпускной стороны, причем оба датчика 71, 72 колебаний, реагируя на движения измерительных трубок 1, 2, в частности на их продольные отклонения и/или деформации, формируют соответственно первый s71 и второй s72 сигналы колебаний. Датчики 71, 72 колебаний фиксированы при этом на измерительных трубках 1, 2, в основном симметрично по отношению к названным линиям симметрии последних. Кроме того, оба датчика 71, 72 колебаний предпочтительно конструктивно одинаковы. К тому же они могут быть выполнены также, в частности, конструктивно одинаково с возбудителем 61 колебаний. В примере на фиг.2 и 3 первая часть 71а датчика 71 колебаний фиксирована на среднем отрезке 15 измерительной трубки 1, а вторая часть 71b – на среднем отрезке 25 измерительной трубки 2 (фиг.3). Первая часть 72а датчика 72 колебаний фиксирована на среднем отрезке 16 измерительной трубки 1, а вторая часть 72b – на среднем отрезке 26 измерительной трубки 2 (фиг.3). Согласно одному варианту измерительного преобразователя датчики 71, 72 колебаний представляют собой электродинамические датчики скорости дифференцированного действия, т.е. непосредственно регистрирующие разность путей или скоростей обеих измерительных трубок, т.е. части 71а, 72а являются катушками возбуждения, а части 71b, 72b – постоянно магнитными втягиваемыми якорями, которые могут втягиваться в соответствующие катушки возбуждения. В качестве датчиков 71, 72 колебаний могут использоваться, например, также датчики пути или ускорения.
У изображенных здесь измерительных преобразователей формируемые сенсорным устройством 70 измерительные сигналы соответствуют тем самым обоим сигналам s71 и s72 колебаний, причем взаимное фазовое положение обоих сигналов колебаний зависит от моментальных массовых расходов в измерительных трубках 1-4, а соответствующая частота сигналов – от моментальных плотностей протекающих в измерительных трубках сред. Одно преимущество использования возбудителей или датчиков колебания дифференцированного действия в связи с образованными описанным образом колебательными системами состоит далее в том, что для работы измерительного преобразователя могут использоваться также такие измерительно-рабочие электронные схемы, которые уже нашли применение, например, в традиционных кориолисовых массовых расходомерах/плотномерах. Другое преимущество следует усматривать в том, что при использовании таких традиционных измерительно-рабочих электронных схем для измерительного преобразователя только за счет одновременного пропускания обеих измеряемых сред через измерительные трубки можно непосредственно регистрировать разность обоих массовых расходов, так что для измерения разности могут использоваться также реализованные в традиционных кориолисовых массовых расходомерах/плотномерах способы обработки измерительных сигналов без существенного изменения, выходящего за пределы возможного согласования с фактическими измерительными сигналами и их уровнями. Это является, без сомнения, также значительным преимуществом в отношении снижения издержек.
Поскольку измерительный преобразователь должен быть еще подключен к соответствующей измерительно-рабочей электронной схеме, а она, как уже сказано, размещена в расположенном, при необходимости, непосредственно на измерительном преобразователе корпусе 40 так, что возникает функционально-способный компактный встроенный измерительный прибор, на несущей системе 30, согласно первому варианту осуществления изобретения напротив вершинного рамного сегмента 35 предусмотрен, в частности, герметичный ввод, содержащий несколько электрических проводников. Ввод содержит закрепленный на несущей системе 30, например посредством сварного соединения, фланец 90, служащий для удержания изображенного только на фиг.1 корпуса 40 электронной схемы. Фланец 90 имеет отверстие 91, так что ввод во время монтажа доступен снаружи корпуса преобразователя. Ввод содержит далее закрепленную посредством согнутого держателя 95 на несущей системе 30 и сходящуюся к вершинным коленам между нею и ними печатную плату 96. На ней расположены проводящие дорожки (см. проводящую дорожку 97, показанную только на фиг.2). К этим проводящим дорожкам и, следовательно, также к отдельным проводникам ввода 500 подключены выводы 63, 64 устройства 40 возбуждения, выводы 73-76 сенсорного устройства 70 и выводы 83, 84 первого 81 и второго 82 датчиков температуры. Выводы 63, 64, 73-76, 83, 84 видны только на фиг.2. Дополнительно предусмотрена также проводящая дорожка SN для нулевой точки схемы, фиксированная на металлическом держателе 95 с помощью металлических крепежных средств, соединенных с ним механически и поэтому также электрически. Выполненный, в частности, в виде платинового резистора датчик 81 температуры (виден только на фиг.2 и 3) может быть закреплен, например, на одном из впускных/выпускных колен измерительной трубки 1, например клеем. Таким же образом датчик 82 температуры может быть размещен на одном из впускных/выпускных колен измерительной трубки 3. Датчики 81, 82 температуры служат, как уже сказано, для измерения моментальной температуры сред M1, M2. Однако существует также возможность расположения датчика температуры в измерительном преобразователе, например на описанной ниже более подробно, соединяющей первую и третью измерительные трубки узловой пластине или соединительной шайбе, между первой и третьей измерительными трубками с возможностью измерения им практически средней температуры, подвергаемой влиянию обеими средами M1, M2. Вследствие этого можно также, при необходимости, отказаться от второй температуры для измерительных трубок.
Как видно на фиг.3, ввод имеет далее выполненную в проходном рамном сегменте 33 прорезь 361, через которую вставлена и проходит во фланец 90 печатная плата 96, причем между печатной платой 96 и прорезью 361 соблюдено достаточное для их электрической изоляции расстояние. Далее печатная плата 96 вставлена через шайбу 362 из изолирующего материала, прилегающую со стороны отверстия к проходному рамному сегменту 33. Изолирующая заливочная масса 363 полностью заполняет лежащую над шайбой 362 частью отверстия 91, причем заливочная масса 363 может также более или менее проникать в пространство между печатной платой 96 и внутренней стенкой прорези 361. В качестве альтернативы фиксированному непосредственно на несущей системе 30 корпусу 40 электронной схемы может быть использован также, например, корпус для подключаемой рабоче-обрабатывающей электронной схемы, расположенный на удалении от измерительного преобразователя и соединенный с ним через соответствующий присоединительный кабель.
Согласно одному варианту осуществления изобретения измерительные трубки 1-4 для точного согласования их механических собственных частот и/или уменьшения возможных выходящих наружу измерительного преобразователя вибраций механически соединены между собой посредством первой узловой пластины 51 вблизи места, в котором первый впускной/выпускной отрезок переходит в первое впускное/выпускное колено, и механически соединены между собой посредством второй узловой пластины 52 вблизи места, в котором первое впускное/выпускное колено переходит в первый средний отрезок. Согласно одному усовершенствованию изобретения измерительные трубки 1-4 механически соединены между собой посредством третьей узловой пластины 53 вблизи места, в котором второй впускной/выпускной отрезок переходит во второе впускное/выпускное колено и механически соединены между собой посредством четвертой узловой пластины 54 вблизи места, в котором второе впускное/выпускное колено переходит во второй средний отрезок. Четыре узловые пластины 51-54 могут представлять собой, например, тонкие шайбы, в частности из того же материала, что и измерительные трубки. Эти шайбы снабжены отверстиями, внутренний диаметр которых приблизительно соответствует наружному диаметру измерительных трубок 1-4, и прорезями, так что шайбы могут быть сначала зажаты на измерительных трубках 1, 2, а затем соединены с ними посредством высокотемпературной пайки; при этом прорези также соединяют между собой посредством высокотемпературной пайки, так что шайбы сидят на измерительных трубках 1-4 неразрезными.
Согласно другому варианту осуществления изобретения измерительные трубки 1, 2 измерительного преобразователя на фиг.2, 3, 7, 8 при работе приводят посредством устройства 60 возбуждения в камертонообразные изгибные колебания, так называемые консольные колебания. В противоположность этому измерительные трубки 1, 2 измерительного преобразователя в третьем варианте приводят в такие изгибные колебания, которые являются, в основном, копланарными, т.е. лежащими в одной общей плоскости. Третью 3 и четвертую 4 измерительные трубки приводят в колебания описанным выше образом.
Возбужденные при работе устройством 60 возбуждения колебания имеют согласно другому варианту осуществления изобретения частоту, которая приблизительно равна механической собственной частоте содержащей четыре измерительные трубки колебательной системы или лежит, по меньшей мере, вблизи такой собственной частоты. Вследствие этого можно, с одной стороны, минимизировать электрическую мощность, моментально необходимую для поддержания колебаний. С другой стороны, с помощью частоты возбужденных колебаний можно легко определить среднюю плотность обеих сред M1, M2. Кроме того, предусмотрено возбуждение приведенных в колебания, в основном, с одинаковой частотой измерительных трубок 1-4 так, чтобы, по меньшей мере, при не протекающих средах M1, М2 первая 1 и третья 3 измерительные трубки колебались, в основном, синхронно друг другу, т.е., в основном, с одинаковой формой колебаний, т.е., в основном, с одинаковым фазовым положением и приблизительно одинаковой амплитудой. Аналогичным образом у этого варианта осуществления изобретения вторую 2 и четвертую 4 измерительные трубки приводят в колебания, в основном, синхронно друг другу.
Для минимизации необходимых для этого технических затрат на расчет устройства 60 возбуждения и сенсорного устройства 70, с одной стороны, и для повышения точности измерений, в частности также стабильности нуля, с другой стороны, согласно одному усовершенствованию изобретения, первая 1 и третья 3 измерительные трубки на удалении от своих первых и вторых впускных/выпускных концов, а также от предусмотренных, при необходимости, узловых пластин 51-54, в основном, жестко связаны между собой, по меньшей мере, в отдельных точках таким образом, что обе касающиеся друг друга, при необходимости, на отдельных участках измерительные трубки 1, 3, образующие включающую в себя обе измерительные трубки 1, 3, но не измерительные трубки 2, 4 первую группу измерительных трубок, действуют в качестве общей первой колебательной системы. Иначе говоря, обе измерительные трубки 1, 3 соединены между собой в пределах совершающего при работе полезные колебания участка таким образом, что это практически механически вызывает упомянутое выше синхронное колебание. Механическая связь обеих измерительных трубок 1, 3 может происходить, например, также посредством соединительных элементов VS1, VS2, VS3, которые выполнены, например, в виде тонких шайб или пластин, простых зажимных блоков и т.п. и фиксированы на обеих измерительных трубках 1, 3 на расстоянии друг от друга подходящим образом, например посредством высокотемпературной пайки, сварки или свинчивания. Соединительные шайбы могут быть расположены при этом, как показано на фиг.2 или 3, например, на высоте или, по меньшей мере, вблизи датчиков 71, 72 колебаний и/или на высоте или вблизи возбудителя 61 колебаний. Аналогичным образом у этого усовершенствования изобретения также вторая 2 и четвертая 4 измерительные трубки, образующие включающую в себя только эти обе, при необходимости, также касающиеся друг друга измерительные трубки, действующую в качестве общей второй колебательной системы вторую группу измерительных трубок, на удалении от своих первых и вторых впускных/выпускных концов, в основном, жестко связаны между собой, по меньшей мере, в отдельных точках. Для этого на обеих измерительных трубках 2, 4 описанным выше образом могут быть расположены и фиксированы простые соединительные элементы VS4, VS5, VS6. В качестве альтернативы или в дополнение к соединительным шайбам служащая для образования первой или второй группы измерительных трубок механическая связь может быть выполнена также таким образом, что соответствующие измерительные трубки 1, 3; 2, 4 на удалении от своих первых и вторых впускных/выпускных концов, в основном, жестко связаны между собой на большем отрезке.
Согласно одному варианту этого усовершенствования изобретения измерительные трубки выполнены и механически связаны между собой так, что образованная первой 1 и третьей 3 измерительными трубками первая колебательная система и образованная второй 2 и четвертой 3 измерительными трубками вторая колебательная система имеют, в основном, одинаковые механические собственные частоты.
Согласно одному варианту измерительные трубки приводятся в колебания устройством 60 возбуждения при работе, в основном, с одинаковой частотой, в частности на одной общей естественной собственной частоте первой и второй колебательных систем. Преимущественно колебания обеих групп измерительных трубок таковы, что совершаемые ими при работе вибрации, по меньшей мере, периодически являются изгибными колебаниями вокруг воображаемой оси колебаний, соединяющей первый и соответствующий второй впускные/выпускные концы, или, в основном, параллельной ей воображаемой оси колебаний. Предпочтительным образом колебания первой и второй колебательных систем таковы, что первая и вторая измерительные трубки, по меньшей мере, периодически колеблются, в основном, противофазно друг другу, т.е. с взаимным фазовым сдвигом около 180°, а третья и четвертая измерительные трубки также, по меньшей мере, периодически колеблются, в основном, противофазно друг другу, тогда как измерительные трубки, входящие в одну группу, т.е. первая 1 и третья 3 или вторая 2 и четвертая 4, по меньшей мере, при покоящихся средах колеблются одновременно, в основном, равнофазно друг другу. В случае необходимости обе группы измерительных трубок, например в целях непосредственного измерения общего массового расхода обеих сред M1, M2, могут периодически приводиться в равнофазные друг другу колебания, т.е. с взаимным фазовым сдвигом около нуля.
Как показано на фиг.2, возбудитель 61 колебаний у измерительного преобразователя в первом варианте расположен над первой и второй измерительными трубками и, следовательно, также над общим локальным центром тяжести всех четырех измерительных трубок, лежащим в воображаемой плоскости сечения, проходящей через место установки возбудителя 61 колебаний. В противоположность этому возбудитель 61 колебаний у измерительного преобразователя во втором варианте на фиг 7 и 8, а также в третьем варианте на фиг.9 расположен приблизительно на высоте названного общего центра тяжести, так что введенная затем возбудителем 61 колебаний в измерительные трубки 1-4 сила возбуждения воздействует, в основном, в общем центре тяжести первой 1 и третьей 3 измерительных трубок и в общем центре тяжести второй 2 и четвертой 4 измерительных трубок. Здесь следует, однако, настоятельно указать на то, что, само собой, даже при расположении измерительных трубок в первом варианте на фиг.2, т.е. с попарно уложенными друг над другом искривленными измерительными трубками, возбудитель колебаний может быть расположен относительно измерительных трубок и фиксирован на них так, что введенная затем возбудителем колебаний в измерительные трубки сила возбуждения будет воздействовать, в основном, в общем локальном центре тяжести первой и третьей измерительных трубок и в общем локальном центре тяжести второй и четвертой измерительных трубок. Наоборот, при расположении измерительных трубок измерительного преобразователя во втором или третьем варианте соответствующий возбудитель колебаний может быть расположен также вне общего центра тяжести измерительных трубок. Особенно у измерительных трубок измерительного преобразователя в третьем варианте это имеет то преимущество, что дополнительно к изгибным колебаниям могут быть возбуждены полезные крутильные колебания, благодаря чему в моментально находящейся в соответствующей измерительной трубке среде в значительной степени создаются зависимые, главным образом, от вязкости силы трения или сдвига, оказывающие демпфирующее, с возможностью измерения действие на колебания измерительных трубок. На основе этого с помощью измерительных сигналов колебаний и/или с помощью введенной в устройство 60 возбуждения тока возбуждения можно определить тем самым, также, по меньшей мере, одну среднюю вязкость обеих сред M1, M2.
Образование двух групп измерительных трубок описанным образом имеет далее то преимущество, что четыре измерительные трубки уменьшаются до двух колебательных систем, каждая из которых сама по себе действует как единственная измерительная трубка, поскольку созданные возбудителем 61 колебаний силы возбуждения действуют на основе механической связи между первой 1 и второй 2, а также в равной мере между третьей 3 и четвертой 4 измерительными трубками, а вызванные в целях измерения в средах реакционные силы накладываются друг на друга через связанные между собой измерительные трубки отдельных групп и могут таким образом сообща передаваться обратно на датчики колебаний. Возможные различия между обеими средами, например в массовом расходе, температуре и/или плотности и т.д., передаются предпочтительным образом в равной степени на первую и, в основном, идентичную ей вторую колебательные системы, в результате чего может происходить взаимная компенсация потенциально вызывающих неточности измерений сбоев очень простым образом непосредственно в измерительном преобразователе. Точно так же за счет связи измерительных трубок в группы описанного рода можно эффективно избежать также возможного асинхронного колебания измерительных трубок 1, 3; 2, 4 при не протекающих средах M1, M2, благодаря чему возникающие при работе асинхронные колебания измерительных трубок 1, 3; 2, 4, выражающиеся в соответствующем фазовом сдвиге между обоими измерительными сигналами s1, s2 колебаний, в преобладающей степени следуют из измеряемой разности между массовыми расходами обеих сред M1, M2.
Другое преимущество механической связи следует усматривать также в том, что каждая из образованных групп измерительных трубок для устройства 60 возбуждения и сенсорного устройства 70, а следовательно, также для измерительно-рабочей электронной схемы действует практически как единственная измерительная трубка. Это, в свою очередь, приводит к тому, что, по меньшей мере, для предварительной обработки измерительных сигналов и их возможного оцифровывания можно привлечь зарекомендовавшие себя технологии обработки сигналов и также зарекомендовавшую себя, в частности двухканальную, т.е. обрабатывающую формированные только двумя датчиками колебаний измерительные сигналы колебаний, измерительную схему из области измерения массового расхода. Точно так же для запускающей возбудитель рабочей схемы могут быть вполне использованы известные специалисту схемы возбуждения, в частности также одноканальные, т.е. вырабатывающие ток возбуждения для единственного возбудителя. Здесь следует, правда, указать еще и на то, что, в частности, при отказе от описанной выше механической связи измерительных трубок 1-4 для образования первой и второй колебательных систем дополнительно к первому возбудителю 61 колебаний могут быть предусмотрены другие возбудители колебаний, действующие, в частности, только на третью 3 и четвертую 4 измерительные трубки. Точно так же могут быть предусмотрены дополнительные датчики колебаний, регистрирующие, в частности, только колебания третьей 3 и четвертой 4 измерительных трубок.
В первом варианте измерительного преобразователя, у которого первая измерительная трубка 1 присоединена к третьей измерительной трубке 3, а вторая измерительная трубка 2 – к четвертой измерительной трубке 4 (фиг.2 и 3), так что они проходят, в основном, параллельно друг другу, измерительный преобразователь имеет воображаемую здесь, в основном, плоскую, секущую поверхность, которая пересекает первую 1 и третью 3 измерительные трубки так, что в ней сообща проходят их средние линии. Далее измерительный преобразователь имеет воображаемую здесь, в основном, также плоскую, секущую поверхность, которая пересекает вторую 2 и четвертую 4 измерительные трубки так, что в ней сообща проходят их средние линии. Кроме того, измерительные трубки расположены в этом варианте преимущественно так, что эти обе, в частности плоские, секущие поверхности ориентированы, в основном, параллельно друг другу. За счет этого третья 3 и четвертая 4 измерительные трубки выполнены немного больше, чем первая 1 и вторая 2 измерительные трубки. В противоположность этому у второго варианта измерительного преобразователя на фиг.7 и 8 также с криволинейными измерительными трубками, средние линии которых распределены, однако, по четырем, в основном, параллельным друг другу воображаемым, в частности плоским, секущим поверхностям, как и в третьем варианте на фиг.5 с прямыми измерительными трубками, все измерительные трубки имеют не только, в основном, одинаковую форму, но и выполнены также, в основном, одинаковой величины.
Согласно другому варианту осуществления изобретения, в частности второму или третьему, измерительные трубки выполнены, кроме того, и расположены в измерительном преобразователе так, что минимальное боковое расстояние между первой и второй измерительными трубками существенно больше, чем максимальное боковое расстояние между первой и третьей измерительными трубками и/или максимальное боковое расстояние между второй и четвертой измерительными трубками. Очень предпочтительным, во-первых, в отношении изготовления, а, во-вторых, также в отношении достигаемой точности измерений оказалось при этом, если измерительные трубки выполнены и расположены в измерительном преобразователе так, что первая и третья и вторая и четвертая измерительные трубки касаются друг друга, по меньшей мере, на отдельных участках, что способствует компенсации температуры между измерительными трубками 1, 3; 2, 4. Особенно просто и рентабельно, как и с хорошей воспроизводимостью, измерительный преобразователь может быть изготовлен тогда, когда первая 1 и третья 3 измерительные трубки на удалении от своих первых и вторых впускных/выпускных концов не только касаются друг друга описанным образом, но и спаяны между собой, в частности посредством высокотемпературной пайки, и/или сварены с образованием соединительного шва, и если вторая 2 и четвертая 4 измерительные трубки на удалении от своих первых и вторых впускных/выпускных концов также спаяны между собой, в частности посредством высокотемпературной пайки, и/или сварены с образованием соединительного шва.
Наконец, согласно другому варианту осуществления изобретения предусмотрено закрепление несущей системы 30, в частности также с возможностью колебания, на внешней, в частности заключающей весь встроенный измерительный прибор, несущей конструкции и/или, по меньшей мере, на одной из присоединенных линий для среды, в частности на тот случай, если она выполнена в виде, в основном, жесткого трубопровода.
Формула изобретения
1. Измерительный преобразователь вибрационного типа для измерения текучих сред, содержащий, по меньшей мере, четыре имеющие первый и второй впускные/выпускные концы, вибрирующие при работе, по меньшей мере, периодически, в частности одновременно, измерительные трубки (1, 2, 3, 4) для направления измеряемых сред, вызывающее вибрации измерительных трубок электромеханическое, в частности электродинамическое, устройство (60) возбуждения, и реагирующее, по меньшей мере, на локальные вибрации измерительных трубок сенсорное устройство (70) для формирования, по меньшей мере, одного подвергаемого влиянию вибраций, по меньшей мере, одной из измерительных трубок измерительного сигнала, причем, по меньшей мере, из четырех измерительных трубок первая и вторая измерительные трубки (1, 2), по меньшей мере, временно вставлены в первую линию для среды с возможностью направления каждой из этих обеих измерительных трубок (1, 2) одновременно части объема протекающей через первую линию среды (M1) и причем, по меньшей мере, из четырех измерительных трубок третья и четвертая измерительные трубки (3, 4), по меньшей мере, временно вставлены во вторую линию для среды с возможностью ведения каждой из этих обеих измерительных трубок (3, 4) одновременно части объема протекающей через вторую линию среды (М2).
2. Преобразователь по п.1, у которого первый впускной/выпускной конец первой и второй измерительных трубок (1, 2) соединен при работе с первым распределительным элементом (V1), а второй впускной/выпускной конец первой и второй измерительных трубок (1, 2) соединен при работе со вторым распределительным элементом (V2), и у которого первый впускной/выпускной конец третьей и четвертой измерительных трубок (3, 4) соединен при работе с третьим распределительным элементом (V3), а второй впускной/выпускной конец третьей и четвертой измерительных трубок (3, 4) соединен при работе с четвертым распределительным элементом (V4), причем первый распределительный элемент (V1) присоединен к подающему среду к измерительному преобразователю первому отрезку (L11) первой линии, а второй распределительный элемент (V2) присоединен к отводящему среду от измерительного преобразователя второму отрезку (L12) первой линии, и причем третий распределительный элемент (V3) присоединен к подающему среду к измерительному преобразователю первому отрезку (L21) второй линии, а четвертый распределительный элемент (V4) присоединен к отводящему среду от измерительного преобразователя второму отрезку (L22) второй линии.
3. Преобразователь по одному из пп.1 и 2, у которого устройство (60) возбуждения содержит электродинамический возбудитель (61) колебаний, в частности дифференцированного действия, который воздействует на измерительные трубки (1, 2, 3, 4) через связанную, в основном, жестко с первой и/или третьей измерительной трубкой (1, 3) катушку (61а) возбуждения, а также через втягиваемый в нее, связанный, в основном, жестко со второй и/или четвертой измерительной трубкой (2, 4) якорь (61b).
4. Преобразователь по п.3, у которого возбудитель (61) колебаний расположен выше общего локального центра тяжести всех четырех измерительных трубок (1, 2, 3, 4), лежащего в проходящей через место установки возбудителя (61) колебаний, воображаемой плоскости сечения.
5. Преобразователь по п.3, у которого возбудитель (61) колебаний расположен в измерительном преобразователе и фиксирован на измерительных трубках (1, 2, 3, 4) с возможностью воздействия введенной возбудителем колебаний в измерительные трубки силы возбуждения соответственно, в основном, в общем локальном центре тяжести первой и третьей измерительных трубок (1, 3) и в общем локальном центре тяжести второй и четвертой измерительных трубок (2, 4), причем оба центра тяжести лежат в проходящей через место установки возбудителя (61) колебаний воображаемой плоскости сечения.
6. Преобразователь по п.3, у которого сенсорное устройство (70) выполнено в виде электродинамического сенсорного устройства, в частности дифференцированного действия, которое содержит, по меньшей мере, две сенсорные катушки (71а, 72а), в основном, одинаковые по конструкции с катушкой (61а) возбуждения устройства возбуждения, и, по меньшей мере, два втягиваемых якоря (71b, 72b), в основном, одинаковых по конструкции с втягиваемым якорем (61b) сенсорного устройства.
7. Преобразователь по п.6, у которого сенсорное устройство содержит ровно две сенсорные катушки и ровно два втягиваемых якоря.
8. Преобразователь по одному из пп.1 и 2, содержащий первую несущую систему (30) для удержания измерительных трубок (1, 2, 3, 4) с возможностью колебания, причем первая несущая система (30) фиксирована, по меньшей мере, на одном первом впускном/выпускном конце одной из четырех измерительных трубок и, по меньшей мере, на одном втором впускном/выпускном конце одной из четырех измерительных трубок (1, 2, 3, 4).
9. Преобразователь по п.8, у которого первая несущая система (30) фиксирована на первом и втором впускном/выпускном концах, по меньшей мере, двух из четырех, в частности каждой из четырех, измерительных трубок (1, 2, 3, 4).
10. Преобразователь по одному из пп.1 и 2, у которого измерительные трубки (1, 2, 3, 4) выполнены и расположены в измерительном преобразователе так, что минимальное боковое расстояние между первой и второй измерительными трубками (1, 2) существенно больше, чем максимальное боковое расстояние между первой и третьей измерительными трубками (1, 3) и/или максимальное боковое расстояние между второй и четвертой измерительными трубками (2, 4).
11. Преобразователь по одному из пп.1 и 2, у которого измерительные трубки (1, 2, 3, 4) выполнены и расположены в измерительном преобразователе так, что они, по меньшей мере, на отдельных участках проходят, в основном, параллельно друг другу,
12. Преобразователь по п.11, у которого первая и третья измерительные трубки (1, 3) касаются друг друга, по меньшей мере, на отдельных участках, а вторая и четвертая измерительные трубки (2, 4) также касаются друг друга, по меньшей мере, на отдельных участках.
13. Преобразователь по одному из пп.1 и 2, у которого первая и третья измерительные трубки (1, 3), в основном, жестко связаны между собой, по меньшей мере, в отдельных точках на удалении от своих первых и вторых впускных/выпускных концов для образования первой группы измерительных трубок, а вторая и четвертая измерительные трубки (2, 4) также, в основном, жестко связаны между собой, по меньшей мере, в отдельных точках на удалении от своих первых и вторых впускных/выпускных концов для образования второй группы измерительных трубок.
14. Преобразователь по одному из пп.1 и 2, у которого первая и третья измерительные трубки (1, 3), в основном, жестко связаны между собой, по меньшей мере, на отдельных участках на удалении от своих первых и вторых впускных/выпускных концов, а вторая и четвертая измерительные трубки (2, 4) также, в основном, жестко связаны между собой, по меньшей мере, на отдельных участках плоскостно на удалении от своих первых и вторых впускных/выпускных концов.
15. Преобразователь по п.14, у которого первая и третья измерительные трубки (1, 3) спаяны, в частности, посредством высокотемпературной пайки, и/или сварены между собой на удалении от своих первых и вторых впускных/выпускных концов для образования соединительного шва, а вторая и четвертая измерительные трубки (2, 4) также спаяны, в частности, посредством высокотемпературной пайки, и/или сварены между собой на удалении от своих первых и вторых впускных/выпускных концов для образования соединительного шва.
16. Преобразователь по п.13, у которого первая колебательная система, образованная первой и третьей измерительными трубками (1, 3), и вторая колебательная система, образованная второй и четвертой измерительными трубками (2, 4), имеют, в основном, одинаковые собственные частоты.
17. Преобразователь по п.16, у которого измерительные трубки (1, 2, 3, 4) колеблются при работе, в основном, с одинаковой частотой, в частности на естественной собственной частоте первой и второй колебательных систем.
18. Преобразователь по п.17, у которого первая и вторая измерительные трубки (1, 2), по меньшей мере, периодически колеблются, в основном, противофазно друг другу, а третья и четвертая измерительные трубки (2, 4) также, по меньшей мере, периодически колеблются, в основном, противофазно друг другу.
19. Преобразователь по одному из пп.1 и 2, у которого совершенные измерительными трубками при работе вибрации являются, по меньшей мере, периодически изгибными колебаниями вокруг воображаемой оси, соединяющей первый и соответствующий второй впускной/выпускной концы, или параллельной ей воображаемой оси.
20. Преобразователь по одному из пп.1 и 2, у которого каждая из четырех измерительных трубок (1, 2, 3, 4) имеет воображаемую среднюю линию, соединяющую ее первый и второй впускной/выпускной концы.
21. Преобразователь по п.20, у которого измерительные трубки (1, 2, 3, 4) выполнены и расположены в измерительном преобразователе так, что, по меньшей мере, две из четырех воображаемых средних линий проходят в одной общей воображаемой, в частности плоской, секущей поверхности измерительного преобразователя.
22. Преобразователь по п.21, у которого измерительные трубки (1, 2, 3, 4) выполнены и расположены в измерительном преобразователе так, что четыре воображаемые средние линии распределены по двум воображаемым, в основном, параллельным друг другу, в частности плоским, секущим поверхностям измерительного преобразователя.
23. Преобразователь по п.20, у которого измерительные трубки (1, 2, 3, 4) выполнены и расположены в измерительном преобразователе так, что четыре воображаемые средние линии распределены по четырем воображаемым, в основном, параллельным друг другу, в частности плоским, секущим поверхностям измерительного преобразователя.
24. Преобразователь по п.20, у которого измерительные трубки (1, 2, 3, 4) выполнены и расположены в измерительном преобразователе так, что все четыре воображаемые средние линии проходят в одной общей воображаемой, в частности плоской, секущей поверхности измерительного преобразователя.
25. Преобразователь по одному из пп.1 и 2, у которого четыре измерительные трубки (1, 2, 3,4) выполнены, в основном, прямыми.
26. Преобразователь по одному из пп.1 и 2, у которого четыре измерительные трубки (1, 2, 3, 4) выполнены, в основном, в равной степени, в частности, V- или U-образно, криволинейными.
27. Преобразователь по п.26, у которого четыре измерительные трубки (1, 2, 3, 4) выполнены, в основном, V-образно, криволинейными.
28. Преобразователь по одному из пп.1 и 2, у которого четыре измерительные трубки (1, 2, 3, 4) выполнены, в основном, идентичными.
29. Преобразователь по одному из пп.1 и 2, у которого направляемые в первой и второй измерительных трубках (1, 2) частичные объемы протекающей в первой линии среды (M1) имеют общее направление течения, которое, по меньшей мере, периодически противонаправлено направлению течения направляемых в третьей и четвертой измерительных трубках (3, 4) частичных объемов протекающей во второй линии среды (М2).
30. Преобразователь по одному из пп.1 и 2, у которого направляемые в первой и второй измерительных трубках (1, 2) частичные объемы протекающей в первой линии среды имеют общее направление течения, которое, по меньшей мере, периодически равнонаправлено направлению течения направляемых в третьей и четвертой измерительных трубках (3, 4) частичных объемов протекающей во второй линии среды.
31. Преобразователь по одному из пп.8 и 9, у которого первая несущая система (30) закреплена на внешней, в частности, заключающей измерительный преобразователь второй несущей системе и/или, по меньшей мере, на одной из присоединенных линий, в частности, с возможностью вибрации.
32. Преобразователь по одному из пп.1 и 2, содержащий, по меньшей мере, один датчик (81, 82) температуры, термически связанный, по меньшей мере, с одной из измерительных трубок (1, 2, 3, 4) и реагирующий на изменения ее температуры.
33. Встроенный измерительный прибор для определения массового расхода протекающей в первой линии первой среды (M1) и массового расхода протекающей во второй линии второй среды (М2) и/или для определения баланса разности между массовым расходом первой среды и массовым расходом второй среды, содержащий измерительный преобразователь по любому из пп.1-32.
РИСУНКИ
MM4A – Досрочное прекращение действия патента СССР или патента Российской Федерации на изобретение из-за неуплаты в установленный срок пошлины за поддержание патента в силе
Дата прекращения действия патента: 29.06.2009
Извещение опубликовано: 10.08.2010 БИ: 22/2010
|
|