|
|
(21), (22) Заявка: 2006132495/09, 11.03.2005
(24) Дата начала отсчета срока действия патента:
11.03.2005
(30) Конвенционный приоритет:
12.03.2004 KR 10-2004-0017811
(43) Дата публикации заявки: 20.03.2008
(46) Опубликовано: 10.01.2009
(56) Список документов, цитированных в отчете о поиске:
RU 2111619 C1, 20.05.1998. RU 2172077 C2, 10.05.2000. RU 98115844 A, 10.06.2000. KR 20020032679, 04.05.2002. KR 20030079612, 10.10.2003.
(85) Дата перевода заявки PCT на национальную фазу:
11.09.2006
(86) Заявка PCT:
KR 2005/000703 (11.03.2005)
(87) Публикация PCT:
WO 2005/088871 (22.09.2005)
Адрес для переписки:
129090, Москва, ул. Б.Спасская, 25, стр.3, ООО “Юридическая фирма Городисский и Партнеры”, пат.пов. Ю.Д.Кузнецову, рег.№ 595
|
(72) Автор(ы):
ШИМ Дзае-Дзеонг (KR), ЛИМ Геун-Хви (KR), ЧАНГ Хонг-Сунг (KR), ПАРК Дзунг-Шин (KR)
(73) Патентообладатель(и):
САМСУНГ ЭЛЕКТРОНИКС КО., ЛТД. (KR)
|
(54) СПОСОБ И УСТРОЙСТВО ДЛЯ ПОСТРОЕНИЯ КАРТЫ IE С ИСПОЛЬЗОВАНИЕМ РЕДУЦИРОВАННОГО CID В ШИРОКОПОЛОСНЫХ OFDMA СИСТЕМАХ
(57) Реферат:
Изобретение относится к системам доступа с мультиплексированием с ортогональным частотным разделением сигналов, в частности к способу выделения пакетных данных для мобильной станции абонента (MSS). Техническим результатом является обеспечение управления уменьшением идентификатора соединения (CID) терминала, соединенного с базовой станцией, с помощью вставки системной информации, отражающей уменьшен ли до кадра CID в широкополосной беспроводной системе связи. Это обеспечивается тем, что при передаче информации о выделении пакетов базовой станцией в широкополосной беспроводной системе связи, в которой передаваемый кадр включает в себя символы, и ортогональные поднесущие на частотной оси составляют каждый из символов на основе заданной единицы времени. При этом генерируют редуцированный идентификатор соединения (CID) с помощью редуцирования базового CID мобильного терминала, соединенного с базовой станцией, когда основной CID существует в заданном диапазоне, и вставляют MAP, который включает в себя разрешенное поле, представляющее собой редуцированный CID и либо используемый, либо неиспользуемый редуцированный CID, в кадр, и передают кадр в мобильный терминал. 7 н. и 15 з.п. ф-лы, 11 ил.
Область техники, к которой относится изобретение
Настоящее изобретение относится к системам доступа с мультиплексированием с ортогональным частотным разделением сигналов, в частности к способу выделения пакетных данных для мобильной станции абонента (MSS).
Уровень техники
Традиционные мобильные сети связи были разработаны для обеспечения услуг, основанных на голосе, а именно: голосовой связи. Мобильные сети связи имеют недостатки, заключающиеся в том, что полоса пропускания для передачи данных относительно узкая, так как передача голосовых данных не требует большой полосы пропускания, и плата за услуги высока. Тем не менее с увеличением требований к услугам беспроводной связи, включая доступ к сети Интернет и мультимедийному контенту, традиционные мобильные сети связи перестали удовлетворять требованиям пользователей.
Группа стандартизации Института инженеров по электротехнике и электронике IEEE 802.16e лоббирует адаптацию стандарта IEEE 802.16d как стандарта для обеспечения услуги широкополосного беспроводного Интернета для фиксированных станций абонентов.
По сравнению с традиционными беспроводными технологиями стандарт IEEE 802.16d позволяет передавать данные массовой памяти за короткое время с помощью обеспечения широкой полосы пропускания для данных и с помощью эффективного использования каналов при разделении каналов между всеми пользователями. Тем не менее, в стандарте IEEE 802.16d все пользователи, соединенные с базовой станцией, разделяют и используют общий канал. Далее, так как используемый интервал канала для каждого пользователя выделяется базовой станцией, базовая станция должна информировать каждого пользователя о MAP, представляющего информацию о пакетном выделении, так что каждый пользователь может разделять и использовать каждый кадр канала. В стандарте IEEE 802.16d MAP разделяется на UL_MAP и DL_MAP, которые содержатся во фронтальной части каждого кадра, и затем передаются каждому пользователю.
На фиг.1 представлена диаграмма, показывающая структуры кадров для нисходящей линии связи и для восходящей линии связи в стандарте IEEE 802.16d, в соответствии с предшествующим уровнем техники. На фиг.1 вертикальная ось представляет собой множественные номера 147 подканалов, и горизонтальная ось представляет собой номера 145 символов OFDMA.
Сначала будет описана нисходящая линия 149 связи. Преамбула 111 расположена во фронтальной части подканала, образующего нисходящую линию связи. Информация о широковещательных данных, такая как заголовок управления кадром (FCH) 113, DL_MAP 115 и UL_MAP 117, расположена за преамбулой 111. Далее располагаются DL пакеты 121, 123, 125, 127 и 129, следуя за информацией о широковещательных данных.
Затем, в восходящей линии 153 связи существуют преамбулы 131, 133 и 135 во фронтальной части UL пакетов 137, 139 и 141 соответственно с упорядоченным подканалом 143.
DL_MAP 115 и UL_MAP 117 содержат информацию, относящуюся к позициям и выделению DL пакетов 121, 123, 125, 127 и 129 и UL пакетов 137, 139 и 141. Информация передается от базовой станции к MSS. Затем, MSS переменно принимает подканал с объединенной частотой и символом для каждого кадра, с помощью информации о позиции и выделении для UL пакетов 137, 139 и 141 и DL пакетов 121, 123, 125, 127 и 129, содержащейся в DL_MAP 115 и UL_MAP 117. Подканал, используемый в каждом кадре, не является постоянным, а является переменным.
Каждый информационный элемент MAP (MAP_IE) представляет собой MAP для одного терминала. Каждый терминал проверяет, является ли базовый идентификатор соединения (базовый CID), содержащийся в MAP_IE, базовым CID для терминала, и передает/принимает пакеты через подканал на частоте и символе, представленных в соответствующем MAP_IE.
Как описано выше, в существующей широкополосной OFDMA системе по стандарту IEEE 802.16, базовая станция выделяет подканал мобильному терминалу, который будет использоваться для передачи пакетов в каждый терминал в соответствующем кадре, с помощью широковещательной информации о данных, такой как DL_MAP и UL_MAP.
Тем не менее, базовая станция должна передать информацию о выделении пакетов каждому терминалу. Сама информация о выделении в соответствии с передачей создает большие накладные издержки в системе. В частности, когда множество терминалов соединено с базовой станцией, информация о выделении пакетов ухудшает производительность системы, так как информация о выделении пакетов использует больше ресурсов в совместно используемом (разделяемом) канале передачи.
СУЩНОСТЬ ИЗОБРЕТЕНИЯ
Соответственно, настоящее изобретение было сделано для решения упомянутых выше проблем, возникающих на предшествующем уровне техники, и задачей настоящего изобретения является создание способа конструирования информации о выделении пакетов для уменьшения накладных расходов.
Другой задачей настоящего изобретения является создание способа уменьшения накладных расходов в системе с помощью уменьшения идентификатора соединения (CID), используемого для передачи информации о выделении пакетов в широкополосной беспроводной системе связи.
Еще одной задачей настоящего изобретения является создание способа управления уменьшением идентификатора соединения (CID) терминала, соединенного с базовой станцией, с помощью вставки системной информации, отражающей уменьшен ли до кадра CID в широкополосной беспроводной системе связи.
Еще одна задача настоящего изобретения заключается в создании способа управления уменьшением идентификатора соединения (CID) терминала, который может изменять пороговое значение для терминала, присоединенного к базовой станции, для определения использовать или не использовать уменьшенный CID, в широкополосной беспроводной системе связи.
В соответствии с одним аспектом настоящего изобретения, предложен способ уменьшения размера информации о выделении пакетов базовой станцией в широкополосной беспроводной системе связи, в которой переданный кадр содержит символы, ортогональные поднесущие на частотной оси составляют каждый из символов на основе заданной единицы времени, способ включает в себя этапы, на которых: определяют типы редуцированного (уменьшенного) CID, когда базовый CID мобильного терминала, соединенного с базовой станцией, существует в заданном диапазоне, для того, чтобы уменьшить размер информации о выделении пакетов; и передают конфигурационную информацию, включающую в себя разрешенное поле, представляющее собой использование или неиспользование редуцированного CID, в мобильный терминал.
В соответствии с еще одним аспектом настоящего изобретения, предложен способ конструирования информации о выделении пакетов базовой станцией в широкополосной беспроводной системе связи, в которой переданный кадр содержит символы, ортогональные поднесущие на частотной оси составляют каждый из символов на основе заданной единицы времени, способ включает в себя этапы, на которых: устанавливают разрешенное поле, представляющее собой использование или неиспользование редуцированного идентификатора соединения (CID) и тип редуцированного CID, в конфигурационной информации, когда базовый CID мобильного терминала, соединенного с базовой станцией, существует в заданном диапазоне; и устанавливают редуцированный CID в информации о выделении пакетов для того, чтобы уменьшить размер информации о выделении пакетов.
В соответствии с еще одним аспектом настоящего изобретения предложена базовая станция в широкополосной беспроводной системе связи, в которой переданные кадры содержат символы, ортогональные поднесущие на частотной оси составляют каждый из символов на основе заданной единицы времени, содержащая контроллер для определения, существует ли базовый идентификатор соединения (CID) терминала в заданном диапазоне, на базовой станции, и установки разрешенного поля, которое устанавливает типы редуцированного CID и использование или неиспользование редуцированного CID, в конфигурационной информации; блок установки преамбулы для выполнения системной синхронизации между базовой станцией и терминалом; блок трафика для приема трафика, переданного от верхней стороны; и передатчик для передачи кадра, полученного мультиплексированием информации о выделении пакетов, включая конфигурационную информацию, преамбулы и трафика, в терминал.
В соответствии с еще одним аспектом настоящего изобретения, предложен мобильный терминал в широкополосной беспроводной системе связи, в которой переданные кадры содержат символы, ортогональные поднесущие на частотной оси составляют каждый из символов на основе заданной единицы времени, содержащей приемник для приема кадра и выполнения системной синхронизации между базовой станцией и мобильным терминалом; детектор информации о выделении пакетов для детектирования информации о выделении пакетов из кадра и передачи информации о выделении пакетов в контроллер; контроллер для проверки разрешенного поля, которое представляет собой типы редуцированного идентификатора соединения (CID) и использование или неиспользование редуцированного CID, из информации о выделении пакетов, и установки применять или нет редуцированный CID на основе разрешенного поля; и контроллер трафика для приема кадра от преемника и декодирования кадра с помощью информации о выделении пакетов, переданной от контроллера.
КРАТКОЕ ОПИСАНИЕ ЧЕРТЕЖЕЙ
Эти и другие задачи, признаки и преимущества настоящего изобретения будут более понятны из нижеследующего подробного описания, рассматриваемого совместно с сопроводительными чертежами, на которых:
фиг.1 – диаграмма, показывающая структуру восходящей линии связи и нисходящей линии связи в широкополосной OFDMA системе в соответствии с предшествующим уровнем техники;
фиг.2 – диаграмма, показывающая структуру восходящей линии связи и нисходящей линии связи в широкополосной OFDMA системе в соответствии с вариантом осуществления настоящего изобретения;
фиг.3А – диаграмма, показывающая конструирование UP-MAP_IE в широкополосной OFDMA системе в соответствии с предшествующим уровнем техники;
фиг.3В – диаграмма, показывающая конструирование DL-MAP_IE в широкополосной OFDMA системе в соответствии с предшествующим уровнем техники;
фиг.4 – диаграмма, иллюстрирующая способ выделения CID в широкополосной OFDMA системе в соответствии с предшествующим уровнем техники;
фиг.5 – блок-схема, иллюстрирующая способ генерации MAP_IE в базовой станции, использующей редуцированный CID в соответствии с первым вариантом осуществления настоящего изобретения;
фиг.6 – блок-схема, иллюстрирующая способ сжатия CID для перехода от базового CID к редуцированному CID в базовой станции, использующей редуцированный CID в соответствии с первым вариантом осуществления настоящего изобретения;
фиг.7 – блок-схема, иллюстрирующая способ генерации MAP_IE в базовой станции, избирательно использующей множество CID в соответствии со вторым вариантом осуществления настоящего изобретения;
фиг.8 – блок-схема, иллюстрирующая конструкцию базовой станции в соответствии с вариантом осуществления настоящего изобретения;
фиг.9 – блок-схема, иллюстрирующая способ передачи информации о выделении пакетов базовой станцией в соответствии с вариантом осуществления настоящего изобретения;
фиг.10 – блок-схема, показывающая конструкцию мобильного терминала в соответствии с вариантом осуществления настоящего изобретения; и
фиг.11 – блок-схема, иллюстрирующая способ приема мобильным терминалом информации о выделении пакетов от базовой станции.
ПОДРОБНОЕ ОПИСАНИЕ ПРЕДПОЧТИТЕЛЬНОГО ВАРИАНТА ОСУЩЕСТВЛЕНИЯ ИЗОБРЕТЕНИЯ
Далее будут описаны предпочтительные варианты осуществления настоящего изобретения со ссылкой на сопроводительные чертежи. Одинаковые ссылочные номера используются для обозначения одинаковых элементов, как показано на чертежах. В следующем описании настоящего изобретения детальное описание известных функций и конфигураций, включенных здесь, будет опущено, когда описание может сделать неясным сущность настоящего изобретения.
Настоящее изобретение предлагает способ уменьшения CID, используемого для передачи информации о выделении пакетов. Далее, настоящее изобретение предлагает способ контроля редуцирования CID терминал, соединенного с базовой станцией, при помощи вставки системной информации, представляющей, редуцирован ли CID в кадр.
В следующем описании отмечается, что только части, необходимые для понимания работы настоящего изобретения, будут описаны, и описание оставшихся частей, отличных от этих частей, будет опущено в пределах сущности настоящего изобретения.
Далее, структуры кадров для восходящей линии связи и нисходящей линии связи будут описаны со ссылкой на фиг.2 в соответствии с вариантом осуществления настоящего изобретения.
На фиг.2 вертикальная ось представляет собой множество подканалов и горизонтальная ось представляет собой OFDMA символы.
Преамбула 210 расположена во фронтальной части подканала, образующего нисходящую линию 200 связи. Затем, системный информационный канал (SICH) 220 передается ко всем терминалам в соте, и мини-MAP 230, который содержит DL MAP элемент 231 и UL MAP элемент 232, расположенные после преамбулы 210 в последовательности. Затем, DL пакеты 240-244 символов располагаются после мини-MAP 230.
SICH 220 содержит корневой MAP 221, содержащий информацию о физическом размере мини-MAP. Корневой MAP 221 содержит разрешенное поле редуцированного CID в качестве разрешенного поля, обозначающего, используется ли редуцированный CID.
Разрешенное поле редуцированного CID предпочтительно содержит один бит, и оно разрешено, когда количество мобильных терминалов, соединенных с базовой станцией, меньше, чем заданное пороговое значение. В качестве альтернативы может быть использовано два или более пороговых значений. Также возможно обозначение информации, отображенной на значение размера редуцированного CID, с помощью обозначения множества бит как разрешенного поля вместо разрешенного поля редуцированного CID. Например, когда поле типа CID включает два бита и установлено в «00», поле типа CID отображается на CID в 10 бит. Когда поле типа CID установлено в «01», поле типа CID отображается на CID в двенадцать бит. Когда поле типа CID установлено в «10», поле типа CID отображается на CID в четырнадцать бит. Когда поле типа CID установлено в «11», поле типа CID отображается на CID в шестнадцать бит.
В качестве дальнейшей альтернативы информация, такая как разрешение редуцированного CID или тип CID, может быть вставлена в первый MAP_IE, передаваемый каждый кадр, вместо SICH. В этом случае терминал принимает первый MAP_IE и определяет тип CID, который будет использоваться со ссылкой на MAP_IE, соответствующий терминалу.
Корневой MAP 221 предпочтительно содержит три поля, а именно: RmNsch0 поле 222, RmNsch1 поле 223 и RmNsch2 поле 224. Поля имеют размер в шесть, пять и пять бит соответственно. RmNsch0 поле 222, RmNsch1 поле 223 и RmNsch2 поле 224 показывают физические размеры мини-MAP0 230, мини-MAP1 231 и мини-MAP2 232, для которых завершены модуляция и демодуляция.
Здесь, схема демодуляции и декодирования, используемая для демодуляции и декодирования каждой мини-MAP, задана как 1/12 QPSK, 1/2 QPSK и 1/2 16 QAM соответственно. Мини-MAP0 230 использует 1/12 QPSK, которая является самой маленькой схемой демодуляции и декодирования, и мини-MAP2 232 использует самую большую схему демодуляции и декодирования. Терминалы, соединенные с базовой станцией, могут демодулировать и декодировать мини-MAP0 230. Терминалы, находящиеся рядом с базовой станцией, могут демодулировать и декодировать мини-MAP2 232.
Мини-MAP0 230 содержит множество MAP_IE 233 и 234, мини-MAP1 231 содержит множество MAP_IE 235, 236 и 237, Мини-MAP2 230 содержит множество MAP_IE 238 и 239. Каждый MAP_IE представляет UL-MAP_IE 234, 236, 237 или 239 для каждого терминала или DL-MAP_IE 233, 235 или 238 для каждого терминала. Далее каждый MAP_IE представляет MAP для UL пакета и DL пакета, соответствующих каждому MAP_IE.
Настоящее изобретение предлагает способ редуцирования CID, образующих MAP_IE, содержащиеся в мини-MAP. Сначала будет описано конструирование MAP_IE предшествующего уровня техники со ссылкой на фиг.3АА и 3ВВ.
На фиг.3АА представлена диаграмма, показывающая конструирование UL-MAP_IE предшествующего уровня техники.
Со ссылкой на фиг.3АА, UL-MAP_IE определяет двумерную информацию выделения полосы пропускания для UL пакетов, и она упорядочена во временной последовательности. Здесь, CID может быть выделен соответствующему UL-MAP_IE как одноадресный ID, групповой ID или широковещательный ID. В соответствии с вариантом осуществления настоящего изобретения, редуцированный CID применяется в случае, когда CID является одноадресным ID.
Код использования интервала для восходящей линии связи (UIUC) является индикатором для различия физического параметра для выделенного UL пакета. Когда UIUC имеет значение 15, то представлен расширенный UIUC, зависящий от IE. Напротив, когда UIUC не равен 15, то представлено смещение. Смещение – это смещение OFDMA символа, отнесенное к началу соответствующего пакета, и имеет единицы в один слот. Более того, смещение является относительной величиной для стартового времени выделения UL-MAP сообщения.
На фиг.3В представлена диаграмма, показывающая конструирование DL-MAP_IE.
Со ссылкой на фиг.3ВВ, DL-MAP_IE определяет двумерную информацию выделения полосы пропускания для DL пакетов. UIUC является индикатором для физического параметра для выделения DL пакета. StartPS обозначает начало позиции пакета в соответствующем кадре. CID представлен, когда соответствующий пакет используется, и CID выделен соответствующему DL-MAP_IE как одноадресный ID, групповой ID или широковещательный ID. В соответствии с вариантом осуществления настоящего изобретения, редуцированный CID используется, когда CID является одноадресным.
Затем, способ выделения CID, показанный на фиг.3А и 3В, будет описан со ссылкой на фиг.4. По фиг.4 базовый CID является CID, выделенным каждому терминалу; может быть выделен CID от 0х0001 до m. Терминал получает один базовый CID от базовой станции, когда соединяется с сетью и базовая станция выделяет пакетные данные терминалу с помощью базового CID, когда выделяется MAP_IE.
Здесь, разрешенное поле из одного бита используется в SICH, настоящее изобретение ограничивает это распределяемое значение заданной величиной (например, 2^10). Далее, когда количество терминалов, соединенных с базовой станцией, меньше, чем заданное значение, базовая станция выделят MAP_IE терминалу с помощью редуцированного CID вместо базового CID. Соответственно, базовый CID, как было описано выше, определяется в соответствии с диапазоном значащих бит из битов {от младшего значащего бита (LSB) до старшего бита (MSB)} базового CID. Например, редуцированный CID может иметь размер в 10 бит (от LSB базового CID). Предпочтительно, чтобы редуцированный CID был не больше чем 16 бит.
Тем не менее, когда поле типа редуцированного CID использует множество бит, базовая станция выбирает размер редуцированного CID при помощи отображения к значению, обозначаемому полем типа редуцированного CID.
Разрешение редуцированного CID и тип CID предпочтительно вставляются в первый MAP_IE, передаваемый с каждым вместо SICH.
Далее будет описан способ редуцирования CID в соответствии с предпочтительным вариантом осуществления настоящего изобретения, со ссылкой на фиг.5-7.
На фиг.5 представлена блок-схема, иллюстрирующая первый вариант осуществления, использующий редуцированный CID, ограниченный одним, и на фиг.6 представлена блок-схема, иллюстрирующая второй вариант осуществления, включающий множественное использование CID.
На фиг.5 представлена блок-схема, иллюстрирующая способ генерации базовой станцией MAP_IE, в соответствии со значением, установленным в разрешенном поле редуцированного CID, в соответствии с первым вариантом осуществления настоящего изобретения.
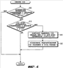
Со ссылкой на фиг.5, базовая станция определяет, меньше ли количество терминалов, соединенных с базовой станцией, чем заданное пороговое значение (2^10), на этапе 500. Когда количество терминалов меньше, чем пороговое значение, базовая станция устанавливает разрешенное поле редуцированного CID в SICH для передаваемого кадра в 1 на этапе 510.
На этапе 520, базовая станция формирует MAP_IE с 10 битным редуцированным CID вместо базового CID при передаче соответствующего кадра.
Когда количество терминалов, соединенных с базовой станцией, больше, чем пороговое значение (2^10), базовая станция устанавливает разрешенное поле редуцированного CID в 0 на этапе 530 и генерирует MAP_IE с существующим базовым CID, когда генерирует информацию о выделении пакетов, для каждого терминала на этапе 540.
На фиг.6 представлена блок-схема, иллюстрирующая способ сжатия CID для использования редуцированного CID, когда количество терминалов, соединенных с базовой станцией, попадает ниже заданной величины, и где базовая станция, использующая редуцированный CID, имеет разрешенное поле редуцированного CID, установленным в 0, в соответствии с первым вариантом осуществления настоящего изобретения.
Эта процедура относится к способу использования редуцированного CID, когда количество терминалов, соединенных с базовой станцией, уменьшено ниже постоянного уровня (например, 2^10 – delta, delta – положительное число), и где базовая станция генерирует MAP_IE с существующим базовым CID, когда количество терминалов, соединенных с базовой станцией, больше, чем определенное число (2^10). Здесь, delta является нижним значением для предотвращения возникновения сжатия CID слишком часто, когда количество терминалов изменяется около определенного значения (2^10). Delta определяется при рассмотрении заданных переменных, таких как коммуникационное окружение, оператором.
Со ссылкой на фиг.6, базовая станция определяет, меньше ли количество присоединенных в данный момент терминалов, чем заданное количество на этапе 600. Когда количество присоединенных в данный момент терминалов меньше, чем заданный уровень, базовая станция извлекает терминалы, имеющие базовый CID, больший, чем определенное значение (2^10) на этапе 610. Базовая станция повторно выделяет базовые CID, меньшие, чем определенное значение (2^10), для извлеченных терминалов на этапе 620. Затем, базовая станция устанавливает разрешенное поле редуцированного CID в SICH в 1 на этапе 630. В этом случае базовая станция использует редуцированный CID для LSB в 10 бит в базовом CID (16 бит) вместо базового CID при генерации MAP_IE из следующего кадра.
На фиг.7 показана блок-схема, иллюстрирующая способ установки MAP_IE на базовой станции, использующей множество CID, в соответствии со вторым вариантом осуществления настоящего изобретения.
Со ссылкой на фиг.7 базовая станция измеряет количество терминалов, соединенных с базовой станцией, на этапе 710. Затем, базовая станция выбирает CID, соответствующий количеству терминалов, на этапе 720. Базовая станция выбирает пороговое значение, ближайшее к количеству терминалов, из множества пороговых значений. Например, когда пороговые значения равны 2^10, 2^12, 2^14 или 2^16 и количество терминалов, соединенных с базовой станцией, равно 2^13, базовая станция выбирает 2^14 в качестве порогового значения.
Затем, базовая станция определяет тип CID, соответствующий пороговому значению. Например, когда пороговое значение равно 2^10, тип CID определяется в 10 бит. Когда пороговое значение равно 2^12, тип CID определяется в 12 бит. Когда пороговое значение равно 2^14, тип CID определяется в 14 бит. Когда пороговое значение равно 2^16, тип CID определяется в 16 бит.
На этапе 730, базовая станция отображает поле типа CID в 00, 01, 10 или 11, в соответствии с определенным типом CID, как описано выше. Здесь базовая станция может вставить тип CID в SICH или мини-MAP на этапе 740, в соответствии с соответствующей реализацией, описанной выше.
На этапе 740, базовая станция формирует мини-MAP с использованием CID, соответствующего определенному типу CID.
Сейчас будет описано устройство базовой станции в соответствии с вариантом осуществления настоящего изобретения.
На фиг.8 представлена блок-схема, показывающая устройство базовой станции 800, в соответствии с настоящим изобретением. Со ссылкой на фиг.8 контроллер 801 определяет, существует ли базовый CID терминала в заданном диапазоне. Если это так, контроллер 801 формирует разрешенное поле, которое показывает, используется ли редуцированный CID в MAP_IE. Разрешенное поле может также использовать разрешенное поле редуцированного CID и поле типа CID с множеством бит и множеством ссылочных значений.
Контроллер 801 генерирует редуцированный CID в соответствии с разрешенным полем. Например, когда разрешенное поле является полем типа CID в 2 бита, поле типа CID может иметь четыре значения, а именно: 00, 01, 10 и 11. Здесь 00 представляет собой использование базового CID. Далее, когда поле типа CID равно 01, 10 или 11, контроллер 801 выполняет отображение с помощью заданного типа, редуцированного CID. Затем, контроллер 801 устанавливает редуцированный CID в MAP.
Генератор 803 преамбулы выполняет системную синхронизацию при генерации кадра и генерирует преамбулу для определения соты терминала. Преамбула также может быть использована для оценки канала, когда терминал выполняет восстановление данных; преамбула использует множество заданных шаблонов.
Блок 805 трафика сохраняет трафик, который передается верхней стороне, такой как контроллер базовой станции, во внутреннем буфере.
Передатчик 807 OFDM мультиплексирует MAP, сгенерированный контроллером 801, преамбулу и информацию трафика, и генерирует кадр, который будет передан терминалу. Так как устройство для мультиплексирования и быстрого обратного преобразования Фурье в передатчике 807 OFDM не находится в пределах изобретения, обсуждение этого устройства будет опущено.
Далее будет описан способ для передачи информации о выделении пакетов базовой станцией 800, со ссылкой на фиг.9.
Со ссылкой на фиг.9, на этапе 900, контроллер 801 базовой станции 800 измеряет диапазон базового CID для мобильного терминала. На этапе 910 контроллер 801 определяет, содержится ли базовый CID мобильного терминала, соединенного с базовой станцией, в заданном диапазоне. Если это так, контроллер 801 генерирует разрешенное поле для обозначения использования или неиспользования редуцированного CID, тип редуцированного CID и редуцированный CID в соответствии с разрешенным полем, и сохраняет сгенерированное разрешенное поле и редуцированный CID в MAP, на этапе 920. На этапе 940 передатчик 807 OFDM мультиплексирует MAP, преамбулу и информацию трафика, и генерирует кадр. На этапе 950 передатчик 807 OFDM передает сгенерированный кадр в мобильный терминал.
Когда базовый CID мобильного терминала не попадает в заданный диапазон (этап 910), контроллер 801 устанавливает базовый CID в MAP на этапе 910. После этого передатчик 807 OFDM мультиплексирует MAP, преамбулу и информацию трафика, и генерирует кадр на этапе 940.
Далее будет описано устройство мобильного терминала со ссылкой на фиг.10.
Со ссылкой на фиг.10 приемник 1010 мобильного терминала 1000 принимает кадр от базовой станции 800. Приемник 1010 детектирует преамбулу из принятого кадра и выполняет системную синхронизацию.
Детектор 1020 MAP принимает кадр и детектирует в нем MAP. Затем детектор 1020 MAP передает детектированный MAP контроллеру 1040.
Контроллер 1040 проверяет разрешенное поле для определения, имеется ли в наличии редуцированный CID, из MAP. Когда используется редуцированный CID, после проверки разрешенного поля, контроллер 1040 детектирует данные трафика приема с использованием редуцированного CID. Когда редуцированный CID не используется, контроллер 1040 детектирует данные трафика приема с использованием традиционного базового CID. Когда разрешенное поле является полем типа CID, содержащим множество бит, контроллер 1040 устанавливает использование или неиспользование редуцированного CID и тип редуцированного CID.
Процессор 1030 трафика содержит буфер, хранящий данные трафика, переданные от приемника 1010, и декодирует данные трафика, используя MAP, переданный от контроллера 1040.
Далее будет описан способ приема информации о выделении пакетов от базовой станции 800 в мобильном терминале 1000 со ссылкой на фиг.11.
Со ссылкой на фиг.11, во-первых, мобильный терминал 1000 принимает кадр, переданный от базовой станции 800, через приемник 1010, на этапе 1110. Приемник 1010 выполняет системную синхронизацию между базовой станцией 800 и мобильным терминалом 1000, с помощью преамбулы принятого кадра. Приемник 1010, выполнив системную синхронизацию, передает кадр детектору 1020 MAP. На этапе 1120 детектор 1020 MAP, получив кадр, детектирует MAP из кадра и передает детектированный MAP контроллеру 1040. На этапе 1130 контроллер 1040 проверяет разрешенное поле в MAP и проверяет, использовался ли редуцированный CID.
Когда используется редуцированный CID, выполняется этап 1140. На этапе 1140 контроллер 1040 применяет редуцированный CID на основе разрешенного поля. Когда поле типа CID используется в качестве разрешенного поля, контроллер 1040 может установить использование или неиспользование редуцированного CID и тип редуцированного CID. На этапе 1160, контроллер 1040 извлекает информацию пакетов с помощью MAP, включая данные трафика, сохраненные в процессоре 1030 трафика.
На этапе 1130, когда редуцированный CID не используется, выполняется этап 1150. На этапе 1150 контроллер 1040 применяет и использует базовый CID. На этапе 1160 контроллер 1040 извлекает информацию пакетов с помощью MAP, включая принятые данные трафика.
В соответствии с настоящим изобретением, как оно было описано выше, при передаче информации о выделении пакетов в широкополосной ODFMA системе по стандарту IEEE 802.16, накладные расходы системы могут быть уменьшены при передаче MAP_IE для выделения пакетов с помощью редуцированного CID, полученного редуцированием базового CID соответствующего терминала.
Хотя предпочтительный вариант осуществления настоящего изобретения был описан с иллюстративными целями, специалисту в данной области техники должно быть понятно, что возможны различные модификации, добавления и замены, без выхода за пределы объема и сущности настоящего изобретения, определяемых нижеследующей формулой.
Формула изобретения
1. Способ уменьшения размера информации о выделении пакетов базовой станцией в широкополосной беспроводной системе связи, в которой переданный кадр содержит символы, ортогональные поднесущие на частотной оси составляют каждый из символов на основе заданной единицы времени, заключающийся в том, что
определяют тип редуцированного идентификатора соединения (CID), когда базовый CID мобильного терминала, соединенного с базовой станцией, существует в заданном диапазоне для того, чтобы уменьшить размер информации о выделении пакетов; и
передают конфигурационную информацию, включающую в себя разрешенное поле, представляющее собой использование или неиспользование редуцированного CID, в мобильный терминал.
2. Способ по п.1, в котором разрешенное поле содержит, по меньшей мере, два бита, представляющие собой использование или не использование редуцированного CID и тип редуцированного CID.
3. Способ по п.2, в котором редуцированный CID включает в себя, по меньшей мере, один бит из младшего значащего бита (LSB) базового CID.
4. Способ по п.1, в котором конфигурационная информация расположена в стартовой части информации о выделении пакетов.
5. Способ конструирования информации о выделении пакетов базовой станцией в широкополосной беспроводной системе связи, в которой переданный кадр содержит символы, ортогональные поднесущие на частотной оси составляют каждый из символов на основе заданной единицы времени, заключающийся в том, что
устанавливают разрешенное поле, представляющее собой использование или неиспользование редуцированного идентификатора соединения (CID) и тип редуцированного CID, в конфигурационной информации, когда базовый CID мобильного терминала, соединенного с базовой станцией, существует в заданном диапазоне; и
устанавливают редуцированный CID в информации о выделении пакетов для того, чтобы уменьшить размер информации о выделении пакетов.
6. Способ по п.5, в котором разрешенное поле содержит, по меньшей мере, два бита, представляющие собой использование или неиспользование редуцированного CID и тип редуцированного CID.
7. Способ по п.5, в котором редуцированный CID включает в себя, по меньшей мере, один бит из младшего значащего бита (LSB) базового CID.
8. Широкополосная беспроводная система связи, в которой переданный кадр содержит символы, ортогональные поднесущие на частотной оси составляют каждый из символов на основе заданной единицы времени, содержащая
базовую станцию для передачи конфигурационной информации в мобильный терминал, когда базовый идентификатор соединения (CID) мобильного терминала, в которой передается информация о пакетах, существует в заданном диапазоне, причем конфигурационная информация содержит информацию разрешенного поля для установки типов редуцированного идентификатора соединения (CID) и использования или неиспользования редуцированного CID; и
мобильный терминал для проверки разрешенного поля редуцированного CID в конфигурационной информации, переданной от базовой станции, и применения редуцированного CID на основе разрешенного поля.
9. Система по п.8, в которой разрешенное поле содержит, по меньшей мере, два бита, представляющие собой использование или неиспользование редуцированного CID и тип редуцированного CID.
10. Система по п.8, в котором редуцированный CID включает в себя, по меньшей мере, один бит из младшего значащего бита (LSB) базового CID.
11. Базовая станция в широкополосной беспроводной системе связи, в которой переданные кадры содержат символы, ортогональные поднесущие на частотной оси составляют каждый из символов на основе заданной единицы времени,
причем базовая станция передает конфигурационную информацию в мобильный терминал, когда базовый идентификатор соединения (CID) мобильного терминала, в который передается информация о пакетах, существует в заданном диапазоне, при этом конфигурационная информация содержит информацию разрешенного поля для установки типов редуцированного идентификатора соединения (CID) и использования или неиспользования редуцированного CID.
12. Базовая станция по п.11, в которой разрешенное поле содержит, по меньшей мере, два бита, представляющие собой использование или неиспользование редуцированного CID и тип редуцированного CID.
13. Базовая станция по п.11, в которой редуцированный CID включает в себя, по меньшей мере, один бит из младшего значащего бита (LSB) базового CID.
14. Мобильный терминал в широкополосной беспроводной системе связи, в которой переданные кадры содержат символы, ортогональные поднесущие на частотной оси составляют каждый из символов на основе заданной единицы времени, причем мобильный терминал для проверки разрешенного поля, представляющего собой использование или неиспользование редуцированного идентификатора соединения (CID) в конфигурационной информации, переданной от базовой станции, применяет редуцированный CID на основе разрешенного поля.
15. Мобильный терминал по п.14, в котором разрешенное поле содержит, по меньшей мере, два бита, представляющие собой использование или неиспользование редуцированного CID и тип редуцированного CID.
16. Мобильный терминал по п.14, в котором редуцированный CID включает в себя, по меньшей мере, один бит из младшего значащего бита (LSB) базового CID.
17. Базовая станция в широкополосной беспроводной системе связи, в которой переданные кадры содержат символы, ортогональные поднесущие на частотной оси составляют каждый из символов на основе заданной единицы времени, содержащая
контроллер для определения, существует ли базовый идентификатор соединения (CID) терминала в заданном диапазоне, на базовой станции, и установки разрешенного поля, которое устанавливает типы редуцированного CID и использование или неиспользование редуцированного CID, в конфигурационной информации; и
передатчик для передачи кадра, полученного мультиплексированием информации о выделении пакетов, включая конфигурационную информацию, преамбулы и трафика, в терминал.
18. Базовая станция по п.17, дополнительно содержащая
блок установки преамбулы для выполнения системной синхронизации между базовой станцией и терминалом; и
блок трафика для приема трафика, переданного от верхней стороны.
19. Базовая станция по п.17, в которой разрешенное поле содержит, по меньшей мере, два бита, представляющие собой использование или неиспользование редуцированного CID и тип редуцированного CID.
20. Мобильный терминал в широкополосной беспроводной системе связи, в которой переданные кадры содержат символы, ортогональные поднесущие на частотной оси составляют каждый из символов на основе заданной единицы времени, содержащий детектор информации о выделении пакетов для детектирования информации о выделении пакетов из кадра и передачи информации о выделении пакетов в контроллер; и
контроллер для проверки разрешенного поля, которое представляет собой типы редуцированного идентификатора соединения (CID) и использование или неиспользование редуцированного CID, из информации о выделении пакетов, и установки, применять или нет редуцированный CID на основе разрешенного поля.
21. Мобильный терминал по п.20, в котором разрешенное поле содержит, по меньшей мере, два бита, представляющие собой использование или неиспользование редуцированного CID и тип редуцированного CID.
22. Мобильный терминал по п.20, дополнительно содержащий приемник для приема кадра и выполнения системной синхронизации между базовой станцией и мобильным терминалом; и
процессор трафика для приема кадра от преемника и декодирования кадра с помощью информации о выделении пакетов, переданной от контроллера.
РИСУНКИ
|
|