|
|
(21), (22) Заявка: 2007108166/09, 05.03.2007
(24) Дата начала отсчета срока действия патента:
05.03.2007
(46) Опубликовано: 10.01.2009
(56) Список документов, цитированных в отчете о поиске:
Источники электропитания радиоэлектронной аппаратуры. Под ред. Найвельта Г.С. – М.: Радио и связь, 1985, с.499. RU 2051466 C1, 27.12.1995. RU 2186694 C1, 10.08.2002. US 6362985 A, 02.03.2002. US 7032195 A, 18.04.2006.
Адрес для переписки:
355000, г.Ставрополь, ул. Заводская, 9, ОАО “Электроавтоматика”
|
(72) Автор(ы):
Мишин Юрий Данилович (RU), Пономаренко Андрей Иванович (RU), Томилин Игорь Юрьевич (RU)
(73) Патентообладатель(и):
ОАО “Электроавтоматика” (RU)
|
(54) СПОСОБ ПОДАВЛЕНИЯ НЕСИММЕТРИЧНЫХ КОНДУКТИВНЫХ ПОМЕХ
(57) Реферат:
Изобретение относится к преобразовательной технике и может быть использовано для эффективного подавления несимметричных кондуктивных помех, генерируемых преобразователями, работающими на повышенных частотах (от единиц до десятков кГц), во входных и выходных линиях. Предлагается способ подавления несимметричных кондуктивных помех электрооборудования, содержащего один или несколько преобразователей, являющихся источниками помех, каждый из которых на своих рабочих частотах создает относительно потенциала корпуса электрооборудования на его входных и выходных линиях отличные друг от друга по частоте и фазе несимметричные помехи, заключающийся в том, что высокочастотную составляющую этих помех ослабляют высокочастотными фильтрами несимметричных радиопомех, включенными на входных и выходных линиях электрооборудования. Для каждого источника помех, эквивалентная ЭДС которого воздействует на корпус относительно одной из цепей преобразователя, формируют напряжение относительно потенциала этой цепи, противофазное напряжению данной помехи, и прикладывают это напряжение к корпусу через двухполюсник, импеданс которого выбирают из условия максимальной компенсации напряжения помехи между линиями и корпусом от данного источника помех. Технический результат – повышение степени подавления несимметричных помех на рабочих частотах преобразователей, входящих в состав электрооборудования. 3 ил.
Изобретение относится к преобразовательной технике и может быть использовано для эффективного подавления несимметричных кондуктивных помех, генерируемых преобразователями, работающими на повышенных частотах (от единиц до десятков кГц), во входных и выходных линиях.
Известен способ подавления несимметричных помех, т.е. помех, возникающих на входных и выходных линиях электрооборудования (линий для подключения к сети, нагрузочных линий, информационных линий) относительно корпуса, согласно которому помеха компенсируется с помощью усилителя, вырабатывающего напряжение, компенсирующее напряжение помехи [1] (стр.499, рис 12.15). Недостатком данного способа является сложность схемы, снижающая ее надежность, а также необходимость работы усилителя с большими скоростями нарастания напряжения и токов, что превращает саму схему подавления в источник помех.
Наиболее близким аналогом является способ подавления помех с использованием пассивных фильтров [1], состоящих в зависимости от требуемого уровня подавления, а также от импеданса линии и нагрузки, из конденсаторов, либо из конденсаторов и индуктивностей по схеме Г-образного, П-образного, Т-образного или n-звенного фильтра, в которых индуктивности включены в цепь линейных проводов, а конденсаторы соединяют выводы индуктивностей с корпусом фильтра.
Недостатком указанного способа является то, что на частотах работы преобразователей, являющихся для указанных фильтров низкими частотами, его эффективность понижена, и для получения необходимой степени подавления помехи на этих частотах требуется усложнение фильтра, а также увеличение его массы и габаритов.
Задача, решаемая в предлагаемом способе, заключается в повышении массогабаритных показателей фильтров электрооборудования и их эффективности на низких частотах.
Технический результат от применения предлагаемого способа заключается в повышении степени подавления несимметричных помех на рабочих частотах преобразователей, входящих в состав электрооборудования.
Поставленная задача достигается тем, что предлагается способ подавления несимметричных кондуктивных помех электрооборудования, содержащего один или несколько преобразователей, являющихся источниками помех, каждый из которых на своих рабочих частотах создает относительно потенциала корпуса электрооборудования на его входных и выходных линиях отличные друг от друга по частоте и фазе несимметричные помехи, заключающийся в том, что высокочастотную составляющую этих помех ослабляют высокочастотными фильтрами несимметричных радиопомех, включенными на входных и выходных линиях электрооборудования. В предлагаемом способе для каждого источника помех, эквивалентная ЭДС которого воздействует на корпус относительно одной из цепей преобразователя, формируют напряжение относительно потенциала этой цепи, противофазное напряжению данной помехи, и прикладывают это напряжение к корпусу через двухполюсник, импеданс которого выбирают из условия максимальной компенсации напряжения помехи между линиями и корпусом от данного источника помех.
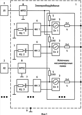
Сущность предлагаемого способа поясняется функциональной схемой – Фиг.1, схемой замещения – Фиг.2 и примером реализации – Фиг.3.
На Фиг.1 изображены: электрооборудование – 1; входные, выходные или информационные линии – 2; источники несимметричных помех – 3; эквивалентные сопротивления, через которые напряжения помех прикладывается к корпусу Zп – 4; эквивалентные сопротивления, через которые напряжения помех прикладывается к линиям Zсв – 5; формирователи напряжения – 6; компенсирующие цепи – 7; фильтры радиопомех – 8; корпус электрооборудования – 9. На Фиг.2 изображены: выходное напряжение формирователя напряжения Uфн – 10; эквивалентная ЭДС помехи Eп – 11; входное эквивалентное сопротивление фильтра радиопомех (со стороны электрооборудования) Ri – 12. На Фиг.3 изображена структурная схема однотактного преобразователя, на которой, кроме перечисленных элементов, изображены сетевой выпрямитель с фильтрующим конденсатором 13, трансформатор 14, дополнительная обмотка 15, первичная обмотка 16, ключ 17, паразитная емкость монтажа 18.
Для реализации предлагаемого способа предварительно необходимо определить источники помех, имеющие отличные друг от друга частоту и фазу колебаний, определить точки схемы, относительно которых эквивалентные ЭДС помех воздействуют на корпус, а также характер и величину эквивалентных сопротивлений, через которые прикладывается напряжение помех к корпусу электрооборудования.
В предлагаемом способе подавления несимметричных кондуктивных помех электрооборудования, содержащего один или несколько преобразователей, являющихся источниками помех, каждый из которых на своих рабочих частотах создает относительно потенциала корпуса электрооборудования на его входных и выходных линиях отличные друг от друга по частоте и фазе несимметричные помехи, высокочастотную составляющую этих помех ослабляют высокочастотными фильтрами несимметричных радиопомех, включенными на входных и выходных линиях электрооборудования, кроме того, для каждого источника помех, эквивалентная ЭДС которого воздействует на корпус относительно одной из цепей преобразователя, формируют напряжение относительно потенциала этой цепи, противофазное напряжению данной помехи, и прикладывают это напряжение к корпусу через двухполюсник, импеданс которого выбирают из условия максимальной компенсации напряжения помехи между линиями и корпусом от данного источника помех.
Как видно из Фиг.2, если полярность формирователя напряжения противоположна эквивалентной ЭДС помехи, а эквивалентные сопротивления помехи и компенсирующей цепи связаны соотношением:
Zкц=Uфн×Zп/Еп,
то помеха компенсируется на рабочей частоте преобразователя и не будет прикладываться к линии Л через эквивалентное сопротивление связи Zсв. Высокочастотные компоненты помехи, которые трудно поддаются компенсации, ослабляются фильтром радиопомех вследствие его низкого входного (со стороны преобразователя) сопротивления Zi.
В однотактном преобразователе, взятом в качестве примера (Фиг.3), источником помех на рабочей частоте является первичная обмотка 16 трансформатора 4, связанная с ключом 17, на которой присутствует высокое переменное напряжение на рабочей частоте преобразователя. Положительный вывод выпрямителя является точкой приложения ЭДС помехи. Эта точка по высокой частоте связана с входной питающей линией через эквивалентное сопротивление Zсв. ЭДС обмотки воздействует на корпус относительно входной линии через емкость монтажа 18 и сопротивление Zсв. К точке приложения подключена дополнительная обмотка 15, выполняющая роль формирователя напряжения 3, которая другим концом соединяется через компенсирующую RC цепь 7 с корпусом преобразователя и компенсирует действие помехи на частоте преобразователя.
Источники информации
1. Источники электропитания радиоэлектронной аппаратуры: Справочник / Г.С.Найвельт, К.Б.Мазель, Ч.И.Хусаинов и др.; под ред. Г.С.Найвельта. – М.: Радио и связь, 1985. – 576 с., ил.
Формула изобретения
Способ подавления несимметричных кондуктивных помех электрооборудования, содержащего один или несколько преобразователей, являющихся источниками помех, каждый из которых на своих рабочих частотах создает относительно потенциала корпуса электрооборудования на его входных и выходных линиях отличные друг от друга по частоте и фазе несимметричные помехи, заключающийся в том, что высокочастотную составляющую этих помех ослабляют высокочастотными фильтрами несимметричных радиопомех, включенными на входных и выходных линиях электрооборудования, отличающийся тем, что для каждого источника помех, эквивалентная ЭДС которого воздействует на корпус относительно одной из цепей преобразователя, формируют напряжение относительно потенциала этой цепи противофазное напряжению данной помехи, и прикладывают это напряжение к корпусу через двухполюсник, импеданс которого выбирают из условия максимальной компенсации напряжения помехи между линиями и корпусом от данного источника помех.
РИСУНКИ
|
|