|
(21), (22) Заявка: 2005126867/28, 24.02.2004
(24) Дата начала отсчета срока действия патента:
24.02.2004
(30) Конвенционный приоритет:
24.02.2003 KR 10-2003-0011521
(43) Дата публикации заявки: 10.06.2006
(46) Опубликовано: 10.01.2009
(56) Список документов, цитированных в отчете о поиске:
JP 07007730 A, 10.01.1995. ЕР 0942609 А1, 15.09.1999. US 2001055474 A1, 27.12.2001. US 6122436 A, 19.09.2000. RU 96101175 A, 10.04.1998.
(85) Дата перевода заявки PCT на национальную фазу:
26.09.2005
(86) Заявка PCT:
KR 2004/000369 (24.02.2004)
(87) Публикация PCT:
WO 2004/088661 (14.10.2004)
Адрес для переписки:
115184, Москва, Средний Овчинниковский пер., 12, ЗАО “Инэврика”, пат.пов. В.К.Козырьковой, рег. № 607
|
(72) Автор(ы):
СО Кан Су (KR), КИМ Пюн Чин (KR)
(73) Патентообладатель(и):
Эл Джи Электроникс Инк. (KR)
|
(54) СПОСОБЫ И УСТРОЙСТВО ВОСПРОИЗВЕДЕНИЯ СТАТИЧЕСКИХ ИЗОБРАЖЕНИЙ И АУДИОДАННЫХ
(57) Реферат:
Предложен способ воспроизведения аудиоданных и данных статических изображений. В способе данные статических изображений и аудиоданные воспроизводятся с носителя записи и декодируются на основе соответствующих независимых моментов системного времени. 3 н. и 22 з.п. ф-лы, 8 ил.
1. Область техники, к которой относится изобретение
Настоящее изобретение имеет отношение к способам и устройствам воспроизведения и записи статического изображения и аудиоданных, а также к носителю записи со структурой данных для управления воспроизведением статического изображения и аудиоданных.
2. УРОВЕНЬ ТЕХНИКИ
Стандартизация новых оптических дисков с высокой плотностью записи, предназначенных только для чтения и перезаписываемых, которые способны вместить большие объемы высококачественных видео- и аудиоданных, получила быстрое развитие, и в ближайшее время ожидается, что продукция, относящаяся к новым оптическим дискам, будет доступна на рынке. Примерами таких новых оптических дисков являются перезаписываемый диск Blu-ray (BD-RE) и диск Blu-ray формата только для чтения (BD-ROM).
В то время как стандарт на BD-RE уже опубликован, стандарты на оптические диски с высокой плотностью записи формата «только для чтения», такие как диск Blu-ray формата «только для чтения» (BD-ROM), еще только разрабатываются. Поэтому эффективная структура данных для управления воспроизведением статических изображений, записанных на оптическом диске с высокой плотностью записи формата «только для чтения», таком как BD-ROM, еще недоступна.
3. РАСКРЫТИЕ ИЗОБРЕТЕНИЯ
Носитель записи по настоящему изобретению включает структуру данных для управления воспроизведением статических изображений и аудиоданных, записанных на носителе записи.
В одном примере осуществления данные статического изображения и аудиоданные, воспроизводимые с носителя записи, декодируются на основе соответствующих независимых моментов системного времени (STC). Например, первый момент системного времени для данных статического изображения генерируется на основе данных статического изображения, воспроизводимых с носителя записи, а второй момент системного времени для аудиоданных генерируется на основе аудиоданных, воспроизводимых с носителя записи.
В другом примере осуществления первый момент системного времени генерируется из моментов программного времени (PCR) в данных статического изображения, а второй момент системного времени генерируется из моментов программного времени в аудиоданных.
Еще в одном примере осуществления настоящего изобретения данные статического изображения и аудиоданные декодируются на основе соответственно первого и второго моментов системного времени, а также временных отметок представления (PTS) в соответствующих данных статического изображения и аудиоданных.
Настоящее изобретение обеспечивает также устройства и способы записи и воспроизведения структуры данных в соответствии с настоящим изобретением, а также записи и воспроизведения показов слайдов в соответствии с настоящим изобретением.
4. КРАТКОЕ ОПИСАНИЕ ЧЕРТЕЖЕЙ
Указанные выше признаки и иные преимущества настоящего изобретения будут более четко поняты из последующего подробного описания в сочетании с прилагаемыми чертежами, на которых:
Фиг.1 иллюстрирует пример осуществления файла или структуры данных носителя записи в соответствии с настоящим изобретением;
Фиг.2 иллюстрирует пример носителя записи со структурой данных Фиг.1, хранящейся на нем;
Фиг.3 и 4 иллюстрируют подробный пример осуществления частей структуры данных Фиг.1 и способ управления статическими изображениями для носителя записи высокой плотности в соответствии с настоящим изобретением;
на Фиг.5 приведена схема части структуры устройства воспроизведения оптического диска в соответствии с примером осуществления настоящего изобретения;
на Фиг.6 показана подробная структура первого примера осуществления устройства для оптического диска в соответствии с настоящим изобретением;
на Фиг.7 показана подробная структура второго примера осуществления устройства для оптического диска в соответствии с настоящим изобретением;
на Фиг.8 показан другой пример осуществления устройства записи и воспроизведения в соответствии с настоящим изобретением.
5. ПРИМЕРЫ ОСУЩЕСТВЛЕНИЯ НАСТОЯЩЕГО ИЗОБРЕТЕНИЯ
В целях более полного понимания настоящего изобретения теперь будут описаны примеры его осуществления со ссылкой на прилагаемые чертежи.
Носитель записи высокой плотности, такой как оптический диск с высокой плотностью записи, например диск Blu-ray только для чтения (BD-ROM), BD-RE и т.д. в соответствии с изобретением может иметь структуру файлов или данных для управления воспроизведением видео- или аудиоданных, как показано на Фиг.1. Некоторые аспекты структуры данных в соответствии с настоящим изобретением, показанной на Фиг.1, являются теми же самыми, что и в хорошо известном стандарте BD-RE, поэтому эти аспекты будут проанализированы, но подробно описываться не будут.
Как показано на Фиг.1, корневой каталог содержит, по меньшей мере, один каталог BD. Каталог BD включает общие файлы (не показаны), каталог PLAYLIST, в котором хранятся файлы списков воспроизведения (например, *.mpls), каталог CLIPINF, в котором хранятся файлы информации о клипах (*.clpi), и каталог STREAM, в котором хранятся файлы клипов с аудиовидеопотоками в формате MPEG2 (*.m2ts), соответствующие файлам информации о клипах.
Каталог STREAM включает файлы аудиовидеопотоков в формате MPEG2, называющиеся файлами потоков клипов или просто файлами клипов. Аудиовидеопоток содержит исходные пакеты видео- и аудиоданных. Например, исходный пакет видеоданных включает заголовок и транспортный пакет. Исходный пакет включает номер исходного пакета, который обычно представляет собой последовательно присваиваемый номер, служащий в качестве адреса для доступа к исходному пакету. Транспортные пакеты включают идентификатор пакета (PID). Идентификатор пакета указывает последовательность транспортных пакетов, к которой принадлежит транспортный пакет. Все транспортные пакеты одной последовательности имеют один и тот же идентификатор пакета.
Каталог CLIPINF включает файл информации о клипе, связанный с каждым файлом аудиовидеопотока. Файл информации о клипе указывает, среди прочего, на тип связанного с ним аудиовидеопотока, содержит информацию о последовательности, информацию о программе, информацию о синхронизации. Информация о последовательности описывает последовательности по времени прихода (АТС) и системному времени (STC). Например, информация о последовательности отражает, среди прочего, число последовательностей, информацию о времени начала и окончания каждой последовательности, адрес первого исходного пакета в каждой последовательности и идентификатор пакета для транспортных пакетов в каждой последовательности. Последовательность исходных пакетов, в которой содержание программы является постоянным, называется программной последовательностью. Информация о программе отражает, среди прочего, число программных последовательностей, адрес начала каждой программной последовательности и идентификатор(ы) пакета (пакетов) для транспортных пакетов в программной последовательности.
Информация о синхронизации относится к информации о характеристической точке (CPI). Одной из форм характеристической точки является карта точек входа (ЕР). Карта точек входа ставит в соответствие временную отметку представления (например, по времени прихода (АТС) и/или системному времени (STC)) и адрес исходного пакета (т.е. номер исходного пакета). Временная отметка представления (PTS) и номер исходного пакета (SPN) связаны с точкой входа в аудиовидеопоток; а именно временная отметка представления и связанный с ней номер исходного пакета указывают точку входа на аудиовидеопотоке. Пакет, на который указывается, часто относится к пакету точки входа.
Каталог PLAYLIST включает один или более файлов списков воспроизведения. Концепция списка воспроизведения введена, чтобы облегчить редактирование/сборку клипов для воспроизведения. Файл списка воспроизведения является совокупностью интервалов воспроизведения в клипах. Каждый интервал воспроизведения относится к элементу воспроизведения. Файл списка воспроизведения определяет, помимо прочего, каждый из элементов воспроизведения, образующих список воспроизведения, а каждый элемент воспроизведения, помимо прочего, представляет собой пару из начальной и конечной точек, указывающих позиции на временной оси файла клипа (например, временной отметки представления на основе времени прихода или системного времени). Файл списка воспроизведения может также включать субэлементы воспроизведения, которые также предусматривают пару из начальной и конечной точек, указывающих позиции на временной оси файла клипа. Иными словами, файл списка воспроизведения определяет элементы воспроизведения и субэлементы воспроизведения, каждый из которых указывает на файл клипа или его часть и определяет файл информации о клипе, связанный с файлом клипа. Файл информации о клипе используется, помимо прочего, чтобы поставить в соответствие элементы воспроизведения файлу клипа из исходных пакетов. Списки воспроизведения могут также включать метки, указывающие на конкретные места (например, конкретный адрес) в файле клипа.
Файлы общей информации (не показаны) обеспечивают общую информацию для управления воспроизведением аудиовидеопотоков, записанных на оптическом диске.
Кроме иллюстрации структуры данных носителя записи в соответствии с примером осуществления настоящего изобретения на Фиг.1 показаны области носителя записи. Например, файлы общей информации записаны в одной или более областях общей информации, каталог списков воспроизведения записан в одной или нескольких областях каталога списков воспроизведения, каждый список воспроизведения в каталоге списков воспроизведения записан в одной или более областях списков воспроизведения на носителе записи и т.д. Фиг.2 иллюстрирует пример носителя записи, на котором хранится структура данных Фиг.1. Как показано, носитель записи включает область информации о файловой системе, область базы данных и область аудиовидеопотоков. Область базы данных включает область информации о файлах общей информации и о списках воспроизведения и область информации о клипе. Область информации о файлах общей информации и списках воспроизведения содержит файлы общей информации, записанные в области файлов общей информации, а также каталог PLAYLIST и файлы списков воспроизведения, записанные в соответствующей области информации о списках воспроизведения. Область информации о клипах содержит каталог CLIPINFO и записанные в нем соответствующие файлы информации о клипах. Область аудиовидеопотоков содержит аудиовидеопотоки для различных записанных в ней разделов.
Видео- и аудиоданные обычно организуются в виде отдельных разделов, например различные фильмы, представленные видео- и аудиоданными, организуются в виде отдельных разделов. Более того, раздел может быть организован в виде отдельных глав, в основном так же, как книга часто делится на главы.
В связи с большой емкостью хранения новейших носителей записи высокой плотности, таких как оптические диски BD-ROM и BD-RE, на носитель записи могут быть записаны и, следовательно, воспроизведены с него разные разделы, различные версии одного раздела или части раздела. Например, на одном носителе записи можно записать видеоданные, соответствующие различным углам положения камеры. В качестве другого примера на носитель записи можно записать версии раздела или его частей, соответствующие различным языкам. В качестве еще одного примера на носитель записи можно записать режиссерскую и театральную версии раздела. Либо на носитель записи можно записать версии раздела или его частей для взрослых, подростков и детей (то есть различные версии для контроля со стороны родителей). Каждая версия, угол положения камеры и т.п. отображается по отдельному каналу воспроизведения, и видеоданные в таких случаях относятся к видеоданным с несколькими каналами воспроизведения.
В связи с большой емкостью хранения новейших носителей записи высокой плотности, таких как оптические диски BD-ROM, статические изображения или кадры могут быть записаны на носитель записи и воспроизведены с него организованно и/или пользователем в диалоговом режиме, например в виде показов слайдов. Структура данных с целью управления статическими изображениями для носителя записи высокой плотности в соответствии с примерами осуществления настоящего изобретения будет описана вместе со способами и устройствами в соответствии с примерами осуществления настоящего изобретения для записи и воспроизведения статических изображений.
Как следует из предыдущего и последующего раскрытия, статические изображения могут отображаться в виде последовательного показа слайдов, случайного/перемешанного показа слайдов или показа слайдов без ограничения продолжительности просмотра. Последовательный показ слайдов включает воспроизведение статических изображений, имеющих ограниченную продолжительность просмотра, в порядке, установленном списком воспроизведения. Такое воспроизведение статических изображений может также происходить синхронно с воспроизведением аудиоданных. Показ слайдов без ограничения продолжительности просмотра включает воспроизведение статических изображений, имеющих неограниченную продолжительность просмотра, в порядке, установленном, например, списком воспроизведения. Переход к воспроизведению предыдущего или последующего статического изображения на основании ввода пользователя. Случайный/перемешанный показ слайдов является формой последовательного показа слайдов или показа слайдов без ограничения продолжительности просмотра, в которой порядок воспроизведения статических изображений определяется случайным образом.
На Фиг.3 и 4 показан пример осуществления структуры данных и способа управления статическими изображениями для носителя записи высокой плотности, такого как BD-ROM. Как показано на Фиг.3, компонентные потоки данных потока статических изображений и потоки сопутствующих данных (например, потоки графики и субтитров) пакетируются на основе статических изображений в пакеты пакетированного элементарного потока (PES). Таким образом, каждый пакет пакетированного элементарного потока в потоке статических изображений включает одно статическое изображение, а соответствующие пакеты пакетированного элементарного потока сопутствующих данных включают сопутствующие данные, связанные с данным статическим изображением (например, для воспроизведения синхронно с соответствующим статическим изображением). Статическое изображение вместе с сопутствующими данными, подлежащими воспроизведению синхронно с ним, группируется в блок статического изображения. На основе блоков статических изображений поток статических изображений и потоки сопутствующих данных мультиплексируют в файл статических изображений транспортных потоков формата MPEG2.
На Фиг.3 также показан файл информации о клипе, соответствующий файлу статических изображений. Файл информации о клипе включает карту точек входа. Отдельные точки входа (точки входа №1№k) на карте точек входа содержат соответствующую навигационную информацию для доступа к позиции записи заголовка соответствующего блока статических изображений. Например, навигационная информация включает информацию о начальной позиции точки входа для данного номера исходного пакета (SPN_EP_Start), указывающую на начальную позицию записи соответствующего блока статических изображений.
На Фиг.4 показан список воспроизведения для управления воспроизведением файла статических изображений, обсуждавшегося выше в связи с Фиг.3. Как показано, элемент воспроизведения (PlayItem) в списке воспроизведения содержит информацию о начале воспроизведения изображения (IN_picture)(«в кадре» – примеч. перевод.) и информацию об окончании воспроизведения изображения (OUT_picture) («вне кадра» – примеч. перевод.), определяющую соответственно начальную позицию и конечную позицию статических изображений в файле статических изображений для воспроизведения. Субэлемент воспроизведения (SubPlayItem) в списке воспроизведения содержит информацию о времени начала воспроизведения субэлемента воспроизведения (SubPlayItem_IN_time) и информацию о времени окончания воспроизведения субэлемента воспроизведения (SubPlayItem_OUT_time) для отдельного аудиофайла, подлежащего воспроизведению в связи с файлом статических изображений. Аудиоданные могут воспроизводиться в режиме синхронизации или без синхронизации с соответствующими статическими изображениями.
Кроме того, список воспроизведения включает метку списка воспроизведения, далее называемую статической меткой, при этом каждая статическая метка указывает соответствующее статическое изображение. Информация о продолжительности представления для статического изображения и сопутствующих данных, включенных в блок статических изображений, может быть записана в статическую метку, соответствующую блоку статических изображений. В качестве альтернативы или дополнительно информация о продолжительности представления может содержаться в элементе воспроизведения.
Статические метки особенно полезны при пропуске изображений во время показа слайдов без ограничения времени просмотра. Дополнительно можно увидеть, что файл статических изображений или его части могут быть одновременно связаны с рядом списков воспроизведения, имеющих отличающиеся между собой продолжительности воспроизведения.
Временные отметки представления (PTS) записываются в каждый пакет пакетированного элементарного потока и/или каждую точку входа. Временная отметка представления имеет значение, пропорциональное, например, значению хорошо известного программного времени (program clock reference – PCR), и, следовательно, как будет описано ниже, будет иметь значение, пропорциональное временной базе, определяемой моментами программного времени и называемой моментом системного времени (STC) (например, момент системного времени на базе моментов программного времени). Как хорошо известно, момент программного времени представляет собой временную отметку, добавляемую к пакетам в транспортном потоке формата MPEG2 в соответствии со стандартом MPEG2. Если статическое изображение имеет неограниченную продолжительность представления, момент системного времени (например, отсчет программного времени) сохраняется одним и тем же, и в пакет пакетированного элементарного потока соответствующего статического изображения записывается пропорциональная его значению временная отметка представления. Соответственно идентичная временная отметка представления записывается как в пакет пакетированного элементарного потока статического изображения с неограниченной продолжительностью представления, так и в пакет пакетированного элементарного потока предшествующего статического изображения. Например, устройство воспроизведения может вычислить разность между временными отметками представления, записанными в последовательных точках входа или последовательных пакетированных элементарных потоках статических изображений, с целью определения продолжительности представления второго из двух последовательных статических изображений. Если разность между временными отметками представления равна нулю, устройство воспроизведения воспроизводит соответствующее статическое изображение с неограниченной продолжительностью представления – это означает, что статическое изображение воспроизводится до получения ввода пользователя на прекращение. В противном случае устройство воспроизведения воспроизводит статическое изображение в течение вычисленной продолжительности.
Другими словами, устройство воспроизведения во время, например, воспроизведения показов слайдов из статических изображений решает, является ли продолжительность представления каждого статического изображения неограниченной или ограниченной. Если продолжительность представления является неограниченной, устройство воспроизведения не увеличивает момент системного времени, а сохраняет предыдущее значение. Напротив, если продолжительность представления ограничена, устройство воспроизведения выполняет серию операций по обычному увеличению момента системного времени.
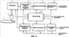
На Фиг.5 приведена схема части структуры устройства воспроизведения оптического диска в соответствии с примером осуществления настоящего изобретения. Как показано, устройство воспроизведения оптического диска включает оптическую головку 111 для воспроизведения данных с оптического диска. Система воспроизведения видеодиска (VDP) 112 управляет операцией воспроизведения данных оптической головкой 111 и демодулирует данные, воспроизводимые оптической головкой 111. Система воспроизведения видеодиска 112 создает аудиовидеопоток, который может также подаваться в цифроаналоговый преобразователь 113 для формирования аналоговой версии аудиовидеопотока.
Система воспроизведения видеодиска 112 управляет оптической головкой 111 и демодулирует воспроизводимые данные на основании ввода пользователя, полученного с пользовательского интерфейса, а также навигационной и управляющей информации, записанной на оптическом диске в соответствии с настоящим изобретением. Например, система воспроизведения видеодиска 112 обращается к статическим меткам, включенным в список воспроизведения, и к карте точек входа, включенной в файл информации о клипе, как описано выше, с целью воспроизведения файла статических изображений. А именно система воспроизведения видеодиска 112 считывает статическое изображение, графические данные и данные субтитров каждого блока статических изображений в соответствии с порядком точек входа (точка входа №1, №2,…), записанных в карте точек входа. Затем система воспроизведения видеодиска 112 выполняет серию операций по воспроизведению статических изображений, которые могут (i) воспроизводиться в течение фиксированного временного интервала в соответствии с информацией о продолжительности представления, включенной в статические метки или определяемой из временных отметок представления, или (ii) воспроизводиться в режиме с пропуском изображений в блоках статических изображений, например, соответствующих каждой из статических меток, согласно вводу пользователя с клавиатуры.
Как показано на Фиг.6, система воспроизведения видеодиска 112 может содержать переключатель 120, буфер дорожек 121, демультиплексор транспортного потока 122, видеобуфер 123, буфер графики 124, буфер субтитров 125, аудиобуфер 126, видеодекодер 127, декодер графики 128, декодер субтитров 129, аудиодекодер 130, микрокомпьютер 131, первый генератор системного времени 140 и второй генератор системного времени 141.
Микрокомпьютер 131 управляет работой переключателя 120 в соответствии с вводом пользователя с клавиатуры или информацией о продолжительности представления, благодаря чему в буфер дорожек 121 избирательно подаются статическое изображение (V), графические данные (G) и данные субтитров (ST). Демультиплексор транспортного потока 122 обращается к идентификатору пакета (PID) потока данных, временно хранящемуся в буфере дорожек 121, и распределяет данные статического изображения, графические данные и данные субтитров соответственно в видеобуфер 123, буфер графики 124 и буфер субтитров 125.
Видеодекодер 127 декодирует данные статического изображения, декодер графики 128 декодирует графические данные, а декодер субтитров 129 декодирует данные субтитров. В результате воспроизводятся единичное статическое изображение и сопутствующие данные графики и субтитров, например, в синхронном режиме.
Аналогичным образом микрокомпьютер 131 управляет работой переключателя 120 и избирательно подает аудиоданные (А), считываемые с оптического диска, в буфер дорожек 121. Демультиплексор транспортного потока 122 обращается к идентификатору пакета (PID) потока аудиоданных, временно хранящегося в буфере дорожек 121, тем самым отделяя аудиоданные в аудиобуфер 126.
Демультиплексор транспортного потока 122 отделяет каждую временную отметку представления аудиоданных (A_PTS) от потока воспроизводимых аудиоданных и посылает временную отметку представления аудиоданных в аудиодекодер 130. Демультиплексор транспортного потока 122 также отделяет моменты программного времени для аудиоданных (A_PCR) от воспроизводимого потока аудиоданных и посылает моменты программного времени для аудиоданных в первый генератор системного времени 140, который подсчитывает моменты программного времени для аудиоданных с целью генерирования момента системного времени для аудиоданных. Затем момент системного времени для аудиоданных (A_STC) посылается в аудиодекодер 130. Аудиодекодер 130 сравнивает временную отметку представления аудиоданных с моментом системного времени для аудиоданных, и если они имеют одно и то же значение, то выдает декодированные аудиоданные.
Аналогичным образом демультиплексор транспортного потока 122 отделяет каждую временную отметку представления статического изображения (S_PTS) от воспроизводимого потока данных статических изображений и посылает временные отметки представления статических изображений в MPEG-декодер 170, образованный видеодекодером 127, декодером графики 128 и декодером субтитров 129. Демультиплексор транспортного потока 122 также отделяет моменты программного времени для данных статических изображений (S_PCR) от воспроизводимого потока данных статических изображений и посылает моменты программного времени для данных статических изображений во второй генератор системного времени 141, который подсчитывает моменты программного времени для данных статических изображений с целью генерирования момента системного времени статических изображений. Затем момент системного времени для статических изображений (S_STC) посылается на MPEG-декодер 170.
MPEG-декодер 170 сравнивает временную отметку представления статических изображений с моментом системного времени для статических изображений, и если они имеют одно и то же значение, то выдает статическое изображение. Если продолжительность представления статического изображения не ограничена, микрокомпьютер 131 выдает команду второму генератору системного времени 141 на прекращение операции подсчета.
Если другое статическое изображение должно отображаться в соответствии с вводом пользователя с клавиатуры, микрокомпьютер 131 загружает момент программного времени, полученный из статического изображения, подлежащего отображению, во второй генератор системного времени 141 и возобновляет операцию подсчета программного времени.
В результате устройство воспроизведения оптического диска может воспроизводить статические изображения, записанные на оптический диск, используя MPEG-декодер 170 для воспроизведения движущихся данных с помощью первого и второго генераторов системного времени 140 и 141, и выполнять операции показа слайдов без ограничения времени просмотра для статических изображений в ответ на ввод пользователя с клавиатуры. Что касается показа слайдов без ограничения времени просмотра, то, например, аудиоданные и данные статических изображений (или данные статических изображений и сопутствующих изображений) могут воспроизводиться независимо благодаря отдельному и независимому контролю системного времени, обеспечиваемому первым и вторым генераторами системного времени 140 и 141. А именно, если пользователь меняет отображаемое статическое изображение, как описано выше, это не влияет на декодирование аудиоданных.
В системе воспроизведения видеодиска 112 вместо второго генератора системного времени 141 может использоваться сумматор системного времени 151, например, как это показано на Фиг.7. При представлении статического изображения, имеющего неограниченную продолжительность представления, микрокомпьютер 131 управляет сумматором системного времени 151 так, что генерируемый момент системного времени для статического изображения не подается на MPEG-декодер 170.
Если должно отображаться другое статическое изображение, микрокомпьютер 131 вычисляет разность между моментом программного времени, полученным из первого статического изображения, подлежащего отображению, и моментом системного времени для аудиоданных, воспроизведенным первым генератором системного времени 140, и выдает разность на сумматор системного времени 151 в качестве смещения программного времени.
Сумматор системного времени 151 складывает момент системного времени для аудиоданных от генератора системного времени 140 и смещение программного времени от микрокомпьютера 131 и выдает сумму в виде момента системного времени для статических изображений на MPEG-декодер 170. В результате устройство воспроизведения оптического диска может воспроизводить статические изображения, записанные на оптический диск, используя MPEG-декодер 170 для воспроизведения движущихся данных с помощью системного времени для статических изображений и выходного сигнала сумматора системного времени 151, и может выполнять операции показа слайдов без ограничения времени просмотра для статических изображений в ответ на ввод пользователя с клавиатуры.
На Фиг.8 схематично показан пример осуществления устройства записи и воспроизведения оптических дисков в соответствии с настоящим изобретением. Как показано, аудиовидеокодер 9 принимает и кодирует данные (например, данные статического изображения, аудиоданные и т.д.). Аудиовидеокодер 9 выдает закодированные данные вместе с информацией о кодировании и информацией об атрибутах потоков. Мультиплексор 8 мультиплексирует закодированные данные на основе информации о кодировании и информации об атрибутах потока для формирования, например, транспортного потока формата MPEG-2. Формирователь исходных пакетов 7 формирует транспортные пакеты из мультиплексора 8 в исходные пакеты в соответствии с форматом аудио/видеоданных оптического диска. Как показано на Фиг.8, работой аудиовидеокодера 9, мультиплексора 8 и формирователя исходных пакетов 7 управляет контроллер 10. Контроллер 10 получает ввод пользователя на выполнение записи и обеспечивает управляющую информацию аудиовидеокодеру 9, мультиплексору 8 и формирователю исходных пакетов 7. Например, контроллер 10 выдает команду аудиовидеокодеру 9 на тип кодирования для осуществления, команду мультиплексору 8 на транспортный поток для формирования и команду формирователю исходных пакетов 7 на формат исходного пакета. Контроллер 10 дополнительно управляет дисководом 3 с целью записи выходных данных формирователя исходных пакетов 7 на оптический диск.
Контроллер 10 также создает навигационную и управляющую информацию для управления воспроизведением данных, записываемых на оптический диск. Например, на основе информации, полученной через пользовательский интерфейс (например, набора команд, сохраняемого на диске, обеспечиваемого компьютерной системой через интранет или Интернет и т.д.), контроллер 10 управляет дисководом 3 для записи одной или более структур данных Фиг.1-4 на оптический диск.
Во время воспроизведения контроллер 10 управляет дисководом 3 с целью воспроизведения этой структуры данных. На основе содержащейся в ней информации, а также ввода пользователя, полученного через пользовательский интерфейс (например, с помощью кнопок управления на устройстве записи и воспроизведения или средства дистанционного управления, связанного с этим устройством), контроллер 10 управляет дисководом 3 для воспроизведения данных с оптического диска. Например, как обсуждалось выше по отношению к примерам осуществления настоящего изобретения, статическое изображение или статические изображения могут воспроизводиться в сочетании с аудиоданными на основе навигационной информации. Кроме того, изображение или группа изображений могут воспроизводиться в виде показа слайдов или части показа слайдов. Как также обсуждалось, показ слайдов может быть синхронизированным, без ограничения времени просмотра и т.д.
Воспроизводимые исходные пакеты принимаются расформирователем исходных пакетов 4 и преобразуются в поток данных (например, транспортный поток пакетов формата MPEG-2). Демультиплексор 5 демультиплексирует поток данных в закодированные данные. Аудиовидеодекодер 6 декодирует закодированные данные для получения первоначальных данных, которые были поданы в аудиовидеокодер 9. Во время воспроизведения контроллер 10 управляет работой расформирователя исходных пакетов 4, демультиплексора 5 и аудиовидеодекодера 6. Контроллер 10 получает ввод пользователя на выполнение операции воспроизведения и обеспечивает управляющую информацию аудиовидеодекодеру 6, демультиплексору 5 и расформирователю исходных пакетов 4. Например, контроллер 10 выдает команду аудиовидеодекодеру 9 на тип декодирования для осуществления, команду демультиплексору 5 на транспортный поток для демультиплексирования и команду расформирователю исходных пакетов 4 на формат исходных пакетов.
Хотя Фиг.8 описана как устройство записи и воспроизведения, необходимо иметь в виду, что может быть обеспечено устройство только записи или только воспроизведения с использованием частей устройства Фиг.11, обеспечивающих функцию записи или воспроизведения.
Как следует из вышеприведенного описания, настоящее изобретение обеспечивает носитель записи со структурой данных для управления статическими изображениями, записанными на носителе записи высокой плотности (например, на оптическом диске с высокой плотностью записи, таком как BD-ROM). Например, структура данных позволяет отображать статические изображения и аудиоданные различными способами.
Способ управления статическими изображениями для носителя записи высокой плотности в соответствии с изобретением обеспечивает различные операции управления статическими изображениями и позволяет эффективно воспроизводить статические изображения в сочетании с соответствующими данными субтитров или графическими изображениями.
Как очевидно из приведенного выше описания, настоящее изобретение обеспечивает способы и устройства записи структуры данных на носитель записи высокой плотности для управления статическими изображениями и аудиоданными, записанными на носителе записи.
Кроме того, в приведенном выше описании представлены способы и устройства воспроизведения статических изображений и аудиоданных, записанных на носителе высокой плотности.
Несмотря на то, что изобретение раскрыто на ограниченном числе примеров осуществления, специалисты в данной области техники благодаря этому описанию признают, что возможны его многочисленные модификации и изменения. Например, несмотря на то, что описание относится к оптическому диску Blu-ray формата «только для чтения» в нескольких примерах, настоящее изобретение не ограничено данным стандартом оптического диска либо оптическими дисками как таковыми. Предполагается, что все такие модификации и изменения находятся в пределах сущности и объема настоящего изобретения.
Формула изобретения
1. Способ воспроизведения данных статических изображений и аудиоданных с носителя записи, содержащий
декодирование данных статических изображений и аудиоданных, воспроизводимых с носителя записи, на основе соответствующих независимых моментов системного времени.
2. Способ по п.1, дополнительно содержащий
генерирование первого момента системного времени для данных статических изображений на основе данных статических изображений, воспроизводимых с носителя записи; и
генерирование второго момента системного времени для аудиоданных на основе аудиоданных, воспроизводимых с носителя записи.
3. Способ по п.2, в котором
на операции генерирования первого момента системного времени первый момент системного времени генерируют из значений программного времени в данных статических изображений; и
на операции генерирования второго момента системного времени второй момент системного времени генерируют из моментов программного времени в аудиоданных.
4. Способ по п.3, в котором на операции декодирования данные статических изображений и аудиоданные декодируют на основе соответственно первого и второго моментов системного времени, и временных отметок представления в соответствующих данных статических изображений и аудиоданных.
5. Способ по п.1, в котором на операции декодирования данные статических изображений и аудиоданные декодируют на основе соответствующих независимых моментов системного времени и временных отметок представления в соответствующих данных статических изображений и аудиоданных.
6. Способ по п.1, дополнительно содержащий
воспроизведение транспортных потоков данных статических изображений и аудиоданных;
демультиплексирование транспортных потоков в данные статических изображений и аудиоданные для получения первых моментов программного времени из данных статических изображений и вторых моментов программного времени из аудиоданных;
генерирование первого и второго моментов системного времени из
первого и второго моментов программного времени соответственно; при этом
операция декодирования включает декодирование демультиплексированных данных статических изображений на основе первых моментов системного времени и;
декодирование демультиплексированных аудиоданных на основе вторых моментов системного времени.
7. Способ по п.1, в котором
на операции демультиплексирования дополнительно получают первые временные отметки представления для данных статических изображений и вторые временные отметки представления для аудиоданных; и при декодировании демультиплексированных данных статических изображений данные статических изображений декодируют на основе первых моментов системного времени и первых временных отметок представления; а
при декодировании демультиплексированных аудиоданных аудиоданные декодируют на основе вторых моментов системного времени и вторых временных отметок представления.
8. Способ по п.1, дополнительно содержащий
воспроизведение, по меньшей мере, одного списка воспроизведения с носителя записи, причем указанный список воспроизведения включает, по меньшей мере, один элемент воспроизведения, и, по меньшей мере, один субэлемент воспроизведения, причем элемент воспроизведения обеспечивает навигационную информацию для воспроизведения, по меньшей мере, данных статических изображений из первого файла, а субэлемент воспроизведения обеспечивает навигационную информацию для воспроизведения аудиоданных из второго файла;
воспроизведение данных статических изображений из первого файла на основе навигационной информации в элементе воспроизведения; и воспроизведение аудиоданных из второго файла на основе навигационной информации в субэлементе воспроизведения.
9. Способ по п.8, в котором
элемент воспроизведения обеспечивает навигационную информацию для воспроизведения данных представления из первого файла, причем данные представления включают, по меньшей мере, данные статических изображений и сопутствующие данные, связанные с данными статических изображений; а
на операции воспроизведения данных статических изображений воспроизводят данные представления.
10. Способ по п.9, в котором данные представления не включают аудиоданные.
11. Способ по п.9, в котором сопутствующие данные включают, по меньшей мере, графические данные или данные субтитров.
12. Способ по п.9, в котором данные представления разделены на один или более блоков статических изображений так, что каждый блок статических изображений включает, по меньшей мере, одно статическое изображение и связанные сопутствующие данные.
13. Способ по п.12, в котором данные представления мультиплексируют в транспортный поток для блока статических изображений на основе блока статических изображений.
14. Способ по п.13, в котором все элементарные потоки данных представления выровнены в блоке статических изображений.
15. Способ по п.14, в котором каждый элементарный поток представляет собой пакетированный элементарный поток.
16. Способ по п.15, в котором каждый блок статических изображений включает один пакет из каждого пакетированного элементарного потока.
17. Способ по п.13, дополнительно содержащий
воспроизведение файла информации о клипе с носителя записи, причем файл информации о клипе включает, по меньшей мере, одну карту точек входа, а карта точек входа включает, по меньшей мере, одну точку входа, обеспечивающую, по меньшей мере, адрес статического изображения в данных статических изображений; и при этом
на операции воспроизведения данных статических изображений воспроизводят данные статических изображений из первого файла на основе навигационной информации в списке воспроизведения и карты точек входа.
18. Способ по п.17, в котором карта точек входа включает по точке входа для каждого блока статических изображений.
19. Способ по п.9, в котором список воспроизведения дополнительно включает, по меньшей мере, одну метку списка воспроизведения, указывающую статическое изображение в данных статических изображений.
20. Способ по п.9, в котором метка списка воспроизведения обеспечивает информацию о продолжительности для воспроизведения статического изображения, указанного меткой списка воспроизведения.
21. Способ по п.1, дополнительно содержащий
воспроизведение, по меньшей мере, одного списка воспроизведения с носителя записи, причем файл списка воспроизведения включает, по меньшей мере, один элемент воспроизведения и, по меньшей мере, один субэлемент воспроизведения, при этом элемент воспроизведения обеспечивает навигационную информацию для воспроизведения, по меньшей мере, потока статических изображений из первого потока данных, а субэлемент воспроизведения обеспечивает навигационную информацию для воспроизведения аудиопотока из второго потока данных отдельно от первого потока данных;
воспроизведение части первого потока данных в виде данных статических изображений на основе навигационной информации в элементе воспроизведения; и
воспроизведение части второго потока данных в виде аудиоданных на основе навигационной информации в субэлементе воспроизведения.
22. Способ по п.21, в котором первый поток данных является транспортным потоком.
23. Способ по п.22, в котором транспортный поток включает пакетированные элементарные потоки данных статических изображений и сопутствующих данных.
24. Способ воспроизведения данных статических изображений и аудиоданных с носителя записи, содержащий
генерирование первого момента системного времени для данных статических изображений на основе данных статических изображений, воспроизводимых с носителя записи;
генерирование второго момента системного времени для аудиоданных на основе аудиоданных, воспроизводимых с носителя записи;
декодирование данных статических изображений, воспроизводимых с носителя записи, на основе первого момента системного времени; и
декодирование аудиоданных, воспроизводимых с носителя записи, на основе второго момента системного времени.
25. Устройство воспроизведения данных статических изображений и аудиоданных с носителя записи, содержащее
декодер, декодирующий данные статических изображений на основе первого момента системного времени; и
декодер, декодирующий аудиоданные на основе второго момента системного времени, независимого от первого момента системного времени.
РИСУНКИ
|