|
|
(21), (22) Заявка: 2007114234/28, 16.04.2007
(24) Дата начала отсчета срока действия патента:
16.04.2007
(46) Опубликовано: 10.01.2009
(56) Список документов, цитированных в отчете о поиске:
ЦИФРОВОЙ ПИКОВЫЙ ВОЛЬТМЕТР. Контрольно-измерительная техника. Экспресс-информация, М., ВИНИТИ, 1987, №23, с.18-22. ГОЛЬДОРТ В.Г. и др. Стробируемый пиковый вольтметр. Приборы и техника эксперимента, 1978, №4, c.112. SU 303526 A, 21.06.1971. GB 1251754 A, 27.10.1971. JP 61129538 A, 17.06.1986. GB 1316918 A, 16.05.1973.
Адрес для переписки:
607188, Нижегородская обл., г. Саров, пр-кт Мира, 37, ФГУП “РФЯЦ-ВНИИЭФ”, начальнику ОПИНТИ
|
(72) Автор(ы):
Гутников Анатолий Иванович (RU), Гусев Валерий Евгеньевич (RU)
(73) Патентообладатель(и):
Российская Федерация, от имени которой выступает государственный заказчик – Федеральное агентство по атомной энергии (RU), Федеральное государственное унитарное предприятие “Российский федеральный ядерный центр-Всероссийский научно-исследовательский институт экспериментальной физики” (ФГУП “РФЯЦ-ВНИИЭФ”) (RU)
|
(54) УСТРОЙСТВО ДЛЯ ИЗМЕРЕНИЯ ПИКОВЫХ ЗНАЧЕНИЙ
(57) Реферат:
Изобретение относится к измерительной технике и физике и может быть использовано для контроля одиночных импульсов. Устройство содержит пассивный датчик 1, подключенный к усилителю-преобразователю 2, одновибратор 3 с управляющим входом 4, три операционных усилителя 5, 9 и 18, неинвертирующий операционный усилитель 16 постоянного или переменного напряжения, три диода 6, 7 и 25, два аналоговых ключа 8 и 15, резисторы 10, 12, 13, 19-23, RC-цепь 11, конденсатор 24, активный или пассивный Г-образный RC-фильтр 14 верхних частот. Достигаемый технический результат – расширение динамического диапазона и повышение помехоустойчивости. 1 з.п. ф-лы, 3 ил.
Изобретение относится к измерительной технике и физике и может быть использовано для контроля одиночных импульсов.
Известно устройство для измерения пиковых значений (см. ж. «Приборы и техника эксперимента», 1978 г., №4, стр.112, В.Г.Гольдорт и др.), содержащий пассивный датчик излучения, выполненный на фотоэлектронном умножителе (ФЭУ), выход которого подключен к неинвертирующему зарядочувствительному усилителю, выполненному на интегрирующем конденсаторе и истоковом повторителе, выход которого через первый аналоговый ключ подключен к неинвертирующему входу первого операционного усилителя, инвертирующий вход которого подключен к точке объединения анода диода, неинвертирующего входа второго операционного усилителя, первой обкладки первого конденсатора, входа второго аналогового ключа, выход которого подключен к общей шине, подключенной к второй обкладке первого конденсатора, катод диода подключен к выходу первого операционного усилителя, инвертирующий вход второго операционного усилителя подключен к точке объединения выхода пикового вольтметра, входа третьего аналогового ключа и первой обкладки второго конденсатора, вторая обкладка которого подключена к общей шине, выход третьего аналогового ключа подключен к выходу второго операционного усилителя, управляющие входы первого, третьего и второго ключей подключены соответственно к первому, второму, третьему выходам формирователя командных импульсов, вход которого подключен к шине запуска.
Достоинства устройства: высокая чувствительность к импульсному световому потоку за счет использования высокочувствительного ФЭУ.
Недостатки устройства:
1. Громоздкость из-за больших габаритов электровакуумного ФЭУ и элементов его защиты от механических нагрузок.
2. Хрупкость электровакуумного ФЭУ, не позволяющая работать в условиях высоких ударных нагружений.
3. Низкий коэффициент усиления следующих за ФЭУ каскадов, обуславливающий невозможность использования пассивных датчиков с низкой чувствительностью, например, полупроводниковых детекторов излучений (ППДИ), конструкция которых не разрушается при ударных нагружениях.
4. Низкая помехозащищенность и ограниченный динамический диапазон снизу из-за паразитных токов смещения входов первого и второго операционных усилителей, увеличивающихся синхронно механическим нагружениям и воздействиям температуры, что вызывает существенное изменение напряжений на выходах устройства.
5. Низкая помехоустойчивость из-за низкой ударо- и виброустойчивости разнородных неоднотипных блоков устройства.
6. Ограничение динамического диапазона сверху и снизу и пониженная помехоустойчивость из-за отсутствия сжатия выходной информации и отсутствия фильтрации низкочастотных помех от механических воздействий и воздействия температуры, мешающих выделить короткие импульсы пассивного датчика излучения (фотоэлектронного умножителя).
Наиболее близким по технической сущности предлагаемому изобретению по совокупности существенных признаков является устройство для измерения пиковых значений (см. ж. «Э-И ВИНИТИ. Контрольно-измерительная техника», 1987 г., №23, стр.19, рис.1, рис.3), содержащее пассивный датчик излучения, подключенный к усилителю-преобразователю, выполненному на операционных усилителях, выход которого подключен через первый резистор к инвертирующему входу первого операционного усилителя, неивертирующий вход которого подключен через второй резистор к общей шине, выход первого операционного усилителя подключен к аноду диода, катод которого подключен к точке объединения первого вывода третьего резистора, первого вывода четвертого резистора, неинвертирующего входа второго операционного усилителя и входа аналогового ключа, выход которого подключен к общей шине, которая подключена ко второму выводу четвертого резистора непосредственно и через первый конденсатор ко второму выводу третьего резистора, выход второго операционного усилителя соединен с его инвертирующим входом и подключен через пятый резистор к инвертирующему входу первого операционного усилителя, выход первого операционного усилителя подключен к входу одновибратора, выход которого подключен к входу разрешения записи аналого-цифрового преобразователя.
Недостатки устройства:
1. Низкая помехозащищенность и ограниченный динамический диапазон снизу из-за паразитного тока смещения в высокоомной (как в статическом, так и в динамическом состоянии) входной цепи второго операционного усилителя, изменяющегося синхронно механическому нагружению и воздействию температуры и вызывающего существенное изменение напряжения на высокоомном четвертом резисторе и выходах устройства.
2. Ограничение динамического диапазона сверху и снизу и пониженная помехоустойчивость из-за отсутствия сжатия выходной информации и отсутствия фильтрации низкочастотных помех от механических воздействий и воздействия температуры, мешающих выделить короткие импульсы пассивного датчика.
3. Ограничение динамического диапазона снизу из-за большого остаточного напряжения на конденсаторе пикового детектора за счет наличия напряжения сигнала от усилителя-преобразователя на входе первого операционного усилителя и конечного сопротивления открытого аналогового ключа.
Технический результат, на достижение которого направлено заявляемое изобретение, заключается в расширении динамического диапазона и повышении помехоустойчивости.
Для достижения данного технического результата в устройстве для измерения пиковых значений, содержащем пассивный датчик, подключенный к усилителю-преобразователю, одновибратор с управляющим входом, первый операционный усилитель, выход которого подключен к катоду (аноду) первого диода и аноду (катоду) второго диода, катод (анод) которого подключен к входу первого аналогового ключа, неинвертирующему входу второго операционного усилителя, первому выводу первого резистора и через последовательную RC-цепь к общей шине, к которой подключен выход первого аналогового ключа, выход второго операционного усилителя через второй резистор подключен к аноду (катоду) первого диода и инвертирующему входу первого операционного усилителя, неинвертирующий вход которого подключен к первому выводу третьего резистора, новым является то, что дополнительно введены активный или пассивный Г-образный RC-фильтр верхних частот, второй аналоговый ключ, выход которого подключен к общей шине, а управляющий вход соединен с выходом одновибратора и управляющим входом первого аналогового ключа, вход второго аналогового ключа соединен с первым выводом третьего резистора, второй вывод которого через активный или пассивный Г-образный RC-фильтр верхних частот соединен с выходом усилителя-преобразователя, неинвертирующий операционный усилитель постоянного или переменного напряжения, третий операционный усилитель, четвертый, пятый, шестой, седьмой и восьмой резисторы, конденсатор, третий диод, шина опорного напряжения, которая соединена с неинвертирующим входом третьего операционного усилителя, выход которого соединен с катодом (анодом) третьего диода, анод (катод) которого соединен с инвертирующим входом третьего операционного усилителя и через четвертый резистор с первым выводом конденсатора, с неинвертирующим входом неинвертирующего операционного усилителя и с первым выводом пятого резистора, второй вывод которого соединен с первыми выводами шестого и седьмого резисторов и с выходом второго операционного усилителя, инвертирующий вход которого соединен со вторым выводом шестого резистора, второй вывод седьмого резистора соединен со вторым выводом первого резистора и через восьмой резистор с общей шиной, к которой подключен второй вывод конденсатора.
Для расширения динамического диапазона и повышения помехоустойчивости активный Г-образный RC-фильтр верхних частот содержит первый конденсатор, первая обкладка которого является входом активного Г-образного RC-фильтра верхних частот, а вторая обкладка конденсатора подключена к первым выводам первого и второго резисторов, второй вывод первого резистора подключен к первой обкладке второго конденсатора и инвертирующему входу операционного усилителя, неинвертирующий вход которого через третий резистор подключен к общей шине, которая через четвертый резистор подключена ко второй обкладке второго конденсатора и первой обкладке третьего конденсатора, вторая обкладка которого подключена ко второму выводу второго резистора и выходу операционного усилителя.
Указанная совокупность существенных признаков позволяет расширить динамический диапазон и повысить помехоустойчивость. Введен активный или пассивный Г-образный RC-фильтр верхних частот (активные элементы которого расположены не по пути сигнала) для подавления низкочастотных помех от механического воздействия, возникающих на элементах пассивного датчика излучения, на емкости линии связи пассивного датчика излучения с усилителем-преобразователем, в самом усилителе-преобразователе, на емкости линии связи усилителя-преобразователя с пиковым детектором. Вследствие введения Г-образного RC-фильтра верхних частот рабочий участок интегрирования полезного короткого импульса излучения лежит на десятки децибел выше подавленного участка низкочастотных электромеханических помех. Отметим, что активный элемент Г-образного фильтра верхних частот расположен не по пути сигнала, что исключает искажение коротких импульсов пассивного датчика и усилителя-преобразователя операционным усилителем Г-образного фильтра. Только в случае использования активного Г-образного фильтра верхних частот возможен «разряд» трех его конденсаторов единственным дополнительно введенным вторым аналоговым ключом, но ввод активного или пассивного Г-образного фильтра верхних частот возможен только при использовании пикового детектора с неинвертирующим высокоомным входом первого операционного усилителя, что и заявлено в изобретении.
Введение второго аналогового ключа на входе первого операционного усилителя уменьшает до нуля остаточное напряжение на первом конденсаторе и выходе устройства, способствует расширению динамического диапазона снизу.
Введение устройства сжатия, выполненного на третьем операционном усилителе и неинвертирующем операционном усилителе, и фильтрация Г-образным RC-фильтром низкочастотных помех от механического воздействия и воздействия температуры способствуют расширению динамического диапазона сверху и снизу и повышению помехоустойчивости. Это обеспечивает выделение коротких импульсов пассивного датчика на полупроводниковом детекторе излучения.
Включение низкоомных резисторов для токов смещения между общей шиной и входами второго операционного усилителя уменьшает паразитные токи смещения входной цепи второго операционного усилителя, изменяющиеся при механических нагрузках и температурах, что не вызывает заметного изменения напряжения на выходе второго операционного усилителя и выходе устройства в целом. Это способствует расширению динамического диапазона и повышению помехоустойчивости. Эффект достигается резким уменьшением статического входного сопротивления по сравнению с динамическим.
Введение активного Г-образного RC-фильтра верхних частот исключает возможность искажения коротких импульсов пассивного датчика собственным операционным усилителем фильтра.
Пассивный Г-образный RC-фильтр верхних частот первого порядка выполняется на пассивной дифференцирующей RC-цепи или RLC-цепи.
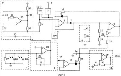
На фиг.1 представлена схема заявленного устройства для измерения пиковых значений.
На фиг.2 приведена амплитудно-частотная характеристика U14(f) на выходе Г-образного RC-фильтра верхних частот устройства и неинвертирующем входе первого операционного усилителя.
На фиг.3 приведена зависимость U16(U14) сигнала на выходе неинвертирующего операционного усилителя устройства от сигнала на выходе Г-образного RC-фильтра верхних частот.
Предлагаемое устройство для измерения пиковых значений (фиг.1) содержит пассивный датчик 1, усилитель-преобразователь 2, одновибратор 3 с управляющим входом 4, первый операционный усилитель 5, первый диод 6, второй диод 7, первый аналоговый ключ 8, второй операционный усилитель 9, первый резистор 10, последовательную RC-цепь 11, второй резистор 12, третий резистор 13, активный или пассивный Г-образный RC-фильтр 14 верхних частот, второй аналоговый ключ 15, неинвертирующий операционный усилитель 16, шину 17 опорного напряжения, третий операционный усилитель 18, восьмой, седьмой, шестой, пятый, четвертый резисторы 19, 20, 21, 22, 23 соответственно, конденсатор 24, третий диод 25.
Пассивный датчик 1 подключен к усилителю-преобразователю 2. Выход первого операционного усилителя 5 подключен к катоду первого диода 6 и аноду второго диода 7, катод которого подключен к входу первого аналогового ключа 8, неинвертирующему входу второго операционного усилителя 9, первому выводу первого резистора 10 и через последовательную RC-цепь 11 к общей шине, к которой подключен выход первого аналогового ключа 8. Выход второго операционного усилителя 9 через второй резистор 12 подключен к аноду первого диода 6 и инвертирующему входу первого операционного усилителя 5, неинвертирующий вход которого подключен к первому выводу третьего резистора 13. Управляющие входы первого и второго аналоговых ключей 8 и 15 соответственно объединены и подключены к выходу одновибратора 3, выход усилителя-преобразователя 2 подключен через активный или пассивный Г-образный RC-фильтр 14 верхних частот к второму выводу третьего резистора 13, неинвертирующий вход первого операционного усилителя 5 подключен через второй аналоговый ключ 15 к общей шине. Шина 17 опорного напряжения соединена с неинвертирующим входом третьего операционного усилителя 18, выход которого соединен с катодом третьего диода 25, анод которого соединен с инвертирующим входом третьего операционного усилителя 18 и через четвертый резистор 23 с первым выводом конденсатора 24, с неинвертирующим входом неинвертирующего операционного усилителя 16 и с первым выводом пятого резистора 22. Второй вывод пятого резистора 22 соединен с первыми выводами шестого резистора 21 и седьмого резистора 20 и с выходом второго операционного усилителя 9, инвертирующий вход которого соединен со вторым выводом шестого резистора 21, второй вывод седьмого резистора 20 соединен со вторым выводом первого резистора 10 и через восьмой резистор 19 с общей шиной, к которой подключен второй вывод конденсатора 24.
Пассивный датчик 1 выполнен на полупроводниковом детекторе излучения и содержит параллельно включенные фотодиоды 26 и резистор 27.
Усилитель-преобразователь 2 выполнен в виде зарядочувствительного усилителя на операционном усилителе 28, в цепь отрицательной обратной связи которого включены параллельно соединенные интегрирующий конденсатор 29 и резистор 30.
Активный Г-образный RC-фильтр 14 верхних частот содержит первый конденсатор 31, первая обкладка которого является входом активного Г-образного RC-фильтра 14 верхних частот, а вторая обкладка конденсатора 31 подключена к первым выводам первого и второго резисторов 32, 33 соответственно. Второй вывод первого резистора 32 подключен к первой обкладке второго конденсатора 34 и инвертирующему входу операционного усилителя 35, неинвертирующий вход которого через третий резистор 36 подключен к общей шине, которая через четвертый резистор 37 подключена ко второй обкладке второго конденсатора 34 и первой обкладке третьего конденсатора 38, вторая обкладка которого подключена ко второму выводу второго резистора 33 и выходу операционного усилителя 28.
Неинвертирующий операционный усилитель 16 выполнен на операционном усилителе 39, неинвертирующий вход которого является входом неинвертирующего операционного усилителя 16, а выход – выходом неинвертирующего операционного усилителя 16 и выходом устройства в целом. Инвертирующий вход операционного усилителя 39 подключен через резистор 40 к его выходу, а через резистор 41 – к общей шине. Последовательная RC-цепь 11 содержит последовательно соединенные конденсатор 42 и резистор 43.
Пассивный Г-образный RC-фильтр 14 верхних частот первого порядка может быть выполнен на пассивной дифференцирующей RC-цепи или RLC-цепи (на фиг.1 не показана).
Для отрицательного сигнала пассивного датчика 1 полярность включения диодов 6, 7, 25 показана на фиг.1, для положительного сигнала полярность следует изменить на противоположную (на фиг.1 не показана).
На фиг.2 представлено U14 – напряжение на выходе Г-образного RC-фильтра 14 верхних частот в зависимости от частоты входного сигнала, на фиг.3 представлено U16 – напряжение на выходе операционного усилителя 16 в зависимости от напряжения U14.
Устройство работает следующим образом. В исходном статическом состоянии ключи 8, 15 открыты, конденсатор 42 последовательной RC-цепи 11 и конденсаторы 31, 34, 38 Г-образного RC-фильтра 14 верхних частот разряжены до нуля, на выходе операционного усилителя 9 и неинвертирующем входе и выходе неинвертирующего операционного усилителя 16 нулевое напряжение. Положительным уровнем на шине 17 опорного напряжения и неинвертирующем входе, большим уровня нулевого напряжения на инвертирующем входе, усилитель 18 переведен в состояние высокого положительного напряжения по выходу, диод 25 заперт, тем самым резистор 23 обесточен. Для повышения помехоустойчивости устройства в целом на вход 4 одновибратора 3 подается короткий импульс запуска, фронт которого синхронизирован с моментом начала генерации тока пассивным датчиком 1. Тем самым закрываются ключи 8, 15 – «временные ворота» – и в течение ограниченного времени, формируемого одновибратором 3, производится измерение нижеописанным образом. Следует учесть, что существует низкочастотная модуляция тока полезного сигнала пассивного датчика 1 и зарядочувствительного усилителя-преобразователя 2 сигналом от механических и температурных помех, модуляция устраняется Г-образным RC-фильтром 14 верхних частот.
«Вредный» участок cd амплитудно-частотной характеристики (см. фиг.2) «завален» Г-образным фильтром 14 верхних частот для того, чтобы выделить полезный участок ab для короткого импульса пассивного датчика 1. Динамический диапазон расширен (см. фиг.3) устройством сжатия на операционных усилителях 18, 39.
Активный Г-образный RC-фильтр 14 верхних частот является фильтром Баттерворта третьего порядка с равными сопротивлениями и равными емкостями конденсаторов и имеет крутизну спада нижних частот минус 18 дБ/окт. Четвертый резистор 36 – балансировочный для токов смещения операционного усилителя 35. Резистор 13 – ограничительный для исключения перегрузки ключа 15.
Следует учесть, что при наличии короткого воздействующего импульса пассивный датчик 1 работает как источник тока. Короткий импульс суммарного тока втекает в низкоомный вход зарядочувствительного усилителя 2, этот импульс не может быть искажен низкочастотным фильтром верхних частот 14, который устраняет только низкочастотные составляющие (помехи) от ударных механических и температурных воздействий на пассивный датчик 1, линии связи с ним и элементы зарядочувствительного усилителя-преобразователя 2.
Благодаря неинвертирующему пиковому детектору на операционных усилителях 5, 9, устройству сжатия с операционными усилителями 18 и 39, шине 17 положительного опорного напряжения при условии использования описанного зарядочувствительного усилителя 2 и пассивного Г-образного RC-фильтра 14 верхних частот и описанного пассивного датчика 1 в устройстве могут быть применены однополярные операционные усилители. Это упрощает, делает однополярным источник питания устройства в целом (на фиг.1 не показан). При необходимости даже вышеописанный активный RC-фильтр 14 верхних частот может быть запитан от однополярного источника, если неинвертирующий вход его операционного усилителя 28 через четвертый резистор 36 подключить не к общей шине, а к половине напряжения источника питания (на фиг.1 не показан).
Двухкаскадный пиковый детектор по фиг.1 выполнен на операционных усилителях 5, 9, охваченных общей отрицательной обратной связью через резистор 12. Вновь введенные резисторы 10, 19, 20, 21 малого сопротивления во входной цепи второго операционного усилителя 9 уменьшают влияние входных токов операционного усилителя 9, изменяющихся при воздействии механических и климатических факторов. Аналогично приведенному аналогу подавлен эффект гуляния временной отметки на выходе операционного усилителя 5 при изменении амплитуды сигнала на выходе зарядочувствительного усилителя-преобразователя 2. Известно, что формы сигнала с пассивного датчика 1 не зависят от амплитуды, т.е. сигналы подобны. Максимального значения сигнал достигает в одно и то же время для разных амплитуд. Момент достижения сигналом пассивного датчика 1 максимального значения (выход второго операционного усилителя 9) является неизменным параметром, по которому можно сформировать точную временную отметку. Этот момент выделяет первый операционный усилитель 5 на своем выходе.
Зарядочувствительный усилитель-преобразователь 2 представляет собой инвертирующий операционный усилитель 28 со значительным коэффициентом усиления, охваченный обратной связью через небольшой интегрирующий конденсатор 29 параллельно с резистором 30 очень большого сопротивления. Практически весь заряд пассивного датчика 1 собирается интегрирующим конденсатором 29, а изменение эквивалентной емкости чувствительных к излучению диодов 26 пассивного датчика 1 не влияет на амплитуду выходного импульса. Реально динамическая емкость зарядочувствительного усилителя 2 равна емкости интегрирующего конденсатора 29, умноженной на коэффициент усиления операционного усилителя 28. Зарядочувствительный усилитель-преобразователь 2 преобразует заряд, поступающий на его вход, в импульс напряжения, который запоминается (усиливается) пиковым детектором и нормализуется (см. фиг.3) устройством сжатия с операционными усилителями 18 и 39.
Шина 17 опорного напряжения определяет точку е – точку уменьшения (перегиба) коэффициента усиления устройства сжатия (см. фиг.3).
Заявленным устройством фиксируется временная отметка (выход операционного усилителя 5) и запоминается усиленная амплитуда сигнала (выход неинвертирующего операционного усилителя 16, см. U16 на фиг.3), пропорциональная амплитуде короткого импульса ионизирующего излучения, превращенного в короткий электрический импульс пассивного датчика 1, в условиях низкочастотных электрических помех от воздействия ударного механического, теплового нагружения на пассивный датчик 1 и устройство в целом. Совокупность зарядочувствительного усилителя 2 и Г-образного активного или пассивного RC-фильтра 14 верхних частот образует полосовой зарядочувствительный усилитель с интегрирующими конденсатором 29 и резистором 30, амплитудно-частотная характеристика которого представлена на фиг.2. Короткий проинтегрированный зарядочувствительным усилителем-преобразователем 2 импульс полезного сигнала после фильтрации выделяется на входе операционного усилителя 5, запоминается (растягивается) пиковым детектором и нормируется автоматически управляемым усилителем (устройством сжатия) с операционными усилителями 18 и 39, с помощью которых динамический диапазон устройства в целом расширен до необходимых пределов (см. фиг.3). Временная отметка на выходе операционного усилителя 5 устройства фиксируется последовательно соединенными зарядочувствительным усилителем-преобразователем 2, первым каскадом пикового детектора на операционном усилителе 5. Амплитуда импульса после Г-образного RC-фильтра 14 верхних частот запоминается (усиливается) пиковым детектором. После появления сигнала на входе операционного усилителя 5 появляется положительный импульс на его выходе, быстро заряжающий конденсатор 42 через диод 7. Резистор 43 обеспечивает устойчивость пикового детектора в целом, диод 6 обеспечивает быстрое восстановление после воздействия отрицательного сигнала на входе пикового детектора. Каскад на операционном усилителе 9 представляет собой повторитель напряжения со следящей обратной связью с малым статическим и высоким динамическим входным сопротивлением. Он выполнен с относительно малыми сопротивлениями резисторов 10, 19, 20, 21. Несмотря на это, динамическое входное сопротивление сигналу этого каскада велико, т.к. сопротивление резистора 10 умножается операционным усилителем 9 на большую величину отношения меньшего сопротивления резистора 19 к еще более малому сопротивлению резистора 20. Резистор 21 балансировочный для входных токов смещения операционного усилителя 9, его сопротивление примерно равно сопротивлению резистора 10. Растяжка сигнала пиковым детектором дает возможность считывания его уровня с выхода неинвертирующего операционного усилителя 16 аналого-цифровым преобразователем (на фиг.1 не показан) умеренного быстродействия и обеспечивает работоспособность устройства ослабления, сжатия с автоматически изменяемым, переключаемым коэффициентом усиления. Вплоть до опорного уровня с шины 17 неинвертирующий операционный усилитель 16 усиливает сигнал пикового детектора без ослабления, т.к. резистивный делитель на резисторах 22 и 23 не задействован. Положительное выходное напряжение операционного усилителя 18 велико и не проходит через запертый диод 25. После превышения выходным напряжением операционного усилителя 9 опорного уровня с шины 17 опорного напряжения на выходе неинвертирующего операционного усилителя 16 присутствует ослабленный сигнал пикового детектора, резистивный делитель на резисторах 22 и 23 задействован, т.к. выходное сопротивление открытого операционного усилителя 18 равно нулю, а выходной сигнал его равен напряжению на шине 17 опорного напряжения. При этом неинвертирующий операционный усилитель 16 выполняет функцию неинвертирующего сумматора сигналов с шины 17 и выхода операционного усилителя 9. Ослабление сигнала пропорционально коэффициенту деления резистивного делителя на резисторах 22 и 23. Сжатие сигнала, т.е. автоматическое уменьшение коэффициента передачи неивертирующего операционного усилителя 16, производится без погрешностей, т.к. влияние сопротивления диода 25 ослаблено операционным усилителем 18 в тысячи раз и не зависит от температуры и старения. Количество ступеней сжатия может быть увеличено при необходимости наращиванием числа вторых операционных усилителей 18, диодов 25, шин 17 и резисторов 23, подключенных к тому же суммирующему входу неинвертирующего операционного усилителя 16 по предложенной схеме. Конденсатор 24 защищает выход устройства в целом от короткого ложного импульса, существующего в течение времени установления выходного сигнала пикового детектора, и, главное, обеспечивает пологий фронт для компенсации задержки включения закрытого в исходном состоянии операционного усилителя 18 диодом 25 в цепи обратной связи, тем самым обеспечивается стабильность и точность коэффициента передачи устройства в целом.
Активный или пассивный Г-образный RC-фильтр 14 верхних частот (активные элементы которого расположены не по пути сигнала) подавляет низкочастотные помехи от ударного механического и теплового воздействий, возникающие на элементах пассивного датчика 1, на емкости линии связи пассивного датчика 1 с усилителем-преобразователем 2, в самом усилителе-преобразователе 2, на емкости линии связи усилителя-преобразователя 2 с пиковым детектором, Г-образным RC-фильтром 14 верхних частот рабочий участок интегрирования полезного короткого импульса излучения поднят на десятки децибел выше подавленного участка низкочастотных электромеханических и температурных помех (см. участки а, b, с, d на фиг.2). Активный элемент Г-образного фильтра 14 верхних частот расположен не по пути сигнала, что исключает искажение коротких импульсов пассивного датчика 1 и усилителя-преобразователя 2 операционным усилителем 35 Г-образного фильтра 14. В описанном по фиг.1 активном Г-образном RC-фильтре 14 верхних частот обеспечен «разряд» трех его конденсаторов 34, 31, 38 единственным вторым аналоговым ключом 15. Выходное сопротивление активного или пассивного Г-образного RC-фильтра 14 верхних частот согласуется с высокоомным неинвертирующим входом операционного усилителя 5 пикового детектора.
Второй аналоговый ключ 15 на входе первого операционного усилителя 5 уменьшает до нуля остаточное напряжение на конденсаторе 42 и выходе устройства в целом, обеспечивая расширение динамического диапазона снизу.
Устройство сжатия на операционных усилителях 18 и 16 и фильтрация Г-образным RC-фильтром 14 низкочастотных помех от ударного механического воздействия и воздействия температуры обеспечивают расширение динамического диапазона сверху и снизу и повышение помехоустойчивости. Это обеспечивает выделение коротких импульсов пассивного датчика 1 излучения.
Низкоомные резисторы 10, 19, 20, 21 для токов смещения между общей шиной и входами операционного усилителя 9 уменьшают влияние паразитных токов смещения входной цепи операционного усилителя 9, изменяющихся при механических нагрузках и температурах, что не вызывает заметного изменения напряжения на выходе операционного усилителя 9 и выходе устройства в целом. Тем самым расширяется динамический диапазон и повышается помехоустойчивость.
Усилитель-преобразователь 2 на зарядочувствительном усилителе, содержащем операционный усилитель 28 и интегрирующие конденсатор 29 и резистор 30, обеспечивает согласование с пассивным датчиком 1 на полупроводниковом детекторе излучения, имеющим существенную емкостную составляющую в выходном сопротивлении.
Был собран макет заявленного устройства, исследование характеристик которого при воздействии механического и теплового нагружения подтвердили возможность его осуществления и достижения вышеописанных характеристик. Элементная база заявленного устройства содержит типовые отечественные электрорадиоэлементы: счетверенные операционные усилители типа 544УД14РЗ, диоды 2Д419В, бескорпусные резисторы Р1-12, сопротивлением не более 10 кОм, прецизионные малогабаритные бескорпусные конденсаторы К10-43В, пассивный датчик на элементах 2Х701.
Формула изобретения
1. Устройство для измерения пиковых значений, содержащее пассивный датчик, подключенный к усилителю-преобразователю, одновибратор с управляющим входом, первый операционный усилитель, выход которого подключен к катоду (аноду) первого диода и аноду (катоду) второго диода, катод (анод) которого подключен к входу первого аналогового ключа, неинвертирующему входу второго операционного усилителя, первому выводу первого резистора и через последовательную RC-цепь к общей шине, к которой подключен выход первого аналогового ключа, выход второго операционного усилителя через второй резистор подключен к аноду (катоду) первого диода и инвертирующему входу первого операционного усилителя, неинвертирующий вход которого подключен к первому выводу третьего резистора, отличающееся тем, что дополнительно введены активный или пассивный Г-образный RC-фильтр верхних частот, второй аналоговый ключ, выход которого подключен к общей шине, а управляющий вход соединен с выходом одновибратора и управляющим входом первого аналогового ключа, вход второго аналогового ключа соединен с первым выводом третьего резистора, второй вывод которого через активный или пассивный Г-образный RC-фильтр верхних частот соединен с выходом усилителя-преобразователя, неинвертирующий операционный усилитель постоянного или переменного напряжения, третий операционный усилитель, четвертый, пятый, шестой, седьмой и восьмой резисторы, конденсатор, третий диод, шина опорного напряжения, которая соединена с неинвертирующим входом третьего операционного усилителя, выход которого соединен с катодом (анодом) третьего диода, анод (катод) которого соединен с инвертирующим входом третьего операционного усилителя и через четвертый резистор с первым выводом конденсатора, с неинвертирующим входом неинвертирующего операционного усилителя и с первым выводом пятого резистора, второй вывод которого соединен с первыми выводами шестого и седьмого резисторов и с выходом второго операционного усилителя, инвертирующий вход которого соединен со вторым выводом шестого резистора, второй вывод седьмого резистора соединен со вторым выводом первого резистора и через восьмой резистор с общей шиной, к которой подключен второй вывод конденсатора.
2. Устройство по п.1, отличающееся тем, что активный Г-образный RC-фильтр верхних частот содержит первый конденсатор, первая обкладка которого является входом активного Г-образного RC-фильтра верхних частот, а вторая обкладка конденсатора подключена к первым выводам первого и второго резисторов, второй вывод первого резистора подключен к первой обкладке второго конденсатора и инвертирующему входу операционного усилителя, неинвертирующий вход которого через третий резистор подключен к общей шине, которая через четвертый резистор подключена ко второй обкладке второго конденсатора и первой обкладке третьего конденсатора, вторая обкладка которого подключена ко второму выводу второго резистора и выходу операционного усилителя.
РИСУНКИ
|
|