|
|
(21), (22) Заявка: 2007114499/09, 17.04.2007
(24) Дата начала отсчета срока действия патента:
17.04.2007
(46) Опубликовано: 27.12.2008
(56) Список документов, цитированных в отчете о поиске:
RU 2005106641 А, 20.11.2005. RU 2233556 С2, 27.07.2004. US 2004068532 A, 08.04.2004. US 7079839 A, 18.07.2006.
Адрес для переписки:
394077, г.Воронеж, Московский пр-кт, 97, ООО “Мобильные ответы”, В.А. Фурсовой
|
(72) Автор(ы):
Гармонов Александр Васильевич (RU), Савинков Андрей Юрьевич (RU), Прибытков Юрий Николаевич (RU), Шилов Вадим Владимирович (RU), Тимохин Александр Анатольевич (RU)
(73) Патентообладатель(и):
Общество с ограниченной ответственностью “Мобильные ответы” (RU)
|
(54) СПОСОБ УПРАВЛЕНИЯ УСЛУГАМИ СЕРВИСНОГО ЦЕНТРА В СИСТЕМЕ СВЯЗИ И УСТРОЙСТВО ДЛЯ ЕГО ОСУЩЕСТВЛЕНИЯ
(57) Реферат:
Изобретение относится к области информационных технологий, в частности к способу управления услугами сервисного центра в системе связи и устройству для его осуществления, и предназначено для расширенного поиска информации, управления услугами сервисного центра и доставкой информации и мультимедийных данных пользователям беспроводных сетей связи. Техническим результатом является повышение быстродействия и точности поиска интересующего пользователя контента. В способе и устройстве применяют голосовой интерфейс, при котором содержание каталога контента озвучивается пользователю. Обеспечивают поиск контента по различным категориям, управляют формой представления содержания разделов каталога контента. Обеспечивают поиск мелодий звонков по записи фрагмента соответствующего музыкального произведения и обеспечивают возможность предварительного прослушивания мелодий звонков. Формируют индивидуальное меню пользователя, позволяющее напрямую обращаться к интересующим его категориям контента или инструментам управления и поиска. Распознают индивидуальные голосовые команды пользователя. 2 н. и 21 з.п. ф-лы, 5 ил.
Изобретение относится к области информационных технологий – к способу управления услугами сервисного центра в системе связи и устройству для его осуществления, и предназначено для расширенного поиска данных (информации), управления услугами сервисного центра и доставкой информации и мультимедийных данных пользователям беспроводных сетей связи.
Возрастающая конкуренция на рынке предоставления мультимедийных данных и информации пользователям сетей связи требует от провайдеров расширения услуг сервисных центров и увеличения объема предоставляемого контента. На сегодняшний день число мелодий звонков, изображений, тем для мобильных телефонов, Java и Brew приложений, которые могут предоставить мобильным пользователям ведущие поставщики мультимедиа, насчитывается десятками тысяч. Поэтому необходимо создать удобную для пользователя и эффективную в управлении систему поиска и выбора интересующих пользователя данных на сервисном центре системы связи.
В настоящее время наиболее распространена система, в которой пользователь узнает об услугах контент провайдера и перечне предоставляемых им мультимедийных данных (мелодий звонков, изображений, тем для мобильных телефонов, Java и Brew приложений, и т.п.) из средств массовой информации (газет, телевизионной рекламы и т.п.). Эта система предполагает, что пользователь должен послать SMS (Short Message Service) с кодом интересующей мелодии или игры на телефонный номер устройства сервисного центра. В ответ устройство сервисного центра направляет пользователю интересующие его данные в виде SMS, EMS (Extended Messaging Service), MMS (Multimedia Messaging Service), WAP (Wireless Application Protocol) ссылки, email и др. Основными недостатками такого подхода являются ограничения на объем информации, который способны предоставить средства массовой информации, и отсутствие инструментов поиска контента. Далее под контентом будем понимать любые данные – мультимедийные и информационные данные и т.п., объединенные в базу данных контента. В качестве примера контента можно назвать мелодии звонков, изображения, игры для мобильных телефонов, программные приложения, а также сводки погоды, обзоры результатов спортивных соревнований и т.д.
Несколько большие возможности предоставляет система, предлагающая узнать информацию об услугах и мультимедийных данных на Web странице контент провайдера (см., например, www.motvet.ru). При таком подходе снимаются ограничения на объем предоставляемой информации, и пользователь имеет доступ к мультимедийным данным в любое время. Кроме того, в этой системе потенциально возможно реализовать удобные системы поиска. Очевидным недостатком такого решения является необходимость доступа в Интернет при помощи устройства, способного отображать содержание Web сайта в достаточном объеме (Laptop, Notebook, PDA (Personal Digital Assistant), некоторые модели смартфонов).
Другим подходом к решению задачи информирования пользователя об имеющемся у провайдера контенте и управления услугами сервисного центра является использование приложений, находящихся в мобильных телефонах. Можно назвать несколько вариантов реализации этой идеи, среди которых следует выделить технологии SIM (Subscriber Identity Module) Application Toolkit (SAT) (www.3gpp.org) и Wireless Application Protocol (WAP) (www.wapforum.org), а также разработку специализированных приложений. Охарактеризуем коротко эти подходы.
Технология SAT позволяет организовать на телефоне SIM меню, представляющее собой дерево каталогов или неупорядоченный набор подпунктов, при выборе которых аппарат автоматически выполняет соответствующий запрос. Как правило, эта технология используется для создания меню с заранее известным содержанием, включающим, например, курсы валют, прогноз погоды и т.п. Основным достоинством такого подхода является его независимость от возможностей конкретной модели телефона (наличие WAP, GPRS (General Packet Radio Services) и т.п.). Недостаток этого решения заключен в невозможности (ограниченности) модификации меню и отсутствии инструментов поиска контента.
В качестве альтернативы Web страницам и SIM меню контент провайдеры предоставляют WAP версии своих сайтов. Здесь для получения информации с соответствующей страницы используются WAP браузеры, как правило, поставляемые производителями телефонов. При таком подходе потенциально возможно предоставить пользователю инструменты поиска и классификации контента. Тем не менее, следует сказать, что WAP браузеры представляют собой универсальные приложения, поэтому требуют достаточно много памяти для работы и высокой производительности оборудования мобильного телефона, что можно отнести к недостаткам этого подхода. Кроме того, не все телефоны поддерживают WAP, что не дает возможности их владельцам воспользоваться услугами контент провайдера. Также следует отметить, что стоимость WAP трафика на порядок превышает стоимость, например, Интернет трафика. Это имеет существенное значение для большинства пользователей и ограничивает использование доступа через WAP.
Для того чтобы избавиться от недостатков универсальных WAP браузеров в патенте US 7079839, Int. C1. H04Q 7/20 «Method and system for push launching applications with context on a mobile device» предлагается для выбора контента использовать специализированные приложения, загружаемые на мобильный телефон и предназначенные для работы с текстовыми документами, содержащими гиперссылки. В частности, в указанном патенте заявлен способ создания таких приложений с использованием языка Java 2 Micro Edition. Поскольку эти приложения являются весьма специализированными, то они не требуют лишних ресурсов для своей работы. Эта идея реализуема только для телефонов, поддерживающих работу Java приложений.
Необходимо упомянуть еще один способ организации интерфейса на основе системы автоматических голосовых сообщений. Способам реализации идеи голосового интерфейса, известного под аббревиатурой IVR (Interactive Voice Response) посвящено несколько работ, например US 7068643 (Int. C1. H04L 12/66 (20060101); H04L 12/28 (20060101) Extensible interactive voice response), US 7082392 (G10L 15/20 (20060101); G10L 15/22 (20060101) Management of speech technology modules in an interactive voice response system), US 7103158 (H04M 1/64 (20060101); G10L 21/06 (20060101); H04M 3/42 (20060101) Dynamic interactive voice architecture). Большинство упомянутых систем IVR используются для предоставления небольшого объема информации о состоянии счета клиента или услугах, а также при заказе билетов. Особенностью задачи применения IVR для предоставления информации о контенте является большой объем информации, который необходимо сообщать пользователю.
В настоящее время активно развиваются подходы на основе WAP браузеров и специализированных приложений. Их можно считать близкими к предлагаемому решению. В упомянутом патенте US 7079839 не уделено внимание форме предоставления пользователю информации о доступных мультимедийных данных и способу их доставки. Более подробно эта задача рассмотрена в заявке US 2004/0068532, Int. C1. G06F 015/16 «System for supporting production, management and delivery of media content for wireless devices». Описанное в нем техническое решение можно считать наиболее близким аналогом (прототипом) к заявляемому изобретению.
Способ-прототип согласно описанию заявки US 2004/0068532 заключается в следующем.
1. Пользователь посредством информационных сигналов в системе связи регистрируется в системе предоставления контента.
2. Осуществляет запрос каталога контента. Этот запрос может формироваться автоматически или под управлением пользователя, например, с использованием браузера. В запросе пользователь указывает модель своего устройства связи.
3. После получения запроса системой, в базе данных контента выбирается каталог мультимедиа данных, содержащий информацию только о тех данных, которые могут быть восприняты устройством пользователя и переданы через систему связи, к которой он подключен.
4. Этот каталог предоставляется пользователю в виде графического интерфейса, например, HTTP (Hypertext Transfer Protocol)/WAP.
5. При помощи графического интерфейса пользователь производит выбор интересующих данных и формирует соответствующий запрос на их получение.
6. Система предоставления контента принимает запрос пользователя и преобразует запрошенные данные к формату, пригодному для трансляции в системе связи.
7. Затем сформированные данные посылаются пользователю.
Несмотря на то, что в описании заявки US 2004/0068532 приведено множество фигур, иллюстрирующих изобретение, структурная схема устройства управления услугами сервисного центра не приведена. Приведенные фигуры отдельными фрагментами иллюстрируют алгоритм способа-прототипа. Согласно описанному алгоритму изобретения можно представить устройство, на котором осуществляется способ-прототип. Поэтому авторы на фиг.2 по алгоритму воспроизвели структурную схему устройства-прототипа, которое поможет понять не только процедуру осуществления способа-прототипа, но и определить далее существенные отличительные признаки заявляемого изобретения от прототипа.
Устройство-прототип (фиг.2) содержит блок интерфейса 1, блок распознавания пользователя и его оборудования 2, блок распознавания команд пользователя 3, базу данных контента 4, блок формирования базы данных, предназначенных пользователю, 5, базу данных контента и услуг, предназначенных пользователю 6, блок предоставления услуг и контента 7 и блок программного WAP интерфейса пользователя 8, при этом первый вход блока интерфейса 1 является информационным входом устройства, первый выход блока интерфейса 1 соединен со входом блока распознавания пользователя и его оборудования 2 и первым входом блока распознавания команд пользователя, выход блока распознавания пользователя и его оборудования 2 соединен с первым входом блока формирования базы данных, предназначенных пользователю 5, первый выход которого соединен со входом базы данных контента 4, выход которой соединен со вторым входом блока формирования базы данных, предназначенных пользователю 2, второй выход которого соединен с первым входом блока программного WAP интерфейса пользователя 8, третий выход блока формирования базы данных, предназначенных пользователю 8 соединен со входом базы данных контента и услуг, предназначенных пользователю 6, первый выход которого соединен со вторым входом блока распознавания команд пользователя 3, выход которого соединен со вторым входом блока программного WAP интерфейса пользователя, второй выход базы данных контента и услуг, предназначенных пользователю 6 соединен со входом блока представления услуг и контента 7, выход которого соединен с третьим входом блока программного WAP интерфейса пользователя 8, четвертый вход которого соединен с третьим выходом базы данных контента и услуг, предназначенных пользователю 6, выход блока программного WAP интерфейса пользователя 8 соединен со вторым входом блока интерфейса 1, второй выход которого является выходом устройства.
При осуществлении способа-прототипа US 2004/0068532 у пользователя возникают следующие трудности (неудобства в пользовании системой):
– использование графического интерфейса для поиска и выбора интересующих мультимедийных данных и информации не всегда удобно, поскольку большинство мобильных телефонов имеют небольшие экраны и не обладают удобными средствами навигации;
– необходимо подключение к WAP, например, с использованием GPRS. Такой возможностью обладают не все телефоны, особенно это касается устаревших моделей;
– стоимость WAP трафика на порядок превышает стоимость, например, Интернет трафика. Это имеет существенное значение для большинства пользователей и ограничивает использование доступа через WAP;
– необходимо запускать ресурсоемкий WAP браузер, который зачастую работает недостаточно быстро;
– не позволяет осуществить поиск контента.
Перечисленные выше трудности, возникающие у пользователя, делают неудобной, в отдельных случаях даже невозможной для использования предложенной в способе-прототипе системы управления услугами сервисного центра.
Поэтому задача, которую решает заявляемое изобретение, – это предоставление пользователю в сети связи максимально удобной системы управления услугами сервисного центра и обеспечение быстрого поиска интересующего его контента.
Поставленная задача решается заявляемым способом управления услугами сервисного центра в системе связи, при котором система связи включает устройство управления услугами сервисного центра для предоставления сервисных услуг N пользователям, где N больше или равно единице, осуществляющим соединение с устройством управления услугами сервисного центра посредством индивидуального устройства связи, заключающийся в том, что
пользователь посредством индивидуального устройства связи и обмена информационными сигналами в системе связи устанавливает соединение с устройством управления услугами сервисного центра,
если соединение установлено, то на устройстве управления услугами сервисного центра осуществляют идентификацию пользователя,
определяют марку и модель оборудования индивидуального устройства связи, а также систему связи, из которой поступил запрос,
если пользователь идентифицирован, то
в устройстве управления услугами сервисного центра формируют базу данных контента и перечень услуг, которые предназначены для оборудования индивидуального устройства связи пользователя и могут быть переданы в системе связи, к которой подключен пользователь,
и с устройства управления услугами сервисного центра посредством голосового сообщения пользователю передают последовательность действий, которую следует выполнить для формирования информационного сигнала, содержащего запрос пользователя на выбор варианта управления услугами сервисного центра, или категорию контента, или поиск контента,
пользователь принимает переданную последовательность действий, используя которую формирует информационный сигнал, содержащий запрос на выбранный вариант управления услугами сервисного центра или категорию контента, или поиск контента,
передает сформированный информационный сигнал на устройство управления услугами сервисного центра,
на устройстве управления услугами сервисного центра принимают информационный сигнал пользователя и распознают, относится ли запрос пользователя к варианту управления услугами сервисного центра или к категории контента, или к поиску,
если распознано, что информационный сигнал пользователя является запросом управления услугами сервисного центра то:
активизируют программу, предварительно записанную для распознавания команд пользователя,
активизируют последовательность команд управления услугами сервисного центра, предварительно сформированных,
посредством голосового сообщения с устройства управления услугами сервисного центра передают пользователю последовательность команд управления услугами сервисного центра,
если распознано, что информационный сигнал пользователя является запросом категории предоставляемого контента, то
пользователю автоматически посредством голосового сообщения передают с устройства управления услугами сервисного центра оглавление по разделам содержащейся и предварительно записанной в базе данных информации и возможные варианты ее представления,
если распознано, что информационный сигнал пользователя является запросом поиска контента, то активизируют программу поиска, предварительно записанную в устройстве управления услугами сервисного центра,
автоматически посредством голосового сообщения передают пользователю последовательность действий, которую необходимо выполнить для осуществления поиска запрошенной информации,
пользователь, прослушав оглавление услуг, переданное с устройства управления услугами сервисного центра, осуществляет выбор интересующих его разделов информации, формирует сигнал управления на выбранные услуги, используя переданную ему последовательность действий, и передает сигнал управления посредством индивидуального устройства связи на устройство управления услугами сервисного центра,
на устройстве управления услугами сервисного центра принимают сигнал управления, переданный пользователем, распознают его и осуществляют выполнение переданной команды пользователя.
При этом система связи может быть Global System for Mobile Communications GSM или Time Division Multiple Access TDMA, или Code Division Multiple Access CDMA второго или третьего поколения, или Universal Mobile Telecommunications System UMTS, или IEEE Standard for Information technology – Telecommunications and information exchange between systems – Local and metropolitan area networks-Specific requirements IEEE 802.11x, или IEEE Standard for Local and metropolitan area networks IEEE 802.16x.
Пользователь устанавливает соединение с устройством управления услугами сервисного центра посредством проводного или мобильного телефона или Personal Digital Assistant PDA, или ноутбука, или компьютера, выполненных с возможностью воспроизведения голосовых сообщений.
Идентификацию пользователя на устройстве управления услугами сервисного центра осуществляют по его номеру телефона, или номеру устройства, или путем распознавания его голосового сообщения, или кодового слова.
Марку и модель оборудования индивидуального устройства связи пользователя, а также систему связи, из которой поступил запрос, определяют по Medium Access Control MAC адресу оборудования индивидуального устройства связи или по запросу с сервисного центра.
Запрос пользователя представляет собой двухтональный многочастотный сигнал, сформированный путем нажатия пользователем кнопок индивидуального устройства связи, или голосовое сообщение.
Если запрос пользователя представляет собой двухтональный многочастотный сигнал, сформированный путем нажатия пользователем кнопок индивидуального устройства связи, то распознавание сигнала осуществляют путем процедуры распознавания DTMF сигнала Dual Tone Multi-Frequency.
Если запрос пользователя представляет собой голосовое сообщение, то выполняют дикторонезависимое распознавание.
Активизированной программой распознавания команд пользователя, если распознанный запрос является запросом управления услугами сервисного центра, является программное приложение дикторонезависимого распознавания голосовых команд пользователя или программное приложение дикторозависимого распознавания индивидуальных голосовых команд пользователя, или программное приложение распознавания последовательности сигналов двухтонального многочастотного сигнала, сформированного путем нажатия пользователем кнопок индивидуального устройства связи.
Последовательность команд управления услугами сервисного центра, переданная пользователю посредством автоматического голосового сообщения, представляет дикторонезависимое распознавание голосовых команд пользователя или управление при помощи двухтонального многочастотного сигнала, сформированного путем нажатия пользователем кнопок индивидуального устройства связи, или управление при помощи дикторозависимого распознавания индивидуальных команд пользователя.
Категориями предоставляемого контента, переданного пользователю посредством автоматического голосового сообщения, являются:
аудиосигналы, представленные в виде мелодии звонка – рингтона, и различных его модификаций, или голосовые сообщения в форме приветствия или поздравления;
наборы параметров оформления интерактивного меню индивидуальных устройств связи, использующих Java и Brew приложения;
графические данные, представленные экранными заставками, иконками, анимацией и фотографиями;
программные продукты, представленные играми или медиапроигрывателями;
информация, представляющая сводки погоды или результаты матчей, или состояние баланса пользователя.
Разделами оглавления содержащейся в базе данных информации, которую пользователю передают автоматически посредством голосового сообщения из информационной базы данных являются новинки, популярные мелодии или изображения, фамилии или псевдонимы авторов произведений и исполнителей, жанры музыкальных произведений, поздравления, сводки погоды, информация о футбольных матчах.
Вариантами выбора представления содержащейся в базе данных информации, которую пользователю передают автоматически посредством голосового сообщения из информационной базы данных, являются упорядочение информации по дате, типу данных или в алфавитном порядке, или просмотр выбранного изображения, или все изображения, находящиеся в разделе, прослушивание одного или группы аудиофайлов, или прослушивание информации, или ее просмотр в текстовом виде.
Способами поиска контента, переданного пользователю посредством автоматического голосового сообщения, являются поиск по атрибутам мультимедиа данных, где атрибутами являются название автора или исполнителя или тип данных, или жанр произведения, или поиск аудиоданных на основе записи музыкального фрагмента.
Программой поиска контента, активизированной на сервисном центре, в зависимости от вида запроса пользователя является программа поиска по атрибутам медиафайла или программа поиска аудиоданных на основе записи музыкального фрагмента.
Поставленная задача решается также заявляемым устройством управления услугами сервисного центра в системе связи, содержащим блок интерфейса, блок распознавания пользователя и его оборудования, блок распознавания команд пользователя, базу данных контента, блок формирования базы данных, предназначенных пользователю, базу данных, предназначенных пользователю, блок предоставления услуг и контента, при этом первый вход блока интерфейса является информационным входом устройства, обеспечивающим соединение устройства управления услугами сервисного центра с индивидуальным устройством связи пользователя в сети связи, первый выход блока интерфейса, формирующего на первом выходе сигнал, содержащий идентификатор пользователя, если установлено соединение с индивидуальным устройством связи пользователя, соединен с входом блока распознавания пользователя и его оборудования, или формирующего на первом выходе информационный сигнал, содержащий запрос пользователя на выбранный вариант управления услугами или категорией контента, соединен с первым входом блока распознавания команд пользователя, выход блока распознавания пользователя и его оборудования, формирующего на выходе сигнал, содержащий информацию о марке и модели оборудования индивидуального устройства связи пользователя, соединен с первым входом блока формирования базы данных, предназначенных пользователю, формирующего на первом выходе сигнал – запрос на требуемые данные контента, предназначенные пользователю, первый выход блока формирования базы данных, предназначенных пользователю, соединен с входом базы данных контента, выход которой соединен со вторым входом блока формирования базы данных, предназначенных пользователю, на второй вход которого поступают затребованные данные контента, предназначенные пользователю, второй выход блока формирования базы данных, предназначенных пользователю, формирующего на втором выходе базу данных, предназначенных пользователю, и коды команд для распознавания, если пользователь использует управление посредством клавиш индивидуального устройства связи, соединен с первым входом базы данных, предназначенных пользователю, первый выход базы данных, предназначенных пользователю, соединен со вторым входом блока распознавания команд пользователя, на второй вход которого поступают коды команд для распознавания, если пользователь использовал управление посредством клавиш индивидуального устройства связи, второй выход базы данных, предназначенных пользователю, соединен с первым входом блока предоставления услуг и контента, на который поступает сигнал, если распознано, что информационный сигнал пользователя является запросом на выполнение услуг и контента, второй выход блока интерфейса является выходом устройства,
согласно изобретению
блок интерфейса выполнен с возможностью формирования на первом выходе сигнала, содержащего запрос пользователя на поиск контента, если информационный сигнал пользователя является запросом на поиск контента,
блок распознавания команд пользователя выполнен таким образом, что осуществляет распознавание, является ли информационный сигнал пользователя голосовой командой или он сформирован пользователем путем нажатия клавиш индивидуального устройства связи, при этом распознавание осуществляется посредством активизации предварительно записанных программ распознавания – соответственно для дикторонезависимого распознавания сигнала пользователя или дикторозависимого распознавания сигнала пользователя, или для распознавания сигнала пользователя, который сформирован путем нажатия клавиш индивидуального устройства связи,
кроме того, блок распознавания команд пользователя выполнен с возможностью определять, относится ли информационный сигнал пользователя к варианту управления услугами сервисного центра или к категории контента, или к поиску контента,
блок формирования базы данных, предназначенных пользователю, выполнен с возможностью формирования шаблонов голосовых команд для дикторонезависимого распознавания и индивидуальных шаблонов голосовых команд для дикторозависимого распознавания,
индивидуальные шаблоны голосовых команд для дикторозависимого распознавания с первого выхода базы данных, предназначенных пользователю, поступают на второй вход блока распознавания команд пользователя,
введены блок поиска и блок автоматических голосовых сообщений,
при этом первый выход блока распознавания команд пользователя, соединен с первым входом блока автоматических голосовых сообщений, на который поступает сигнал, если распознано, что информационный сигнал пользователя является запросом управления услугами сервисного центра,
второй выход блока распознавания команд пользователя соединен со вторым входом блока предоставления услуг и контента, на который поступает сигнал, если распознано, что информационный сигнал пользователя является запросом категории предоставляемого контента,
третий выход блока распознавания команд пользователя соединен с первым входом блока поиска, на который поступает сигнал, если распознано, что информационный сигнал пользователя является запросом поиска контента,
четвертый выход блока распознавания команд пользователя соединен со вторым входом базы данных, предназначенных пользователю, на который поступает сигнал, если распознано, что информационный сигнал пользователя является запросом на выполнение услуг и контента,
первый выход блока поиска, формирующего на первом выходе сигнал запроса на оглавление базы данных, предназначенных пользователю, соединен с третьим входом базы данных, предназначенных пользователю,
третий выход базы данных, предназначенных пользователю, соединен со вторым входом блока поиска, на который поступает запрошенное оглавление базы данных, предназначенных пользователю,
второй выход блока поиска, формирующего на втором выходе сигнал, содержащий сообщение о последовательности действий, которую необходимо выполнить пользователю для осуществления поиска запрошенной информации, соединен со вторым входом блока автоматических голосовых сообщений,
третий вход блока автоматических голосовых сообщений соединен с выходом блока предоставления услуг и контента, формирующего на выходе сигнал о предоставлении запрошенных услуг и контента пользователю,
четвертый вход блока автоматических голосовых сообщений соединен с четвертым выходом базы данных, предназначенных пользователю, передающей с четвертого выхода сигнал, содержащий запрошенное пользователем оглавление соответствующего раздела базы данных контента,
блок автоматических голосовых сообщений по сигналу, поступающему на его первый, или второй, или третий, или четвертый входы, формирует на выходе один из сигналов –
сигнал, содержащий последовательность команд управления услугами сервисного центра, если распознано, что информационный сигнал пользователя является запросом управления услугами сервисного центра, или
сигнал, содержащий оглавление по разделам содержащейся в базе данных информации и возможные варианты ее представления, если распознано, что информационный сигнал пользователя является запросом категории предоставляемого контента, или
сигнал, содержащий последовательность действий, которую необходимо выполнить для осуществления поиска запрошенной информации, если распознано, что информационный сигнал пользователя является запросом поиска контента,
выход блока автоматических голосовых сообщений соединен со вторым входом блока интерфейса.
Причем блок интерфейса на первом выходе формирует сигнал, содержащий Medium Access Control MAC адрес для распознавания оборудования пользователя.
Таким образом, поставленная задача по предоставлению пользователю в сети связи максимально удобной системы управления услугами сервисного центра и обеспечение быстрого поиска интересующего пользователя контента решается полностью заявляемым изобретением, при этом технический эффект достигается за счет:
– применения голосового интерфейса, при котором содержание каталога контента озвучивается пользователю, такой подход применим практически для любой модели телефона, и не требует подключения к Интернету;
– возможности поиска контента по категориям, например, категориями могут быть “мелодии звонка: классика, популярная музыка, новинки, десятка лучших и т.д.”;
– возможности управлением формой представления содержания разделов каталога контента, при этом содержание определенного раздела контента может быть сообщено пользователю в алфавитном порядке названий соответствующих данных, в порядке времени создания и т.д.;
– возможности поиска мелодий звонков по записи фрагмента соответствующего музыкального произведения;
– возможности предварительного прослушивания мелодий звонков;
– возможности формирования индивидуального меню пользователя, которое позволит напрямую обращаться к интересующим его категориям контента или инструментам управления и поиска;
– распознавания индивидуальных голосовых команд пользователя.
Далее описание изобретения поясняется примерами выполнения и чертежами.
На фиг.1 показан общий вид системы связи, в которой используется заявляемое изобретение.
На фиг.2 выполнена структурная схема прототипа.
На фиг.3 – структурная схема заявляемого устройства.
На фиг.4 – алгоритм блока распознавания команд пользователя.
На фиг.5 – алгоритм блока поиска.
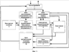
Заявляемое устройство управления услугами сервисного центра в системе связи (фиг.3) содержит:
блок интерфейса 1,
блок распознавания пользователя и его оборудования 2,
блок распознавания команд пользователя 3,
базу данных контента 4,
блок формирования базы данных, предназначенных пользователю, 5,
базу данных, предназначенных пользователю, 6,
блок предоставления услуг и контента 7,
при этом первый вход блока интерфейса 1 является информационным входом устройства, обеспечивающим соединение устройства управления услугами сервисного центра с индивидуальным устройством связи пользователя в сети связи,
первый выход блока интерфейса 1, формирующего на первом выходе сигнал, содержащий идентификатор пользователя, если установлено соединение с индивидуальным устройством связи пользователя, соединен с входом блока распознавания пользователя и его оборудования 2, или формирующего на первом выходе информационный сигнал, содержащий запрос пользователя на выбранный вариант управления услугами или категорией контента, соединен с первым входом блока распознавания команд пользователя 3,
выход блока распознавания пользователя и его оборудования 2, формирующего на выходе сигнал, содержащий информацию о марке и модели оборудования индивидуального устройства связи пользователя, соединен с первым входом блока формирования базы данных, предназначенных пользователю, 5, формирующего на первом выходе сигнал – запрос на требуемые данные контента, предназначенные пользователю,
первый выход блока формирования базы данных, предназначенных пользователю, 5 соединен со входом базы данных контента 4, выход которой соединен со вторым входом блока формирования базы данных, предназначенных пользователю, 5, на второй вход которого поступают затребованные данные контента, предназначенные пользователю,
второй выход блока формирования базы данных, предназначенных пользователю, 5, формирующего на втором выходе базу данных, предназначенных пользователю, и коды команд для распознавания, если пользователь использует управление посредством клавиш индивидуального устройства связи, соединен с первым входом базы данных, предназначенных пользователю, 6,
первый выход базы данных, предназначенных пользователю, 6 соединен со вторым входом блока распознавания команд пользователя 3, на второй вход которого поступают коды команд для распознавания, если пользователь использовал управление посредством клавиш индивидуального устройства связи,
второй выход базы данных, предназначенных пользователю, 6 соединен с первым входом блока предоставления услуг и контента 7, на который поступает сигнал, если распознано, что информационный сигнал пользователя является запросом на выполнение услуг и контента,
второй выход блока интерфейса 1 является выходом устройства,
согласно изобретению
блок интерфейса 1 выполнен таким образом, что на первом выходе позволяет сформировать сигнал, содержащий запрос пользователя на поиск контента, если информационный сигнал пользователя является запросом на поиск контента,
блок распознавания команд пользователя 3 выполнен таким образом, что осуществляет распознавание, является ли информационный сигнал пользователя голосовой командой или он сформирован пользователем путем нажатия клавиш индивидуального устройства связи, при этом распознавание осуществляется посредством активизации предварительно записанных программ распознавания – соответственно для дикторонезависимого распознавания сигнала пользователя или дикторозависимого распознавания сигнала пользователя, или для распознавания сигнала пользователя, который сформирован путем нажатия клавиш индивидуального устройства связи,
кроме того, блок распознавания команд пользователя 3 выполнен также с возможностью определять, относится ли информационный сигнал пользователя к варианту управления услугами сервисного центра или к категории контента, или к поиску,
блок формирования базы данных, предназначенных пользователю, 5 выполнен с возможностью формирования шаблонов голосовых команд для дикторонезависимого распознавания и индивидуальных шаблонов голосовых команд для дикторозависимого распознавания,
индивидуальные шаблоны голосовых команд для дикторозависимого распознавания с первого выхода базы данных, предназначенных пользователю, 6 поступают на второй вход блока распознавания команд пользователя 3,
введены блок поиска 9 и блок автоматических голосовых сообщений 10,
при этом первый выход блока распознавания команд пользователя 3 соединен с первым входом блока автоматических голосовых сообщений 10, на который поступает сигнал, если распознано, что информационный сигнал пользователя является запросом управления услугами сервисного центра,
второй выход блока распознавания команд пользователя 3 соединен со вторым входом блока предоставления услуг и контента 7, на который поступает сигнал, если распознано, что информационный сигнал пользователя является запросом категории предоставляемого контента,
третий выход блока распознавания команд пользователя 3 соединен с первым входом блока поиска 9, на который поступает сигнал, если распознано, что информационный сигнал пользователя является запросом поиска контента,
четвертый выход блока распознавания команд пользователя 3 соединен со вторым входом базы данных, предназначенных пользователю, 6, на который поступает сигнал, если распознано, что информационный сигнал пользователя является запросом на выполнение услуг и контента,
первый выход блока поиска 9, формирующего на первом выходе сигнал запроса на оглавление базы данных, предназначенных пользователю, соединен с третьим входом базы данных, предназначенных пользователю, 6,
третий выход базы данных, предназначенных пользователю, 6 соединен со вторым входом блока поиска 9, на который поступает запрошенное оглавление базы данных, предназначенных пользователю,
второй выход блока поиска 9, формирующего на втором выходе сигнал, содержащий сообщение о последовательности действий, которую необходимо выполнить пользователю для осуществления поиска запрошенной информации, соединен со вторым входом блока автоматических голосовых сообщений 10,
третий вход блока автоматических голосовых сообщений 10 соединен с выходом блока предоставления услуг и контента 7, формирующего на выходе сигнал о предоставлении запрошенных услуг и контента пользователю,
четвертый вход блока автоматических голосовых сообщений 10 соединен с четвертым выходом базы данных, предназначенных пользователю, 6, передающей с четвертого выхода сигнал, содержащий запрошенное пользователем оглавление соответствующего раздела базы данных контента 4,
блок автоматических голосовых сообщений 10 по сигналу, поступающему на его первый, или второй, или третий, или четвертый входы, формирует на выходе один из сигналов –
сигнал, содержащий последовательность команд управления услугами сервисного центра, если распознано, что информационный сигнал пользователя является запросом управления услугами сервисного центра,
сигнал, содержащий оглавление по разделам содержащейся в базе данных информации и возможные варианты ее представления, если распознано, что информационный сигнал пользователя является запросом категории предоставляемого контента,
сигнал, содержащий последовательность действий, которую необходимо выполнить для осуществления поиска запрошенной информации, если распознано, что информационный сигнал пользователя является запросом поиска контента,
выход блока автоматических голосовых сообщений 10 соединен со вторым входом блока интерфейса 1.
Причем блок интерфейса 1 на первом выходе формирует сигнал, содержащий Medium Access Control MAC адрес для распознавания оборудования пользователя.
Осуществляют заявляемый способ управления услугами сервисного центра в системе связи, которая включает устройство управления услугами сервисного центра для предоставления сервисных услуг N пользователям, где N больше или равно единице, осуществляющим соединение с устройством управления услугами сервисного центра посредством индивидуального устройства связи, следующим образом.
Пользователь посредством индивидуального устройства связи и обмена информационными сигналами в системе связи устанавливает соединение с устройством управления услугами сервисного центра. При этом система связи может быть GSM, TDMA, CDMA (2-е и 3-е поколения), UMTS, IEEE 802.11х, IEEE 802.16х. Индивидуальным устройством связи может быть телефон, или PDA (Personal Digital Assistant), или ноутбук, или компьютер. Причем PDA или ноутбук, или компьютер должны содержать устройство для и приема информационных сигналов через систему связи.
Таким устройством в зависимости от системы связи может быть, например, модем GSM, модем для беспроводных сетей связи стандарта IEEE 802.11х или модем для проводных компьютерных сетей. Кроме этого PDA, ноутбук и компьютер должны содержать устройства для воспроизведения голосовых сообщений. Такими устройствами могут быть, например, звуковая карта и динамики или наушники.
Если соединение установлено, то на устройстве управления услугами сервисного центра осуществляют идентификацию пользователя, определяют марку и модель оборудования системы связи, из которой поступил запрос. Идентификацию пользователя на устройстве управления услугами сервисного центра осуществляют по номеру телефона, или номеру устройства, или путем распознавания его голосового сообщения, или путем распознавания кодового слова. Марку и модель оборудования индивидуального устройства связи пользователя, а также систему связи, из которой поступил запрос пользователя, осуществляют, например, на основе MAC адреса оборудования индивидуального устройства связи или по запросу с устройства управления услугами сервисного центра.
Если пользователь идентифицирован, то в устройстве управления услугами сервисного центра формируют базу данных контента и перечень услуг, которые предназначены для оборудования индивидуального устройства связи пользователя и могут быть переданы в системе связи, к которой подключен пользователь.
С устройства управления услугами сервисного центра посредством голосового сообщения пользователю передают последовательность действий, которую следует выполнить для формирования информационного сигнала, содержащего запрос пользователя на выбор варианта управления услугами сервисного центра, или категорию контента, или поиск контента.
Пользователь принимает переданную последовательность действий, используя которую формирует информационный сигнал, содержащий запрос на выбранный вариант управления услугами сервисного центра или категорию контента, или поиск контента и передает сформированный информационный сигнал на устройство управления услугами сервисного центра. При этом запрос пользователя представляет собой двухтональный многочастотный сигнал, сформированный пользователем путем нажатия кнопок индивидуального устройства связи, или голосовое сообщение. Если запрос пользователя представляет собой двухтональный многочастотный сигнал, сформированный пользователем путем нажатия кнопок индивидуального устройства связи, то распознавание сигнала осуществляют путем известной процедуры, например процедура распознавания DTMF сигнала (Dual Tone Multi-Frequency). Если запрос пользователя представляет собой голосовое сообщение, то выполняют дикторонезависимое распознавание.
На устройстве управления услугами сервисного центра принимают переданный информационный сигнал пользователя, содержащий запрос пользователя на выбранный вариант управления услугами сервисного центра или категорию контента, или поиск контента, и распознают его, относится ли запрос пользователя к варианту управления услугами сервисного центра или к категории контента, или к поиску.
Если распознано, что информационный сигнал пользователя содержит запрос управления услугами сервисного центра, то на сервисном центре активизируют программы, предварительно записанные для распознавания команд пользователя, активизируют предварительно сформированную последовательность команд управления услугами сервисного центра. При этом активизированной программой распознавания команд пользователя является программное приложение дикторонезависимого распознавания голосовых команд пользователя или программное приложение дикторозависимого распознавания индивидуальных голосовых команд пользователя, или программное приложение распознавания последовательности двухтонального сигнала, который формируется путем нажатия пользователем кнопок индивидуального устройства связи.
Посредством голосового сообщения пользователю передают последовательность команд управления услугами сервисного центра с устройства управления услугами сервисного центра. Последовательность команд управления услугами сервисного центра соответствует дикторонезависимому распознаванию голосовых команд пользователя или управлению при помощи двухтонального многочастотного сигнала, или управлению при помощи дикторозависимого распознавания индивидуальных команд пользователя.
Если распознано, что информационный сигнал пользователя содержит запрос категории предоставляемого контента, то пользователю автоматически посредством голосового сообщения передают с устройства управления услугами сервисного центра оглавление по разделам содержащейся в базе данных контента информации и возможные варианты ее представления.
Категориями предоставляемого контента, переданного пользователю посредством автоматического голосового сообщения, являются:
– аудиосигналы, которые представлены в виде мелодии звонка – рингтона (ringtones, monofonic ringtones, polifonic ringtones, realtones, wav, mp3, midi файлы), или голосовые сообщения, например, в форме приветствия или поздравления и др.),
– наборы параметров оформления интерактивного меню индивидуальных устройств связи Java и Brew приложений, при этом под наборами параметров оформления интерактивного меню индивидуальных устройств связи Java и Brew приложений следует понимать цветовое, звуковое, оформление дизайна и графики и т.п., которые отражены на экране и могут быть изменены по желанию пользователя,
– графические данные, которые представлены экранными заставками (графическими данными могут быть screen servers, operator logos), иконками, анимацией, фотографиями и т.п.,
– программные продукты, которые представлены играми, медиапроигрывателями и пр.,
– информация, представляющая сводки погоды, результаты матчей, состояние баланса пользователя и т.д.
Разделами оглавления содержащейся информации в базе данных контента, которую пользователю передают автоматически посредством голосового сообщения с устройства управления услугами сервисного центра, являются новинки, популярные мелодии или изображения, фамилии или псевдонимы авторов произведений и исполнителей, жанры музыкальных произведений, поздравления, сводки погоды, информация о футбольных матчах.
Вариантами выбора представления содержащейся информации в базе данных контента, являются упорядочение информации по дате, типу данных или в алфавитном порядке, или просмотр выбранного изображения, или все изображения, находящиеся в разделе, прослушивание одного или группы аудиофайлов, или прослушивание информации, или ее просмотр в текстовом виде.
Если распознано, что информационный сигнал пользователя содержит запрос поиска контента, переданного пользователю посредством автоматического голосового сообщения, то активизируют программу поиска, предварительно записанную в устройстве управления услугами сервисного центра. Автоматически посредством голосового сообщения передают пользователю последовательность действий, которую необходимо выполнить для осуществления поиска запрошенной информации.
Способами поиска контента, переданного пользователю посредством автоматического голосового сообщения, являются;
– поиск по атрибутам мультимедиа данных, где атрибутами являются (или могут быть) название автора или исполнителя, тип данных (Midi, mp3, gif и т.п.), жанр произведения и т.д.,
– поиск аудиоданных на основе записи музыкального фрагмента.
Программой поиска контента, активизированной на устройстве управления услугами сервисного центра, в зависимости от вида запроса пользователя является программа поиска по атрибутам медиафайла или программа поиска аудиоданных на основе записи музыкального фрагмента.
Пользователь, прослушав оглавление услуг сервисного центра, осуществляет выбор интересующих его разделов информации, формирует сигнал управления на выбранные услуги, используя переданную ему последовательность действий, и передает сигнал управления на устройство управления услугами сервисного центра посредством индивидуального устройства связи.
На устройстве управления услугами сервисного центра принимают сигнал управления, переданный пользователем, распознают его и осуществляют выполнение переданной команды пользователя.
Далее рассмотрим подробнее, как осуществляют заявляемый способ на заявляемом устройстве, структурная схема которого выполнена на фиг.3.
Пользователь посредством индивидуального устройства связи и обмена информационными сигналами в системе связи устанавливает соединение с устройством управления услугами сервисного центра. Выходной сигнал с индивидуального устройства связи пользователя поступает на вход устройства управления услугами сервисного центра в системе связи. С первого входа устройства сигнал пользователя поступает на первый вход блока интерфейса 1.
Если соединение установлено, то в блоке интерфейса 1 осуществляют идентификацию пользователя, и на первом выходе формируется сигнал, содержащий идентификатор пользователя – это, например, номер телефона или IP адрес, и, например, MAC адрес для дальнейшего распознавания оборудования пользователя. С выхода блока интерфейса 1 выходной сигнал, содержащий идентификатор пользователя и MAC адрес для дальнейшего распознавания оборудования пользователя поступает на вход блока распознавания пользователя и его оборудования 2 и на первый вход блока распознавания команд пользователя 3.
В блоке распознавания пользователя и его оборудования 2 определяют марку и модель оборудования индивидуального устройства связи пользователя, а также систему связи, из которой поступил его запрос. Выходной сигнал с блока 2 поступает на вход блока формирования базы данных, предназначенных пользователю, 5.
Если пользователь идентифицирован, то в блоке формирования базы данных, предназначенных пользователю, 5 формируют базу данных контента и перечень услуг, которые предназначены для оборудования индивидуального устройства связи пользователя и могут быть переданы в системе связи, к которой подключен пользователь. Для чего блок 5 формирует сигнал запрос на требуемые пользователем данные контента, который поступает с первого выхода блока 5 на вход базы данных контента 4. По этому сигналу с выхода блока 4 на второй вход блока 5 поступают требуемые данные контента. Используя полученные данные контента, в блоке 5 формируют базу данных, предназначенных пользователю, шаблоны голосовых команд для дикторонезависимого распознавания, индивидуальные шаблоны голосовых команд для дикторозависимого распознавания и коды команд для распознавания, если пользователь использует управление посредством клавиш, например телефона или ноутбука. Со второго выхода блока 5 сформированная база данных, предназначенных пользователю, поступает на первый вход базы данных, предназначенных пользователю, 6. С первого выхода блока 6 на второй вход блока распознавания команд пользователя 3 посылают шаблоны голосовых команд для дикторонезависимого распознавания, индивидуальные шаблоны голосовых команд для дикторозависимого распознавания и коды команд для распознавания, если пользователь использует управление посредством клавиш.
С устройства управления услугами сервисного центра посредством голосового сообщения пользователю передают последовательность действий, которую следует выполнить для формирования информационного сигнала, содержащего запрос пользователя на выбор варианта управления услугами сервисного центра, или категорию контента, или поиск контента.
Пользователь принимает переданную последовательность действий, используя которую формирует информационный сигнал, содержащий запрос на выбранный вариант управления услугами сервисного центра или категорию контента, или поиск контента, и передает сформированный информационный сигнал на устройство управления услугами сервисного центра.
На устройстве управления услугами сервисного центра принимают переданный информационный сигнал пользователя, который поступает на первый вход блока интерфейса 1. Выходной сигнал с блока интерфейса 1 поступает на первый вход блока 3, который распознает, является ли команда пользователя голосовой или сформирована путем нажатия клавиш пользователем (см. фиг.3 и 4). В зависимости от того, какая команда была сформирована пользователем, активизируют соответствующую программу распознавания – дикторонезависимое голосовое распознавание сигнала пользователя или дикторозависимое голосовое распознавание сигнала пользователя, или распознавание команды, которая сформирована путем нажатия пользователем клавиш индивидуального устройства связи. Все программы распознавания предварительно сформированы и записаны в блоке 3.
Далее определяют, относится ли запрос пользователя к варианту управления услугами сервисного центра или к категории контента, или к поиску контента.
Если распознано, что информационный сигнал пользователя является запросом управления услугами сервисного центра, то сигнал с первого выхода блока 3 поступает на первый вход блока автоматических голосовых сообщений 10, с выхода которого через второй вход и второй выход блока интерфейса 2, со второго выхода устройства посредством голосового сообщения пользователю передают список команд управления услугами сервисного центра.
Если распознано, что информационный сигнал пользователя является запросом категории предоставляемого контента, то сигнал, содержащий запрос оглавления соответствующего (запрошенного пользователем) раздела базы данных контента с четвертого выхода блока 3 поступает на второй вход базы данных, предназначенных пользователю, 6. С четвертого выхода блока 6 на четвертый вход блока автоматических голосовых сообщений 10 поступает сигнал, содержащий самооглавление соответствующего раздела базы данных контента. С выхода блока 10 через второй вход и второй выход блока интерфейса 2, со второго выхода устройства посредством голосового сообщения пользователю передают оглавление запрошенного пользователем соответствующего раздела базы данных контента и возможные варианты ее представления.
Если распознано, что информационный сигнал пользователя является запросом поиска контента, то активизируют программу поиска, предварительно записанную в блоке поиска 9. Тогда сигнал, содержащий запрос о поиске контента и услуг, с третьего выхода блока 3 поступает на первый вход блока поиска 9. Блок поиска 9 формирует сигнал запроса на оглавление базы данных, предназначенных пользователю, который с его первого выхода поступает на третий вход базы данных, предназначенных пользователю, 6. С третьего выхода блока 6 запрошенное оглавление базы данных, предназначенных пользователю, поступает на второй вход блока поиска 9. Запрошенное оглавление базы данных хранится в блоке поиска 9 для осуществления поиска по последующим возможным запросам пользователя.
Последовательность действий, которую необходимо выполнить для осуществления поиска запрошенной информации, передают пользователю, для чего со второго выхода блока поиска 9 сигнал поступает на второй вход блока автоматических голосовых сообщений 10. С выхода блока 10 через второй вход и второй выход блока интерфейса 2, со второго выхода устройства посредством голосового сообщения и передают пользователю последовательность действий, которую необходимо выполнить.
Пользователь, прослушав оглавление услуг сервисного центра, осуществляет выбор интересующих его разделов информации, формирует сигнал управления на выбранные услуги, используя переданную ему последовательность действий, и передает сигнал управления на сервисный центр посредством индивидуального устройства связи.
На сервисном центре принимают сигнал управления, переданный пользователем, распознают его в блоке распознавания команд пользователя 3.
Если распознано, что информационный сигнал пользователя является запросом контента, то с четвертого выхода блока 3 на второй вход базы данных, предназначенных пользователю, поступает сигнал запроса на выполнение услуг и контента. По этому сигналу со второго выхода базы данных, предназначенных пользователю, 6 поступает сигнал на первый вход блока предоставления услуг и контента 7, который осуществляет предоставление запрошенных услуг и контента пользователю. О выполненной услуге и предоставленном контенте через выход блока 7, второй вход блока 10, второй вход и второй выход блока 1 с выхода устройства сообщают пользователю на индивидуальное устройство связи о выполненной услуге и предоставленном контенте.
Если распознано, что информационный сигнал пользователя является запросом поиска контента, то с третьего выхода блока 3 на второй вход блока поиска 9 поступает сигнал запроса поиска контента. По этому сигналу со второго выхода блока поиска 9 поступает сигнал на второй вход блока автоматических голосовых сообщений 10, с выхода которого через второй вход и второй выход блока интерфейса 1 и второй выход устройства сообщают пользователю на индивидуальное устройство связи о выполненной услуге по поиску запрошенного им контента. Процедуру поиска иллюстрирует фиг.5.
Таким образом, осуществляется выполнение переданного запроса пользователем на управление услугами сервисного центра в системе связи.
Учитывая современные возможности радиотехники, заявляемое устройство управления услугами сервисного центра в системе связи целесообразно реализовать на микропроцессоре. При этом все блоки, входящие в структурную схему устройства, работают согласно алгоритму, описанному выше, по программам ЭВМ, специально написанным для работы этих блоков. Поскольку программы для ЭВМ являются объектом авторского права, то в настоящее время подготовлены заявки на официальную их регистрацию в Федеральном институте промышленной собственности.
Возможна и аппаратурная реализация устройства, учитывая возможности современной элементной базы радиотехники. Однако по сравнению с реализацией устройства на процессоре, она является более громоздкой и трудоемкой. В конечном счете, оба варианта реализации вполне приемлемы, и право выбора элементной базы и реализация устройства остается за производителем.
Таким образом, пользователю предоставляются в сети связи максимально удобная система управления услугами сервисного центра и обеспечение быстрого поиска интересующего пользователя контента.
Технический эффект и преимущество заявляемого изобретения достигаются за счет:
– применения голосового интерфейса, при котором содержание каталога контента озвучивается пользователю, такой подход применим практически для любой модели телефона, и не требует подключения к Интернету;
– возможности быстрого поиска контента по категориям, например, категориями могут быть “мелодии звонка: классика, популярная музыка, новинки, десятка лучших и т.д.”;
– возможности управлением формой представления содержания разделов каталога контента, при этом содержание определенного раздела контента может быть сообщено пользователю в алфавитном порядке названий соответствующих данных, в порядке времени создания и т.д.;
– возможности поиска мелодий звонков по записи фрагмента соответствующего музыкального произведения;
– возможности предварительного прослушивания мелодий звонков;
– возможности формирования индивидуального меню пользователя, которое позволит напрямую обращаться к интересующим его категориям контента или инструментам управления и поиска;
– распознавания индивидуальных голосовых команд пользователя.
Формула изобретения
1. Способ управления услугами сервисного центра в системе связи, при котором система связи включает устройство управления услугами сервисного центра для предоставления сервисных услуг N пользователям, где N больше или равно единице, осуществляющим соединение с устройством управления услугами сервисного центра посредством индивидуального устройства связи, заключающийся в том, что пользователь посредством индивидуального устройства связи и обмена информационными сигналами в системе связи устанавливает соединение с устройством управления услугами сервисного центра, если соединение установлено, то на устройстве управления услугами сервисного центра осуществляют идентификацию пользователя, определяют марку и модель оборудования индивидуального устройства связи, а также систему связи, из которой поступил запрос, если пользователь идентифицирован, то в устройстве управления услугами сервисного центра формируют базу данных контента и перечень услуг, которые предназначены для оборудования индивидуального устройства связи пользователя и могут быть переданы в системе связи, к которой подключен пользователь, с устройства управления услугами сервисного центра посредством голосового сообщения пользователю передают последовательность действий, которую следует выполнить для формирования информационного сигнала, содержащего запрос пользователя на выбор варианта управления услугами сервисного центра, или категорию контента, или поиск контента, пользователь принимает переданную последовательность действий и формирует информационный сигнал, содержащий запрос на выбранный вариант управления услугами сервисного центра или категорию контента, или поиск контента, передает сформированный информационный сигнал на устройство управления услугами сервисного центра, на устройстве управления услугами сервисного центра принимают информационный сигнал пользователя и распознают, относится ли запрос пользователя к варианту управления услугами сервисного центра или к категории контента, или к поиску, если распознано, что информационный сигнал пользователя является запросом управления услугами сервисного центра, то активизируют программу, предварительно записанную для распознавания команд пользователя, активизируют последовательность команд управления услугами сервисного центра, предварительно сформированных, посредством голосового сообщения с устройства управления услугами сервисного центра передают пользователю последовательность команд управления услугами сервисного центра, если распознано, что информационный сигнал пользователя является запросом категории предоставляемого контента, то пользователю автоматически посредством голосового сообщения передают с устройства управления услугами сервисного центра оглавление по разделам содержащейся и предварительно записанной в базе данных информации и возможные варианты ее представления, если распознано, что информационный сигнал пользователя является запросом поиска контента, то активизируют программу поиска, предварительно записанную в устройстве управления услугами сервисного центра, автоматически посредством голосового сообщения передают пользователю последовательность действий, которую необходимо выполнить для осуществления поиска запрошенной информации, пользователь, прослушав оглавление услуг, переданное с устройства управления услугами сервисного центра, осуществляет выбор интересующих его разделов информации, формирует сигнал управления на выбранные услуги, используя переданную ему последовательность действий, и передает сигнал управления посредством индивидуального устройства связи на устройство управления услугами сервисного центра, на устройстве управления услугами сервисного центра принимают сигнал управления, переданный пользователем, распознают его и осуществляют выполнение переданной команды пользователя.
2. Способ по п.1, отличающийся тем, что система связи может быть Global System for Mobile Communications GSM или Time Division Multiple Access TDMA, или Code Division Multiple Access CDMA второго или третьего поколения, или Universal Mobile Telecommunications System UMTS, или IEEE Standard for Information technology-Telecommunications and information exchange between systems-Local and metropolitan area networks-Specific requirements IEEE 802.11х, или IEEE Standard for Local and metropolitan area networks IEEE 802.16x.
3. Способ по п.1, отличающийся тем, что пользователь устанавливает соединение с устройством управления услугами сервисного центра посредством проводного или мобильного телефона, или Personal Digital Assistant PDA, или ноутбука, или компьютера, выполненных с возможностью воспроизведения голосовых сообщений.
4. Способ по п.1, отличающийся тем, что идентификацию пользователя на устройстве управления услугами сервисного центра осуществляют по его номеру телефона, или номеру устройства, или путем распознавания его голосового сообщения, или кодового слова.
5. Способ по п.1, отличающийся тем, что марку и модель оборудования индивидуального устройства связи пользователя, а также систему связи, из которой поступил запрос, определяют по Medium Access Control – MAC адресу оборудования индивидуального устройства связи, или по запросу с устройства управления услугами сервисного центра.
6. Способ по п.1, отличающийся тем, что запрос пользователя представляет собой двухтональный многочастотный сигнал, сформированный путем нажатия пользователем кнопок индивидуального устройства связи, или голосовое сообщение.
7. Способ по п.1, отличающийся тем, что, если запрос пользователя представляет собой двухтональный многочастотный сигнал, сформированный путем нажатия пользователем кнопок индивидуального устройства связи, то распознавание сигнала осуществляют путем процедуры распознавания DTMF сигнала – Dual Tone Multi-Frequency.
8. Способ по п.1, отличающийся тем, что, если запрос пользователя представляет собой голосовое сообщение, то выполняют дикторонезависимое распознавание.
9. Способ по п.1, отличающийся тем, что активизированной программой распознавания команд пользователя, если распознанный запрос является запросом управления услугами сервисного центра, является программное приложение дикторонезависимого распознавания голосовых команд пользователя или программное приложение дикторозависимого распознавания индивидуальных голосовых команд пользователя, или программное приложение распознавания последовательности сигналов двухтонального многочастотного сигнала, сформированного путем нажатия пользователем кнопок индивидуального устройства связи.
10. Способ по п.1, отличающийся тем, что последовательность команд управления услугами устройства управления услугами сервисного центра, переданная пользователю посредством автоматического голосового сообщения, представляет дикторонезависимое распознавание голосовых команд пользователя или управление при помощи двухтонального многочастотного сигнала, сформированного путем нажатия пользователем кнопок индивидуального устройства связи, или управление при помощи дикторозависимого распознавания индивидуальных команд пользователя.
11. Способ по п.1, отличающийся тем, что категориями предоставляемого контента, переданного пользователю посредством автоматического голосового сообщения, являются аудио сигналы, которые представлены в виде мелодии звонка – рингтона, и различных его модификаций, или голосовые сообщения в форме приветствия или поздравления.
12. Способ по п.1, отличающийся тем, что категориями предоставляемого контента, переданного пользователю посредством автоматического голосового сообщения, являются наборы параметров оформления интерактивного меню индивидуальных устройств связи, использующих Java и Brew приложения.
13. Способ по п.1, отличающийся тем, что категориями предоставляемого контента, переданного пользователю посредством автоматического голосового сообщения, являются графические данные, представленные экранными заставками, иконками, анимацией и фотографиями.
14. Способ по п.1, отличающийся тем, что категориями предоставляемого контента, переданного пользователю посредством автоматического голосового сообщения, являются программные продукты, представленные играми или медиа проигрывателями.
15. Способ по п.1, отличающийся тем, что категориями предоставляемого контента, переданного пользователю посредством автоматического голосового сообщения, является информация, представляющая сводки погоды или результаты матчей, или состояние баланса пользователя.
16. Способ по п.1, отличающийся тем, что разделами оглавления содержащейся в базе данных информации, которую пользователю передают автоматически посредством голосового сообщения из информационной базы данных с устройства управления услугами сервисного центра являются новинки, популярные мелодии или изображения, фамилии или псевдонимы авторов произведений и исполнителей, жанры музыкальных произведений, поздравления, сводки погоды, информация о футбольных матчах.
17. Способ по п.1, отличающийся тем, что вариантами выбора представления содержащейся в базе данных информации, которую пользователю передают автоматически посредством голосового сообщения с устройства управления услугами сервисного центра, являются упорядочение информации по дате, типу данных или в алфавитном порядке, или просмотр выбранного изображения, или все изображения, находящиеся в разделе, прослушивание одного или группы аудио файлов, или прослушивание информации, или ее просмотр в текстовом виде.
18. Способ по п.1, отличающийся тем, что способом поиска контента, переданного пользователю посредством автоматического голосового сообщения, является поиск по атрибутам мультимедиа данных, где атрибутами являются название автора или исполнителя или тип данных, или жанр произведения.
19. Способ по п.1, отличающийся тем, что способом поиска контента, переданного пользователю посредством автоматического голосового сообщения, является поиск аудио данных на основе записи музыкального фрагмента.
20. Способ по п.1, отличающийся тем, что программой поиска контента, активизированной на устройстве управления услугами сервисного центра, в зависимости от вида запроса пользователя, является программа поиска по атрибутам медиа файла или программа поиска аудиоданных на основе записи музыкального фрагмента.
21 Способ по п.18, отличающийся тем, что атрибутами мультимедиа данных являются название автора или исполнителя, или тип данных, или жанр произведения.
22. Устройство управления услугами сервисного центра в системе связи, содержащее блок интерфейса, блок распознавания пользователя и его оборудования, блок распознавания команд пользователя, базу данных контента, блок формирования базы данных, предназначенных пользователю, базу данных, предназначенных пользователю, блок предоставления услуг и контента, при этом первый вход блока интерфейса является информационным входом устройства, обеспечивающим соединение устройства управления услугами сервисного центра с индивидуальным устройством пользователя в сети связи, первый выход блока интерфейса, формирующего на первом выходе сигнал, содержащий идентификатор пользователя, если установлено соединение с индивидуальным устройством связи пользователя, соединен с входом блока распознавания пользователя и его оборудования, или формирующего на первом выходе информационный сигнал, содержащий запрос пользователя на выбранный вариант управления услугами или категорией контента, соединен с первым входом блока распознавания команд пользователя, выход блока распознавания пользователя и его оборудования, формирующего на выходе сигнал, содержащий информацию о марке и модели оборудования индивидуального устройства связи пользователя, соединен с первым входом блока формирования базы данных, предназначенных пользователю, формирующего на первом выходе сигнал – запрос на требуемые данные контента, предназначенные пользователю, первый выход блока формирования базы данных, предназначенных пользователю, соединен со входом базы данных контента, выход которой соединен со вторым входом блока формирования базы данных, предназначенных пользователю, на второй вход которого поступают затребованные данные контента, предназначенные пользователю, второй выход блока формирования базы данных, предназначенных пользователю, формирующего на втором выходе базу данных, предназначенных пользователю, и коды команд для распознавания, если пользователь использует управление посредством клавиш индивидуального устройства связи, соединен с первым входом базы данных, предназначенных пользователю, первый выход базы данных, предназначенных пользователю, соединен со вторым входом блока распознавания команд пользователя, на второй вход которого поступают коды команд для распознавания, если пользователь использовал управление посредством клавиш индивидуального устройства связи, второй выход базы данных, предназначенных пользователю, соединен с первым входом блока предоставления услуг и контента, на который поступает сигнал, если распознано, что информационный сигнал пользователя является запросом на выполнение услуг и контента, второй выход блока интерфейса является выходом устройства, отличающееся тем, что блок интерфейса выполнен таким образом, что на первом выходе позволяет сформировать сигнал, содержащий запрос пользователя на поиск контента, если информационный сигнал пользователя является запросом на поиск контента, блок распознавания команд пользователя выполнен таким образом, что осуществляет распознавание, является ли информационный сигнал пользователя голосовой командой или он сформирован пользователем путем нажатия клавиш индивидуального устройства связи, при этом распознавание осуществляется посредством активизации предварительно записанных программ распознавания – соответственно для дикторонезависимого распознавания сигнала пользователя или дикторозависимого распознавания сигнала пользователя, или для распознавания сигнала пользователя, который сформирован путем нажатия клавиш индивидуального устройства связи, кроме того, блок распознавания команд пользователя выполнен с возможностью определять, относится ли информационный сигнал пользователя к варианту управления услугами сервисного центра или к категории контента, или к поиску, блок формирования базы данных, предназначенных пользователю, выполнен с возможностью формирования шаблонов голосовых команд для дикторонезависимого распознавания и индивидуальных шаблонов голосовых команд для дикторозависимого распознавания, индивидуальные шаблоны голосовых команд для дикторозависимого распознавания с первого выхода базы данных, предназначенных пользователю, поступают на второй вход блока распознавания команд пользователя, введены блок поиска и блок автоматических голосовых сообщений, при этом первый выход блока распознавания команд пользователя, соединен с первым входом блока автоматических голосовых сообщений, на который поступает сигнал, если распознано, что информационный сигнал пользователя является запросом управления услугами сервисного центра, второй выход блока распознавания команд пользователя соединен со вторым входом блока предоставления услуг и контента, на который поступает сигнал, если распознано, что информационный сигнал пользователя является запросом категории предоставляемого контента, третий выход блока распознавания команд пользователя соединен с первым входом блока поиска, на который поступает сигнал, если распознано, что информационный сигнал пользователя является запросом поиска контента, четвертый выход блока распознавания команд пользователя соединен со вторым входом базы данных, предназначенных пользователю, на который поступает сигнал, если распознано, что информационный сигнал пользователя является запросом на выполнение услуг и контента, первый выход блока поиска, формирующего на первом выходе сигнал запроса на оглавление базы данных, предназначенных пользователю, соединен с третьим входом базы данных, предназначенных пользователю, третий выход базы данных, предназначенных пользователю, соединен со вторым входом блока поиска, на который поступает запрошенное оглавление базы данных, предназначенных пользователю, второй выход блока поиска, формирующего на втором выходе сигнал, содержащий сообщение о последовательности действий, которую необходимо выполнить пользователю для осуществления поиска запрошенной информации, соединен со вторым входом блока автоматических голосовых сообщений, третий вход блока автоматических голосовых сообщений соединен с выходом блока предоставления услуг и контента, формирующего на выходе сигнал о предоставлении запрошенных услуг и контента пользователю, четвертый вход блока автоматических голосовых сообщений соединен с четвертым выходом базы данных, предназначенных пользователю, передающей с четвертого выхода сигнал, содержащий запрошенное пользователем оглавление соответствующего раздела базы данных контента, блок автоматических голосовых сообщений по сигналу, поступающему на его первый, или второй, или третий, или четвертый входы, формирует на выходе один из сигналов – сигнал, содержащий последовательность команд управления услугами сервисного центра, если распознано, что информационный сигнал пользователя является запросом управления услугами сервисного центра, или сигнал, содержащий оглавление по разделам содержащейся в базе данных информации и возможные варианты ее представления, если распознано, что информационный сигнал пользователя является запросом категории предоставляемого контента, или сигнал, содержащий последовательность действий, которую необходимо выполнить для осуществления поиска запрошенной информации, если распознано, что информационный сигнал пользователя является запросом поиска контента, выход блока автоматических голосовых сообщений соединен со вторым входом блока интерфейса.
23. Устройство по п.22, отличающееся тем, что блок интерфейса на первом выходе формирует сигнал, содержащий Medium Access Control MAC адрес для распознавания оборудования пользователя.
РИСУНКИ
|
|