|
|
(21), (22) Заявка: 2005113186/02, 29.04.2005
(24) Дата начала отсчета срока действия патента:
29.04.2005
(30) Конвенционный приоритет:
04.05.2004 CH 00786/04
(43) Дата публикации заявки: 20.11.2006
(46) Опубликовано: 27.12.2008
(56) Список документов, цитированных в отчете о поиске:
FR 2694222, 04.02.1994. SU 207633, 22.12.1967. ЕР 0048578, 31.03.1982.
Адрес для переписки:
129010, Москва, ул. Б.Спасская, 25, стр.3, ООО “Юридическая фирма Городисский и Партнеры”, пат.пов. С.А.Дорофееву
|
(72) Автор(ы):
КРАМЕР Дитмар (CH)
(73) Патентообладатель(и):
ЭРОВА АГ (CH)
|
(54) ЗАЖИМНОЕ УСТРОЙСТВО
(57) Реферат:
Изобретение относится к зажимным устройствам металлообрабатывающих станков. Зажимное устройство содержит патронный элемент и цанговый элемент для крепления к нему посредством зажатия. Цанговый элемент содержит у его задней стороны периферийное плечо. Верхняя сторона этого плеча снабжена упорной поверхностью, предназначенной для зацепления со смещаемыми в радиальном направлении зажимными шариками патронного элемента. Нижняя сторона плеча снабжена четырьмя центрирующими канавками, соответствующими по размеру и местоположению четырем центрирующим кулачкам, размещенным в патронном элементе, для взаимодействия с ними. При зажатии цангового элемента на патронном элементе цанговый элемент устанавливается в надлежащее положение в направлениях Х и Y для его угловой ориентации вокруг оси Z посредством центрирующих кулачков патронного элемента, входящих в зацепление с центрирующими канавками цангового элемента. Для определения точного положения цангового элемента в направлении Z цанговый элемент снабжен кольцевой задней поверхностью, опирающейся на части поверхности патронного элемента и являющейся установочной базой для направления Z при креплении цангового элемента к патронному элементу. Обеспечивается легкость и быстрота крепления цангового элемента к патронному элементу в определенном положении. 11 з.п. ф-лы, 6 ил.
Настоящее изобретение относится к зажимному устройству для крепления цангового элемента к патронному элементу.
Что касается выражения «цанговый элемент», то в данном контексте под ним следует понимать зажимной втулочный элемент с прорезями, имеющий коническую часть, которая предназначена для зажима объекта, в частности заготовки, подвергаемой механической обработке, посредством радиального приложения силы в наружном направлении или во внутреннем направлении к зажимным захватам цангового элемента. Такие цанговые элементы используются, например, в токарных станках, где они имеют охватывающую резьбовую нарезку, навинчиваемую на резьбовой шпиндель токарного станка.
Основной недостаток известных типичных цанговых элементов состоит в том, что их угловое положение вокруг оси вращения, то есть вокруг центральной продольной оси или оси Z, а также их положение в направлении продолжения оси Z, не определено или, по меньшей мере, не точно определено по отношению к положению шпинделя. При механической обработке аксиально симметричных заготовок на токарном станке такой недостаток имеет второстепенное значение. Однако все чаще возникает необходимость в зажатии заготовок на других металлорежущих станках, чем токарные станки, которые не симметричны в осевом направлении, посредством цанговых элементов; в этом случае весьма желательно точное определение положения заготовки не только в направлениях X и Y, но и в направлении Z, то есть вдоль продолжения центральной продольной оси, а также в отношении ее угловой ориентации вокруг оси Z.
До настоящего времени для использования цанговых элементов с целью установки в надлежащее положение вполне определенным способом, то есть в направлениях X и Y, а также в направлении Z и в отношении угловой ориентации вокруг оси Z, необходимо было использовать промежуточные элементы-спутники, к которым крепится цанговый элемент и которые снабжены элементами для установки в надлежащее положение или центрирование. Затем элемент-спутник может быть прикреплен к соответствующему патронному элементу, снабженному элементами для установки в надлежащее положение или центрирование, взаимодействующими с элементами промежуточного элемента-спутника.
В публикации FR-А-2694222 раскрыт сверлильный патрон, содержащий элемент для удерживания инструмента, предпочтительно выполненный в форме трубчатого втулочного элемента, дискообразный элемент, который может быть подсоединен к элементу для удерживания инструмента, и устройство, предназначенное для его вращения машиной с целью вращения дискообразного элемента. При этом элемент для удерживания инструмента, сконструированный в виде полого вращательного элемента с закрытым концом и входящий в зацепление с дискообразным элементом, содержит две выровненных в осевом направлении части, одна из которых служит для захождения сверла, а другая служит для захождения метчика с целью нарезания резьбы в отверстии, выполненном сверлом. В этой публикации не раскрыта информативная основа, касающаяся точного расположения заготовки в направлениях X и Y. Также не раскрыты какие-либо предложения, касающиеся осуществления точного расположения заготовки в направлении Z.
Задача настоящего изобретения заключается в создании зажимного устройства для крепления цангового элемента к патронному элементу непосредственным образом, легко, быстро и во вполне определенном положении в направлениях X, Y и Z, а также в отношении его угловой ориентации вокруг оси Z.
Эта и другие задачи достигаются посредством зажимного устройства, содержащего патронный элемент, имеющий зажимное средство, предназначенное для крепления цангового элемента путем зажатия, при этом цанговый элемент предназначен для крепления к патронному элементу и имеет первое центрирующее средство для выставления положения цангового элемента по отношению к патронному элементу.
Патронный элемент снабжен вторым центрирующим средством для выставления положения цангового элемента по отношению к патронному элементу и для взаимодействия с первым центрирующим средством цангового элемента.
Первое центрирующее средство цангового элемента содержит множество первых центрирующих элементов, расположенных с задней стороны цангового элемента, обращенной к патронному элементу, а второе центрирующее средство патронного элемента содержит множество вторых центрирующих элементов, соответствующее множеству первых центрирующих элементов цангового элемента в отношении размера и местоположения. Вторые центрирующие элементы предназначены для зацепления с первыми центрирующими элементами цангового элемента при креплении цангового элемента к патронному элементу для выставления цангового элемента по отношению к патронному элементу, по меньшей мере, в направлениях X и Y.
Цанговый элемент выполнен с упорной поверхностью, предназначенной для ее зацепления зажимным средством патронного элемента с целью крепления цангового элемента к патронному элементу посредством зажатия, либо цанговый элемент содержит зажимной стержень, выполненный с упорной поверхностью, предназначенной для ее зацепления зажимным средством патронного элемента для крепления цангового элемента к патронному элементу посредством зажатия.
Ниже варианты осуществления конструкции зажимного устройства согласно изобретению будут описаны дополнительно со ссылками на прилагаемые чертежи, на которых:
на фиг.1 изображен разнесенный вид зажимного устройства, содержащего патронный элемент и цанговый элемент;
на фиг.2 изображен вид цангового элемента в перспективе снизу;
на фиг.3 изображен вид в частичном продольном сечении патронного элемента и прикрепленного к нему цангового элемента;
на фиг.4 изображен вид в перспективе еще одного варианта осуществления конструкции зажимного устройства;
на фиг.5 изображен вид в продольном сечении зажимного устройства согласно фиг.4;
на фиг.6 изображен цанговый элемент, снабженный зажимным стержнем.
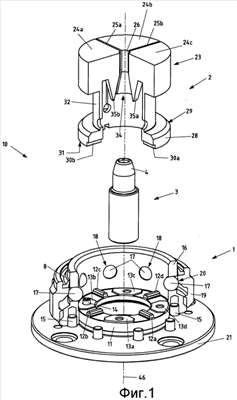
На фиг.1 показан разнесенный вид зажимного устройства 10, содержащего патронный элемент 1, цанговый элемент 2, предназначенный для крепления к патронному элементу 1 посредством зажатия, и приводной палец 3. Ось Z устройства, одновременно образующая продольную ось, обозначена позицией 46. Хотя приводной палец 3 показан на фиг.1 отдельно, он обычно составляет неотъемлемую часть патронного элемента 1.
Патронный элемент 1 снабжен кольцеобразным выступом 11. На верхней передней поверхности выступа 11 расположены четыре центрирующих кулачка 12а, 12b, 12с и 12d. Четыре центрирующих кулачка 12а, 12b, 12с и 12d равномерно распределены по окружности верхней передней поверхности выступа 11. Первая опорная поверхность 13а в направлении оси Z расположена между центрирующими кулачками 12а и 12b, вторая опорная поверхность 13b в направлении оси Z расположена между центрирующими кулачками 12b и 12с, третья опорная поверхность 13с в направлении оси Z расположена между центрирующими кулачками 12с и 12d, а четвертая опорная поверхность 13d в направлении оси Z расположена между центрирующими кулачками 12d и 12а. Все четыре опорных поверхности в направлении оси Z несколько приподняты над верхней передней поверхностью выступа 11. В центре опорной поверхности 13b в направлении оси Z установлен индексационный палец 14, выступающий над опорной поверхностью 13b.
Выступ 11 окружен кольцевым шариковым держателем 16, предназначенным для захождения множества зажимных шариков 17, распределенных вдоль кольца, и снабженным наружной охватываемой винтовой резьбой. Зажимные шарики 17 заходят в отверстия 18 держателя 16. На наружную охватываемую винтовую резьбу кольцевого держателя 16 шариков навинчена соединительная гайка 19, имеющая внутреннюю коническую упорную поверхность 20, предназначенную для смещения зажимных шариков 17 в радиальном направлении. Верхняя часть соединительной гайки 19 выполнена с уплотняющим выступом 8, опирающимся на наружную сторону держателя 16 шариков. Держатель шариков прикреплен к опорной плите 21 посредством винтов 15. Сама опорная плита 21 снабжена фиксирующим средством (не показано), которое крепится к надлежащим образом сконструированному удерживающему средству, размещенному на металлообрабатывающем станке, к которому должно быть прикреплено зажимное устройство 10.
Приводной палец 3 должен быть расположен во внутренней части патронного элемента 1 и имеет возможность перемещения в осевом направлении, то есть в направлении Z вдоль оси 46. Перемещение приводного пальца 3 предпочтительно выполняется пневматически. Передняя часть приводного пальца 3 выполнена с конической упорной поверхностью 4, предназначенной для быстрого расширения цангового элемента 2 в радиальном направлении, что будет разъяснено далее более подробно.
Цанговый элемент 2, показанный на фиг.1 с частичным сечением, имеет полую цилиндрическую форму. Передняя часть 23 цангового элемента 2 выполнена с прорезями 25а, 25b, разделяющими переднюю часть 23 цангового элемента 2 на расширяемые и сжимаемые в радиальном направлении зажимные захваты 24а, 24b, 24c и 24d. Таким образом, цанговый элемент 2 согласно этому варианту конструкции в целом содержит четыре прорези и четыре зажимных захвата. Понятно, что цанговый элемент 2 может быть выполнен с меньшим количеством, например с тремя, либо с большим количеством, например с шестью или с восемью, зажимных захватов. Передняя часть 23 цангового элемента 2 выполнена с центральным отверстием 26, диаметр которого соответствует диаметру стержня инструмента, который должен быть использован с конкретным цанговым элементом 2.
Задняя сторона цангового элемента 2 снабжена кольцеобразным плечом 28, имеющим кольцевую переднюю поверхность 31 у его нижней части. Кольцевая передняя поверхность 31 образует проходящий в направлении оси Z стопорный элемент, когда цанговый элемент 2 крепится к патронному элементу 1. Верхняя сторона плеча 28 выполнена с наклонной опорной поверхностью 29. Цанговый элемент 2 вставляется в патронный элемент 1, при этом зажимные шарики 17 входят в зацепление с наклонной упорной поверхностью 29 для крепления цангового элемента 2 к патронному элементу 1.
Нижняя передняя поверхность 31 цангового элемента 2 выполнена с центрирующими канавками 30а, 30b, соответствующими центрирующим кулачкам 12а, 12b, 12c, 12d в отношении положения и формы и служащими для установки цангового элемента 2 в надлежащее положение по отношению к патронному элементу 1 как в направлениях X и Y, так и в отношении углового положения вокруг оси Z. Следует заметить, что цанговый элемент 2 снабжен в целом четырьмя центрирующими канавками 30, однако на фиг.1 можно видеть только две из них, то есть канавки 30а и 30b. Кроме того, кольцевая передняя поверхность 31 цангового элемента 2 снабжена индексационным отверстием, также не показанным на фиг.1, которое предназначено для захождения индексационного пальца 14, размещенного на цанговом элементе 1. Стержневая часть 32 образует центральную часть цангового элемента 2 и соединяет переднюю часть 23 цангового элемента 2 с плечом 28.
Передняя часть 23 цангового элемента 2 снабжена сужающимся по конусу углублением 34, расположенным у ее задней стороны. Это углубление 34 проходит внутри стержневой части 32 от задней стороны передней части 23 цангового элемента 2 к отверстию 26. Углубление 34 ограничено выступающими коническими расширяющимися стеночными частями 35а и 35b. Стеночные части 35а и 35b подразделены посредством прорезей 25а, 25b в передней части 23 цангового элемента 2. Таким образом, в целом имеются четыре стеночные части, отделенные друг от друга прорезями 25а, 25b. Как только приводной палец 3 заталкивается в углубление 34, зажимные захваты 24а, 24b, 24с (а также четвертый зажимной захват, который на фиг.1 не показан) принудительно отходят друг от друга в радиальном направлении.
Понятно, что конфигурация центрирующих канавок и центрирующих кулачков может быть обратной, другими словами, центрирующие кулачки могут быть размещены на цанговом элементе 2, а центрирующие канавки на патронном элементе 1.
На фиг.2 показан вид в перспективе цангового элемента 2 с нижней стороны. На этой фигуре, в частности, показано, что четыре центрирующие канавки 30а, 30b, 30c, 30d выполнены посредством механической обработки в передней поверхности 31 плеча 28, которое удалено от передней части 23 цангового элемента 2, и что плечо 28 снабжено упорной поверхностью 29, предназначенной для зацепления с зажимными шариками 17 цангового элемента 1. Кроме того, отчетливо показано индексационное отверстие 33, предназначенное для захождения индексационного пальца 14, при этом взаимодействие индексационного пальца 14 и индексационного отверстия 33 обеспечивает приблизительную установку положения цангового элемента 2 вокруг оси Z и гарантирует правильное крепление цангового элемента 2 к патронному элементу 1, касающееся приблизительного углового положения вокруг оси Z.
Части кольцевой поверхности передней стороны 31 задней части 3 цангового элемента 2, расположенные между центрирующими канавками 30а, 30b, 30c, 30d, образуют обращенную в направлении Z базовую поверхность цангового элемента 2 при зажатии цангового элемента 2 на патронном элементе 1. Благодаря тому, что центрирующие канавки 30а, 30b, 30c, 30d образованы посредством механической обработки в плече 28 цангового элемента 2 в зоне упорной поверхности 29, если смотреть в осевом направлении, а также благодаря тому, что цанговый элемент 2 зафиксирован в направлении Z у этой упорной поверхности 29 посредством множества зажимных шариков 17, расположенных вдоль кольца, цанговый элемент 2 может быть прикреплен к патронному элементу 1 во вполне определенном положении, касающемся всех осей и угловой ориентации, и может воспринимать значительные силы, в частности, также и в радиальном направлении.
На фиг.3 показан частичный вид в продольном сечении патронного элемента 1 и прикрепленного к нему цангового элемента 2. Цанговый элемент 2 прикреплен к патронному элементу 1 посредством зажимных шариков 17, входящих в зацепление с упорной поверхностью 29, выполненной на плече 28. Зажимные шарики 17 прижимаются радиально внутрь посредством упорной поверхности 20 соединительной гайки 19, при этом последняя поворачивается вручную в ее рабочее положение, которое показано на фиг.3. Благодаря тому, что зажимные шарики 17 толкаются к упорной поверхности 29 плеча 28 цангового элемента 2, цанговый элемент 2 прижимается к патронному элементу 1 в направлении Z. Приводной палец 3, выполненный для принудительного отведения друг от друга зажимных захватов 24 цангового элемента 2, показан на фиг.3 в его верхнем рабочем положении. Когда приводной палец 3 толкается вверх, его коническая упорная поверхность 4 входит в зацепление со стеночной частью углубления 34 и конически расширяет стеночные части, соответственно 35а и 35b, в результате чего зажимные захваты 24а, 24b и 24с (а также захват 24d, который на фиг.3 не показан) цангового элемента 2 принудительно отводятся друг от друга в радиальном направлении.
Такое зажимное устройство 10 особенно пригодно для фиксации заготовок или инструментов, которые крепятся к цанговому элементу 2 посредством принудительного расхождения друг от друга в радиальном направлении его зажимных захватов. Полая заготовка, которая должна быть прикреплена к цанговому элементу 2 (не показана), толкается поверх цангового элемента 2 таким образом, что она будет фиксирована вдоль окружности цангового элемента 2 посредством принудительного расхождения зажимных элементов друг от друга в радиальном направлении. При этом наружный контур цангового элемента 2 предпочтительно приспособлен для сопряжения с внутренним контуром углубления заготовки, предназначенной для крепления к цанговому элементу 1. Другая возможность заключается в создании переходной детали, которая может быть прикреплена к заготовке и имеет полую часть, сопряженную с наружным контуром цангового элемента 2; также возможно сопряжение самой заготовки с наружным контуром цангового элемента 2.
При вталкивании приводного пальца 3 в углубление 34 цангового элемента 2 заготовка будет прикреплена к цанговому элементу 2. При вытягивании приводного пальца 3 назад заготовка может быть удалена из цангового элемента 2, поскольку зажимные захваты 24 упруго возвращаются в их ненагруженное начальное положение.
По существу справедливо то, что четыре центрирующих кулачка 12а, 12b, 12c и 12d патронного элемента входят в четыре центрирующие канавки 30а, 30b. 30c и 30d цангового элемента 2 при креплении цангового элемента 2 к патронному элементу 1. При этом цанговый элемент 2 будет установлен надлежащим образом по отношению к патронному элементу 1 в направлениях X и Y, а также в отношении его угловой ориентации вокруг оси Z. Центрирующие канавки 30а, 30b, 30c, 30d цангового элемента 2 имеют определенные размеры, согласующиеся с размерами центрирующих кулачков 12а, 12b, 12c, 12d патронного элемента 1, так что центрирующие кулачки 12а, 12b, 12c, 12d патронного элемента 1 входят в центрирующие канавки 30а, 30b, 30c, 30d цангового элемента 2, при этом, когда цанговый элемент 2 будет свободно установлен на патронный элемент 1, между опорными поверхностями 13а, 13b, 13c, 13d патронного элемента 1, направленными по оси Z, и кольцевой передней поверхностью 31 цангового элемента 2 остается зазор шириной в диапазоне от 0,01 до 0,1 мм. При затягивании соединительной гайки 19 этот зазор исчезает, поскольку центрирующие кулачки 12а, 12b, 12c, 12d патронного элемента 1 глубже заходят в центрирующие канавки 30а, 30b, 30c, 30d патронного элемента 2, то есть на величину ширины имевшегося ранее зазора. Таким образом, получается преимущество вследствие упругости, свойственной материалу, особенно стали, поскольку центрирующие канавки 30а, 30b, 30c, 30d цангового элемента 2 несколько расширяются. Такая деформация происходит в пределах зоны упругости материала; в результате можно избежать использования центрирующих элементов, обладающих упругой деформацией в направлении Z. Соединительная гайка 19 затягивается и цанговый элемент 2 опирается его кольцевой передней стороной 31 на опорные поверхности 13а, 13b, 13c, и 13d, служащие в качестве базовых поверхностей в направлении оси Z; таким образом, положение цангового элемента 2 по отношению к патронному элементу 1 также будет точно определено в направлении Z.
На фиг.4 показан вид в перспективе еще одного варианта осуществления конструкции зажимного устройства. Цанговый элемент 2а снабжен овальным углублением 37 для фиксации соответствующей заготовки 39. Донная часть 38 углубления 37 образует базовую поверхность в направлении Z для заготовки 39. В этом случае заготовка 39 прикреплена к цанговому элементу 2а посредством принудительного воздействия на его зажимные захваты не в наружном радиальном направлении, а во внутреннем радиальном направлении. Такое принудительное воздействие на зажимные захваты в радиальном направлении осуществляется посредством приводного пальца 3а, имеющего иную конструкцию, что будет ниже разъяснено дополнительно со ссылкой на фиг.5.
На фиг.5 показан вид в продольном сечении зажимного устройства согласно фиг.4. Отчетливо виден приводной палец 3а. Вместо конической упорной поверхности приводной палец 3а выполнен с углублением 36, внутренняя форма которого по существу соответствует наружной конфигурации стеночных частей 35а, 35b, определяющих границы углубления 34 в цанговом элементе 2а. Внутренняя сторона углубления 36 приводного пальца 3а входит в зацепление с наружной стороной конических стеночных частей 35а 35b, когда приводной палец 3а заталкивается вверх, в результате чего зажимные захваты принудительно проходят внутрь, тем самым зажимая заготовку 39 в цанговом элементе 2а.
На фиг.6 показан еще один вариант осуществления цангового элемента 2. Цанговый элемент 2 снабжен зажимным стержнем 41, служащим для втягивания и крепления цангового элемента 2 к патронному элементу 1. Нижний конец зажимного стержня 41 снабжен периферийным плечом 42, имеющим скошенную упорную поверхность 43, с которой могут входить в зацепление зажимные шарики 17 патронного элемента 1. Понятно, что патронный элемент 1 должен сопрягаться с цанговым элементом 2, снабженным зажимным стержнем 41. Зажимные шарики 17 патронного элемента 1, в частности, должны быть расположены далее вниз. Предпочтительно, чтобы зажимной стержень 41 имел полую цилиндрическую форму, при этом можно выполнить приводной палец, проходящий через зажимной стержень 41 и служащий для принудительного расхождения или принудительного схождения зажимных захватов.
Цанговый элемент 2, выполненный согласно настоящему изобретению, может быть прикреплен к патронному элементу 1 непосредственным образом, просто, быстро и в удовлетворительно определенном положении.
Посредством соединительной гайки 19, которая должна быть вручную навинчена для крепления цангового элемента 2, создается преимущество, заключающееся в том, что зажимное устройство 10 имеет весьма компактную конструкцию и может быть эффективно изготовлено с точки зрения затрат. Вместо используемой вручную соединительной гайки для крепления цангового элемента патронный элемент 1 может быть выполнен с нагружаемым пружиной и смещаемым пневматически или гидравлически зажимным поршнем, внутренняя часть которого содержит конически сужающуюся упорную поверхность для смещения зажимных шариков в радиальном направлении. Если используется цанговый элемент без зажимного пальца, то все зажимное устройство может быть выполнено очень компактным образом.
Формула изобретения
1. Зажимное устройство, содержащее патронный элемент, имеющий зажимное средство для крепления к цанговому элементу посредством зажатия, и цанговый элемент для крепления к патронному элементу, имеющий первое центрирующее средство для выставления положения цангового элемента по отношению к патронному элементу, отличающееся тем, что патронный элемент имеет второе центрирующее средство для выставления положения цангового элемента по отношению к патронному элементу и для взаимодействия с первым центрирующим средством цангового элемента, при этом первое центрирующее средство цангового элемента содержит множество первых центрирующих элементов, расположенных с задней стороны цангового элемента, обращенной к патронному элементу, а второе центрирующее средство патронного элемента содержит множество вторых центрирующих элементов, соответствующее множеству первых центрирующих элементов цангового элемента по размеру и местоположению, и предназначенных для зацепления с первыми центрирующими элементами цангового элемента при креплении цангового элемента к патронному элементу для выставления цангового элемента по отношению к патронному элементу, по меньшей мере, в направлениях Х и Y, при этом цанговый элемент или зажимной стержень, прикрепленный к цанговому элементу, снабжен упорной поверхностью для ее зацепления зажимным средством патронного элемента для крепления цангового элемента к патронному элементу посредством зажатия.
2. Зажимное устройство по п.1, отличающееся тем, что цанговый элемент снабжен периферийным плечом, включающим множество первых центрирующих элементов.
3. Зажимное устройство по п.2, отличающееся тем, что упорная поверхность цангового элемента расположена на периферийном плече цангового элемента.
4. Зажимное устройство по п.1, отличающееся тем, что упорная поверхность расположена на зажимном стержне цангового элемента.
5. Зажимное устройство по п.1 или 2, отличающееся тем, что первые центрирующие элементы расположены на задней поверхности периферийного плеча, удаленной от передней части цангового элемента, при этом участки задней поверхности между первыми центрирующими элементами предназначены для образования части поверхности в качестве установочной базы для направления Z, чтобы установить положение цангового элемента в направлении Z, когда цанговый элемент прикреплен к патронному элементу.
6. Зажимное устройство по п.5, отличающееся тем, что первые центрирующие элементы содержат по меньшей мере три центрирующие канавки, расположенные вдоль кольца и равномерно распределенные вдоль кольца для установки цангового элемента в надлежащее положение по отношению к патронному элементу в направлениях Х и Y для его угловой ориентации.
7. Зажимное устройство по п.5, отличающееся тем, что первые центрирующие элементы содержат по меньшей мере три центрирующих кулачка, расположенных вдоль кольца и равномерно распределенных вдоль кольца для установки цангового элемента в надлежащее положение по отношению к патронному элементу в направлениях Х и Y для его угловой ориентации.
8. Зажимное устройство по п.1, отличающееся тем, что патронный элемент содержит по меньшей мере три вторых центрирующих элемента, соответствующих первым центрирующим элементам цангового элемента по размеру и местоположению, при этом патронный элемент дополнительно содержит зажимное средство, снабженное множеством зажимных шариков для крепления цангового элемента к патронному элементу посредством зажатия.
9. Зажимное устройство по п.8, отличающееся тем, что зажимное средство дополнительно содержит соединительную гайку, при этом ее внутренняя сторона имеет конически сужающуюся упорную поверхность, предназначенную для смещения шариков в радиальном направлении при затягивании соединительной гайки.
10. Зажимное устройство по п.1, отличающееся тем, что задняя сторона передней части цангового элемента снабжена конически сужающимся углублением, разделенным прорезями, проходящими в радиальном направлении, при этом на патронном элементе расположен приводной палец для заталкивания в конически сужающееся углубление передней части цангового элемента для расширения цангового элемента в радиальном направлении.
11. Зажимное устройство по п.1, отличающееся тем, что задняя сторона передней части цангового элемента снабжена углублением, ограниченным выступающими, конически расширяющимися частями стенки, и разделенным посредством прорезей, проходящих в радиальном направлении, при этом приводной палец, расположенный на патронном элементе и имеющий углубление в его передней стороне, предназначен для его заталкивания по конически расширяющимся частям стенки передней части цангового элемента для сжатия цангового элемента в радиальном направлении.
12. Зажимное устройство по п.1, отличающееся тем, что цанговый элемент снабжен индексационным отверстием для определения его приблизительной угловой ориентации вокруг оси Z при установке в патронный элемент.
РИСУНКИ
|
|