|
|
(21), (22) Заявка: 2007105414/11, 13.02.2007
(24) Дата начала отсчета срока действия патента:
13.02.2007
(46) Опубликовано: 20.12.2008
(56) Список документов, цитированных в отчете о поиске:
US 5523959 А, 04.06.1996. JP 2001253394 A, 18.09.2001. SU 572195 А, 09.05.1977. US 3596264 А, 27.07.1971.
Адрес для переписки:
140011, Московская обл., г. Люберцы, ул. Юбилейная, 21, кв.29, К.В. Кобежикову
|
(72) Автор(ы):
Кобежиков Константин Вячеславович (RU)
(73) Патентообладатель(и):
Кобежиков Константин Вячеславович (RU)
|
(54) СПОСОБ ОБНАРУЖЕНИЯ ОБЛЕДЕНЕНИЯ НЕСУЩЕГО ВИНТА ВЕРТОЛЕТА
(57) Реферат:
Изобретение относится к области средств регистрации обледенения и предназначено для использования на винтокрылых летательных аппаратах. Способ основан на принципе измерения величин разности температур аэродинамического нагрева на передних поверхностях, по крайней мере, двух секций лопасти, разнесенных по ее длине. По увеличению разности температур судят об отложении льда на секции лопасти с меньшим радиусом вращения, а по уменьшению разности температур – об обледенении секций с меньшим и большим радиусами вращения. Оптимальное количество контролируемых точек поверхности лопасти, расстояние между ними выбирается в каждом конкретном случае в зависимости от типа вертолета, диаметра несущего винта и номинальной скорости его вращения. Технический результат заключается в регистрации факта отложения льда непосредственно на лопасти несущего винта вертолета и определении распределения обледенения по длине лопасти, а также в снижении энергозатрат. 2 ил.
Изобретение относится к области средств регистрации обледенения и предназначено для использования на винтокрылых летательных аппаратах.
Известен способ обнаружения обледенения, основанный на измерении разности теплосъемов с двух обогреваемых участков поверхности мерного тела с термочувствительными элементами, на одном из которых улавливают и полностью испаряют облачные капли воды, а на втором участке поверхности с термочувствительными элементами поддерживают температуру выше точки замерзания воды (см. патент RU 2005666 С1, МПК 5 В64D 15/20, 15.01.1994).
Недостатком этого способа является необходимость применения нескольких нагревательных элементов, что усложняет конструкцию, снижает надежность, увеличивает габариты и вес датчиков обледенения. Это, в свою очередь, препятствует размещению датчиков обледенения, реализующих описываемый способ, непосредственно на лопасти несущего винта вертолета. А по регистрации обледенения на фонаре кабины или других частях вертолета нельзя судить о степени обледенения несущего винта, поскольку обледенение несущего винта происходит значительно быстрее, чем фюзеляжа.
За прототип принят способ обнаружения льда (см. патент US 5523959 А, G08В 19/02, 04.06.1996), принцип действия которого основан на измерении потокосцепления между электродами, размещенными непосредственно на лопасти винта вертолета. Поскольку потокосцепление зависит от размеров и формы электродов, а также от магнитной проницаемости окружающей среды, то во время полета изменение потокосцепления свидетельствует о повышенной влажности, наличии воды или льда на поверхности в области размещения электродов. Датчик температуры, включенный в состав прототипа, служит для фиксации температуры, равной или ниже точки замерзания, и тем самым позволяет уменьшить вероятность ложных показаний.
Указанному прототипу присущ недостаток, выражающийся в невозможности достоверно отличить переохлажденные капли воды ото льда, так как наличие температуры, равной или ниже точки замерзания, является необходимым, но недостаточным условием кристаллизации воды. Кроме того, в прототипе для измерения потокосцепления применяется генератор, передающий сигнал возбуждения электродам с частотой от 5 кГц до 40 мГц, что влечет необходимость электромагнитного согласования с другим электронным оборудованием вертолета.
Технической задачей настоящего изобретения является повышение достоверности информации об отложении льда непосредственно на лопасти несущего винта вертолета и размерах его распространения по длине лопасти.
Поставленная техническая задача достигается тем, что в способе обнаружения обледенения несущего винта вертолета, включающем измерение параметров контролируемых поверхностей несущего винта, измеряют температуры аэродинамического нагрева на передних поверхностях, по крайней мере, двух секций лопасти, разнесенных по ее длине, сравнивают их и по увеличению разности температур контролируемых поверхностей секций судят об обледенении секции лопасти с меньшим радиусом вращения, а по уменьшению разности температур – об обледенении секций с меньшим и большим радиусами вращения.
Принцип действия предложенного способа основан на измерении температур аэродинамического нагрева различных участков передней кромки лопасти несущего винта вертолета. Так как участки лопасти с разными радиусами вращения имеют отличающиеся друг от друга линейные скорости, то и температуры поверхности передней кромки лопасти этих участков будут различными.
Установившиеся разности температур между комлевой, средней и концевой секциями лопасти будут соответствовать необледеневшему состоянию несущего винта вертолета. Так как обледенение лопасти распространяется в направлении от комлевой секции к концевой, то за счет экранирования пленкой льда от воздействия аэродинамического нагрева разность температур между участками лопасти с различными радиусами вращения будет изменяться со знаком «плюс» или «минус». При контроле двух участков поверхности лопасти изменение разности температур между ними в сторону увеличения говорит об обледенении участка лопасти с меньшим радиусом вращения, а по уменьшению разницы температур судят об отложении льда по всей длине контролируемых участков лопасти.
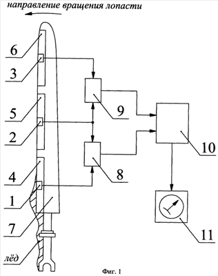
Изложенная сущность изобретения поясняется фиг.1, где схематически изображено одно из возможных устройств для реализации предлагаемого способа обнаружения обледенения лопастей несущего винта вертолета; и фиг.2 – графиками зависимости аэродинамического нагрева от скорости набегающего потока, построенными в соответствии с ГОСТ 5212-74 (ГОСТ 5212-74. Таблица аэродинамическая. Динамические давления и температуры торможения воздуха для скорости полета от 10 до 4000 км/ч – М.: Издательство стандартов, 1974.), на высотах: 1 – 0 м; 2 -1000 м; 3 – 3000 м; 4 – 5000 м.
С помощью термочувствительных элементов 1, 2 и 3 (фиг.1) фиксируют величины аэродинамического нагрева передних поверхностей комлевой 4, средней 5 и концевой 6 секций лопасти 7. Затем значения температур торможения воздушного потока комлевой 4 и средней 5 секций, а также средней 5 и концевой 6 секций сравнивают между собой с помощью компараторов 8 и 9.
Установившиеся величины разности температур, которые практически не зависят от высоты полета (фиг.2), между соседними секциями лопасти 7 будут характеризовать необледеневшее состояние несущего винта вертолета, что после обработки сигналов, поступивших с компараторов 8 и 9 в вычислитель 10, зафиксирует индикатор 11.
При наличии обледенения комлевой секции 4 пленка льда, отлагающаяся на ней, будет экранировать участок поверхности лопасти 7, контролируемый термочувствительным элементом 1, от воздействия аэродинамического нагрева. Величина разности температур между участком поверхности, контролируемым термочувствительным элементом 2, на который воздействует аэродинамический нагрев, и участком поверхности комлевой секции 1 возрастет, по увеличению которой судят об обледенении комлевой секции 4 лопасти 7.
При распространении обледенения вдоль лопасти 7 будет экранирован от воздействия набегающего потока участок поверхности средней секции 5, контролируемый термочувствительным элементом 2, температура которого понизится. Величина разности температур поверхностей комлевой 4 и средней 5 секций снизится практически до нуля, что будет характеризовать обледеневшее состояние двух секций 4 и 5 лопасти 7.
Аналогично выявляют обледенение концевой секции 6 при контроле величин разности температур ее поверхности с температурой средней секции 5.
Выявлять обледенение лопасти 7 можно и при контроле температур аэродинамического нагрева участков поверхности только концевой 4 и комлевой 6 секций. Однако в этом случае уменьшается точность определения зоны распространения обледенения по длине лопасти 7.
Увеличение же количества контролируемых участков лопасти ограничивается только классом точности регистрирующей аппаратуры и погрешностью термочувствительных элементов, так как уменьшается разность температур аэродинамического нагрева близко расположенных участков поверхности лопасти.
Количество контролируемых точек поверхности лопасти и расстояние между ними выбирается в каждом конкретном случае в зависимости от типа вертолета, диаметра несущего винта и номинальной скорости его вращения.
Предложенный способ обнаружения обледенения позволяет не только регистрировать факт отложения льда непосредственно на лопасти несущего винта вертолета, но и определять размеры обледеневшей части лопасти, что крайне важно для выбора рациональных режимов работы противообледенительных систем. Кроме того, этот способ более прост и экономичен по сравнению с известными способами обнаружения обледенения.
Формула изобретения
Способ обнаружения обледенения несущего винта вертолета, включающий измерение параметров контролируемых поверхностей несущего винта, отличающийся тем, что измеряют температуры аэродинамического нагрева на передних поверхностях, по крайней мере, двух секций лопасти несущего винта, разнесенных по ее длине, сравнивают их и по увеличению разности температур контролируемых поверхностей секций судят об обледенении секции лопасти с меньшим радиусом вращения, а по уменьшению разности температур – об обледенении секций с меньшим и большим радиусами вращения.
РИСУНКИ
QA4A – Сведения о заявлении обладателя патента Российской Федерации или патента СССР на изобретение о предоставлении любому лицу права на использование изобретения (открытая лицензия) в соответствии с пунктом 2 статьи 13 Патентного закона РФ
(73) Патентообладатель:
Кобежиков Константин Вячеславович (RU)
(54) СПОСОБ ОБНАРУЖЕНИЯ ОБЛЕДЕНЕНИЯ НЕСУЩЕГО ВИНТА ВЕРТОЛЕТА
Номер и год публикации бюллетеня: 35-2008
Адрес для переписки:
140011, Московская обл., г.Люберцы, ул. Юбилейная, д. 21, кв. 29, К.В.Кобежикову
Извещение опубликовано: 27.04.2010 БИ: 12/2010
|
|