|
|
(21), (22) Заявка: 2007117924/11, 13.02.2006
(24) Дата начала отсчета срока действия патента:
13.02.2006
(30) Конвенционный приоритет:
14.02.2005 KR 10-2005-0011853
(46) Опубликовано: 20.12.2008
(56) Список документов, цитированных в отчете о поиске:
JP 11089009 А, 30.03.1999. JP 2004291721 A, 21.10.2004. JP 2004048981 A, 12.02.2004. JP 7061245 A, 07.03.1995. SU 864390 A1, 15.09.1981.
(85) Дата перевода заявки PCT на национальную фазу:
14.05.2007
(86) Заявка PCT:
KR 2006/000498 (13.02.2006)
(87) Публикация PCT:
WO 2006/085730 (17.08.2006)
Адрес для переписки:
129090, Москва, ул. Б.Спасская, 25, стр.3, ООО “Юридическая фирма Городисский и Партнеры”, пат.пов. А.В.Мицу
|
(72) Автор(ы):
ЙООН Йео-вон (KR), Ю Дзи-санг (KR)
(73) Патентообладатель(и):
ЭЛ ДЖИ КЕМ, ЛТД. (KR)
|
(54) АВТОМАТИЧЕСКАЯ СИСТЕМА УПРАВЛЕНИЯ ДЛЯ ВОЗДУШНОГО ФИЛЬТРА, ИСПОЛЬЗУЕМОГО В АККУМУЛЯТОРНОЙ БАТАРЕЕ, И СПОСОБ АВТОМАТИЧЕСКОГО УПРАВЛЕНИЯ ДЛЯ НЕГО
(57) Реферат:
Изобретение относится к системе автоматического управления для воздушного фильтра, используемого в аккумуляторной батарее, и способу автоматического управления для него. Система содержит одну батарею и кожух (4) для размещения каждой из батарей, снабженный впуском (2) воздуха на одной из своих сторон и выпуском (3) воздуха на другой своей стороне. Воздушный фильтр (6) съемно установлен на наружном конце впуска (2) воздуха кожуха (4). Обдувочный вентилятор (7) предусмотрен на впуске (2) воздуха или выпуске (3) воздуха. Датчик (10) потока расположен на впуске (2) воздуха или выпуске (3) воздуха, на котором нет обдувочного вентилятора (7), и измеряет воздушный поток, входящий в кожух (4) или выходящий из кожуха (4). Управляющий блок (9а) соединен, соответственно, с батареями аккумуляторной батареи (5), обдувочным вентилятором (7) и датчиком (10) потока, для измерения токов, напряжений и температур соответствующих батарей и электрического управления обдувочным вентилятором (7) и датчиком (10) потока. Средство сообщения соединено с управляющим блоком (9а) и сообщает оператору или пользователю о неустановленном состоянии или времени замены воздушного фильтра (6). Технический результат заключается в повышении надежности и удобства эксплуатации системы. 2 н. и 9 з.п. ф-лы, 3 ил.
Область техники, к которой относится изобретение
Изобретение относится к автоматической системе управления для воздушного фильтра, используемого в аккумуляторной батарее, и способу автоматического управления для него и, в частности, к автоматической системе управления для воздушного фильтра, используемого в аккумуляторной батарее, и способу автоматического управления для него, в котором предусмотрен датчик потока, соединенный с системой управления батареей (BMS), расположенной вокруг впуска воздуха или выпуска воздуха из аккумуляторной батареи, измеряют поток воздуха с помощью датчика потока для сообщения заранее оператору или пользователю времени замены воздушного фильтра аккумуляторной батареи или же о неустановленном состоянии фильтра с целью предотвращения уменьшения выходной мощности или сокращения срока службы аккумуляторной батареи и обеспечения эффективного управления обдувочным вентилятором, так что аккумуляторная батарея во время работы всегда находится в диапазоне нормальных температур.
Уровень техники
Обычно в гибридном электромобиле (HEV) с использованием батареи в двигателе внутреннего сгорания в качестве частичного источника привода, или в электромобиле (EV) с использованием батареи в качестве основного источника привода, характеристики автомобиля зависят от сохранения оптимальных условий для батареи с целью обеспечения максимальной выходной мощности.
Например, как показано на фиг.1, обычное устройство 1 кондиционирования воздуха для аккумуляторной батареи содержит аккумуляторную 5 батарею, состоящую из нескольких батарей (не показаны), и кожух 4, в котором размещены батареи, так что обеспечивается проход для воздушного потока между соседними батареями, и который имеет впуск 2 воздуха на одной из своих сторон и выпуск 3 воздуха на другой своей стороне; воздушный фильтр 6, съемно установленный вокруг воздушного входа 2; обдувочный вентилятор 7, предусмотренный на выпуске 3 воздуха; датчик 8 температуры, расположенный вокруг воздушного входа и измеряющий тепло, создаваемое аккумуляторной батареей 5; и управляющий блок 9 (такой как BMS), соединенный, соответственно, с батареями аккумуляторной батареи 5, обдувочным вентилятором 7 и датчиком 8 температуры с целью измерения токов, напряжений и температур соответствующих батарей и электрического управления обдувочным вентилятором 7 и датчиком 8 температуры.
Управляющий блок 9 измеряет тепло, выделяемое аккумуляторной батареей 5, с помощью датчика 8 температуры, когда аккумуляторная батарея 5 разряжается или заряжается. В это время, когда тепло, выделяемое аккумуляторной батареей, находится внутри диапазона нормальных температур, управляющий блок продолжает управлять обдувочным вентилятором 7 в соответствующем рабочем режиме, а когда тепло находится вне диапазона нормальных температур, то он увеличивает/уменьшает производительность обдувочного вентилятора 7, так что температура аккумуляторной батареи 5 достигает нормального диапазона.
Однако согласно уровню техники, поскольку предусмотрен лишь датчик температуры, соединенный с управляющим блоком, в пуске воздуха, невозможно точно определять состояние или время замены воздушного фильтра. В соответствии с этим, даже когда большое количество пыли скапливается в воздушном фильтре, оператор или пользователь не могут заранее распознавать такие ситуации, так что происходит снижение выходной мощности или сокращение срока службы аккумуляторной батареи.
Сущность изобретения
В соответствии с этим изобретение создано для решения указанных выше проблем. Целью изобретения является создание автоматической системы управления для аккумуляторной батареи, способной сообщать оператору или пользователю время замены или неустановленное состояние воздушного фильтра, используемого в аккумуляторной батарее, для быстрого реагирования на ситуации с целью предотвращения заранее снижения выходной мощности или срока службы аккумуляторной батареи.
Другой целью изобретения является создание способа автоматического управления для аккумуляторной батареи, обеспечивающего сообщение оператору или пользователю времени замены или неустановленного состояния воздушного фильтра, используемого в аккумуляторной батарее для быстрого реагирования на ситуации, с поддерживанием за счет этого температуры аккумуляторной батареи в оптимальном состоянии и предотвращением заранее снижения выходной мощности или срока службы аккумуляторной батареи.
Для достижения указанных выше целей создана автоматическая система управления для воздушного фильтра, используемого в аккумуляторной батарее, имеющей, по меньшей мере, одну батарею и кожух для размещения каждой из батарей, так что обеспечивается проход для воздушного потока между соседними батареями, снабженный впуском воздуха на одной из своих сторон и выпуском воздуха на другой своей стороне, при этом система содержит воздушный фильтр, съемно установленный на наружном конце впуска воздуха кожуха; обдувочный вентилятор, предусмотренный на впуске воздуха или выпуске воздуха; датчик потока, расположенный на впуске воздуха или выпуске воздуха, где нет вентилятора, и измеряющий воздушный поток, входящий в кожух или выходящий из кожуха; управляющий блок (такой как BMS), соединенный, соответственно, с батареями аккумуляторной батареи, обдувочным вентилятором и датчиком потока для измерения токов, напряжений и температур соответствующих батарей и электрического управления вентилятором и датчиком потока; и средство сообщения, соединенное с управляющим блоком и сообщающее оператору или пользователю о неустановленном состоянии или времени замены воздушного фильтра.
Согласно другому варианту изобретения предлагается способ автоматического управления для воздушного фильтра, используемого в аккумуляторной батарее, при этом способ содержит этапы: приведения в действие обдувочного вентилятора; измерения потока с помощью датчика потока; определения, указывает ли информация измерения потока диапазон замены фильтра, диапазон нормальной работы фильтра или диапазон неустановленного состояния фильтра, при этом информация нормируется и заранее сохраняется в памяти управляющего блока (такого как BMS) относительно обдувочного вентилятора; и сообщения оператору или пользователю соответствующей информации через средство сообщения, когда измеряемый поток приводит к определению диапазона замены фильтра или диапазона неустановленного состояния фильтра.
Краткое описание чертежей
Указанные выше и другие цели, признаки и преимущества данного изобретения станут более понятными из приведенного ниже подробного описания изобретения со ссылками на прилагаемые чертежи, на которых:
фиг.1 – схематичный вид устройства кондиционирования воздуха для аккумуляторной батареи, согласно уровню техники;
фиг.2 – схематичный вид автоматической системы управления для воздушного фильтра, используемого в аккумуляторной батарее, согласно одному варианту осуществления изобретения; и
фиг.3 – схема последовательности операций способа автоматического управления для воздушного фильтра, используемого в аккумуляторной батарее, согласно одному варианту осуществления изобретения.
Предпочтительный вариант осуществления изобретения
Ниже приводится описание предпочтительного варианта осуществления изобретения со ссылками на прилагаемые чертежи. В приведенном ниже описании данного изобретения не приводится подробного описания известных функций и конфигураций, когда это мешает пониманию сущности данного изобретения.
На фиг.2 схематично показана автоматическая система управления для фильтра, используемого в аккумуляторной батарее, согласно варианту осуществления изобретения.
Согласно одному варианту осуществления изобретения обеспечивают автоматическую систему управления для воздушного фильтра, используемого в аккумуляторной батарее 5, имеющей, по меньшей мере, одну батарею (не показана) и кожух 4 для размещения батарей, так что обеспечивается проход воздушного потока между соседними батареями, снабженный впуском 2 воздуха на одной из своих сторон и выпуском 3 воздуха на другой своей стороне. Система содержит воздушный фильтр 6, съемно установленный на наружном конце впуска 2 воздуха кожуха 4; обдувочный вентилятор 7, предусмотренный на впуске 2 воздуха или на выпуске 3 воздуха; датчик 10 потока, расположенный на впуске 2 воздуха или выпуске 3 воздуха, где нет вентилятора, и измеряющий воздушный поток, входящий в кожух 4 или выходящий из кожуха; управляющий блок 9а (такой как BMS), соединенный, соответственно, с батареями (не изображены) аккумуляторной батареи, обдувочным вентилятором 7 и датчиком 10 потока, измеряющий токи, напряжения и температуры соответствующих батарей и электрически управляющий обдувочным вентилятором 7 и датчиком 10 потока; и средство сообщения (не показано), соединенное с управляющим блоком и сообщающее оператору или пользователю о неустановленном состоянии или времени замены воздушного фильтра 6.
Кожух 4 предпочтительно содержит основной корпус 4а, где размещаются батареи, и крышку 4b, защищающую батареи в основном корпусе 4а от внешней среды.
Кроме того, впуск 2 воздуха предпочтительно предусмотрен на основном корпусе 4а или на крышке 4b кожуха 4, выпуск воздуха предусмотрен на крышке 4b или на основном корпусе 4а, и датчик 10 потока установлен на впуске 2 воздуха или выпуске 3 воздуха, на котором нет обдувочного вентилятора 7.
Кроме того, средством сообщения может быть сигнальная лампа или громкоговоритель. В случае автомобиля сигнальная лампа предпочтительно предусмотрена на приборной панели на стороне водителя, и в качестве громкоговорителя используется громкоговоритель, предусмотренный в автомобиле.
Датчик 8 температуры, электрически соединенный с управляющим блоком 9а, может быть дополнительно установлен вблизи датчика 10 потока.
Впуск 2 воздуха и выпуск 3 воздуха кожуха 4 могут состоять из отдельного канала 11, или же в качестве альтернативы могут быть сформированы посредством литья с выступанием их соответствующей поверхности стенки кожуха.
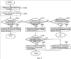
Ниже приводится описание способа автоматического управления автоматической системы управления для воздушного фильтра, используемого в аккумуляторной батарее, имеющей указанную выше структуру, со ссылкой на фиг.3.
Сначала управляющий блок 9а (такой как BMS) приводит в действие обдувочный вентилятор 7 для измерения потока воздуха с помощью датчика 10 потока (стадии 300 и 305).
Затем определяют, относится ли информация о потоке, измеренная на стадии 305, к диапазону замены фильтра, диапазону нормальной работы фильтра или к диапазону неустановленного состояния фильтра, при этом информацию нормируют и сохраняют заранее в памяти управляющего блока 9а относительно обдувочного вентилятора 7 (стадии 310, 315 и 320).
В результате определения, когда определено, что измеренный поток принадлежит к диапазону замены фильтра или диапазону неустановленного состояния фильтра, то соответствующая информация сообщается оператору или пользователю с помощью средства сообщения (стадии 325 или 350).
В результате определения, что измеренный поток относится к диапазону нормальной работы фильтра, периодически проверяется температура аккумуляторной батареи 5 с помощью датчика 8 температуры (стадия 330).
Затем определяют, находится ли проверенная температура внутри диапазона нормальных температур аккумуляторной 5 батареи, который заранее сохраняется в памяти (стадия 335).
Затем в результате определения на стадии 335, что температура аккумуляторной батареи 5 находится внутри диапазона нормальных температур, управляющий блок продолжает управление обдувочным вентилятором 7 в соответствующем рабочем режиме (стадия 340).
В то же время при определении на стадии 335, что температура аккумуляторной батареи 5 находится вне диапазона нормальных температур, управляющий блок увеличивает/уменьшает производительность обдувочного вентилятора 7, так что температура аккумуляторной батареи достигает нормального диапазона (стадия 345).
Как указывалось выше, согласно изобретению, можно сообщать оператору или пользователю о времени замены или неустановленном состоянии воздушного фильтра, используемого в аккумуляторной батарее, для быстрой реакции на ситуацию, удерживая тем самым температуру аккумуляторной батареи в оптимальном состоянии и предотвращая заранее снижение выходной мощности или срока службы аккумуляторной батареи.
Хотя изобретение было показано и описано применительно к некоторым предпочтительным вариантам его выполнения, для специалистов в данной области техники понятно, что возможны различные изменения формы и деталей, не отступая от сущности и объема изобретения, определяемых прилагаемой формулой изобретения.
Формула изобретения
1. Система автоматического управления для воздушного фильтра, используемого в аккумуляторной батарее, имеющей, по меньшей мере, одну батарею и кожух для размещения каждой из батарей, так что обеспечивается проход для воздушного потока между соседними батареями, снабженный впуском воздуха на одной из своих сторон и выпуском воздуха на другой своей стороне, при этом система содержит:
воздушный фильтр, съемно установленный на наружном конце впуска воздуха кожуха;
обдувочный вентилятор, предусмотренный на впуске воздуха или выпуске воздуха;
датчик потока, расположенный на впуске воздуха или выпуске воздуха, на котором нет обдувочного вентилятора, и измеряющий воздушный поток, входящий в кожух или выходящий из кожуха;
управляющий блок, соединенный соответственно с батареями аккумуляторной батареи, обдувочным вентилятором и датчиком потока, для измерения токов, напряжений и температур соответствующих батарей и электрического управления обдувочным вентилятором и датчиком потока; и
средство сообщения, соединенное с управляющим блоком и сообщающее оператору или пользователю о неустановленном состоянии или времени замены воздушного фильтра.
2. Автоматическая система управления по п.1, в которой кожух содержит основной корпус, в котором расположены батареи, и крышку, защищающую батареи от внешней среды.
3. Автоматическая система управления по п.2, в которой впуск воздуха предусмотрен на основном корпусе или на крышке кожуха, выпуск воздуха предусмотрен на крышке кожуха или на основном корпусе, и датчик потока установлен на впуске воздуха или выпуске воздуха, на котором не установлен обдувочный вентилятор.
4. Автоматическая система управления по п.1, в которой средством сообщения является сигнальная лампа или громкоговоритель.
5. Автоматическая система управления по п.3, дополнительно содержащая датчик температуры, электрически соединенный с управляющим блоком и установленный вблизи датчика потока.
6. Автоматическая система управления по п.1, в которой впуск воздуха и выпуск воздуха кожуха выполнены в виде канала.
7. Способ автоматического управления для воздушного фильтра, используемого в аккумуляторной батарее, при этом способ включает этапы:
приведения в действие обдувочного вентилятора;
измерения потока с помощью датчика потока;
определения, указывает ли информация измерения потока диапазон замены фильтра, диапазон нормальной работы фильтра или диапазон неустановленного состояния фильтра, при этом информация нормируется и заранее сохраняется в памяти управляющего блока относительно обдувочного вентилятора; и
сообщения оператору или пользователю соответствующей информации с помощью средства сообщения, когда измеряемый поток приводит к определению диапазона замены фильтра или диапазона неустановленного состояния фильтра.
8. Способ автоматического управления по п.7, дополнительно включающий стадию периодической проверки температуры аккумуляторной батареи с помощью датчика температуры, когда в результате определения определяют, что измеренный поток относится к диапазону нормальной работы фильтра.
9. Способ автоматического управления по п.8, дополнительно включающий стадию определения, находится ли проверенная температура внутри диапазона нормальных температур аккумуляторной батареи, который заранее сохраняется в памяти.
10. Способ автоматического управления по п.9, в котором непрерывно управляют обдувочным вентилятором в соответствующем рабочем режиме, когда в результате определения определяют, что температура аккумуляторной батареи находится внутри диапазона нормальных температур.
11. Способ автоматического управления по п.9, в котором увеличивают/уменьшают производительность обдувочного вентилятора, так что температура аккумуляторной батареи достигает нормального диапазона, когда в результате определения определяют, что температура блока батарей находится вне диапазона нормальных температур.
РИСУНКИ
|
|