|
|
(21), (22) Заявка: 2007126519/11, 11.07.2007
(24) Дата начала отсчета срока действия патента:
11.07.2007
(46) Опубликовано: 20.12.2008
(56) Список документов, цитированных в отчете о поиске:
SU 523818, 05.08.1976. RU 2208530 С2, 20.07.2003. RU 2292272 C1, 27.01.2007. FR 2029688, 23.10.1970.
Адрес для переписки:
346413, Ростовская обл., г. Новочеркасск, ул. Машиностроителей, 3, ОАО “ВЭлНИИ”
|
(72) Автор(ы):
Солтус Константин Павлович (RU), Хоменко Борис Иванович (RU)
(73) Патентообладатель(и):
Открытое акционерное общество “Всероссийский научно-исследовательский и проектно-конструкторский институт электровозостроения” (ОАО “ВЭлНИИ”) (RU)
|
(54) ПРИВОД ЭЛЕКТРОВОЗА
(57) Реферат:
Изобретение относится к области тягового привода электровоза с двигателями постоянного тока. Привод электровоза содержит тяговые электродвигатели постоянного тока, обмотки якорей которых соединены последовательно, реверсор, статический возбудитель. Привод дополнительно снабжен контактом переключателя возбуждения, диодом подпитки, шунтирующим контакт независимого возбуждения. Возбудитель содержит диод и два управляемых вентиля, преимущественно тиристора. Аноды управляемых вентилей подключены к зажимам независимого от якорной цепи источника питания, катоды вентилей подключены ко второму выводу возбудителя. Между токоограничивающим резистором и индуктивным шунтом установлен нормально открытый контакт независимого возбуждения, зашунтированный диодом подпитки, анод которого подключен к точке соединения индуктивного шунта и неподвижного контакта независимого возбуждения. Диод подпитки катодом подключен к общей точке соединения неподвижного контакта быстродействующего контактора, второго вывода токоограничивающего резистора и подвижного контакта независимого возбуждения. Между выходом обмоток возбуждения и первым входом возбудителя подключен контакт переключателя независимого возбуждения, при этом реверсоры установлены в цепи обмоток якорей тяговых электродвигателей. Технический результат заключается в повышении устойчивости работы электропривода и эффективности защиты от аварийных режимов. 1 ил.
Изобретение относится к электрооборудованию электроподвижного состава с тяговыми двигателями постоянного тока.
Известен привод электровоза, содержащий тяговые электродвигатели постоянного тока, обмотки якорей которых через контакты реверсора включены между токоприемником и первым выводом возбудителя, обмотки возбуждения электродвигателей включены между вторым выводом возбудителя и контактами тормозного переключателя, последовательно соединенные токоограничивающие индуктивный шунт и резистор, шунтированный быстродействующим контактом, один вывод которого подключен к первому выводу возбудителя, а другой вывод токоограничивающего резистора и выводы индуктивного шунта подключены к противоположным от обмоток возбуждения контактам тормозного переключателя (см. а.с. № 523818, М. кл.2 B60L 9/04, опубл. 05.08.76 г. Бюл. № 29).
Этот привод обладает следующими недостатками. При возникновении аварийного процесса гашение магнитного потока электродвигателей происходит недостаточно быстро, так как осуществляется через возбудитель, э.д.с. которого поддерживает прежнее направление тока возбуждения. Кроме того, схема не предусматривает работу привода в наиболее распространенном в тяговом электроприводе режиме сериесного (последовательного) возбуждения, а в режиме рекуперативного торможения при сложном профиле пути возможны самопроизвольные переходы из режима торможения в режим тяги.
Наиболее близким по технической сущности является привод электровоза (Патент РФ 2292272), содержащий тяговые электродвигатели постоянного тока, обмотки якорей которых соединены последовательно, реверсор, статический возбудитель, последовательно соединенные первыми выводами токоограничивающий резистор, шунтированный быстродействующим контактором, и реактор, выводы которого подключены к контактам тормозного переключателя.
Привод обладает ограниченными возможностями ликвидации нестационарных режимов, в частности, не обеспечивает эффективное подавление процесса боксования колесных пар при последовательном возбуждении. Также привод не обеспечивает необходимых регулировочных свойств электровоза в режиме ослабления поля и электрическом торможении.
Кроме того, при выходе возбудителя из строя, например, вследствие пробоя изоляции привод электровоза не обеспечивает отключение поврежденного возбудителя от якорной цепи. В этом случае работа привода электровоза при последовательном возбуждении электродвигателей является потенциально опасной.
Другим недостатком привода является наличие реверсоров в цепи обмоток возбуждения. С увеличением срока службы реверсора, на его контактах появляются окислы, создающие переходное сопротивление. Влияние переходного сопротивления в цепи возбуждения на характеристиках электродвигателя сказывается более негативно, чем в якорной цепи.
Задачей изобретения является улучшение условий устойчивой работы привода и обеспечение эффективной защиты привода в аварийных режимах.
Поставленная задача решается тем, что привод электровоза, содержащий тяговые электродвигатели постоянного тока, обмотки якорей которых соединены последовательно, реверсор, статический возбудитель, последовательно соединенные первыми выводами токоограничивающие резистор, шунтированный быстродействующим контактором, и реактор, выводы которого подключены к контактам тормозного переключателя, обмотки возбуждения электродвигателей включены между обмотками якорей электродвигателей и первым выводом возбудителя, второй вывод которого подключен к противоположным контактам тормозного переключателя, катоду диода, аноду тиристора и через первый нормально закрытый контакт переключателя возбуждения соединен с первым выводом возбудителя, анодом диода и катодом тиристора, привод дополнительно снабжен нормально открытым контактом переключателя возбуждения, диодом подпитки, шунтирующим контакт независимого возбуждения. Возбудитель содержит диод и два управляемых вентиля, преимущественно тиристора, аноды управляемых вентилей подключены к зажимам стороннего, независимого от якорной цепи, источника питания. Катоды вентилей подключены ко второму выводу возбудителя. Между токоограничивающим резистором и индуктивным шунтом установлен нормально открытый контакт независимого возбуждения, зашунтированный диодом подпитки, анод которого подключен к точке соединения индуктивного шунта и неподвижного контакта независимого возбуждения, а катодом диод подпитки подключен к общей точке соединения неподвижного контакта быстродействующего контактора, второго вывода токоограничивающего резистора и подвижного контакта независимого возбуждения. Между выходом обмоток возбуждения и первым входом возбудителя подключен нормально открытый контакт независимого возбуждения. При этом реверсоры установлены в цепи обмоток якорей тяговых электродвигателей.
Положительный эффект изобретения проявляется в том, что предлагаемое техническое решение позволит повысить жесткость характеристик электродвигателей при последовательном возбуждении и обеспечить эффективную защиту от аварийных режимов.
При этом сокращается количество аппаратов в схеме привода – исключается необходимость использования в схеме нормально закрытого контакта рекуперативного торможения, используемого в прототипе. Аппарат с таким контактом при использовании на электровозе обладает большими габаритными размерами и массой.
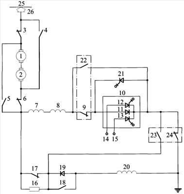
На чертеже показана схема привода электровоза постоянного тока с коллекторными тяговыми двигателями.
Обмотки последовательно соединенных якорей 1, 2 электродвигателей через контакты 3-6 реверсора подключены к последовательно соединенным обмоткам возбуждения 7, 8 электродвигателей, которые в свою очередь соединены через нормально закрытый контакт переключателя возбуждения 9 с первым зажимом возбудителя 10. Возбудитель 10 содержит диод 11 и два управляемых вентиля, преимущественно тиристора, 12 и 13. Аноды управляемых вентилей 12 и 13 подключены к зажимам стороннего, независимого от якорной цепи, источника питания 14 и 15. Катоды вентилей 11-13 подключены ко второму выводу возбудителя 10. Токоограничивающий резистор 16, зашунтированный нормально закрытым быстродействующим контактом 17, последовательно соединен первым выводом с общей точкой соединения обмотки якоря 2 второго электродвигателя и обмотки возбуждения 7 первого электродвигателя, а вторым выводом токоограничивающий резистор 16 соединен с нормально открытым подвижным контактом независимого возбуждения 18. Между общей точкой соединения второго вывода токоограничивающего резистора 16 с нормально закрытым быстродействующим контактом 17 и нормально открытым подвижным контактом независимого возбуждения 18 катодом подключен диод «подпитки» 19, анод диода 19 соединен с неподвижным контактом независимого возбуждения 18. К общей точке соединения анода диода 19 и неподвижного контакта независимого возбуждения 18 подключен первый вывод индуктивного шунта 20. Второй вывод индуктивного шунта 20 подключен к «земле».
Параллельно возбудителю 10 к первому зажиму возбудителя 10 катодом, а ко второму выводу возбудителя 10 анодом подключен тиристор 21. Между вторым выводом обмотки возбуждения 8 и вторым выводом возбудителя 10 подключен нормально открытый контакт переключателя возбуждения 22. Между вторым выводом возбудителя 10 и общей точкой соединения второго вывода токоограничивающего резистора 16, неподвижного контакта быстродействующего контактора 17, катода диода «подпитки» 19 и подвижного контакта независимого возбуждения 18 подключен нормально открытый контакт 23 тормозного переключателя. Между вторым выводом возбудителя 10 и землей подключен нормально закрытый контакт 24 тормозного переключателя. Тяговый привод электровоза в режиме тяги получает питание от контактной сети 25 при помощи токоприемника 26, имеющего электрическую связь с якорной цепью.
Привод электровоза работает следующим образом.
Режим тяги при последовательном (сериесном) возбуждении электродвигателей
В режиме тяги (питание от контактной сети) при сериесном возбуждении ток обмоток якорей 1, 2 протекает через контакты реверсора 3, 6 или 4, 5 по обмоткам возбуждения 7, 8, контакт 22 переключателя независимого возбуждения, диод 11 возбудителя 10, контакт тормозного переключателя 24 и на «землю».
Режим тяги при независимом возбуждении электродвигателей
Для перехода в режим независимого возбуждения из последовательного подают сигналы управления на вентили 12 и 13 возбудителя 10 от источника стороннего питания, подключенного к зажимам 14 и 15, размыкают контакт 22 и замыкают контакт 9 переключателя независимого возбуждения. Напряжение на выходе возбудителя начинает увеличиваться. При достижении этим напряжением значения, равного падению напряжения на обмотках возбуждения 7, 8, запирают обратный диод 11 и закрывают нормально открытый контакт 18. Ток обмоток якорей 1, 2 протекает через контакты реверсора 3-6, быстродействующий контактор 17, замкнутый контакт независимого возбуждения 18, индуктивный шунт 20, и на «землю».
При этом ток возбуждения протекает по цепи: выход возбудителя 10, замкнутый контакт 24 тормозного переключателя, индуктивный шунт 20 – контакт независимого возбуждения 18, быстродействующий контактор 17, обмотки возбуждения 7, 8, контакт 9 переключателя возбуждения, вход возбудителя 10.
Режим рекуперативного торможения
При рекуперативном торможении размыкают контакт тормозного переключателя 24, замыкают контакт 23, размыкают контакт независимого возбуждения 18. Путь тока якоря составит: земля, индуктивный шунт 20, диод подпитки 19, быстродействующий контактор 17, контакты реверсора 3-6, обмотки якорей 1, 2, токоприемник 26, контактная сеть 25. Контур тока возбуждения составит: возбудитель 10, замкнутый контакт 23 тормозного переключателя, быстродействующий контактор 17, обмотки возбуждения 7, 8, контакт переключателя независимого возбуждения 9 – возбудитель 10.
Режим ослабления поля в режиме тяги
По достижении ходовых позиций замыкают контакт независимого возбуждения 18. Контур тока возбуждения не изменится и составит: возбудитель 10, замкнутый контакт 23 тормозного переключателя, быстродействующий контактор 17, обмотки возбуждения 7, 8, контакт переключателя независимого возбуждения 9 – возбудитель 10.
При этом путь тока якоря, в зависимости от значения тока возбуждения, регулируемого возбудителем 10, составит:
Первый контур: контактная сеть 25, токоприемник 26, обмотки якорей 1 и 2, контакты реверсора 3-6, быстродействующий контакт 17, замкнутый контакт независимого возбуждения 18, индуктивный шунт 20, «земля».
Второй контур: контакты реверсора 3-6, обмотки возбуждения 7 и 8, контакт переключателя независимого возбуждения 9, возбудитель 10, замкнутый контакт 24 тормозного переключателя, «земля».
Ликвидация аварийного процесса в режиме тяги
При возникновении аварийного процесса в режиме тяги, например при внешнем коротком замыкании якорей 1, 2 тяговых электродвигателей, размыкают контакт быстродействующего контактора и в якорную цепь вводят сопротивление токоограничивающего резистора 16, ограничивающего ток короткого замыкания. Одновременно реверсируют ток в обмотках возбуждения 7 и 8, так как напряжение возбудителя гораздо ниже встречно-направленного падения напряжения на токоограничивающем резисторе 16. Благодаря этому происходит интенсивное гашение поля тяговых электродвигателей и быстрое снижение тока короткого замыкания. При этом одновременно создают цепь для обратного тока в обмотках возбуждения. Для этого открывают тиристор 21, подключенный параллельно выходу возбудителя 10, в момент времени, как ток возбуждения спадет до нуля.
Ликвидация аварийного процесса при рекуперативном торможении
В режиме рекуперативного торможения в аварийном режиме конфигурация схемы такая же. Срабатывает (размыкают) быстродействующий контактор 17 и вводят в цепь токоограничивающий резистор 16, ограничивая амплитуду тока к.з. Одновременно открывают тиристор 21, обеспечивая перемагничивание обмоток возбуждения 7, 8 спадающим током к.з.
Отключение возбудителя 10 обеспечивают размыканием контакта 9 и замыкания контакта 22 переключателя возбуждения. Этим самым создают путь обхода возбудителя 10.
Для эффективной защиты от токов короткого замыкания возможно использование дополнительных выводов индуктивного шунта 20.
Таким образом, предложенное техническое решение позволяет улучшить устойчивость электрических процессов электропривода – повысить жесткость характеристик электродвигателей и обеспечить эффективную защиту от аварийных режимов.
Наличие диода «подпитки» шунтированного контактом независимого возбуждения в цепи возбуждения обеспечивает реализацию новых технических свойств электровоза – повышение противобоксовочных свойств и защиту элементов привода в аварийных режимах.
Указанные технические признаки делают привод электровоза, по сравнению с прототипом, универсальным, т.е. обеспечивают эффективную работу во всех режимах работы электровоза (штатных и аварийных): режим тяги с последовательным возбуждением, режим тяги с независимым возбуждением, режим тяги с ослаблением поля, режим рекуперативного торможения, режим защиты от аварийных процессов в цепи обмотки возбуждения и т.п.
То есть контакт независимого возбуждения, шунтируя диод, обеспечивает в необходимых режимах протекание тока в обратном направлении по сравнению с направлением протекания тока в контуре возбуждения.
Именно такое взаимное расположение элементов в схеме тягового привода представляется наиболее целесообразным.
При этом привод имеет меньше электрических элементов – сокращается контакт в цепи «земли».
Формула изобретения
Привод электровоза, содержащий тяговые электродвигатели постоянного тока, обмотки якорей которых соединены последовательно, реверсор, статический возбудитель, последовательно соединенные первыми выводами токоограничивающие резистор, шунтированный быстродействующим контактором, и реактор, выводы которого подключены к контактам тормозного переключателя, обмотки возбуждения электродвигателей включены между обмотками якорей электродвигателей и первым выводом возбудителя, второй вывод которого подключен к противоположным контактам тормозного переключателя, катоду диода, аноду тиристора и через первый нормально закрытый контакт переключателя возбуждения соединен с первым выводом возбудителя, анодом диода и катодом тиристора, отличающийся тем, что дополнительно снабжен нормально открытым контактом переключателя возбуждения, диодом подпитки, шунтирующим контакт независимого возбуждения, возбудитель содержит диод и два управляемых вентиля, преимущественно тиристора, аноды управляемых вентилей подключены к зажимам стороннего, независимого от якорной цепи источника питания, катоды вентилей подключены ко второму выводу возбудителя, между токоограничивающим резистором и индуктивным шунтом установлен нормально открытый контакт независимого возбуждения, зашунтированный диодом подпитки, анод которого подключен к точке соединения индуктивного шунта и неподвижного контакта независимого возбуждения, а катодом диод подпитки подключен к общей точке соединения неподвижного контакта быстродействующего контактора, второго вывода токоограничивающего резистора и подвижного контакта независимого возбуждения, между выходом обмоток возбуждения и первым входом возбудителя подключен контакт переключателя независимого возбуждения, при этом реверсоры установлены в цепи обмоток якорей тяговых электродвигателей.
РИСУНКИ
|
|