|
|
(21), (22) Заявка: 2007116789/28, 03.05.2007
(24) Дата начала отсчета срока действия патента:
03.05.2007
(46) Опубликовано: 27.11.2008
(56) Список документов, цитированных в отчете о поиске:
RU 2284017 С2, 20.09.2006. RU 2276348 C1, 10.05.2006. RU 2088896 C1, 27.08.1997. US 3687555 A, 29.08.1972.
Адрес для переписки:
394064, г.Воронеж-64, ул. Старых Большевиков, 54а, ГОУ ВПО Воронежское ВВАИУ, научно-исследовательский отдел
|
(72) Автор(ы):
Дунец Владимир Петрович (RU), Гревцев Алексей Игоревич (RU), Козирацкий Александр Юрьевич (RU), Козирацкий Юрий Леонтьевич (RU), Кулешов Павел Евгеньевич (RU), Кусакин Алексей Викторович (RU), Кущев Сергей Сергеевич (RU), Паринов Максим Леонидович (RU), Прохоров Дмитрий Владимирович (RU)
(73) Патентообладатель(и):
Государственное образовательное учреждение высшего профессионального образования Воронежское высшее военное авиационное инженерное училище (военный институт) (RU)
|
(54) УСТРОЙСТВО ИЗМЕРЕНИЯ УГЛА ПЛОСКОСТИ ПОЛЯРИЗАЦИИ ОПТИЧЕСКОГО ИЗЛУЧЕНИЯ
(57) Реферат:
Изобретение относится к лазерным измерениям. Устройство включает фокусирующую оптику, смесительную пластину, диафрагму, источник опорного излучения, фотоприемник, фильтр, блок вычитания, перемножитель, блок извлечения удвоенного корня, детектор, блок сравнения величин фототоков и определения П, блок определения знака П, блок управления поляризацией источника опорного излучения, блок определения С. В устройстве по ходу опорного излучения от источника опорного излучения последовательно соединены смесительная пластина, диафрагма и фотоприемник, по ходу анализируемого излучения последовательно соединены затвор, фокусирующая оптика, смесительная пластина, диафрагма и фотоприемник. Технический результат – повышение точности измерения угла плоскости поляризации оптического излучения. 1 ил.
Изобретение относится к лазерным измерениям и может быть использовано при проектировании систем определения поляризации оптического излучения.
Известно устройство измерения азимута плоскости поляризации (см., например, Б.М.Аленцев, М.Я.Воршавский, А.А.Вещиков, М.А.Винокур. Измерение спектрально-частотных и корреляционных параметров и характеристик лазерного излучения – М.: Радио и связь, 1982, стр.243), основанное на вращении поляризационных анализаторов, которое приводит к изменению интенсивности, определяющей направление вектора поляризации. Недостатками данного устройства является неизменность направления вектора поляризации и достаточно большое время измерения.
Наиболее близким по технической сущности и достигаемому результату (прототипом) является устройство измерения угла поляризации оптического излучения (см., например, В.П.Дунец, А.Ю.Козирацкий, Ю.Л.Козирацкий, П.Е.Кулешов. Патент на изобретение RU № 2284017 С2, G01J 3/04, 2006), включающее фокусирующую оптику, смесительную пластину, диафрагму, источник опорного излучения, светоразделитель, диафрагмы, фотоприемник анализируемого оптического излучения, фотоприемник опорного оптического излучения, фильтр, блок вычитания, перемножитель, блок извлечения удвоенного корня, детектор, блок сравнения величин фототоков и определения П, блок определения знака П, блок управления поляризацией источника опорного излучения, блок определения С. Недостатком устройства является необходимость деления опорного излучения с помощью светоразделителя на два одинаковых по интенсивности потока и применение двух фотоприемников для регистрации смешиваемого и опорного потоков, что приводит к снижению точности измерения в случаях расхождения параметров фотоприемников и несовершенства полупрозрачного зеркала.
Техническим результатом, на достижение которого направленно предлагаемое изобретение, является повышение точности измерения угла плоскости поляризации оптического излучения.
Технический результат достигается тем, что в известном устройстве измерения угла плоскости поляризации оптического излучения, содержащем фокусирующую оптику, смесительную пластину, диафрагму, источник опорного излучения, фотоприемник, фильтр, блок вычитания, перемножитель, блок извлечения удвоенного корня, детектор, блок сравнения величин фототоков и определения П, блок определения знака П, блок управления поляризацией источника опорного излучения, блок определения С, дополнительно установлены последовательно соединенные запоминающее устройство, блок управления затвором и затвор, при этом по ходу опорного излучения от источника опорного излучения последовательно соединены смесительная пластина, диафрагма и фотоприемник, по ходу анализируемого излучения последовательно соединены затвор, фокусирующая оптика, смесительная пластина, диафрагма и фотоприемник, первый и второй выходы которого соединены с входом запоминающего устройства и входом фильтра соответственно, первый выход фильтра соединен с первым входом блока вычитания, второй выход фильтра соединен с входом детектора, третий выход фильтра соединен с первым входом блока определения знака П, выход блока определения знака П соединен с первым входом блока определения С, выход детектора соединен с первым входом блока сравнения величин фототоков и определения П, второй выход запоминающего устройства соединен со вторым выходом блока вычитания, выход которого соединен с первым входом перемножителя, третий выход запоминающего устройства соединен со вторым входом перемножителя, выход которого соединен с входом блока извлечения удвоенного корня, выход которого соединен со вторым входом блока сравнения величин фототоков и определения П, первый выход блока сравнения величин фототоков и определения П соединен с вторым входом блока определения С, второй выход блока сравнения величин фототоков и определения П соединен с входом блока управления поляризацией источника опорного излучения, первый выход блока управления поляризацией источника опорного излучения соединен с входом источника опорного излучения, второй выход блока управления поляризацией источника опорного излучения соединен с вторым входом блока определения знака П, третий выход блока управления поляризацией источника опорного излучения соединен с третьим входом блока определения С, выход последнего является выходом устройства.
Сущность изобретения заключается во введении в состав устройства-прототипа дополнительно между перед фокусирующей оптикой по ходу анализируемого оптического излучения затвора и между фотоприемником и затвором запоминающего устройства и блока управлением затвором, что обеспечивает возможность устранения систематических погрешностей измерения угла плоскости поляризации, связанных с искривленностью волнового фронта и расхождением уровней интенсивностей разделенных потоков опорного излучения дополнительно вносимых светоразделителем, а также исключает необходимость регистрировать два оптических потока разнесенными фотоприемниками.
Формирование оптического пучка на входе фотоприемника устройства-прототипа осуществляется каждым оптическим элементом, а именно входной оптикой, смесительной пластиной, диафрагмой и в том числе светоразделителем. Каждый из перечисленных элементов обладает своим коэффициентом аберрации и вносит в той или иной степени вклад в нарушение согласования волновых фронтов опорного и анализируемого излучений. Поэтому исключение светоразделителя приводит к исключению им вносимых искажений волнового фронта в опорное излучение (см., например, В.В.Протопопов, Н.Д.Устинов. Лазерное гетеродирование – М.: Наука, 1985, стр.26-30). Также светоразделитель выполняет функцию разделителя опорного излучения на два идентичных по интенсивности потока, один из которых предназначен для получения значения величины постоянной составляющей полного фототока, вызванного действием опорного источника. Поэтому в случае расхождения уровней интенсивностей разделенных потоков на площадках фотоприемников значение фототока фотоприемника, регистрирующего излучение ответвленного потока опорного излучения и значение постоянной составляющей полного тока, регистрирующего смешанное излучение, будут отличаться. Что приведет к относительной неточности измерения угла ориентации плоскости поляризации анализируемого излучения в процессе функционирования устройства в целом.
Определенный вклад в неточность измерения угла плоскости поляризации будет вносить и наличие в устройстве-прототипе двух фотоприемников, регистрирующих опорное и смешанное излучение. В случае расхождения параметров двух фотоприемников (см., например, Н.В.Васильченко, В.А.Борисов, Л.С.Кременчугский, Г.Э.Левин. Измерение параметров приемников оптического излучения – М.: Радио и связь, 1983) сформированная величина максимальной переменной составляющей будет иметь значение, отличное от истинного. Что также приведет к неточности измерения.
Таким образом, предлагаемое устройство обеспечивает практическое устранение погрешности измерения, связанные с делением опорного излучения на два потока и их регистрацией двумя фотоприемниками. Тем самым предлагаемое решение по сравнению с прототипом обеспечивает повышение точности получаемых результатов и исключение недостатков, указанных выше.
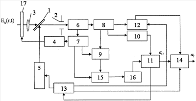
На фиг.1 приведена структурная схема устройства, содержащего смесительную пластину 1, диафрагму 2, фокусирующую оптику 3, источник опорного излучения 5, фотоприемник 6, запоминающее устройство 7, блок управления затвором 4, затвор 17, фильтр 8, блок вычитания 9, перемножитель 15, блок извлечения удвоенного корня 16, детектор 10, блок сравнения величин фототоков и определения П 11, блок определения знака П 12, блок управления поляризацией источника опорного излучения 13, блок определения С 14.
Устройство измерения угла плоскости поляризации оптического излучения функционирует следующим образом. Опорное линейно-поляризованное излучение от источника оптического излучения 5, содержащего в своем составе электрооптические элементы изменения азимута плоскости поляризации и фокусировки, поступает через смесительную пластину 1 и диафрагму 2 на вход фотоприемника 6, на выходе которого образуется фототок, значение величины которого записывается в запоминающее устройство 7. Сигнал окончания записи поступает в блок управления затвором 4, который открывает затвор 17, тем самым освобождает оптический путь анализируемому излучению. Анализируемое излучение через фокусирующую оптику 3, смесительную пластину 1 и диафрагму 2 поступает на вход фотоприемника 6. С выхода фотоприемника 6 полный ток поступает на вход фильтра 8, который разделяет полный ток на сумму постоянных (iГ+ic) и переменную ( составляющие, где iГ – постоянная составляющая фототока, вызванная действием поля опорного оптического излучения; iс – постоянная составляющая фототока, вызванная действием поля анализируемого оптического излучения, П – угол поляризационного рассогласования анализируемого и опорного оптических излучений, С – угол плоскости поляризации анализируемого оптического излучения.
С выходов фильтра 8 сигнал переменной составляющей поступает на входы детектора 10 и блок определения знака П 12, а сигнал значения величины суммы постоянных составляющих поступает на вход блока вычитания 9, на другой вход которого из запоминающего устройства 7 поступает сигнал значения величины постоянной составляющей фототока, вызванной действием опорного излучения. В блоке вычитания 9 производится вычисление величины постоянной составляющей фототока, вызванной действием анализируемого излучения, сигнал значения величины которой поступает на вход перемножителя 15, на другой вход которого, также из запоминающего устройства 7 поступает сигнал значения величины постоянной составляющей фототока, вызванной действием опорного излучения. Сигнал значения величины произведения постоянных составляющих из перемножителя 15 поступает на вход блока извлечения удвоенного корня 16, в котором производится вычисление значения максимальной величины переменной составляющей фототока , сигнал значения величины которой поступает на вход блока сравнения величин фототоков и определения n 11, на другой вход которого поступает сигнал с детектора 10 реальной величины переменной составляющей. В блоке сравнения величин фототоков и определения П через отношение величин переменных составляющих определяется значение угла поляризационного рассогласования П. и передается сигнал в блок управления поляризацией источника опорного излучения 13. По которому блок управления поляризацией источника опорного излучения 13 передает сигналы значения азимута плоскости поляризации в блок определения С 14, направления изменения азимута плоскости поляризацией в блок определения знака П 12 и изменения азимута плоскости поляризацией в источник опорного излучения 5. В блоке определения знака П 12 по изменению величины переменной составляющей производится определение взаимного расположения плоскостей поляризации анализируемого и опорного излучений (знака – или +) и вырабатывается сигнал, который поступает в блок определения С 14. В блоке определения С 14 производится вычисление С путем суммирования или вычитания П и Г согласно соотношению, приведенному в описании к патенту RU 2284017 С2.
Предлагаемое техническое решение практически применимо, так как для его реализации могут быть использованы типовые радиотехнические и оптоэлектронные узлы и устройства (например: блок управления поляризацией гетеродина – модуляторы, изменяющие по определенному закону положение плоскости поляризации (см., например, Б.М.Аленцев и др. Измерение спектрально-частотных и корреляционных параметров и характеристик лазерного излучения. – М.: Радио и связь, 1982, стр-228)).
Формула изобретения
Устройство измерения угла плоскости поляризации оптического излучения, включающее фокусирующую оптику, смесительную пластину, диафрагму, источник опорного излучения, фотоприемник, фильтр, блок вычитания, перемножитель, блок извлечения удвоенного корня, детектор, блок сравнения величин фототоков и определения П, блок определения знака П, блок управления поляризацией источника опорного излучения, блок определения С, отличающееся тем, что дополнительно установлены последовательно соединенные запоминающее устройство, блок управления затвором и затвор, при этом по ходу опорного излучения от источника опорного излучения последовательно соединены смесительная пластина, диафрагма и фотоприемник, по ходу анализируемого излучения последовательно соединены затвор, фокусирующая оптика, смесительная пластина, диафрагма и фотоприемник, первый и второй выходы которого соединены с входом запоминающего устройства и входом фильтра соответственно, первый выход фильтра соединен с первым входом блока вычитания, второй выход фильтра соединен с входом детектора, третий выход фильтра соединен с первым входом блока определения знака П, выход блока определения знака П соединен с первым входом блока определения С, выход детектора соединен с первым входом блока сравнения величин фототоков и определения П, второй выход запоминающего устройства соединен со вторым выходом блока вычитания, выход которого соединен с первым входом перемножителя, третий выход запоминающего устройства соединен со вторым входом перемножителя, выход которого соединен с входом блока извлечения удвоенного корня, выход которого соединен со вторым входом блока сравнения величин фототоков и определения П, первый выход блока сравнения величин фототоков и определения П соединен с вторым входом блока определения С, второй выход блока сравнения величин фототоков и определения П соединен с входом блока управления поляризацией источника опорного излучения, первый выход блока управления поляризацией источника опорного излучения соединен с входом источника опорного излучения, второй выход блока управления поляризацией источника опорного излучения соединен с вторым входом блока определения знака П, третий выход блока управления поляризацией источника опорного излучения соединен с третьим входом блока определения С, выход последнего является выходом устройства.
РИСУНКИ
|
|