|
|
(21), (22) Заявка: 2007100001/02, 09.01.2007
(24) Дата начала отсчета срока действия патента:
09.01.2007
(43) Дата публикации заявки: 20.07.2008
(46) Опубликовано: 27.11.2008
(56) Список документов, цитированных в отчете о поиске:
RU 33291 U1, 20.10.2003. FR 2039444 A, 15.01.1971. SU 142502 A, 10.10.1961. US 4930392 A, 05.01.1990. RU 2269449 C1, 10.02.2006.
Адрес для переписки:
125222, Москва, ул. Ген. Белобородова, 19, кв.7, М.А.Анцелевичу
|
(72) Автор(ы):
Щербаков Григорий Николаевич (RU), Анцелевич Михаил Александрович (RU), Удинцев Дмитрий Николаевич (RU)
(73) Патентообладатель(и):
Щербаков Григорий Николаевич (RU), Анцелевич Михаил Александрович (RU), Удинцев Дмитрий Николаевич (RU)
|
(54) СПОСОБ И УСТРОЙСТВО ЭЛЕКТРОГИДРАВЛИЧЕСКОГО УДАРНОГО ВОЗДЕЙСТВИЯ НА НАРУШИТЕЛЯ В ВОДЕ
(57) Реферат:
Изобретение относится к области убоя или оглушения живых организмов и может быть использовано в системах физической защиты объектов. Техническим результатом является обеспечение различных степеней физиологического воздействия подводного взрыва на биологический объект и для активного воздействия на технические средства нарушения, вне зависимости от характеристик воды в акватории. Формирование ударного воздействия осуществляется в изолированном объеме, заполненном жидкостью, имеющей известные характеристики, и механической передаче ударного воздействия во внешнюю водную среду. Устройство содержит источник электрической энергии, кабельную линию, соединительное устройство, блок формирования импульсов, включающий зарядное устройство, накопитель энергии, коммутатор и линейную часть, выполненную в виде системы электродов, между которыми создается импульсный разряд, формирующий в воде электрогидравлический удар. Линейная часть устройства размещена в герметичной оболочке, заполненной рабочей жидкостью, имеющей требуемые характеристики. При электровзрыве, происходящем в рабочей жидкости внутри герметичной оболочки, ударная волна передается через стенки оболочки в окружающую водную среду. 2 н. и 1 з.п. ф-лы, 1 ил.
Изобретение относится к области убоя или оглушения живых организмов и может быть использовано в системах физической защиты объектов.
Известен электрогидравлический эффект (удар) [1], заключающийся в возникновении высокого давления в результате высоковольтного электрического разряда между погруженными в жидкость электродами.
Известно средство активной защиты акваторий [2], содержащее источник электрической энергии, кабельную линию, соединительное устройство, блок формирования импульсов, включающий зарядное устройство, накопитель энергии, коммутатор и линейную часть, выполненную в виде системы электродов, между которыми создается импульсный разряд, формирующий в воде электрогидравлический удар.
Недостатком такого средства активной защиты акваторий является зависимость параметров электрогидравлического удара от электрических характеристик воды. На характеристики воды, в свою очередь, оказывают влияние ее солевой состав, содержание примесей и частиц различного происхождения. В ряде случаев это может даже привести к «отеканию» тока с электродов вместо электрического разряда и, следовательно, не возникновению электрогидравлического эффекта.
Техническим результатом изобретения является обеспечение различных степеней физиологического воздействия подводного взрыва на биологический объект и для активного воздействия на технические средства нарушения, вне зависимости от характеристик водной среды в акватории.
Поставленный технический результат достигается тем, что формирование ударного воздействия осуществляется в изолированном объеме, заполненном жидкостью, имеющей известные характеристики и механической передаче ударного воздействия во внешнюю водную среду. Линейная часть устройства электрогидравлического ударного воздействия на нарушителя в воде, выполненная в виде системы электродов, между которыми создается импульсный разряд, помещается в герметичную оболочку, заполненную рабочей жидкостью, имеющей требуемые характеристики. При электровзрыве, происходящем в рабочей жидкости внутри герметичной оболочки, ударная волна передается через стенки оболочки в окружающую водную среду. Герметичная оболочка может выполняться как из не разрушающихся при взрыве материалов (например, резина), так и из разрушающихся (например, пластмасса, сталь). Это обеспечивает как однократное, так и многократное формирование электрогидравлического удара.
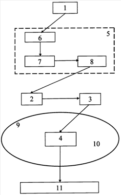
На чертеже показана структурная схема устройства электрогидравлического ударного воздействия на нарушителя в воде.
Устройство электрогидравлического ударного воздействия на нарушителя в воде содержит источник электрической энергии (1), кабельную линию (2), соединительное устройство (3), линейную часть (4), герметичную оболочку (9), заполненную рабочей жидкостью (10), и блок формирования импульсов (5), включающий зарядное устройство (6), накопитель энергии (7), коммутатор (8).
Устройство электрогидравлического ударного воздействия на нарушителя в воде работает следующим образом. Электроэнергия от источника электрической энергии (1) поступает на зарядное устройство (6), обеспечивающее заряд накопителя энергии (7). Коммутатор (8) преобразует энергию, накопленную в накопителе энергии (7), в высоковольтные импульсы, подающиеся через кабельную линию (2) и соединительное устройство (3) на линейную часть (4), помещенную в герметичную оболочку (9), заполненную рабочей жидкостью (10), и обеспечивающие искровой электрической разряд между электродами линейной части, формирующий электрогидравлический удар воздействующий на нарушителя, средство нарушения или диверсии (11).
Источники информации
1. Л.А.Юткин. Электрогидравлический эффект. Л.: Машгиз, 1955 г.
2. Средство активной защиты акваторий. Патент на полезную модель №33291, А22В 3/00, 26.06.2003 г.
Формула изобретения
1. Способ электрогидравлического ударного воздействия на биологические объекты и технические средства нарушения в воде, включающий формирование импульсного разряда, отличающийся тем, что импульсный разряд формируют в герметичной оболочке, заполненной рабочей жидкостью с требуемыми характеристиками, и осуществляют механическую передачу электрогидравлического ударного воздействия в воду дозировано для обеспечения различных степеней воздействия на биологические объекты и технические средства нарушения.
2. Способ по п.1, отличающийся тем, что электрогидравлическое ударное воздействие осуществляют многократно через стенки герметичной оболочки без ее разрушения.
3. Устройство для электрогидравлического ударного воздействия на биологические объекты и технические средства нарушения в воде, содержащее источник электрической энергии, кабельную линию, соединительное устройство, блок формирования импульсов с зарядным устройством, накопителем энергии, коммутатором и линейную часть, выполненную в виде системы электродов для создания импульсного разряда, формирующего электрогидравлический удар, отличающееся тем, что система электродов помещена в герметичную оболочку, заполненную рабочей жидкостью с требуемыми характеристиками.
РИСУНКИ
MM4A – Досрочное прекращение действия патента СССР или патента Российской Федерации на изобретение из-за неуплаты в установленный срок пошлины за поддержание патента в силе
Дата прекращения действия патента: 10.01.2009
Извещение опубликовано: 20.04.2010 БИ: 11/2010
NF4A – Восстановление действия патента СССР или патента Российской Федерации на изобретение
Дата, с которой действие патента восстановлено: 20.04.2010
Извещение опубликовано: 20.04.2010 БИ: 11/2010
|
|