|
|
(21), (22) Заявка: 2006132935/11, 13.09.2006
(24) Дата начала отсчета срока действия патента:
13.09.2006
(43) Дата публикации заявки: 20.03.2008
(46) Опубликовано: 27.11.2008
(56) Список документов, цитированных в отчете о поиске:
RU 2157772 С2, 20.10.2000. RU 15324 U1, 10.10.2000. RU 2089424 С1, 10.09.1997. RU 2248898 С2, 27.03.2005. RU 2104894 С1, 20.02.1998. RU 2123953 С1, 27.12.1998.
Адрес для переписки:
426034, Удмуртская Республика, г.Ижевск, ул. Базисная, 19, ОАО “Ижевский радиозавод”, патентный отдел
|
(72) Автор(ы):
Ноздрин Константин Александрович (RU), Габдулхаев Айдар Бариевич (RU), Никитин Алексей Николаевич (RU), Демин Леонид Александрович (RU)
(73) Патентообладатель(и):
Открытое Акционерное Общество “Ижевский радиозавод” (RU)
|
(54) ИНДУКТИВНО-ПРОВОДНОЙ ДАТЧИК
(57) Реферат:
Изобретение относится к железнодорожной автоматике и может быть использовано для определения наличия объекта на определенном участке пути. Индуктивно-проводной датчик содержит измерительный генератор, вход которого соединен с индуктивным шлейфом, а выход подключен к цепи определения наличия объекта (ЦОН). По первому варианту ЦОН содержит последовательно соединенные смеситель, вход которого является входом ЦОН, фильтр и пороговое устройство, подключенное к первому входу контроллера, второй вход которого соединен с термодатчиком, при этом один из выходов контроллера соединен с первым входом опорного генератора, а генератор импульсов подключен к второму входу опорного генератора и к третьему входу контроллера, причем выход порогового устройства является выходом ЦОН. По второму варианту ЦОН содержит последовательно соединенные компаратор и процессор, причем компаратор преобразует поступивший сигнал в импульсный и доводит его до уровня, необходимого процессору, который контролирует наличие сигнала с измерительного генератора и анализирует изменение частоты по времени. Датчик может содержать две ЦОН, подключенные параллельно между измерительным генератором и сумматором. ЦОН может содержать сторожевой таймер, устройство индикации либо преобразователь уровня. Техническим результатом изобретения является повышение надежности устройства и обеспечение безопасности маневровых работ. 2 н. и 8 з.п. ф-лы, 3 ил.
Предлагаемое изобретение относится к железнодорожной автоматике и может быть использовано для определения наличия объекта, например транспортного средства, в границах определенного участка пути, например подгорочного парка сортировочных горок или на пристрелочных участках.
Наиболее близким к заявляемому техническому решению из известных устройств является индуктивно-проводной датчик для обнаружения транспортного средства (RU №2157772 С2, 20.10.2000), содержащий индуктивный шлейф, расположенный в границах определенного участка пути и являющийся задающим элементом генератора сигнала переменного тока, сигнал с которого обрабатывается и преобразуется соответственно в уровни занятости/свободности в цепи определения наличия объекта. Недостатками устройства являются недостаточная вероятность обнаружения подвижной единицы на контрольном участке пути (в частности пропуск базы длиннобазного вагона) из-за изменения параметров индуктивно-проводного датчика при значительных колебаниях температуры окружающей среды, а так же трудоемкость ручной настройки прибора и периодические перерегулировки в процессе эксплуатации. Опасной для данного изделия является и возможность возникновения сигнала типа “ложная свободность”, который может привести к катастрофическим последствиям.
Задачей изобретения является создание индуктивно-проводного датчика, обеспечивающего исключение вышеперечисленных недостатков, а именно повышение достоверности обнаружения подвижной единицы для обеспечения безопасности маневровых работ на сортировочных станциях и стрелочных переводах, сведение к минимуму вероятности возникновения ситуации “ложная свободность”, а также сведение к минимуму регулировки изделия.
Поставленная задача решается следующим образом.
Индуктивно-проводной датчик содержит измерительный генератор, вход которого соединен с индуктивным шлейфом, расположенным в границах определенного участка пути, а выход подключен к цепи определения наличия объекта (далее по тексту ЦОН), выход которой соединен с преобразователем уровня, выход которого является выходом датчика. При этом ЦОН содержит последовательно соединенные смеситель, один вход которого является входом ЦОН, а другой подключен к опорному генератору, а так же фильтр и пороговое устройство, подключенное к преобразователю уровня и первому входу контроллера, на второй вход которого поступают данные с термодатчика, а генератор импульсов подключен к опорному генератору и к третьему входу контроллера. Через выход контроллер управляет опорным генератором. При этом выход порогового устройства является выходом ЦОН. В контроллере предусмотрены запасные входы/выходы.
Предпочтительно, чтобы индуктивно-проводной датчик содержал сторожевой таймер, подключенный к контроллеру для возобновления его работы при возникновении сбоев.
Предпочтительно так же, чтобы индуктивно-проводной датчик содержал устройство индикации, соединенное с контроллером.
Задача решается так же тем, что индуктивно-проводной датчик содержит измерительный генератор, вход которого соединен с индуктивным шлейфом, расположенным в границах определенного участка пути, а выход подключен к ЦОН, выход которой соединен с выходом датчика через преобразователь уровня. При этом ЦОН содержит последовательно соединенные компаратор и процессор.
Предпочтительно, чтобы индуктивно-проводной датчик содержал сторожевой таймер, подключенный к процессору для возобновления его работы при возникновении сбоев.
Предпочтительно так же, чтобы индуктивно-проводной датчик содержал устройство индикации, соединенное с процессором.
Задача решается так же тем, что любой из описанных выше индуктивно-проводных датчиков содержит дополнительную ЦОН и сумматор. При этом обе ЦОН подключены параллельно между выходом измерительного генератора и входами сумматора, подключенного к выходу датчика через преобразователь уровня. Использование двух параллельных независимых ЦОН, работающих по различным алгоритмам, позволяет получить сигнал высокой степени достоверности.
В дальнейшем все реализации индуктивно-проводного датчика будут рассмотрены в предпочтительных вариантах.
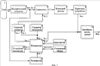
На фиг.1 представлена структурная схема индуктивно-проводного датчика, включающая опорный генератор в ЦОН, в предпочтительном варианте.
На фиг.2 представлена структурная схема индуктивно-проводного датчика, включающая процессор в ЦОН, в предпочтительном варианте.
На фиг.3 представлен вариант структурной схемы индуктивно-проводного датчика с двумя ЦОН.
Индуктивно-проводной датчик, изображенный на фиг.1, содержит индуктивный шлейф 1, соединенный с входом (Вх) измерительного генератора 2, выход (Вых) которого подключен к ЦОН, состоящей из последовательно соединенных смесителя 3, первый вход (Bx1) которого является входом ЦОН, а второй вход (Вх2) подключен к опорному генератору 4, а так же фильтра 5 и порогового устройства 6, выход (Вых) которого подключен к первому входу (Bx1) контроллера 7, на второй вход (Вх2) которого поступают данные с термодатчика 8. Третий вход (Вх3) контроллера соединен с генератором импульсов 9. Первый выход (Вых1) контроллера соединен с первым входом (Bx1) опорного генератора, второй вход которого (Вх2) соединен с генератором импульсов. Генератор импульсов формирует тактовую частоту для контроллера и опорного генератора. Второй выход контроллера соединен с устройством индикации 10, а порт ввода/вывода (Порт вв/выв) – со сторожевым таймером 11. Выход порогового устройства является выходом ЦОН и соединен с преобразователем уровня 12, выход которого является выходом (Вых) датчика. Выход измерительного генератора соединен с четвертым входом (Вх4) контроллера через компаратор 13 для контроля исправности генератора и индуктивного шлейфа.
Индуктивно-проводной датчик, изображенный на фиг.1, работает следующим образом.
Питание индуктивно-проводного датчика осуществляется подачей соответствующего напряжения на элементы функциональной схемы. Индуктивность шлейфа на контрольном участке пути имеет разные значения при различных состояниях пути: состояние свободности пути, при изменении температуры окружающей среды, при прохождении подвижного объекта. С генератора импульсов подается тактовая частота на контроллер и опорный генератор. Пороговое устройство преобразует синусоидальный сигнал в импульсный и обнуляет его, если амплитуда меньше установленного порога.
При свободном контрольном участке пути измерительный генератор формирует сигнал определенной частоты – в пределах от 45 до 60 кГц – в зависимости от индуктивности шлейфа. При запуске индуктивно-проводного датчика этот сигнал подают на вход компаратора, где его преобразуют в импульсный сигнал и доводят до уровня, требующегося для работы контроллера (в частности, с уровня 15 В сигнал доводят до уровня 5 В), а затем – на Вх4 контроллера для вычисления частоты опорного генератора. В дальнейшем наличие такого сигнала используется для контроля работы измерительного генератора или индуктивного шлейфа, при этом через Вых2 контроллера сигнализируют на устройстве индикации о выходе из строя этих устройств. На Вх2 смесителя подают частотный сигнал с опорного генератора (выполнен, например, на микросхеме цифрового синтезатора частоты) такой, что разность между его частотой и частотой сигнала измерительного генератора в состоянии свободности пути составляет 1 кГц. Код такой частоты вычисляют в контроллере при запуске датчика – по показаниям частоты измерительного генератора со Вх4 контроллера, а в дальнейшем корректируют в соответствии с поступающими с термодатчика на Вх2 контроллера показаниями температуры окружающей среды. Код частоты в последнем случае определяется в соответствии с заложенной в память контроллера таблицей соответствия температуры окружающей среды и индуктивности шлейфа при свободном участке пути. По вычисленному коду, поступившему с Вых1 контроллера на Bx1 опорного генератора, последний вырабатывает сигнал, частота которого на 1 кГц больше частоты измерительного генератора. Синусоидальный сигнал измерительного генератора подают так же на Bx1 смесителя, который является входом ЦОН. В смесителе получают разность поступивших на него частот. Фильтр (например, полосовой, ФНЧ) пропускает полезный сигнал 1 кГц той же амплитуды. Пороговым устройством (например, компаратором) преобразуют этот сигнал в импульсный, который является показателем свободности пути. Далее в преобразователе уровня формируют выходной сигнал требуемого уровня (например, 24В). Таким образом на Вых датчика формируют сигнал свободности.
В случае появления на контрольном участке пути (участок расположения шлейфа) объекта (в частности локомотива или вагона) частота сигнала измерительного генератора резко увеличивается. При этом в смесителе получают сигнал, частота которого больше 1 кГц. В этом случае фильтром уменьшают амплитуду входящего сигнала в 2-4 раза, чем формируют сигнал малой амплитуды. Пороговым устройством сигнал малой амплитуды преобразуют в нулевой сигнал, который означает занятость контрольного участка пути. Преобразователем уровня формируют выходной сигнал требуемого уровня. Таким образом на Вых датчика формируют сигнал занятости.
Сигнал с выхода порогового устройства подают также на Bx1 контроллера, где его анализируют (импульсный он или нулевой), и в случае обнаружения занятости пути подают сигнал на устройство индикации. Предложенная реализация ЦОН позволяет увеличить вероятность точного обнаружения объекта в определенном участке пути, независимо от изменений параметров датчика, а так же избежать сложной ручной его настройки.
Для защиты от зависания программ контроллера в схеме применен сторожевой таймер. При «зависании» контроллера через Порт вв/выв на сторожевой таймер перестают поступать импульсы, свидетельствующие о верной работе программы, и таймер формирует сигнал сброса, по которому производится перезапуск контроллера. Это позволяет обеспечить бесперебойную работу индуктивно-проводного датчика.
Индуктивно-проводной датчик, изображенный на фиг.2, содержит индуктивный шлейф, соединенный с входом (Вх) измерительного генератора, выход (Вых) которого подключен к ЦОН, состоящей из последовательно соединенных компаратора 13 и процессора 14 (в частности сигнального процессора) с подключенным к нему через порт ввода/вывода (Порт вв/выв) сторожевым таймером 15 и через первый выход (Вых1) устройством индикации 16. Второй выход (Вых2) процессора является выходом ЦОН и соединен с преобразователем уровня 12, выход которого является выходом (Вых) датчика.
Индуктивно-проводной датчик, изображенный на фиг.2, работает следующим образом.
Питание датчика осуществляют, как описано в предыдущем варианте. Измерительный генератор формирует определенную частоту вырабатываемого сигнала в пределах от 45 до 60 кГц в зависимости от индуктивности шлейфа, которая резко изменяется при прохождении подвижного объекта по контрольному участку пути, в границах которого он проложен. Этот сигнал с Вых измерительного генератора подают на вход ЦОН, которым является вход компаратора. Компаратором преобразуют поступивший сигнал в импульсный и доводят его до уровня, необходимого процессору (в частности, с уровня 15 В сигнал доводят до уровня 5 В). Процессором контролируют наличие сигнала с измерительного генератора и анализируют изменение частоты по времени (функцию dF/dt). На выходе процессора получают сигнал занятости (нулевой сигнал) при резком изменении частоты измерительного генератора и импульсную последовательность при свободном контрольном участке пути. В случае обнаружения объекта подают сигнал на устройство индикации. Далее в преобразователе уровня формируют выходной сигнал требуемого уровня (например, 24 В). При отсутствии сигнала измерительного генератора процессор сигнализирует на устройстве индикации о выходе из строя измерительного генератора либо индуктивного шлейфа. Предложенная схема индуктивно-проводного датчика позволяет избежать сложной ручной его настройки, а так же с достаточной степенью вероятности обнаруживать объекты в определенном участке пути.
Для защиты от зависания программ процессора в схеме применен сторожевой таймер. При «зависании» процессора через Порт вв/выв на сторожевой таймер перестают поступать импульсы, свидетельствующие о верной работе программы, и таймер формирует сигнал сброса, по которому производится перезапуск процессора. Это позволяет обеспечить бесперебойную работу индуктивно-проводного датчика.
Индуктивно-проводной датчик, изображенный на фиг.3, содержит индуктивный шлейф 1, соединенный с входом (Вх) измерительного генератора 2, выход (Вых) которого подключен к одной ЦОН, подробно описанной при описании фиг.1. Выход ЦОН соединен с одним входом дополнительно включенного в схему сумматора 17, выход которого соединен с преобразователем уровня. Выход преобразователя уровня является выходом датчика. Выход измерительного генератора соединен также с другим входом сумматора через дополнительноую ЦОН, подробно описанную при описании фиг.2. Причем выход компаратора подключен к четвертому входу (Вх4) контроллера.
Индуктивно-проводной датчик, изображенный на фиг.3, работает следующим образом.
Питание датчика осуществляют, как описано в предыдущих вариантах.
Измерительный генератор формирует определенную частоту вырабатываемого сигнала в пределах от 45 до 60 кГц в зависимости от индуктивности шлейфа, которая резко изменяется при прохождении подвижного объекта по контрольному участку пути, в границах которого он проложен, а так же при изменении температуры окружающей среды. Эту сигнал подают на две параллельные ЦОН. В одной ЦОН сигнал обрабатывают, как описано в описании работы индуктивно-проводного датчика, изображенного на фиг.1. В другой ЦОН сигнал обрабатывают, как описано в описании работы индуктивно-проводного датчика, изображенного на фиг.2. С выходов цепей ЦОН полученные сигналы (занятость – нулевой сигнал, свободность – импульсный сигнал) поступают на сумматор, где производят их сложение – при наличии хотя бы одного поступившего сигнала занятости на выходе сумматора имеют сигнал занятости. Далее в преобразователе уровня формируют выходной сигнал требуемого уровня (например, 24 В). С выхода компаратора импульсный сигнал поступает на Вх4 контроллера, который при высокой частоте поступившего сигнала передает сигнал занятости на устройство индикации, а так же дублирует контроль работы измерительного генератора и шлейфа.
При включении в схему одинаковых цепей при отказе одной из них вторая продолжает работать, а использование двух независимых ЦОН, основанных на разных способах получения сигнала занятости, позволяет с высокой степенью достоверности определить занятость/свободность участка пути и снизить вероятность сигнала типа “ложная свободность”.
Формула изобретения
1. Индуктивно-проводной датчик, содержащий измерительный генератор, вход которого соединен с индуктивным шлейфом, а выход подключен к цепи определения наличия объекта, отличающийся тем, что цепь определения наличия объекта содержит последовательно соединенные смеситель, первый вход которого является входом цепи определения наличия объекта, а второй вход подключен к выходу опорного генератора, фильтр и пороговое устройство, подключенное к первому входу контроллера, второй вход которого соединен с термодатчиком, при этом один из выходов контроллера соединен с первым входом опорного генератора, генератор импульсов подключен к второму входу опорного генератора и к третьему входу контроллера, причем выход порогового устройства является выходом цепи определения наличия объекта.
2. Датчик по п.1, отличающийся тем, что включен сторожевой таймер, подключенный к контроллеру.
3. Датчик по п.1, отличающийся тем, что включено устройство индикации, соединенное с контроллером.
4. Датчик по любому из пп.1-3, отличающийся тем, что выход цепи определения наличия объекта соединен с преобразователем уровня.
5. Датчик по любому из пп.1-3, отличающийся тем, что включены дополнительная цепь определения наличия объекта и сумматор, причем обе цепи определения наличия объекта подключены параллельно между измерительным генератором и сумматором.
6. Индуктивно-проводной датчик, содержащий измерительный генератор, вход которого соединен с индуктивным шлейфом, а выход подключен к цепи определения наличия объекта, отличающийся тем, что цепь определения наличия объекта содержит последовательно соединенные компаратор и процессор, причем компаратор преобразует поступивший сигнал в импульсный и доводит его до уровня, необходимого процессору, который контролирует наличие сигнала с измерительного генератора и анализирует изменение частоты по времени.
7. Датчик по п.6, отличающийся тем, что включен сторожевой таймер, подключенный к процессору.
8. Датчик по п.6, отличающийся тем, что включено устройство индикации, соединенное с процессором.
9. Датчик по любому из пп.6-8, отличающийся тем, что выход цепи определения наличия объекта соединен с преобразователем уровня.
10. Датчик по любому из пп.6-8, отличающийся тем, что включены дополнительная цепь определения наличия объекта и сумматор, причем обе цепи определения наличия объекта подключены параллельно между измерительным генератором и сумматором.
РИСУНКИ
|
|