|
|
(21), (22) Заявка: 2005116291/09, 30.05.2005
(24) Дата начала отсчета срока действия патента:
30.05.2005
(43) Дата публикации заявки: 20.11.2006
(46) Опубликовано: 10.11.2008
(56) Список документов, цитированных в отчете о поиске:
RU 2214620 С2, 20.10.2003. WO 01/082042 A2, 01.11.2001. RU 2206118 С2, 10.06.2003. GB 2360738 A, 03.10.2001.
Адрес для переписки:
117420, Москва, ул.Профсоюзная, 78, оф. 3302, СТАРФИЛД, пат.пов. В.Н.Рослову
|
(72) Автор(ы):
Глазкова Лейла Юрьевна (RU), Ли Анжела (RU)
(73) Патентообладатель(и):
Самсунг Электроникс Ко., Лтд. (KR)
|
(54) СПОСОБ И СИСТЕМА ВВОДА ИНФОРМАЦИИ
(57) Реферат:
Изобретение относится к способам и системам ввода информации. Техническим результатом является повышение быстродействия системы за счет самообучаемости системы. Способ включает в себя этап предварительной настройки, при котором каждое из возможных для одновременной активации сочетание клавиш аппаратно или программно ассоциируют с индивидуальным кодом, после чего сгенерированный код вводят в адаптируемый блок перекодировки, преобразующий данный индивидуальный входной код в наиболее вероятный выходной код, который после обработки процессором устройства выводят на дисплей для осуществления выбора требуемого символа и подтверждения выбора, после чего запоминают сделанный выбор, присваивая ему небольшую степень достоверности, при этом после повторного присвоения выводимых на дисплей вариантов сокращают за счет удаления вариантов с малой степенью достоверности. Система содержит устройство ввода, адаптивный блок перекодировки, снабженный запоминающим устройством, дисплей, исполнительное устройство, снабженное процессором, и блок связи с внешними устройствами. 2 н. и 9 з.п. ф-лы, 7 ил.
Изобретение относится к области приборостроения и может быть использовано при конструировании систем мануального ввода информации в малогабаритных устройствах, в частности в портативных компьютерах и телефонах.
Основными способами ввода буквенно-цифровой информации в устройства для обработки данных являются рукописный и клавиатурный. Значительные индивидуальные различия в почерке и манере письма затрудняют автоматизированное распознавание вводимых символов. Кроме того, по сравнению с клавиатурным вводом, рукописный ввод существенно проигрывает в скорости введения информации. Однако удобная полноразмерная клавиатура, используемая, например, в современных настольных ЭВМ, неприменима в малогабаритных и сверхкомпактных компьютерах, коммуникаторах и мобильных телефонах.
Не останавливаясь на способах и системах для рукописного ввода информации, которая имеет определенные преимущества при работе с графикой, но бесперспективна для работы с буквенно-цифровой информацией, имеет смысл упомянуть наиболее распространенные способы и системы ввода буквенно-цифровой информации с использованием малогабаритной клавиатуры.
Поскольку значительное уменьшение размеров клавиатуры и клавиш (кнопок) затрудняет быстрый и корректный набор буквенно-цифровой информации с помощью пальцев, а использование инструмента-посредника, например стило, не всегда возможно, разработчики малогабаритной аппаратуры широко применяют клавиатуру с уменьшенным числом клавиш, при этом каждая клавиша соответствует сразу нескольким символам, выбираемым по числу повторных нажатий клавиши. Такой подход особенно распространен при конструировании сотовых телефонов.
В опубликованном патенте RU 2088965 [1] и в опубликованной международной заявке PCT/US 98/20200 [2] рассматриваются вопросы конструирования клавиатур с сокращенным числом клавиш, каждая из которых имеет уменьшенный размер. При этом в источнике [2] дополнительно предлагается программный способ снижения степени неоднозначности восприятия устройством смысла вводимой информации, особенно при нажатии нескольких клавиш, которым приписаны одни и те же символы. Размещенный в памяти устройства словарь наиболее употребительных слов используемого оператором языка позволяет автоматически отсеивать значительную часть неправильно введенных символов, сочетания которых не соответствуют терминам встроенного словаря. Способ [2] не нашел широкого применения из-за повышенных требований к производительности устройства, обусловленных сложным программным обеспечением, которое, однако, не обеспечивало приемлемой надежности в распознавании вводимых символов и слов.
Наиболее перспективным направлением является разработка способов специальной кодировки каждой клавиши с последующей расшифровкой. Один из вариантов такого решения описан в опубликованном патенте ЕР 1447734 [3]. Предложенное в этом патенте устройство основано на системе шифрования отдельных клавиш согласно инструкции, формируемой оператором устройства. За счет этого добиваются индивидуализации раскладки клавиатуры и снижают вероятность расшифровки информации третьими лицами. Хотя данное решение было направлено не на миниатюризацию клавиатуры, а на обеспечение защиты информации, использованный принцип установления ассоциативной связи клавиши с произвольно выбранным кодом является наиболее близким к заявляемому изобретению, и поэтому источник [3] был выбран в качестве прототипа для предлагаемой системы.
Задача, на решение которой направлено заявляемое изобретение, заключается в разработке способа и системы для эффективного и корректного ввода информации, в том числе буквенно-цифровой, с миниатюрной клавиатуры, в которой размеры клавиш и их взаимное расположение затрудняют или не позволяют нажимать пальцем одну конкретную клавишу, а только различные сочетания близко расположенных клавиш.
Технический результат достигается за счет применения нового способа мануального ввода информации с миниатюрной клавиатуры, являющейся частью адаптивной системы кодирования и последующего декодирования вводимых символов или команд как от индивидуальной клавиши, так и от совокупности одновременно нажатых клавиш.
Сущность заявляемого изобретения поясняется с помощью приведенных далее схем и алгоритмов (Фиг.1-7) на примере одного из реализованных вариантов.
На Фиг.1 показано изображение стандартной клавиатуры сотового телефона, содержащей двенадцать клавиш с перманентно закрепленными за ними значениями, в данном случае – клавиши обозначены цифровыми символами от 0 до 9 и двумя служебными символами. При этом клавиатура является предварительно закодированным устройством, в том числе индивидуальный код генерируется не только при активации одной клавиши, как это в настоящее время делается в большинстве клавиатур, но и при одновременной активации нескольких соседних клавиш в различных вариантах. Такая кодировка может осуществляться как программно, так и аппаратно в зависимости от конструкции используемой клавиатуры. На Фиг.1 показано, какие коды выходят из устройства ввода, т.е. в данном случае клавиатуры, при активации одной или нескольких клавиш, если целью оператора является ввод символа, ассоциированного с клавишей “3”, при этом схема кодировки может быть либо встроена производителем устройства, либо установлена оператором из имеющихся в его распоряжении вариантов программного обеспечения в соответствии с собственными предпочтениями, исходя, например, из соображений удобства ввода данных правой или левой рукой, легкости запоминания возможных комбинаций и т.п. В примере, приведенном на Фиг.1, показано, что активация клавиши “3” в варианте 11 генерирует код “X”, одновременная активация двух соседних клавиш “3” и “2” в варианте 12 генерирует код “Y” и так далее. Каждый из сгенерированных в клавиатуре кодов не поступает напрямую в процессор устройства, что вызвало бы необходимость применения неоправданно мощных и дорогостоящих процессоров, а подается на промежуточный блок 2 перекодировки, где поступившие коды трансформируются в другой набор кодов, доступных для обработки процессором телефона.
На Фиг.2 представлены наиболее вероятные варианты нажатия клавиш при намерении оператора ввести символ “3”. Каждому из вариантов соответствует генерируемый клавиатурой индивидуальный код. Способ выбора схемы кодирования в данном случае не имеет практического значения, например, может использоваться подход, описанный в прототипе [3].
На Фиг.3 в виде овала 8 показана возможная площадь воздействия, т.е. нажима или сенсорного контакта, пальца на клавиатуру при выборе символа “3”. Поскольку данная клавиша расположена на периферии клавиатуры, т.е. в иллюстрируемом случае это крайняя угловая клавиша, то не исключается возможность воздействия на нее как на индивидуальную клавишу. В общем случае, однако, попытка ввода символа “3” приводит к активации в различных комбинациях близлежащих клавиш “2”, “5”, “6”.
Следует учесть, что у данного варианта реализации изобретения имеются определенные ограничения объективного характера, а именно миниатюризация клавиатуры находится в прямой зависимости от анатомических особенностей оператора. При несоответствии размеров пальцев оператора размерам клавиатуры возможны случаи одновременной активации всех или большинства клавиш. Понятно, что одновременная активация всех клавиш серьезно затруднит процедуру устранения неопределенности в распознавании вводимого символа. На практике целесообразно подбирать клавиатуру такого размера, чтобы след пальца, т.е. подушечка пальца, привилегированного оператора не превышал 75 процентов площади клавиатуры.
Каждому из возможных вариантов одновременной активации клавиш приписывают свой индивидуальный код, который, как явствует из Фиг.1, затем передают в блок 2 перекодировки, где на основе записанной в блоке 2 таблицы соответствия распознают поступающие коды и осуществляют их преобразование в наиболее вероятный код “X”, соответствующий активации клавиши “3”. Именно код “X” затем передают через канал 3 в процессор 4 устройства, например сотового телефона или карманного компьютера. Любая неточность в попадании пальца оператора на группы клавиш, ассоциированных с кодом “X”, порождает в блоке 2 перекодировки другой код. Если при вводе вербальной информации процессор может быть запрограммирован на выбор наиболее вероятной буквы на основе встроенного частотного словаря используемого языка, то при вводе цифр или команд ошибку в большинстве случаев может исправить только сам оператор. Именно по этой причине заявляемый способ предусматривает вывод на дисплей при каждом нажатии клавиш списка возможных вариантов символа или команды, ассоциированных в большей или меньшей степени с активированной группой клавиш. Список выстраивается, как правило, в порядке убывания степени вероятности того, что активированная группа клавиш должна генерировать после обработки в блоке 2 перекодировки именно данный символ или команду. Оператор выбирает из списка тот символ или команду, которую он хотел бы закрепить за активированной группой клавиш.
Пример перекодировки активации клавиши или группы клавиш согласно изобретению приведен на Фиг.4, где в левом столбце указана клавиша с символом, который предполагает ввести оператор, а в правом столбце – наиболее вероятные сочетания этой клавиши с близлежащими клавишами, что обеспечивает генерацию клавиатурой различных кодов. Поскольку эти коды поступают затем в блок 2 перекодировки для преобразования, они далее называются “входными кодами”, в отличие от кодов, получающихся в результате преобразования в блоке 2 и называемых “выходными кодами”. Подразумевается, что в блоке 2 имеется запоминающее устройство в виде блока памяти, в который записывают исходную таблицу соответствия входных и выходных кодов. В представленной на Фиг.4 таблице приведено неисчерпывающее число вариантов сочетаний одновременно активируемых клавиш, например при попытке активировать клавишу “2” может возникнуть вариант активации группы клавиш в составе “1”, “2”, “4”, “5”, что не отражено в таблице.
Одним из основных отличительных признаков заявляемого изобретения по сравнению с прототипом является введение принципа обучаемости, т.е. адаптивности, блока 2 перекодировки, что проявляется в запоминании этим блоком “предпочтений” оператора в ходе первоначальной настройки аппарата. Оператор осуществляет набор всех возможных сочетаний клавиш, каждому из которых в таблице соответствия приписан один входной код и несколько выходных кодов, и из появляющихся на дисплее вариантов выбирает те, которые соответствуют, в большей или меньшей мере, его намерениям при вводе символа. Блок 2 перекодировки запоминает выбранные оператором варианты, и в следующий раз число предлагаемых вариантов значительно сокращается. При введении в блок перекодировки несложной программы с элементами самообучения достоверность вывода правильного кода будет повышаться в соответствии со статистическим значением, т.е. повторяемостью, данного сочетания клавиш при воспроизведении требуемого кода. В простейшем случае выбранный в предыдущей обучающей сессии вариант перемещают на первое место в списке вероятных вариантов. При проведении повторных обучающих сессий отсеивают наименее востребованные варианты, и за счет этого список сокращают до удобного для оператора размера, например до трех вариантов, что значительно экономит время выбора варианта в ходе практической эксплуатации телефона.
Таким образом, для облегчения дальнейшей работы с клавиатурой оператор должен провести несколько повторных обучающих сессий. Чем чаще выводимый на дисплей вариант одобряется оператором, тем более высокая степень достоверности ему присваивается и тем короче может быть выводимый список.
Кроме того, целесообразно задать блоку перекодировки инструкцию, согласно которой размещенный на верхней строке списка вариант рассматривается как одобренный по умолчанию, если оператор не отменит этот выбор в течение заранее заданного оператором временного интервала, например одной секунды.
Первоначальная настройка считается в основном завершенной, когда при активации групп клавиш на дисплей выводятся преимущественно правильные варианты, т.е. наиболее близкие к тем, которые соответствуют намерениям оператора.
Таким образом, настройку, т.е. адаптацию блока перекодировки, осуществляют путем проведения повторных сессий мануального ввода информации с клавиатуры, сопровождаемого подтверждением выбора правильного варианта ввода.
Следует отметить, что введение двухступенчатой кодировки с использованием предварительно закодированной клавиатуры и обучаемого блока перекодировки позволяет реализовать ряд новых возможностей.
Во-первых, клавиатуру имеет смысл делать сменной либо на аппаратном, либо на программном уровне. Это позволяет расширить сферу применения устройства, применяя одну клавиатуру для ввода буквенно-цифровой информации, а сменную для, например, команд. Кроме того, клавиатуру можно менять в зависимости от предпочтений оператора или его анатомических особенностей, а также при смене используемого оператором языка.
Во-вторых, блок 2 перекодировки тоже может быть сменным или извлекаемым. При извлеченном блоке 2 перекодировки оператор не может пользоваться устройством, например телефоном, поскольку процессор устройства не способен распознать генерируемые клавиатурой коды при одновременной активации группы клавиш. С другой стороны, при смене оператора может заменяться и блок перекодировки, тем более что каждый оператор индивидуально настраивает и обучает свой личный блок перекодировки. Подразумевается, что все необходимые данные о настройке адаптивного блока 2 перекодировки под конкретного оператора целесообразно сохранять во внешней памяти, например в компьютере, что позволит быстро настроить новый блок в случае утраты ранее использовавшегося блока. В этом варианте адаптацию блока перекодировки осуществляют путем записи в него индивидуальной программы, подготовленной для конкретного оператора.
Таким образом, заявляется способ мануального ввода информации, включающий в себя одновременную активацию оператором сочетания клавиш клавиатуры, в которой каждое из возможных для одновременной активации сочетание клавиш аппаратно или программно ассоциируют с индивидуальным кодом, генерируемым при одновременной активации данного сочетания клавиш, после чего сгенерированный код вводят в адаптируемый блок перекодировки, преобразующий данный индивидуальный входной код в наиболее вероятный выходной код, соответствующий конкретным символам, словам или командам, предварительно закрепленные за данным кодом, которые после обработки процессором устройства выводят на дисплей для осуществления оператором выбора требуемого символа или команды, после чего выбор символа или команды подтверждают, при этом в адаптируемом блоке перекодировки запоминают выбор оператора, присваивая ему наибольшую степень достоверности по сравнению с другими вероятными вариантами, среди которых оператор осуществлял свой выбор.
Следует отметить, что под сочетанием клавиш понимается не только группа близлежащих и непреднамеренно активированных клавиш, но и “аккорд”, т.е. одновременное активирование нескольких групп клавиш, например нажатие двумя пальцами двух групп клавиш, если это позволяют размеры клавиатуры и пальцев. Каждому такому аккорду, приписывают свой индивидуальный код, причем такой индивидуальный код может инициировать выдачу не только одного символа, но и заранее закрепленной за ним группы символов. Таблица соответствия, т.е. декодирования, может быть сформирована или адаптирована оператором с учетом его интересов, например один из аккордов может быть ассоциирован с паролем пользователя устройства или пин-кодом телефона.
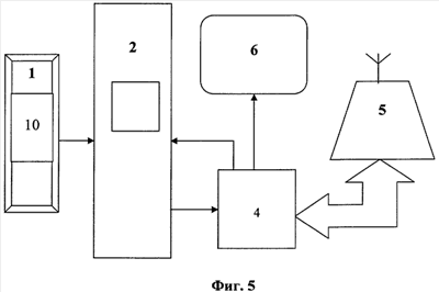
Заявляемая система (см. Фиг.5) состоит из
– блока 1 ввода буквенно-цифровой информации, выполненного в виде миниатюризированной буквенно-цифровой клавиатуры, в которую встроено устройство 10 кодировки клавиатуры, выполненное в аппаратном или программном варианте;
– адаптивного блока 2 перекодировки, снабженного запоминающим устройством, при этом выход блока 1 ввода буквенно-цифровой информации связан с первым входом адаптивного блока 2;
– процессора 4 исполнительного устройства, при этом исполнительное устройство выполнено, например, в виде телефона или компьютера, а выход адаптивного блока 2 связан с входом процессора 4 исполнительного устройства, кроме того, первый выход процессора 4 подключен ко второму входу адаптивного блока 2 перекодировки;
– дисплея 6, вход которого связан со вторым выходом процессора 4, при этом дисплей 6 является устройством отображения информации, поступающей из процессора 4 исполнительного устройства.
Кроме того, в систему целесообразно включить блок 5 связи с внешними устройствами. Блок 5 может быть реализован в виде передатчика в телефоне, рации, пульте дистанционного управления и т.п. Целесообразно также иметь в блоке 5 приемник внешних сигналов, что упрощает как программирование адаптивного блока 2 перекодировки, так и его обучение. На практике имеет смысл выполнять блок 5 связи в виде приемо-передатчика, подключенного к процессору 4 исполнительного устройства двусторонним каналом связи. При этом канал связи может быть проводным или беспроводным, в том числе, например, оптическим или радиоканалом.
В качестве существенных отличий от устройства, описанного в прототипе [3], следует отметить использование в системе адаптивной кодировки не только индивидуальных клавиш, но и группы клавиш, а также “аккордов”, т.е. сочетания двух и более групп клавиш, что значительно расширяет сферу применения системы и повышает ее быстродействие. Кроме того, двухступенчатая кодировка позволяет индивидуализировать устройство, поскольку серьезно затрудняет использование устройства кем-либо помимо владельца-оператора.
С другой стороны, если устройство предполагается сделать доступным для нескольких операторов, например служебный телефонный аппарат, передающийся сменщику, то индивидуальные настройки сохраняют в блоке памяти внешнего компьютера, к которому устройство подсоединяют по кабелю или в беспроводном режиме. Каждый оператор при передаче устройства другому оператору выводит свою программу настройки из устройства в компьютер, а затем устройство программируют либо в автоматическом режиме, либо в ручном режиме под другого оператора.
Алгоритм адаптивной настройки под конкретного оператора выглядит следующим образом (см. Фиг.6):
101. Формулируют задачу, например, хотят обеспечить ввод требуемого кода “3”.
102. Вводят первое сочетание клавиши “3” с соседними клавишами (например, нажимают группу клавиш “3”, “6”).
103. С помощью устройства отображения, например дисплея, получают информацию о возникающих вариантах – “3” или “6”.
104. Вводят подтверждение правильности задания данного символа путем выбора правильного (подразумеваемого при таком вводе) значения – в данном случае – “3”.
105. Повторяют последовательность 102, 103, 104 для последующих возможных сочетаний.
106. Повторяют последовательность действий 101, 102, 103, 104 для всех требуемых кодов (0-9, *, #)
Такая настройка необходима для того, чтобы обеспечить практическую возможность использования клавиатуры сверхмалого размера. При использовании такой клавиатуры оператор в большинстве случаев будет вынужден нажимать одновременно группу клавиш, поскольку они расположены очень близко одна от другой. С учетом этого оператору следует заранее настроить взаимодействие клавиатуры с блоком перекодировки с учетом координации движений, зрения, размера пальцев и клавиатуры.
При такой предварительной настройке одновременное нажатие группы клавиш не порождает проблем, поскольку происходит перекодировка кода от группы клавиш, т.е. входного кода, в требуемый выходной код, значение которого задается в блоке перекодировки с учетом адаптивной настройки.
Возможен также режим коррекции ошибок ввода, типичных для конкретного оператора.
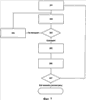
Предлагается, например, такой алгоритм коррекции ошибок ввода (см. Фиг.7):
201. Вводят символ или команду путем одновременной активации группы клавиш.
202. Проверяют по выведенной на дисплей информации совпадение введенного символа или команды с одним из сгенерированных в блоке перекодировки.
203. Проводят анализ совпадения желаемого и одного из выведенных на дисплей значений. Если отмечают совпадение, то переходят к п.205. Если желаемое значение не совпадает ни с одним из выведенных на дисплей, то переходят к п.204.
204. С помощью блока перекодировки расширяют список вариантов, добавляя в него варианты с меньшей степенью соответствия, выводят новый список на дисплей.
205. Оператор выбирает вариант и подтверждает ввод.
206. Проводят анализ статистики ошибок ввода.
207. Продолжают коррекцию ошибок ввода и при последующих ошибочных вводах производят индикацию, начиная с наиболее вероятных вариантов.
Следует отметить, что размер клавиатуры и индивидуальных клавиш при реализации заявляемого способа не имеет решающего значения, т.е. возможно наличие большого числа очень мелких, т.е. сверхминиатюрных, клавиш или ограниченного числа более крупных клавиш. В последнем случае для переключения с цифровой раскладки в буквенную, например в часть алфавита, возможно использование отдельного переключателя или выбранного оператором аккорда.
Кроме того, оператор имеет возможность динамически менять алгоритм перекодировки для работы с разными приложениями, что обусловлено параметрами обучающей программы. В простейшем случае выбор применяемого алгоритма, т.е. смена таблицы соответствия, осуществляют переключателем, однако смену алгоритма можно инициировать и другими способами, например с помощью активации выделенного для этой цели сочетания клавиш.
Реализация такой возможности значительно расширяет сферу применения заявляемой системы и способа.
Поясним это на следующем примере.
Клавиатура любого типа может использоваться не только для ввода буквенно-цифровой информации, например, в электронную записную книжку или карманный переводчик, но и для ввода различного рода команд. Включив в состав заявляемой системы блок связи с внешними устройствами, например инфракрасный, оптический или радиоканал связи с компьютером, телефоном, передатчиком или иным внешним исполняющим устройством, обеспечивают возможность подачи команд на эти устройства и скачивания информации с этих устройств (см. Фиг.5, где показан блок 5 связи с внешними устройствами).
В частности, установив связь с компьютером, оператор получает возможность значительно упростить и ускорить стадию первоначальной настройки вновь приобретенной системы ввода, скачав из компьютера ранее использовавшуюся программу. Аналогично, могут быть ассоциированы с определенными приложениями или с отдельными аккордами задачи по активации электронного замка, установленного в квартире или автомобиле, включению с пульта управления “закрытых” каналов телевидения, управлению “электронным кошельком” и т.п.
Таким образом, целесообразно, чтобы исполнительное устройство было выполнено либо в виде приемо-передающего блока телефона, либо в виде передающего блока дистанционного пульта управления внешними устройствами.
При этом подразумевается, что блок связи с внешними устройствами целесообразно выполнить с возможностью как передачи команд, так и приема информации по доступному каналу связи.
Для специалиста понятно, что изложенное выше описание системы и способа приведено, в основном, с целью иллюстрации подхода к решению задачи и что возможны иные практические варианты, не выходящие за рамки настоящего описания и формулы изобретения.
Формула изобретения
1. Способ ввода информации, включающий в себя этап предварительной настройки, при котором каждое из возможных для одновременной активации сочетание клавиш аппаратно или программно ассоциируют с индивидуальным кодом, генерируемым при одновременной активации данного сочетания клавиш, после чего сгенерированный код вводят в адаптируемый блок перекодировки, преобразующий данный индивидуальный входной код в наиболее вероятный выходной код, который после обработки процессором устройства выводят на дисплей для осуществления выбора требуемого символа и подтверждения выбора, причем после выбора требуемого символа и подтверждения выбора в адаптируемом блоке перекодировки запоминают сделанный выбор, присваивая ему наибольшую степень достоверности по сравнению с другими вероятными вариантами, среди которых осуществляли выбор, причем символ с наибольшей достоверностью принимается по умолчанию, если этот выбор не отменяют в течение задаваемого временного интервала, причем после повторного присвоения данному символу наибольшей степени достоверности список выводимых на дисплей вариантов сокращают за счет удаления вариантов с малой степенью достоверности.
2. Способ по п.1, отличающийся тем, что адаптацию блока перекодировки осуществляют путем создания таблицы соответствия в ходе проведения повторных сессий ручного ввода информации с клавиатуры, сопровождаемого подтверждением выбора правильного варианта ввода.
3. Способ по п.1, отличающийся тем, что адаптацию блока перекодировки осуществляют путем записи в него с внешнего компьютера индивидуальной программы, подготовленной для конкретного оператора и содержащей таблицу соответствия входных и выходных кодов.
4. Способ по п.1, отличающийся тем, что подтвержденную команду передают на внешнее устройство для осуществления ассоциированных с данной командой действий.
5. Система ввода информации, включающая в себя устройство ввода, выполненное в виде компактной клавиатуры, в которой активация клавиши или одновременно активированных групп клавиш ассоциируется с индивидуальным кодом; адаптивный блок перекодировки, снабженный запоминающим устройством, причем адаптивный блок перекодировки выполнен программируемым с возможностью преобразования входного кода в последовательность кодов и адаптивной коррекции ошибок ввода; дисплей; исполнительное устройство, снабженное процессором; блок связи с внешними устройствами, при этом выход устройства ввода соединен с первым входом адаптивного блока перекодировки с возможностью преобразования входного кода в выходной код, соответствующий конкретным символам в таблице соответствия кодов, хранящейся в адаптивном блоке перекодировки, ко второму входу адаптивного блока перекодировки подсоединен первый выход процессора с возможностью запоминания в адаптивном блоке перекодировки сделанного оператором выбора и присвоения такому выбору наибольшей степени достоверности по сравнению с другими возможными вариантами, среди которых осуществлялся выбор, второй выход процессора исполнительного устройства подключен к входу дисплея с возможностью отображения введенной оператором информации на дисплее.
6. Система по п.5, отличающаяся тем, что минимальный размер клавиатуры соизмерим с размером подушечки пальца оператора.
7. Система по п.5, отличающаяся тем, что адаптивный блок перекодировки выполнен с возможностью программирования путем ручной настройки.
8. Система по п.5, отличающаяся тем, что адаптивный блок перекодировки выполнен с возможностью автоматической настройки путем введения в блок таблицы соответствия кодов с внешнего компьютера.
9. Система по п.5, отличающаяся тем, что исполнительное устройство выполнено в виде приемо-передающего блока телефона.
10. Система по п.5, отличающаяся тем, что исполнительное устройство выполнено в виде передающего блока дистанционного пульта управления внешними устройствами.
11. Система по п.5, отличающаяся тем, что блок связи с внешними устройствами выполнен в виде приемо-передатчика, подключенного к процессору исполнительного устройства.
РИСУНКИ
|
|