|
|
(21), (22) Заявка: 2007106511/02, 20.02.2007
(24) Дата начала отсчета срока действия патента:
20.02.2007
(46) Опубликовано: 10.10.2008
(56) Список документов, цитированных в отчете о поиске:
SU 1376706 A1, 10.10.1995. RU 2130158 C1, 10.05.1999. US 3452453 A, 01.07.1969. GB 1386830 А, 12.03.1975. US 3888022 А, 10.06.1975.
Адрес для переписки:
197082, Санкт-Петербург, П-082, ул. Красного курсанта, 16, ВКА им.А.Ф.Можайского
|
(72) Автор(ы):
Богданов Филипп Олегович (RU), Клевцов Алексей Олегович (RU), Колдунов Сергей Анатольевич (RU), Колдунов Максим Сергеевич (RU), Яковлев Ярослав Всеволодович (RU)
(73) Патентообладатель(и):
Военно-космическая академия им. А.Ф. Можайского (RU)
|
(54) ТРЕНАЖЕР ДЛЯ ОБУЧЕНИЯ СТРЕЛЬБЕ ПО ДВИЖУЩИМСЯ МИШЕНЯМ
(57) Реферат:
Изобретение относится к средствам обучения стрелка стрельбе по нескольким движущимся целям, например танкам. Технический результат – приближение условий тренировки к реальным условиям. В тренажер для обучения стрельбе по движущимся мишеням введены несколько пар кинопроекторов, первый из которых в каждой паре содержит фильм с изображением цели с группой из нескольких меток, а второй кинопроектор содержит фильм с признаком поражения цели. Тренажер также содержит реле и блоки сравнения по количеству пар кинопроекторов, блок ввода условий выстрела, декодирующий блок и блок усиления. 1 ил.
Изобретение относится к средствам обучения стрелка стрельбе по нескольким движущимся целям, например танкам.
Известен стрелковый тренажер, содержащий формирователь изображения цели и ее метки, экран, оружие условного выстрела с прицелом, снабженным приемной оптической системой и фотоприемником (1).
Наиболее близким по технической сущности является устройство для контроля положения точки попадания при обучении стрельбе, содержащее экран, оружие условного выстрела с прицелом, снабженным приемной оптической системой и фотоприемником с фотоэлементом и усилителем, и кинопроектор. Данное устройство принято за ближайший аналог.
Недостатком прототипа является недостаточная степень приближения условий тренировки к реальным условиям.
Задачей изобретения является приближение условий тренировки к реальным условиям.
Указанная задача достигается тем, что в тренажере для обучения стрельбе по движущимся мишенями, содержащем экран, кинопроектор, оружие условного выстрела с прицелом и приемной оптической системой с фотоприемником, содержащем фотоэлемент, и усилителем введены несколько пар кинопроекторов, первый из которых в каждой паре содержит фильм с изображением цели с группой из нескольких меток, а второй кинопроектор содержит фильм с признаком поражения цели, реле и блоки сравнения по количеству пар кинопроекторов, блок ввода условий выстрела, декодирующий блок и блок усиления, при этом выходы фотоприемника соединены со входами блока усиления, выходы блока усиления соединены со входами декодирующего блока, выходы которого соединены с первыми входами соответствующих блоков сравнения, блок ввода условий выстрела соединен со вторыми входами блоков сравнения, выходы блоков сравнения соединены со входами реле, электродвигатели групп кинопроекторов через размыкающие контакты реле соединены с источником питания, осветительные лампы кинопроекторов, содержащих фильм с изображением признака поражения цели, через соответствующие замыкающие контакты реле соединены с источником питания, причем фотоприемник содержит фотоэлементы по числу меток.
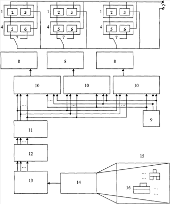
На чертеже 1 изображена принципиальная схема тренажера для трех целей, где 1 – первый кинопроектор из пары кинопроекторов с электродвигателем 2 и осветительной лампой 3, 4 – второй кинопроектор из пары с электродвигателем 5 и осветительной лампой 6, 7 – размыкающие контакты реле 8, 9 – блок ввода условий выстрела, 10 – блоки сравнения, 11 – декодирующий блок, 12 – блок усиления, 13 – фотоприемник с фотоэлементами по числу меток, 14 – оружие условного выстрела с прицелом, снабженным приемной оптической системой, 15 – экран и 16 – изображение цели с метками.
Тренажер работает следующим образом.
В исходном состоянии в кинопроектор 1 заправлен фильм с изображением цели и метками, в кинопроектор 4 заправлен фильм с изображением признака поражения цели, например фильм с изображением очага дыма и пламени.
При включении тренажера включаются электродвигатели 2 и 5 кинопроекторов 1 и 4 и на экран 15 проецируются изображения трех движущихся целей и трех групп меток, при этом для каждой пары кинопроекторов 1 и 4 траектория движения по экрану 15 изображения признака поражения целей, проецируемая кинопроектором 4, совпадает с траекторией движения целей с группой меток, проецируемой кинопроектором 1. Поскольку осветительные лампы 6 отключены контактами 7 реле 8, изображения признаков поражения целей не проецируются на экран 15.
В группе меток закодирована информация о цели – номер цели, дальность до цели, положение цели, причем эта информация (за исключением номера цели) изменяется в соответствии с перемещением изображения цели 16 по экрану 15.
Наводчик-оператор вводит в блок ввода условий выстрела 9 предполагаемую дальность до цели 16, а также тип снаряда (бронебойный, подкалиберный и т.д.) и производит условный выстрел. При этом сигнал с выходов блока ввода условий выстрела 9 поступает на вторые входы блоков сравнения 10. В момент выполнения условного выстрела ось прицела оружия условного выстрела 14 совмещена с изображением цели 16 с группой меток, при этом ось приемной оптической системы оружия условного выстрела 14 совмещена с группой меток. С приемной оптической системы оружия условного выстрела 14 изображение группы меток поступает на вход фотоприемника 13 с фотоэлементами по количеству меток в группе. С выходов фотоприемника 13 сигнал поступает на входы блока усиления 12, где происходит его усиление. С выходов блока усиления 12 сигнал поступает на входы декодирующего блока 11, где приводится к виду, удобному для сравнения с сигналом, поступающим с выходов блока ввода условий выстрела 9.
Сравнение сигнала, поступающего с выходов блока ввода условий выстрела 9, и сигнала, поступающего с выходов декодирующего блока 11, производится в блоке сравнения 10, при этом сигнал о первой цели поступает только на первые входы первого блока сравнения 10, сигнал о второй цели – только на первые входы второго блока сравнения 10 и т.д.
При равенстве сигналов на первых и вторых входах какого-либо блока сравнения 10 сигнал с его выхода поступает на реле 8. Реле 8 срабатывает, вследствие чего отключаются электродвигатели 2 и 5 кинопроекторов 1 и 4 и включается осветительная лампа 6 кинопроектора 4. При этом на неподвижное изображение цели 16 накладывается изображение признака поражения цели. Таким образом, на экране 15 появляется неподвижное изображение горящего танка. Таким же образом производится учебное поражение и двух оставшихся целей.
При ошибочном вводе данных в блок ввода условий выстрела 9, например при попытке поразить лобовую броню танка осколочным снарядом, ни одно реле 8 не срабатывает, и наводчик-оператор повторяет попытку.
Технические преимущества данного тренажера заключаются в приближении условий тренировки к реальным условиям за счет расширения возможностей наводчика-оператора: выбор дальности до цели, типа снаряда и т.д. Экономический эффект данного тренажера заключается в уменьшении времени, затрачиваемого на обучение наводчика-оператора стрельбе по движущимся целям, на 25-30%. На 20-25% также снижается и расход боеприпасов.
Предлагаемый тренажер может быть использован в ВС РФ для обучения наводчиков танков, БТР и БМП.
Источники информации
1. Патент США №3888022, кл. 35-25, 1975.
2. А.С. СССР №1376706, кл. F41G 3/26, 1995.
Формула изобретения
Тренажер для обучения стрельбе по движущимся мишеням, содержащий экран, оружие условного выстрела с прицелом и приемной оптической системой с фотоприемником, содержащим фотоэлемент, и усилителем, отличающийся тем, что он снабжен несколькими парами кинопроекторов с электродвигателями и осветительными лампами, при этом в каждой паре первый из кинопроекторов содержит фильм с изображением цели с группой из нескольких меток, а второй кинопроектор содержит фильм с признаком поражения цели, реле и блоками сравнения по количеству пар кинопроекторов, блок ввода условий выстрела, декодирующий блок и блок усиления, при этом выходы фотоприемника соединены с входами блока усиления, выходы блока усиления соединены с входами декодирующего блока, выходы которого соединены с первыми входами соответствующих блоков сравнения, блок ввода условий выстрела соединен со вторыми входами блоков сравнения, выходы блоков сравнения соединены с входами реле, электродвигатели кинопроекторов в каждой паре через размыкающие контакты реле соединены с источником питания, осветительные лампы кинопроекторов, содержащих фильм с изображением признака поражения цели через соответствующие замыкающие контакты реле соединены с источником питания, при этом фотоприемник содержит фотоэлементы по числу меток.
РИСУНКИ
MM4A – Досрочное прекращение действия патента СССР или патента Российской Федерации на изобретение из-за неуплаты в установленный срок пошлины за поддержание патента в силе
Дата прекращения действия патента: 21.02.2009
Извещение опубликовано: 27.09.2010 БИ: 27/2010
|
|