|
|
(21), (22) Заявка: 2007101769/06, 17.01.2007
(24) Дата начала отсчета срока действия патента:
17.01.2007
(46) Опубликовано: 10.10.2008
(56) Список документов, цитированных в отчете о поиске:
RU 2289720 С2, 27.01.2006. RU 2156377 С2, 20.09.2000. RU 9491 U1, 16.03.1999. RU 9490 U1, 16.03.1999. SU 920247 A, 12.07.1982. RU 2007610 C1, 15.02.1994. RU 2054573 C1, 20.02.1996. GB 1499636 A, 01.02.1978. GB 2089441 A, 23.06.1982. FR 2383325 A1, 06.10.1978.
Адрес для переписки:
644005, г.Омск, а/я 3919, ул. Избышева, 3, корп.2, ОАО “НИИТКД”
|
(72) Автор(ы):
Рубежанский Петр Николаевич (RU), Головаш Анатолий Нойович (RU), Тарута Виктор Федорович (RU), Баннов Владимир Владимирович (RU)
(73) Патентообладатель(и):
ОАО “Научно-исследовательский институт технологии контроля и диагностики железнодорожного транспорта” (ОАО “НИИТКД”) (RU), Рубежанский Петр Николаевич (RU)
|
(54) СТЕНД ДЛЯ ИСПЫТАНИЯ ТОПЛИВНОЙ АППАРАТУРЫ ДИЗЕЛЯ
(57) Реферат:
Изобретение относится к двигателестроению, в частности к производству стендов для испытания дизельной топливной аппаратуры. Изобретение позволяет повысить производительность и качество испытаний за счет исключения субъективных факторов при настройке топливных насосов высокого давления. Стенд для испытания топливной аппаратуры дизеля содержит насос высокого давления с реечным регулированием подачи топлива, шаговый двигатель с механизмом привода, преобразователь давления, микропроцессорный блок управления, гидравлическую сеть. Дополнительно введены компьютер и модуль сопряжения с компьютером, установленный с возможностью преобразования сигналов интерфейса, например сигналов стандарта RS232 в сигналы стандарта RS485. Компьютер связан управляющей связью с микропроцессорным блоком управления, в который введены мощные транзисторные ключи, имеющим управляющую связь с обмотками шагового двигателя. Шаговый двигатель снабжен винтовым механизмом привода реек топливного насоса через дополнительно введенный держатель. 1 ил.
Изобретение относится к двигателестроению, в частности к производству стендов для испытания дизельной топливной аппаратуры. Изобретение позволяет повысить производительность и качество испытаний за счет исключения субъективных факторов при настройке топливных насосов высокого давления.
Одним из главных преимуществ шаговых двигателей является возможность осуществлять точное позиционирование и регулировку скорости без датчика обратной связи. Это очень важно, так как такие датчики могут стоить намного больше самого двигателя. Однако это подходит только для систем, которые работают при малом ускорении и с относительно постоянной нагрузкой. В то же время системы с обратной связью способны работать с большими ускорениями и даже при переменном характере нагрузки. Если нагрузка шагового двигателя превысит его момент, то информация о положении ротора теряется и система требует базирования с помощью, например, концевого выключателя или другого датчика. Системы с обратной связью не имеют подобного недостатка.
Известен также электронный регулятор в системе топливоподачи дизель-генератора в составе системы водоснабжения. В состав схемы регулятора входят одиннадцать звеньев: двигатель внутреннего сгорания (дизель); топливный насос высокого давления распределительного типа; шаговый двигатель с редуктором; синхронный генератор; система возбуждения синхронного генератора; асинхронный двигатель привода центробежного насоса; центробежный насос; гидравлическая сеть; тахогенератор; преобразователь давления; микропроцессорный блок управления (Агеев В.А. Электронный регулятор в системе топливоподачи дизель-генератора. – Изд. Мордовского госуниверситета).
Применение в качестве исполнительного механизма шагового двигателя ограничивается сложностью схемы управления последним: требуется многоканальный (по числу фаз двигателя) усилитель мощности и цифровая электронная схема, формирующая последовательности управляющих импульсов. Собственно говоря, последняя и является наиболее сложным элементом системы управления шаговым двигателем. Только применение микропроцессоров в управляющем устройстве позволяет добиться быстродействия, возможности реализации различных управляющих законов, снизить массогабаритные показатели.
Предлагаемым изобретением решается задача повышения топливной экономичности и снижения токсичности двигателя внутреннего сгорания.
Стенд для испытания топливной аппаратуры дизеля, содержащий насос высокого давления с реечным регулированием подачи топлива, шаговый двигатель с механизмом привода, гидравлическую сеть, микропроцессорный блок управления, отличающийся тем, что дополнительно введены компьютер и модуль сопряжения с компьютером, установленный с возможностью преобразования сигналов интерфейса, например сигналов стандарта RS232 в сигналы стандарта RS485, при этом компьютер связан управляющей связью с микропроцессорным блоком управления, в который введены мощные транзисторные ключи, имеющим управляющую связь с обмотками шагового двигателя, а шаговый двигатель снабжен винтовым механизмом привода реек топливного насоса через дополнительно введенный держатель.
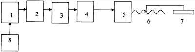
Изобретение поясняется схемой, представленной на чертеже.
Стенд для испытания топливной аппаратуры дизеля содержит модуль 1 сопряжения с компьютером, микропроцессорный блок управления 2, микросхемы 3, 4, шаговый двигатель 5, винтовое соединение 6, держатель 7 реек топливных насосов высокого давления, преобразователь давления 8.
Стенд функционирует следующим образом.
Модуль 1 сопряжения с компьютером (не показан), содержащим программу испытания топливного насоса, преобразует электрические сигналы интерфейса стандарта RS232 в сетевой стандарт RS485. Микропроцессорный блок управления 2 производит проверку правильности получения команды и на ее основе формирует электрические сигналы, несущие информацию о направлении вращения вала, количестве шагов и других параметрах работы шагового двигателя 5 для микросхемы 3 блока управления 2.
Затем фазированные в нужном порядке сигналы подаются с выхода микросхемы 3 на микросхему 4 блока управления 2, содержащую мощные транзисторные ключи. Микросхема 4 усиливает эти сигналы пропорционально величине тока для запитки обмоток шагового двигателя 5, вал которого получает вращение и через винтовой механизм 6 передвигает держатель 7 реек топливного насоса высокого давления на заданную величину. Форсунки топливного насоса подают заданное количество топлива в дизель, а преобразователь давления 8 подает соответствующий сигнал по давлению топлива на компьютер и программа корректирует подачу топлива на топливный насос. Этим достигается точность подачи топлива в дизель при испытании на стенде.
Промышленная применимость обеспечивается технологией изготовления отдельных элементов стенда.
Формула изобретения
Стенд для испытания топливной аппаратуры дизеля, содержащий насос высокого давления с реечным регулированием подачи топлива, шаговый двигатель с механизмом привода, преобразователь давления, микропроцессорный блок управления, гидравлическую сеть, отличающийся тем, что дополнительно введены компьютер и модуль сопряжения с компьютером, установленный с возможностью преобразования сигналов интерфейса, например, сигналов стандарта RS232 в сигналы стандарта RS485, при этом компьютер связан управляющей связью с микропроцессорным блоком управления, в который введены мощные транзисторные ключи, имеющим управляющую связь с обмотками шагового двигателя, а шаговый двигатель снабжен винтовым механизмом привода реек топливного насоса через дополнительно введенный держатель.
РИСУНКИ
|
|