|
|
(21), (22) Заявка: 2007106296/06, 19.02.2007
(24) Дата начала отсчета срока действия патента:
19.02.2007
(46) Опубликовано: 10.10.2008
(56) Список документов, цитированных в отчете о поиске:
RU 54631 U1, 10.07.2006. RU 162162 A1, 16.04.1964. RU 2226646 С2, 10.04.2004. RU 30848 U1, 10.07.2003. US 5953900 A1, 21.09.1999. US 5644911 A1, 08.07.1997.
Адрес для переписки:
248010, г.Калуга, пер. Литейный, 11, кв.4, В.А. Федорову
|
(72) Автор(ы):
Фаворский Олег Николаевич (RU), Леонтьев Александр Иванович (RU), Федоров Владимир Алексеевич (RU), Мильман Олег Ошеревич (RU)
(73) Патентообладатель(и):
Фаворский Олег Николаевич (RU), Леонтьев Александр Иванович (RU), Федоров Владимир Алексеевич (RU), Мильман Олег Ошеревич (RU)
|
(54) ЭЛЕКТРОГЕНЕРИРУЮЩЕЕ УСТРОЙСТВО С ВЫСОКОТЕМПЕРАТУРНОЙ ПАРОВОЙ ТУРБИНОЙ
(57) Реферат:
Изобретение относится к области энергетики и предназначено для производства электроэнергии с использованием высокотемпературной паровой турбины с комбинированным, в том числе водородным топливом. Устройство содержит паровой котел, установку для паровой конверсии природного газа в водород, установку для получения кислорода из воздуха, высокотемпературный Н2/О2 пароперегреватель, паровую турбину с электрогенератором и конденсатором, утилизационный котел. Изобретение обеспечивает высокоэффективное непрерывное производство электроэнергии. 1 ил.
Устройство относится к области энергетики и может быть использовано для производства электроэнергии с использованием комбинированного органического и водородного топлива.
Известно устройство (Патент RU на полезную модель №30848 С2 от 10.10.2002 г.), содержащее паровой котел, Н2/O2-парогенератор, паровую и газопаровую турбину с электрогенераторами, систему генерации водорода и кислорода с использованием электролиза и систему их аккумулирования.
Его недостатком является то, что оно использует для получения Н2 и O2 электролизер, содержит две турбины и два электрогенератора, а газопаровая турбина на водородном топливе может работать только периодически с интервалом, необходимым для накопления водорода и кислорода в специальных установках.
Наиболее близким по технической сущности является устройство (патент RU на полезную модель №54631 от 08.06.05 г.), содержащее паровой котел, установку для производства водорода конверсией из природного газа, Н2/О2 – парогенератор (высокотемпературный Н2/О2-пароперегреватель), паровую турбину с электрогенератором и конденсатором пара, теплоутилизационный котел.
К его недостаткам относится то, что не указано допустимое количество неконденсирующихся газов в Н2 и О2 поступающих в Н2/О2-парогенератор, соотношение расходов Н2 и O2. Эти показатели могут повлиять на работу конденсатора и снижение энергоэффективности установки в целом. Не указаны источники и рабочие среды для получения кислорода и охлаждения проточной части турбины.
Цель изобретения – создание электрогенерирующего комплекса для высокоэффективного непрерывного производства электроэнергии с использованием комбинированного, в том числе водородного топлива, а также исключающего потери энергии при транспорте и хранении водорода.
Сущность изобретения заключается в том, что устройство содержит паровой котел, высокотемпературный Н2/О2-пароперегреватель, теплоутилизационный котел, паровую турбину с электрогенератором и конденсатором, установку для получения водорода из природного газа методом конверсии, а новым является то, что в устройство включена установка для производства кислорода методом разделения воздуха, а суммарные примеси неконденсирующихся газов при температуре от 20 до 100°С в водороде и кислороде должны быть менее 0,5% по объему, причем входы в высокотемпературный пароперегреватель соединены с выходом парового котла и выходами из установок для производства водорода и кислорода с расходами по водороду и кислороду в пропорциях, близких (около ±1%) к стехиометрическим, для обеспечения их полного сгорания в среде водяного пара без промежуточной теплообменной поверхности, а выход высокотемпературного пароперегревателя соединен с входом в паровую турбину, причем выход установки для производства водорода по уходящим газам соединен с газовым трактом теплоутилизационного котла, и, кроме того, выход из теплоутилизационного котла по пару соединен с промежуточным вводом в паровую турбину и (или) системой охлаждения проточной части паровой турбины.
Включение в состав электростанции установки для производства водорода из природного газа и установки для производства кислорода методом разделения воздуха позволит обеспечить непрерывную работу паровой турбины с номинальной мощностью при высоких начальных температуре и давлении. Высокая температура водяного пара до 2000 К на входе в паровую турбину за счет сжигания водорода с кислородом в среде водяного пара без промежуточной теплообменной поверхности после его выхода из парового котла в высокотемпературном Н2/О2-пароперегревателе обеспечивает ее работу в режимах, характерных для газовых турбин, а выход паровой турбины связан с конденсатором пара, обеспечивающим давление ниже атмосферного. Увеличение начальной и уменьшение температуры на выходе из турбины, а также уменьшение влажности пара позволит повысить энергоэффективность производства электроэнергии.
Следует отметить, что нагрев водяного пара в современных паровых котлах выше 900 К фактически невозможен из-за пережога труб независимо от вида топлива (природный газ, водород, уголь и т.д.).
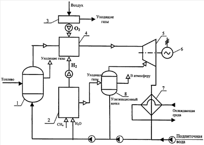
Схема предлагаемого устройства представлена на чертеже.
Устройство содержит паровой котел 1, установку для парового производства водорода из природного газа методом конверсии 2, установку для производства кислорода методом разделения воздуха 3, высокотемпературный Н2/О2-пароперегреватель 4, паровую турбину 5 с электрогенератором 6 и конденсатором 7, утилизационный котел 8.
Устройство работает следующим образом.
Из парового котла 1 пар поступает в высокотемпературный Н2/О2-пароперегреватель 4. В высокотемпературном Н2/О2-пароперегревателе водяной пар перегревается за счет поступления и сжигания в нем водорода с кислородом в среде водяного пара без промежуточной теплообменной поверхности. Для полезного использования энергии уходящих газов из установки для конверсии природного газа в водород установлен утилизационный котел 8, выход пара из которого связан с промежуточным вводом пара в турбину 5 с электрогенератором 6 и (или) с системой охлаждения проточной части турбины. Далее пар поступает в конденсатор 7.
Указанные особенности устройства позволяют достигнуть более высокого коэффициента полезного действия по выработанной электроэнергии по отношению к существующим паротурбинным установкам. Достоинством данного устройства является то, что для генерации пара и обеспечения его начального перегрева могут быть использованы уголь, мазут, альтернативные виды топлива и возобновляемые источники энергии. Включение в состав устройства установки для производства водорода из природного газа методом конверсии позволяет исключить затраты на транспорт и хранение водорода, исключает возможность взрыва большого количества водорода, обеспечивает непрерывность работы устройства с номинальной мощностью.
Формула изобретения
Электрогенерирующее устройство с высокотемпературной паровой турбиной для непрерывного производства электроэнергии, содержащее паровой котел, паровую турбину с электрогенератором и конденсатором, высокотемпературный Н2/О2-пароперегреватель, теплоутилизационный котел, установку для производства водорода из природного газа методом конверсии, отличающееся тем, что в устройство включена установка для производства кислорода методом разделения воздуха, а суммарные примеси неконденсирующихся газов при температуре от 20 до 100°С в водороде и кислороде должны быть менее 0,5% по объему, причем входы в высокотемпературный пароперегреватель соединены с выходом парового котла и выходами из установок для производства водорода и кислорода с расходами по водороду и кислороду в пропорциях близких (около ±1%) к стехиометрическим для обеспечения их полного сгорания в среде водяного пара без промежуточной теплообменной поверхности, а выход высокотемпературного пароперегревателя соединен с входом в паровую турбину, причем выход установки для производства водорода по уходящим газам соединен с газовым трактом теплоутилизационного котла и, кроме того, выход из теплоутилизационного котла по пару соединен с промежуточным вводом в паровую турбину и (или) системой охлаждения проточной части паровой турбины.
РИСУНКИ
|
|