|
|
(21), (22) Заявка: 2004135569/06, 07.05.2003
(24) Дата начала отсчета срока действия патента:
07.05.2003
(43) Дата публикации заявки: 20.06.2005
(46) Опубликовано: 10.10.2008
(56) Список документов, цитированных в отчете о поиске:
US 5564897 А, 15.10.1996. US 4425078 А, 10.01.1984. US 4875828 А, 24.10.1989. US 5462403 А, 31.10.1995. US 3067983 А, 11.12.1983. RU 2145667 C1, 20.02.2000.
(85) Дата перевода заявки PCT на национальную фазу:
06.12.2004
(86) Заявка PCT:
FR 03/01415 (07.05.2003)
(87) Публикация PCT:
WO 2004/101958 (25.11.2004)
Адрес для переписки:
103735, Москва, ул. Ильинка, 5/2, ООО “Союзпатент”, пат.пов. О.Ф.Ивановой
|
(72) Автор(ы):
БАЙЁЛЬ Пьер Ив (FR), ГУ Себастьен (FR), ЛЕФЛОШ Рене (FR), МАЗЗОТТА Патрис (FR), РАДЕЛЬЖАК Габриель (FR), РОЛЕН Доминик (FR), РЕПЮССАР Ален (FR), САН БАЗИЛИО Мишель (FR)
(73) Патентообладатель(и):
СНЕКМА МОТЕР (FR)
|
(54) СТАТОР ТУРБОМАШИНЫ И СПОСОБЫ ЕГО СБОРКИ И РАЗБОРКИ
(57) Реферат:
Статор турбомашины содержит корпус и направляющие лопатки, установленные в соответствующих канавках корпуса посредством корней направляющих аппаратов ступеней, состоящих из угловых секторов. Направляющие лопатки чередуются с лопатками ротора, при этом корпус статора состоит из кольцевых кожухов, каждый из которых снабжен соединительными фланцами. Канавки содержат первый паз с одной стороны и осевые ориентирующие штифты, а также второй паз с противоположной стороны, снабженный осевой пружиной растяжения и частично закрытый радиально ориентированным выступом, снабженным пазом для размещения криволинейных крюков угловых секторов направляющих аппаратов под этот выступ. Способ установки указанного выше статора турбомашины заключается в том, что сначала располагают кожухи по отдельности вокруг ротора. Затем вставляют в радиальном направлении угловые сектора направляющих аппаратов между кожухами и вводят эти кожухи в контакт посредством осевого движения в корпусе. Производят их соединение сразу же после установки в канавки направляющих лопаток направляющего аппарата. Способ разборки указанного выше статора турбомашины осуществляют следующим образом. Сначала отсоединяют и разделяют кожухи посредством осевого движения в корпусе и извлекают из канавок направляющие лопатки угловых секторов направляющего аппарата. Затем перемещают их в радиальном направлении между кожухами. Изобретения позволяют упростить сборку и разборку статора компрессора низкого давления турбомашины, а также исключить необходимость в удерживающем инструменте при его сборке и разборке. 3 н. и 3 з.п. ф-лы, 5 ил.
Это описание относится к статору турбомашины, а в частности – к способам сборки и разборки, которые можно использовать при наличии такого статора.
Областью применения этого изобретения являются вращающиеся турбомашины, в которых статор несет неподвижный блок лопаток, называемых направляющими лопатками ступеней, которые чередуются с расположенными по кругу поворотными лопатками ступеней на роторе. Сборка и разборка таких машин обычно является сложной ввиду необходимости установки ступеней лопаток, что делает операции технического обслуживания, в частности, длительными и дорогостоящими. Вот почему наружный корпус статора в конструкции статора, показанной на фиг.1, содержит два полукруглых полукожуха 1 (показан только один, а другой аналогичен и симметричен ему), соединенные друг с другом плоскими фланцами 2, снабженными полукруговыми пазами 3, в которых скользят угловые секторы 4 направляющих лопаток ступени 5. Движения кольцевых секторов 4, скользящих в пазах 3, нужно стопорить, что достигается с помощью планки 6 около пазов 3 на стыке полукожухов 1 между соединительными фланцами 2, чтобы предотвратить движение угловых секторов 4.
Разобрать этот конкретный статор можно очень легко, поскольку все, что необходимо, это разъединить фланцы 2 путем отвинчивания болтов, и отделить друг от друга полукожухи 1 простым движением в радиальном направлении. Угловые секторы 4 можно также легко извлечь из канавок 3, вследствие чего оказываются полностью раскрытыми лопасти ротора. Однако имеется и серьезный недостаток, заключающийся в том, что сборка полукожухов 1 получается не очень точной, и приходится оставлять в машине зазоры величиной несколько тысячных или несколько десятых миллиметра, что снижает ее работоспособность, поскольку появляется источник утечек газа. Следует также отметить, что планка 6 стопорит только весь узел направляющих лопаток ступеней 5 в целом, что не препятствует движению угловых секторов 4 и возникновению вибраций. Вот почему привлекательными являются также другие конструкции статора.
В документе US 5564897 описана еще одна конструкция, в которой корпус состоит из круговых кожухов, собранных друг с другом посредством винтов, причем сборку самих кожухов осуществляют друг после друга. Пазы, в которые вставлены цапфы лопаток ступеней, используются для установки лопаток путем радиального движения между кожухами, и тогда сборку осуществляют за счет осевого движения, подводящего кожухи друг к другу. Лопатки закреплены крюками, выступающими на обеих гранях, и входят в вырезы, выполненные в противоположных гранях канавок. И, наконец, осевые центрирующие штифты стопорят движение лопаток в пазах в тангенциальном направлении.
Однако машина, описанная в документе US 5564897, имеет довольно простую конструкцию, а конкретная компоновка в сборе предпочтительно предназначена для компрессора низкого давления. Машины для воздушных судов сложнее, и в этом случае необходимо техническое обслуживание для компрессора высокого давления, а более конкретно – для ступеней, расположенных ближе к камере сгорания, которые подвергаются воздействию высоких давлений и температур. Это именно то положение в самом сердце машины, в котором труднее всего извлекать лопасти и лопатки для ремонта. В известных компоновках статор машины приходится разбирать спереди назад в этой области больших механических напряжений, а также приходится удалять ротор машины. Конструкция, описанная в документе US 5564897, как таковая неприменима, по меньшей мере, по двум причинам: кожухи не могут свободно перемещаться в осевом направлении, если машину разбирают, по причинам, которые будут описаны ниже, а лопатки не закреплены должным образом, когда кожухи не собраны, и это обуславливает потенциальную необходимость использования удерживающего инструмента, что в этом случае является проблемой, поскольку инструменты нельзя использовать без соответствующего доступа к лопаткам, чтобы их можно было вставлять и удалять.
Изобретение, предлагаемое в данной заявке, обеспечивает средство извлечения лопаток статора посредством радиального движения после осевого движения для разведения круговых кожухов, собранных для образования корпуса, как описано в известных технических решениях, но компоновка является новой, поскольку упомянутый результат можно получить даже для лопаток компрессора высокого давления в камере сгорания или другой области, доступ в которую затруднен, в сложной и довольно малой авиационной турбомашине.
В соответствии с настоящим изобретением предложен статор турбомашины, содержащий корпус и направляющие лопатки, установленные в соответствующих канавках корпуса посредством корней, направляющих аппаратов ступеней, состоящих из угловых секторов. Направляющие лопатки чередуются с лопатками ротора, при этом корпус статора состоит из кольцевых кожухов, каждый из которых снабжен соединительными фланцами, а канавки содержат первый паз с одной стороны и осевые ориентирующие штифты. При этом канавки содержат второй паз с противоположной стороны, снабженный осевой пружиной растяжения и частично закрытый радиально ориентированным выступом, снабженным пазом для размещения криволинейных крюков угловых секторов направляющих аппаратов под этот выступ.
Предпочтительно, чтобы корпус был окружен наружной крышкой, состоящей из двух полукожухов, несущей направляющие лопатки направляющего аппарата предшествующей ступени, расположенного перед наиболее удаленным кожухом, а первые пазы были ориентированы в направлении упомянутого наиболее удаленного кожуха.
Корпус в предложенном изобретении образует часть компрессора высокого давления, а направляющие лопатки, установленные на нем, расположены рядом с камерой сгорания турбомашины, причем конусность корпуса статора уменьшается в направлении к камере сгорания, но оказывается меньшей, чем у кожуха, размещенного перед корпусом. Каждый из кожухов выполнен с возможностью скольжения вперед за пределы лопаток ротора ступеней, перед которыми он простирается, когда устанавливают статор. Кроме того, кожухи содержат радиально ориентированный выступ в качестве внутренней опоры.
При сборке указанного выше статора турбомашины сначала располагают кожухи по отдельности вокруг ротора, затем вставляют в радиальном направлении угловые сектора направляющих аппаратов между кожухами, вводят эти кожухи в контакт посредством осевого движения в корпусе и соединяют их сразу же после установки в канавки направляющих лопаток направляющего аппарата.
Разборка предложенного статора включает отсоединение и разделение кожухов посредством осевого движения в корпусе, извлечение из канавок направляющих лопаток угловых секторов направляющего аппарата, а также перемещение их в радиальном направлении между кожухами.
Наибольшая оригинальность заключается в том, что лопатки остаются закрепленными посредством одного из кожухов даже тогда, когда смещение рядом расположенного кожуха высвободило их – корни лопаток снабжены с одной стороны криволинейными крюками, которые входят в канавку дополняющий формы, частично закрытую радиально ориентированным выступом, который удерживает крюки в этой канавке. На дне канавки установлена осевая пружина растяжения, которая оказывает усилие на крюк и поддерживает его и остальную часть лопатки в фиксированном положении: тогда не нужны никакие инструменты со стороны, чтобы гарантировать точную повторную сборку статора.
Теперь, со ссылками на следующие чертежи, будут описаны другие аспекты, подробности и характеристики изобретения:
на фиг.1 изображен корпус статора известного уровня техники;
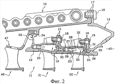
на фиг.2 изображен корпус статора в соответствии с изобретением;
на фиг.3-5 изображены этапы его сборки.
На фиг.2 показано, что статор содержит наружную крышку 10, удерживающую корпус 11, который в этом случае состоит из переднего кожуха 12, заднего кожуха 13 и амортизирующего кольца 14 (образующего третий кожух в смысле изобретения); кожухи 12 и 13 находятся рядом друг с другом и скреплены друг с другом болтами с помощью пар фланцев 15, причем задний кожух 13 и амортизирующее кольцо 14 скреплены друг с другом болтами с помощью пар фланцев 16; соединительные болты обозначены позицией 18. Кожухи 12 и 13 простираются по кругу перед амортизирующим кольцом 14.
Описываемый здесь корпус 11 находится с расположенной ниже по потоку стороны компрессора высокого давления турбомашины в контакте с камерой сгорания, которая не показано подробно, но присутствует в смежной зоне 45 за амортизирующим кольцом 14. Следовательно, передняя часть турбомашины соответствует левой части фиг.2 и последующих чертежей. Крышка 10 несет, по меньшей мере, одну ступень 46 направляющих лопаток со стороны, расположенной выше по потоку, к которым применимо это изобретение. Крышка 10 состоит из двух полукруглых половин, собранных вдоль противоположных прямых линий (сборка в полукожухах) таким образом, что ее можно легко разобрать, не обуславливая при этом неточности будущей сборки, которые, в частности, маловероятны в этом случае, поскольку кожух 12 и амортизирующее кольцо 14 обеспечивают надлежащую центровку, а крышка 10 не подвергается воздействию больших температурных нагрузок.
Канавки 19 и 20, продольно направленные внутрь статора, совместно используемые задним кожухом 13, передним кожухом 12 и амортизирующим кольцом 14, соответственно, расположены под парой фланцев 15 и 16 соответственно. Канавки 19 и 20 напоминают канавки, показанные в конструкции на фиг.1, и поэтому используются для крепления направляющих лопаток двух ступеней 21 и 22, корни 23 которых входят в эти канавки, как показано на чертежах. Они содержат сзади крюк 24, криволинейный и обращенный сначала назад, а затем наружу, который входит в паз 25, занимаемый витой круглой пружиной 26, которая оказывает усилие на заднюю грань крюка 24 и поэтому толкает корень 23 вперед, и содержат крюк 27 спереди, обращенный вперед, который входит в паз 28 в соседнем элементе корпуса. Этот крюк 27 имеет пазы и включает в себя штифт 29, установленный с натягом в просверленное отверстие 30 в этом корпусном элементе, но выступающий из него наружу будучи обращен назад. Штифт 29 препятствует угловому повороту сектора направляющих лопаток ступени 21 или 22, в который он проникает; в предпочтительном варианте, для каждого направляющего сектора может быть предусмотрен один штифт, причем каждый штифт проходит через паз в крюке 27.
Прежде чем перейти к описанию способа сборки и разборки статора, полезно напомнить, что каждый из таких конструктивных элементов как задний кожух 13 и амортизирующее кольцо 14 снабжен радиально ориентирующим выступом 31 вокруг их канавки 25, в частности, окружающим вырез снаружи и снабженным пазом 32, местами несколько более широким, чем криволинейные крюки 24 угловых секторов направляющих лопаток, и что этот выступ 31 используется для крепления крюка 24 в канавке 25, а также для опирания корпусного элемента в зоне его передней части вблизи его соединительного фланца 15 или 16 путем саморегулирования в пределах концентричного участка этого элемента. И, наконец, передний кожух 12 содержит ребро 33 в зоне своей передней части, конец которого изогнут для оказания нажима на крюк 34 наружной крышки 10.
Перейдем теперь к описанию фиг.3, где представлен соответствующий участок машины в разобранном состоянии с удаленной крышкой 10: кожухи 12 и 13 и амортизирующее кольцо 14 расположены вокруг ротора 35 машины с помощью обычных инструментов специального типа, используемых в данном случае, обозначенных позицией 36 и представляющих собой оправки или опорные кольца, поддерживаемые посредством неподвижного каркаса и крепежных штифтов. Поэтому инструменты 36, окружающие кожухи 12 и 13, расположены снаружи на свободных местах, что упрощает их использование. Ротор 35 несет последовательность ступеней поворотных лопаток 37, 38 и 39, между которыми приходится вставлять ступени направляющих лопаток. Корпус 11 содержит поверхности 40, ограничивающие поток газа, которые обычно расположены перед ступенями поворотных лопаток 37-39, но еще не находятся в своем окончательном положении, потому что кожухи 12 и 13 смещены далеко вперед, а амортизирующее кольцо 14 смещено немного назад. Кожухи 12 и 13 перемещаются над лопатками 37 и 38 ступеней ротора, перед которыми в собранном состоянии простираются их ограничивающие поверхности 40; это перемещение оказывается возможным ввиду небольшой конусности в корпусе 11, которая уменьшается по направлению к камере 45 сгорания, тогда как конусность компрессоров высокого давления обычно больше; эта традиционная конусность сохранена в некоторых других местах, например на наружном кожухе 47 направляющих лопаток предшествующей ступени 46. Изобретение применимо для перемещения кожухов 12 и 13 в том направлении, в котором увеличивается диаметр машины, для раскрытия направляющих лопаток ступеней 21 и 22, и противоположном направлении, которое было бы естественным, но которое оказывается невозможным из-за присутствия в зоне камеры 45 сгорания, которая не подлежит разборке. Вместе с тем, извлечение ступени 46 направляющих лопаток оказывается простым.
Первый этап сборки заключается в установке направляющих лопаток задней ступени 22 на свое место между используемыми лопатками 38 и 39 ступеней посредством центростремительного движения их угловых секторов, позволяющего им проходить друг за другом через паз 32, после чего они движутся в направлении наклона под углом вдоль выреза 25. Как обычно, они смещаются на полсектора, когда полусектор установлен, так что ни один из них не простирается полностью перед пазом 32. Когда направляющие лопатки задней ступени 22 полностью собраны, можно переместить задний кожух 13 назад, чтобы вставить крюки 27 в паз 28 и оказать на них нажим, вводя в контакт с выступом 31: это положение показано на фиг.4. Пружина 26 правильно ориентирует крюки 27 без необходимости применения каких бы то ни было инструментов для опирания секторов направляющих лопаток ступени 22. Можно заметить, что кожухи 12 и 13 вследствие этого оказываются надежно разделенными, так что элементы направляющих лопаток передней ступени 21 могут скользить между ними так же, как в случае ступени 22, оказываясь между поворотными лопатками 37 и 38 ступеней. Затем передний кожух 12 перемещают назад, а амортизирующее кольцо 14 перемещают вперед, так что корпусные элементы можно полностью соединить за счет контакта между парой фланцев 15 и фланцев 16. После этого можно установить наружную крышку 10. Следует отметить, что можно довольно легко добраться до направляющих лопаток ступеней 21 и 22 или поворотных лопаток 37, 38 и 39 ступеней без необходимости разборки корпуса машины, и это дает жесткость и точность. Разборка оказывается столь же простой – за счет проведения тех же операций в обратном порядке: она должна предусматривать разделение кожухов и отвод их друг от друга путем осевого движения в машине, извлечения угловых секторов направляющих лопаток из канавок и перемещения их в ходе радиального движения между кожухами.
Формула изобретения
1. Статор турбомашины, содержащий корпус (11) и направляющие лопатки, установленные в соответствующих канавках (19, 20) корпуса посредством корней (23) направляющих аппаратов (21, 22) ступеней, состоящих из угловых секторов, причем направляющие лопатки чередуются с лопатками (37, 38, 39) ротора, при этом корпус статора состоит из кольцевых кожухов (12, 13, 14), каждый из которых снабжен соединительными фланцами (15, 16), причем канавки содержат первый паз (28) с одной стороны и осевые ориентирующие штифты (29), отличающийся тем, что канавки содержат второй паз (25) с противоположной стороны, снабженный осевой пружиной (26) растяжения и частично закрытый радиально ориентированным выступом (31), снабженным пазом (32) для размещения криволинейных крюков угловых секторов направляющих аппаратов под этот выступ.
2. Статор турбомашины по п.1, отличающийся тем, что корпус (11) окружен наружной крышкой (10), состоящей из двух полукожухов, несущей направляющие лопатки направляющего аппарата (46) предшествующей ступени, расположенного перед наиболее удаленным кожухом (12), причем упомянутые первые пазы (28) ориентированы в направлении упомянутого наиболее удаленного кожуха.
3. Статор турбомашины по п.1 или 2, отличающийся тем, что корпус образует часть компрессора высокого давления, а направляющие лопатки, установленные на нем, расположены рядом с камерой (45) сгорания турбомашины, причем конусность корпуса статора уменьшается в направлении к камере сгорания, но оказывается меньшей, чем у кожуха (47), размещенного перед корпусом, при этом каждый из кожухов выполнен с возможностью скольжения вперед за пределы лопаток ротора ступеней, перед которыми он простирается, когда устанавливают статор.
4. Статор турбомашины по п.1, отличающийся тем, что кожухи содержат радиально ориентированный выступ (31) в качестве внутренней опоры.
5. Способ установки статора турбомашины по одному из пп.1-4, отличающийся тем, что располагают кожухи (12, 13, 14) по отдельности вокруг ротора, вставляют в радиальном направлении угловые сектора направляющих аппаратов между кожухами, вводят эти кожухи в контакт посредством осевого движения в корпусе и соединяют их сразу же после установки в канавки направляющих лопаток направляющего аппарата.
6. Способ разборки статора по одному из пп.1-4, отличающийся тем, что при его осуществлении отсоединяют и разделяют кожухи посредством осевого движения в корпусе, извлекают из канавок направляющие лопатки угловых секторов направляющего аппарата и перемещают их в радиальном направлении между кожухами.
РИСУНКИ
|
|