|
|
(21), (22) Заявка: 2007125713/09, 06.07.2007
(24) Дата начала отсчета срока действия патента:
06.07.2007
(46) Опубликовано: 20.09.2008
(56) Список документов, цитированных в отчете о поиске:
SU 1171937 A, 07.08.1985. SU 1310977 A1, 15.05.1987. GB 1248077 A, 29.09.1971.
Адрес для переписки:
432027, г.Ульяновск, Северный Венец, 32, ГОУ ВПО “Ульяновский государственный технический университет”, проректору по научной работе
|
(72) Автор(ы):
Магазинник Лев Теодорович (RU)
(73) Патентообладатель(и):
Государственное образовательное учреждение высшего профессионального образования “Ульяновский государственный технический университет” (RU)
|
(54) ТИРИСТОРНЫЙ ИНВЕРТОР С КОНДЕНСАТОРАМИ В СИЛОВОЙ ЦЕПИ
(57) Реферат:
Тиристорный инвертор с конденсаторами в силовой цепи предназначен для сварочных аппаратов инверторного типа, источников питания плазмотронов и т.п. Устройство снабжено блоком расширения диапазона регулирования, выполненным по принципу передачи накопленной в индуктивности электрической энергии от источника к приемнику. При этом источником энергии является дополнительная обмотка трансформатора, а потребителем – фильтровой конденсатор, шунтирующий источник питания. Устройство позволяет получить технический результат – реализовать частотно-импульсное регулирование тока нагрузки во всем диапазоне нагрузок от нуля до максимальной при жесткой и линейной внешней характеристике. 3 ил.
Предлагаемое изобретение относится к области электротехники, а именно к тиристорным инверторам с конденсаторами в силовой цепи, преимущественно с трансформаторной нагрузкой.
Тиристорные инверторы с конденсаторами в силовой цепи работоспособны только в ограниченном диапазоне нагрузок, что является существенным недостатком и ограничивает область их применения. В частности, при холостом ходе и в области малых нагрузок такие инверторы неработоспособны. Следует отметить, что речь идет об инверторах на однооперационных тиристорах, которые запираются только при естественном спаде тока до нуля либо требуют принудительной коммутации [1, 2].
Учитывая отмеченный недостаток упомянутых выше инверторов, в [3] предложены тиристорные инверторы мостового и полумостового типа с трансформаторной нагрузкой и дополнительным блоком, обеспечивающим широтно-импульсное регулирование тока нагрузки в широком диапазоне [3, стр.70, рис.3.3, в, стр.79, рис.3.10].
Как мостовой (рис.3.3, в), так и полумостовой инвертор (рис.3.10) могут быть приняты в качестве прототипа. Для простоты и общности в качестве прототипа принимается мостовой тиристорный инвертор [3], рис.3.3, в.
Схема прототипа приведена на фиг.1 и содержит мостовой тиристорный инвертор 1÷4, подключенный диагональю постоянного тока к источнику питания 5, шунтированному фильтровым конденсатором 6. В диагональ переменного тока упомянутого тиристорного инвертора 1÷4 включена первичная обмотка 7 трансформатора 8 последовательно с коммутирующим конденсатором 9. Вторичная обмотка последовательно с датчиком тока 11 подключена к диодному выпрямителю 12, выводы постоянного тока которого подключены последовательно с дросселем 13 к нагрузке 14. Кроме того, силовая часть устройства содержит блок расширения диапазона регулирования 15 в составе последовательной цепи из двух диодов 16, 17 и двух тиристоров 18, 19, причем катод диода 16 подключен к плюсу источника питания 5, а анод диода 17 подключен к минусу источника питания 5. Тиристоры 18, 19 включены согласно-последовательно в проводящем по отношению к источнику питания 5 направлении и общей точкой связаны с общей точкой упомянутых коммутирующего конденсатора 9 и первичной обмотки 7 трансформатора 8. Свободные выводы тиристоров 18, 19 объединены с одноименными выводами диодов 16, 17, причем к общим точкам диода 16 и тиристора 18, а также диода 17 и тиристора 19 подключена индуктивность 20.
Система управления 21 является типовой, построена по принципу широтно-импульсной модуляции (ШИМ) и обычно замкнута по току выходным сигналом с датчика тока 11. Принцип действия прототипа подробно описан в [3]. К причинам, препятствующим достижению указанного ниже технического результата, относится следующее.
1. При широтно-импульсном регулировании обеспечить линейные внешние характеристики в источниках питания инверторного типа с конденсаторами в силовой цепи можно, лишь имея 2÷3-кратный запас по напряжению [2], что приводит к пропорциональному увеличению установленной мощности устройства.
2. Наличие двух параллельных цепей перезаряда коммутирующего конденсатора 9 (фиг.1) в схеме прототипа неизбежно ведет к появлению постоянной составляющей в токе трансформатора, что требует значительного увеличения габаритов трансформатора во избежание его насыщения.
Технический результат – обеспечение линейных внешних характеристик устройства во всем диапазоне регулирования, а также исключение постоянной составляющей в токе первичной обмотки трансформатора.
Для получения указанного технического результата при осуществлении изобретения в тиристорном инверторе с конденсаторами в силовой цепи, содержащем тиристорный мост, диагональ постоянного тока которого подключена к источнику питания, шунтированному фильтровым конденсатором, а в диагональ переменного тока включена последовательно с коммутирующим конденсатором первичная обмотка трансформатора, вторичная обмотка трансформатора последовательно с датчиком тока нагрузки подключена к диодному выпрямителю, выводы постоянного тока которого последовательно с дросселем подключены к нагрузке, а также содержащем блок расширения диапазона регулирования и систему управления, замкнутую отрицательной обратной связью по току нагрузки, упомянутая система управления тиристорным инвертором выполнена с частотно-импульсным регулированием тока, блок расширения диапазона регулирования выполнен по принципу передачи накопленной в индуктивности электромагнитной энергии от источника к приемнику и содержит в качестве источника электроэнергии дополнительную обмотку упомянутого трансформатора, подключенную к диодному мосту, диагональ постоянного тока которого шунтирована сглаживающим конденсатором и датчиком напряжения, нагружена на последовательно соединенную цепь из датчика тока, индуктивности и транзисторного ключа, включенного в проводящем ток направлении, параллельно транзисторному ключу через отсекающий диод подключены соответствующие выводы упомянутого фильтрового конденсатора, управляющий вход транзисторного ключа связан с выходом микроконтроллера управления транзисторным ключом, соответствующие входы микроконтроллера соединены с выходом датчика тока и выходом дифференциального усилителя, прямой вход которого связан с выходом упомянутого датчика напряжения, а инверсный вход подключен к выходу датчика тока нагрузки.
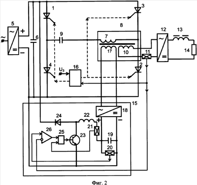
Схема устройства (фиг.2) содержит тиристорный мост 1÷4, подключенный диагональю постоянного тока к источнику питания 5, шунтированному фильтровым конденсатором 6. В диагональ переменного тока тиристорного моста 1÷4 включена первичная обмотка 7 трансформатора 8 последовательно с коммутирующим конденсатором 9. Вторичная обмотка 10 последовательно с датчиком тока нагрузки 11 подключена к диодному выпрямителю 12, выводы постоянного тока которого подключены последовательно с дросселем 13 к нагрузке 14. Кроме того, устройство содержит блок расширения диапазона регулирования 15 и систему управления 16, выполненную с частотно-импульсным регулированием и замкнутую отрицательной обратной связью по току сигналом с упомянутого датчика тока нагрузки 11, подсоединенным к соответствующему входу системы управления 16, соответствующие выходы которой связаны с управляющими входами тиристоров тиристорного моста 1÷4.
Блок расширения диапазона регулирования 15 выполнен по принципу передачи накопленной в индуктивности электромагнитной энергии от источника к приемнику [4, 5] и содержит в качестве источника электроэнергии дополнительную обмотку 17 трансформатора 8, подключенную к диодному мосту 18, диагональ постоянного тока которого шунтирована сглаживающим конденсатором 19 и датчиком напряжения 20. Кроме того, упомянутая диагональ постоянного тока диодного моста 18 нагружена на последовательно соединенную цепь из датчика тока 21, индуктивности 22 и транзисторного ключа 23, включенного в проводящем ток направлении. Параллельно транзисторному ключу 23 через отсекающий диод 24 подключены соответствующие выводы фильтрового конденсатора 6. Управляющий вход транзисторного ключа 23 связан с выходом микроконтроллера 25 [5, стр.385] управления этим ключом. Соответствующие входы микроконтроллера 25 соединены с выходом датчика тока 21 и выходом дифференциального усилителя 26, прямой вход которого связан с выходом датчика напряжения 20, а инверсный вход подключен к выходу датчика тока нагрузки 11.
Устройство (фиг.2) функционирует следующим образом.
Пусть источник питания 5 включен в питающую сеть, включена одна из диагональных пар 1, 2 или 3, 4 тиристоров инвертора и, соответственно, к сглаживающему конденсатору 19 и датчику напряжения 20 приложено напряжение. Это напряжение поступает на вход дифференциального усилителя 26. Пусть имеет место «холостой ход», ток нагрузки равен нулю, тогда на выходе дифференциального усилителя 26 есть сигнал, поступающий на вход микроконтроллера 25. Микроконтроллер 25 включает транзисторный ключ 23 и напряжение на сглаживающем конденсаторе 19 оказывается приложенным к индуктивности 22. Емкость сглаживающего конденсатора 19 примерно на два порядка больше емкости коммутирующего конденсатора 9, поэтому коммутирующий конденсатор 9 перезаряжается током индуктивности 22, приведенным к току первичной обмотки 7 трансформатора 8, и током намагничивания трансформатора 8, тогда как напряжение на сглаживающем конденсаторе 19 лишь постепенно снижается по мере увеличения тока через индуктивность 22 (фиг.3, диаграмма 1). Увеличивается и сигнал с датчика тока 21 индуктивности 22, и через время tк (см. диаграмму 3 на фиг.3) алгебраическая сумма сигналов с датчика напряжения 20 и датчика тока 21 индуктивности 22 становится равной нулю. Соответственно, сигнал на выходе микроконтроллера 25 становится нулевым и транзисторный ключ 23 «размыкается». Энергия, накопленная в индуктивности 22, переходит в фильтровой конденсатор 6. Затем цикл повторяется.
Параметры схемы подобраны таким образом, что при «холостом ходе», то есть при отсутствии нагрузки, коммутирующий конденсатор 9 успевает перезарядиться за время 1– t, где 1 – полупериод работы инвертора, a t – время, необходимое для восстановления запирающих свойств тиристоров (см. фиг.3, диаграмма 2).
При появлении тока нагрузки Id на инверсном входе дифференциального усилителя 26 появляется сигнал, пропорциональный току нагрузки Id, в результате чего выходной сигнал дифференциального усилителя 26 уменьшается и, соответственно, выходной сигнал микроконтроллера 25 становится равным нулю при меньшем сигнале с датчика тока 21 индуктивности 22, то есть при меньшем токе самой индуктивности 22 (см. диаграммы 5÷8 на фиг.3).
Одновременно с увеличением тока нагрузки Id (фиг.3, диаграмма 8) растет и частота коммутации инвертора (фиг.3, диаграмма 6). Увеличение сигнала задания Uз (фиг.2) также приводит к росту тока нагрузки и частоты инвертора. При этом t=const, так как с ростом тока и частоты обратно пропорционально уменьшается время перезаряда 2 – t конденсатора 9 (диаграмма 6, фиг.3).
С ростом тока нагрузки Id уменьшается средний ток через индуктивность 22 (фиг.3, диаграмма 7). При «критическом» значении тока нагрузки Id, равном (20÷30)% номинального тока [2], сигнал с датчика тока нагрузки 11 становится больше, чем сигнал с датчика напряжения 20 и циклическая коммутация транзисторного ключа 23 прекращается.
Необходимо отметить, что для нормального функционирования схемы фиг.2 напряжение дополнительной обмотки 17 трансформатора 8 должно быть по крайней мере вдвое меньше, чем напряжение первичной обмотки 7, так как амплитуда напряжения на первичной обмотке 7 вдвое больше напряжения источника питания. Датчик тока нагрузки 11 выполнен на стороне переменного тока, чтобы упростить гальваническую развязку инвертора от нагрузки, и содержит выпрямитель и амплитудный селектор, которые для простоты на фиг.2 не показаны.
Таким образом, в предлагаемом устройстве, во-первых, отсутствуют цепи, параллельные первичной обмотке 7 трансформатора 8, что обеспечивает отсутствие постоянной составляющей в упомянутой обмотке. Во-вторых, при увеличении тока нагрузки соблюдается соотношение Id/f=const, где f – частота инвертора, что обеспечивает линейность и высокую жесткость внешних характеристик при регулировании напряжения за счет источника питания.
Технический результат достигнут.
ИСТОЧНИКИ ИНФОРМАЦИИ
2. Л.Т.Магазинник. Однофазные источники питания инверторного типа с конденсаторами в силовой цепи. Электромеханика. Известия вузов, №6, г.Новочеркасск. 2003, с.21…24.
3. О.Г.Булатов, А.И.Царенко, В.Д.Поляков. Тиристорно-конденсаторные источники питания для электротехнологии. – М.: Энергоатомиздат, 1989. – 200 с.
4. Г.Б.Онищенко, И.Л.Локтева. Асинхронные вентильные каскады и двигатели двойного питания. – М.: Энергия, 1979, – 200 с., рис.3-29, с.101.
5. В.А.Прянишников. Электроника. Санкт-Петербург, 1998, рис.34.3, с.382.
Формула изобретения
Тиристорный инвертор с конденсаторами в силовой цепи, содержащий тиристорный мост, диагональ постоянного тока которого подключена к источнику питания, шунтированному фильтровым конденсатором, а в диагональ переменного тока включена последовательно с коммутирующим конденсатором первичная обмотка трансформатора, вторичная обмотка трансформатора последовательно с датчиком тока нагрузки подключена к диодному выпрямителю, выводы постоянного тока которого последовательно с дросселем подключены к нагрузке, а также содержащий блок расширения диапазона регулирования и систему управления, замкнутую отрицательной обратной связью по току нагрузки, отличающийся тем, что упомянутая система управления выполнена с частотно-импульсным регулированием тока, блок расширения диапазона регулирования выполнен по принципу передачи накопленной в индуктивности электромагнитной энергии от источника к приемнику и содержит в качестве источника электроэнергии дополнительную обмотку упомянутого трансформатора, подключенную к диодному мосту, диагональ постоянного тока которого шунтирована сглаживающим конденсатором и датчиком напряжения, нагружена на последовательно соединенную цепь из датчика тока, индуктивности и транзисторного ключа, включенного в проводящем ток направлении, параллельно транзисторному ключу через отсекающий диод подключены соответствующие выводы упомянутого фильтрового конденсатора, управляющий вход транзисторного ключа связан с выходом микроконтроллера управления транзисторным ключом, соответствующие входы микроконтроллера соединены с выходом датчика тока и выходом дифференциального усилителя, прямой вход которого связан с выходом упомянутого датчика напряжения, а инверсный вход подключен к выходу датчика тока нагрузки.
РИСУНКИ
|
|