|
(21), (22) Заявка: 2006134316/15, 28.09.2006
(24) Дата начала отсчета срока действия патента:
28.09.2006
(46) Опубликовано: 20.09.2008
(56) Список документов, цитированных в отчете о поиске:
RU 94018179 A1, 27.04.1996. US 2006/0086655 A1, 27.04.2006. EP 1488840 A1, 22.12.2004. RU 2198724 С1, 20.02.2003. RU 2060782 С1, 27.05.1996. SU 1494934 A1, 23.07.1989. SU 208689 А, 17.01.1968.
Адрес для переписки:
107078, Москва, а/я 303, ООО “БИЗНЕСПАТЕНТ”, Пат. пов. Е.В. Прозоровской, рег. № 422
|
(72) Автор(ы):
Антипов Владимир Юрьевич (RU), Ширяева Галина Валерьяновна (RU), Яковлев Александр Алексеевич (RU)
(73) Патентообладатель(и):
Антипов Владимир Юрьевич (RU), Ширяева Галина Валерьяновна (RU), Яковлев Александр Алексеевич (RU)
|
(54) СПОСОБ ИЗГОТОВЛЕНИЯ ОБЪЕМНОГО МНОГОСЛОЙНОГО ФИЛЬТРУЮЩЕГО МАТЕРИАЛА И ФИЛЬТРОЭЛЕМЕНТ
(57) Реферат:
Изобретение относится к получению высокопористых многослойных полимерных материалов для изготовления фильтроэлементов, применяемых для фильтрации нефтепродуктов, технологических жидкостей, газов и воды. Способ включает пофракционное заполнение порошкообразным полиэтиленом секций формы, разделенных, по меньшей мере, двумя перегородками, механическое уплотнение, одновременное спекание содержимого секций формы в слои пористого неразъемного фильтроэлемента, принудительное охлаждение, выпрессовку фильтроэлемента из формы и механическую обработку. Фильтроэлемент содержит, по меньшей мере, три неразъемно спеченных открытопористых слоя из разных фракций порошкообразного полиэтилена из группы: сверхвысокомолекулярный полиэтилен и радиационно-модифицированный гамма-излучением полиэтилен, с размером пор от 1 до 200 мкм. Соседние слои могут быть разделены перегородками из фильтровальной бумаги. Технический результат – повышение производительности процесса изготовления, повышение сорбционной емкости и долговечности фильтоэлемента, возможность получения толстостенных фильтроэлементов сложной формы. 2 н. и 15 з.п. ф-лы, 2 ил.
Изобретение относится к технологическим процессам получения высокопористых многослойных полимерных материалов и изделиям, применяемым для фильтрации светлых и темных нефтепродуктов, технологических жидкостей, газов и воды.
Известен способ изготовления фильтрующего материала путем прессования и спекания порошка оксида алюминия, а получение многослойного фильтрующего материала можно осуществить путем последовательного получения методом спекания 2-х, 3-х и более однородных фильтрующих пластин с различными размером пор и тонкостью фильтрации (RU №2070873, 1996).
Недостатками данного способа и получаемого фильтроэлемента являются низкая степень фильтрации – возможность проскакивания крупных частиц, размер которых превышает размер ячеек фильтрующего материала, а также длительность процесса изготовления, высокая энергоемкость, т.к. процессы прессования и спекания идут при высоком давлении и температуре, высокая трудоемкость из-за необходимости поочередного формирования слоя и визуального контроля каждого слоя, а также непрерывный рост гидравлического сопротивления и низкая долговечность из-за быстрого забивания ячеек.
Известен способ изготовления многослойного фильтрующего материала, при котором формование пористой заготовки осуществляют в несколько стадий изостатического прессования, используя на каждой стадии порошки политетрафторэтилена (фторопласта) различной дисперсности, при этом количество стадий, дисперсность порошка, толщину слоя порошка и величину давления изостатического прессования на каждой стадии выбирают в зависимости от требуемого уровня эксплуатационных характеристик изделия. Гранулирование заключается в рыхлении исходного порошка, термообработке заготовок из него при температурах выше плавления политетрафторэтилена, измельчении термообработанных заготовок и фракционировании измельченного порошка. При механическом измельчении обычно получают порошок со средними размерами частиц, сравнимыми с размерами агломератов частиц исходного порошка. Но в отличие от исходного порошка частицы гранулированного порошка состоят из сваренных друг с другом фрагментов. Размер пор и пористость формуемого слоя из гранулированного порошка определяются в основном не величиной изостатического прессования, а фракционным составом порошка.
Там же описан фильтроэлемент из многослойного фильтрующего материала, полученного вышеизложенным способом, размер пор слоев которых уменьшается от периферии к центру (опубликованная заявка RU №94018179).
Недостатками данного способа и получаемого фильтроэлемента являются низкая сорбционная емкость из-за недостаточно развитой поровой поверхности и невысокой извилистости пор, что обусловлено применяемым материалом и параметрами процесса, не позволяющими получить полностью открытопористый материал, также длительность процесса изготовления, высокая трудоемкость, длительность и энергоемкость из-за последовательного изготовления 2-х, 3-х и более фильтрующих слоев с различными размером пор и тонкостью фильтрации, с последующей сборкой фильтрационной кассеты по типу «матрешки», узость возможностей получения сложных форм фильтрующего материала, вымываемость фильтрующего материала.
Технической задачей изобретения (группы изобретений, связанных единым изобретательским замыслом), является создание эффективного способа изготовления объемного многослойного фильтрующего материала и эффективного фильтроэлемента, а также расширение арсенала способов изготовления объемного многослойного фильтрующего материала и фильтроэлементов.
Технический результат, обеспечивающий решение поставленной задачи, состоит в повышении производительности благодаря сокращению длительности, энергоемкости и трудоемкости процесса изготовления, повышении сорбционной емкости благодаря максимально развитой открытопористой поверхности и извилистости пор, а также в расширении возможностей по получению толстостенных фильтроэлементов глубинной фильтрации разнообразных сложных форм фильтрующего материала и фильтроэлемента, увеличение долговечности из-за практической невымываемости фильтрующего материала, обусловленной монолитностью изделия.
Сущность изобретения в части способа изготовления объемного многослойного фильтроэлемента состоит в том, что производят пофракционное заполнение порошкообразным полиэтиленом секций формы, разделенных, по меньшей мере, двумя перегородками, механическое уплотнение и закрывают форму крышками, а затем осуществляют одновременное спекание содержимого секций формы в слои пористого неразъемного фильтроэлемента при температуре 175-200°С в течение 1,5-2,5 часа, с последующим принудительным охлаждением до температуры 18÷25°С на наружной поверхности формы, выпрессовкой фильтроэлемента из формы и механической обработкой.
Перегородки формы выполняют из фильтровальной бумаги толщиной 0,5-1 мм или из металла толщиной 0,1-0,5 мм и извлекают их из формы перед спеканием порошкообразного полиэтилена.
Предпочтительно заполняют секции порошкообразным полиэтиленом, представляющим собой смесь радиационно-модифицированного порошкообразного полиэтилена низкого давления и сверхвысокомолекулярного полиэтилена, заполнение секций форм фракционированным полиэтиленом сопровождается вибрацией, механическое уплотнение производят подпрессовкой или ультразвуком, а затем, при необходимости, производят досыпку порошкообразного полиэтилена в секции и повторное механическое уплотнение с помощью пресса, вибрационного стола или ультразвуковой установки, фракционирование порошка производят в случае необходимости, при отсутствии требуемых фракций, в диапазоне размеров порошка через вибрационное сито, спекание осуществляют в сушильном шкафу, а принудительное охлаждение осуществляют с помощью кондиционеров или вентиляторов. При этом секции формы выполняют концентричными друг другу или секции формы выполняют плоскопараллельными, а после механической обработки производят приварку герметизирующих и присоединительных деталей при температуре не более 250°С, а затем производят проверку герметичности и размера пор фильтроэлемента.
Сущность изобретения в части фильтроэлемента состоит в том, что он содержит, по меньшей мере, три неразъемно спеченных открытопористых слоя из разных фракций порошкообразного полиэтилена из группы: сверхвысокомолекулярный полиэтилен и радиационно-модифицированный гамма-излучением полиэтилен, с размером пор от 1 до 200 мкм.
Соседние слои разделены перегородками из фильтровальной бумаги толщиной 0,5-1 мм или соседние слои непосредственно спечены между собой.
Соседние слои выполнены трубчатой формы и расположены концентрично друг другу или соседние слои выполнены в виде пластин и расположены параллельно друг другу, или формы выполняются сложного вида (звездообразные).
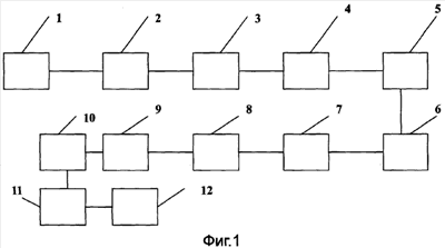
На фиг.1 изображена принципиальная блок-схема оборудования для реализации способа изготовления объемного многослойного фильтрующего материала, на фиг.2 – конструктивная схема цилиндрического фильтроэлемента.
Оборудование по фиг.1 включает пальцевый дисмембратор 1 типа ДМБ, вибрационное сито 2 типа СВ-09 с двумя рассеивающими сетками, бункер-дозатор 3 (шнековый, объемного принципа действия) серии СМ или их аналогов, вибростол 4 типа ВЛ, сушильные шкафы 5 типа НК или типа СНОЛ, кондиционеры 6 бытовые, прессовое оборудование 7 типа КД, токарный станок 8, шлифовальный круг 9, порозиметр 10, сварочное оборудование для приварки (при необходимости) герметизирующих крышек (адаптеров) к торцам фильтроэлементов, оборудование 11 для проверки на герметизацию фильтроэлементов (лазерный анализатор частиц типа ЛАСКА-1К или их аналоги), а также для проверки их геометрических размеров и веса на соответствие эталонным образцам, устройство упаковки изделий.
Фильтроэлемент цилиндрической формы содержит, например, первый пористый слой 1 с размером пор 100÷200 мкм, который выполняет функцию сборщика крупных механических частиц, второй пористый слой 2, который выполняет функцию предварительной фильтрации – отсев механических загрязнений размером 25…30 мкм, третий пористый слой 3 – собственно фильтрующий слой, размер пор 1…15 мкм, в зависимости от задач фильтрации, четвертый – запирающе-фильтрующий слой 4, размер пор 1÷15 мкм (обеспечивает дополнительную защиту и очистку фильтруемой среды при случайном выносе микрочастиц мехпримесей из собственно фильтрующего слоя). Фильтроэлемент может быть выполнен плоским или звездообразным или иной формы (не изображено).
Способ изготовления объемного многослойного фильтрующего материала реализуется следующим образом.
В качестве исходного материала для изготовления фильтрующих изделий и материалов применяется порошкообразный полиэтилен, в состав которого входят радиоционно-модифицированный порошкообразный полиэтилен низкого давления (ПЭНД) по ГОСТ 16377-77 и сверхвысокомолекулярный полиэтилен (СВМПЭ) по ТУ 2211-068-05796653-98, пригодные для жесткой спекаемости при соответствующей температуре.
При необходимости (отсутствии неоходимых фракций порошка) производят измельчение исходного порошка полиэтилена до нужного размера частиц, для чего используется пальцевый дисмембратор 1 (мельница). Фракционирование порошка осуществляет вибрационное сито 2.
Последовательно производят пофракционное заполнение порошкообразным полиэтиленом секций формы, разделенных, по меньшей мере, двумя перегородками. Заполнение формы порошкообразным полиэтиленом производят через бункер-дозатор 3 (использующий шнековый принцип дозирования) в автоматическом режиме, по специальной программе. Программой устанавливается необходимый объем (вес) порошка, необходимый для заполнения, и время заполнения секций формы. В каждый объем засыпаются гранулы требуемого размера, для получения необходимого размера пор и тонкости фильтрации. Требуемый размер гранул устанавливается при формировании эталонных образцов и формировании технологических карт для каждого типа фильтроэлементов (материала). Подпрессовка осуществляется за счет работы шнека. Засыпка определенного объема (веса) в формы и определяет степень плотности порошка. Заполнение формы порошкообразным полиэтиленом возможно также ручным способом.
В любом случае в каждую секцию формы засыпаются гранулы полиэтилена требуемой величины для получения необходимого размера пор (пористости) и тонкости фильтрации в целом материала или изделия.
После засыпки порошка в форму производится его механическое уплотнение. Перед уплотнением в частных случаях реализации способа используется подпрессовка. Она проводится исходя из заданного первоначального количества (веса) порошка – 80% от требуемого значения. Производится с помощью винтового пресса. Уплотнение засыпанного порошка осуществляется с помощью вибростола 4.
Возможна подсыпка в формы порошка (20%) до требуемого уровня (секции формы заполняются полностью) и вторичное уплотнение и подпрессовка порошка. Вторичное уплотнение выполняется с помощью вибростола 4, а подпрессовка с помощью винтового пресса.
Конфигурация формы для спекания определяется типоразмером фильтрующих элементов или фильтрующего материала. В каждой форме внутренний объем разделяется двумя и более перегородками, количество которых определяется в зависимости от задач фильтрации. Могут использоваться металлические формы, в которых внутренний объем разделяется съемными металлическими гладкими перегородками (с толщиной стенки до 0,5 мм, кол-во разделительных перегородок той или иной конфигурации (цилиндрические, звездообразные, плоские)) – в зависимости от формы корпуса фильтра, необходимости увеличения площади фильтрации (звездообразные).
В других случаях могут использоваться бумажные формы – в каждой форме внутренний объем разделяется 2 и более несъемными бумажными перегородками (с толщиной стенки до 0,5÷1 мм, кол-во несъемных разделительных перегородок той или иной конфигурации (цилиндрические, звездообразные, плоские)) – в зависимости от формы корпуса фильтра, необходимости увеличения площади фильтрации (звездообразные), изготовления фильтроэлементов, задерживающих капельно-аэрозольную влагу (вода, крановое масло) при фильтрации газовых сред, в том числе природного газа. Использование фильтровальной бумаги в качестве перегородок позволяет упростить процесс формирования фильтрующего патрона, обеспечивает резкое разделение фильтрующих слоев, необходимое для решения задач объемной фильтрации. Хотя при использовании бумаги продукция становится дороже, но при применении в составе фильтроэлементов для комплектации фильтров-сепараторов газа она целесообразна, т.к. бумага задерживает (впитывает в себя) капельно-аэрозольную влагу (вода, крановое масло) и стабилизирует возможную неоднородность поровой структуры.
Порошок подвергается дополнительному уплотнению вибрацией (вибростол 4) или ультразвуком в течение 15 с для устранения возможных пустот.
После засыпки, уплотнения и подпрессовки порошка разделительные металлические пластины вынимаются, а в случае использования в качестве разделительных фильтрующих перегородок фильтровальной бумаги перегородки не вынимаются. С торцов форма закрывается крышками.
Затем осуществляют одновременное спекание содержимого секций формы в слои пористого неразъемного фильтроэлемента при температуре 175-200°С в течение 1,5-2,5 часа (в зависимости от габаритов изделия и толщины фильтрующих перегородок), с последующим принудительным охлаждением до температуры 18-25°С на наружной поверхности формы, выпрессовкой фильтроэлемента из формы и механической обработкой. При этом спекание осуществляется в сушильных шкафах 5. В результате формируется материал, состоящий из неразъемно спеченных открытопористых слоев из разных фракций порошкообразного полиэтилена. Если при спекании отсутствуют перегородки (металлические перегородки удалены), после спекания слоев фильтрующий материал становится монолитным. В процессе спекания фильтроэлемента, при температуре до 200°С, фильтрующие свойства бумаги не изменяются.
Охлаждение форм после спекания производится воздухом с помощью кондиционера 6. Выпрессовка изделий из форм осуществляется прессом 7. Механическая обработка заключается в обрезке фильтрующего материала или фильтроэлемента под нужный размер на станке 8. Проверка размера пор и площади пористости с помощью порозиметра 10 – анализатора размера пор. Приварка герметизирующих крышек к торцам фильтроэлементов производится при температуре не более 250°С. Для прижатия герметизирующих дисков при осуществлении сварки используется червячный пресс типа «Батенфельд».
Проверка на герметизацию и размер пор фильтроэлементов с помощью лазерного анализатора частиц. Проверка геометрических размеров и веса производится на соответствие эталонным образцам. Процесс изготовления завершается упаковкой изделий на оборудовании 12. Изделие представляет собой фильтроэлемент, содержащий, по меньшей мере, три неразъемно спеченных открытопористых слоя из разных фракций порошкообразного полиэтилена из группы: сверхвысокомолекулярного полиэтилена и радиационно-модифицированного гамма-излучением полиэтилена с размером пор от 1 до 200 мкм.
Фильтроэлемент устанавливается в корпус и включается в трассу очищаемой среды, которая протекает в процессе работы от слоев с крупными порами к слоям с мелкими порами (от периферии изделия к центру или наоборот).
Получаемые высокопористые фильтрующие изделия обладают следующими характеристиками и параметрами:
– легкостью при относительно высокой механической прочности;
– возможностью получения однородных по структуре фильтрующих материалов с пористостью 30÷80%. Пористость материала рассчитывается по формуле:
Р=(1-Д/Д0)·100%,
где Д – кажущаяся плотность пористого материала, кг/м3,
Д0 – плотность исходного полимера, кг/м (Гладков С.О. “Физика пористых структур”. М., Наука, 1997 г. и Черемской П.Г. “Методы исследования пористости твердых тел”. М., Энергоатомиздат, 1985 г.).
– возможностью точного регулирования получения пор от 0,1÷100 мкм и более. Регулирование размера пор фильтрационного материала и изделий достигается за счет изначального подбора нужных фракций (заданной размерности) исходного сырья. В настоящее время отечественный производитель выпускает полимерный порошок с широкой номенклатурой по размерности гранул.
– возможностью получения сложных (в частности, звездообразных по форме) и высокогабаритных фильтрующих изделий;
– возможностью длительной эксплуатации при температуре фильтруемой среды 100°С, а при кратковременном повышении температуры до 115°С без повреждения материала;
– высокой производительностью изготовления изделий;
– легкостью механической и тепловой обработки получаемых изделий;
– возможностью получения открытопористых фильтрующих элементов, полностью изготовленных из открытопористого порошкообразного полиэтилена;
– возможностью получения фильтрующих изделий, стойких почти ко всем органическим и неорганическим растворителям, обладающих гидрофильными или гидрофобными свойствами в зависимости от различных способов модифицирования. Модифицирование может происходить путем введения добавок в порошок при спекании, предварительной обработкой порошка или обработкой уже готового изделия;
– получение многослойного фильтрующего материала осуществляется не путем последовательного получения методом спекания 2-х, 3-х и более фильтрующих пластин с различными размером пор и тонкостью фильтрации, с последующей сборкой фильтрационной кассеты по типу «матрешки», а одновременным спеканием нескольких слоев при заданной температуре, что позволяет:
– уменьшить время и количество затрачиваемой энергии на спекание материала (пропорционально количеству фильтрующих пластин);
– ускорить процесс сборки и уменьшить трудозатраты на сборку фильтрационного пакета;
– изготавливать плоские (пластинчатые фильтропакеты) и трубчатые фильтроэлементы объемного типа, принцип действия которых основан на пофракционном отделении механических примесей. Жесткость спеченных полимеров позволяет не использовать специальные дополнительные каркасные устройства для увеличения прочности фильтроэлемента.
Фильтроэлементы (как трубчатые, так и пластинчатые) объемного принципа действия из жесткоспеченных полимеров.
Отличаются от обычных перегородчатых (поверхностных фильтрующих) материалов фильтроэлементов, металлических сеток:
– химической природой фильтрующего материала (полимер);
– характером пористости (однородность и размерность пор);
– толщиной фильтрующих слоев (до 100 мм общей толщины фильтроэлемента);
– возможностью пофракционного отделения механических примесей.
Эти принципиальные отличия поропластовых фильтроэлементов позволяют при прохождении загрязненной фильтруемой среды через фильтроэлемент улавливать или адсорбировать механические примеси и волокна порами фильтроэлемента, пронизывающего весь его объем. Поскольку фильтроэлемент имеет развитую поровую поверхность, и в процессе фильтрования участвуют несколько фильтрующих слоев, то поропластовые фильтроэлементы обладают высокой сорбционной емкостью, что особенно важно в случае сильно загрязненных жидкостей или газов. В ранее известных технических решениях не обеспечивается построение нескольких толстостенных, до 25 мм, фильтрующих перегородок из жесткоспеченного полиэтилена. Сама по себе фильтрационная перегородка является фильтроэлементом глубинной фильтрации, а не фильтрующей перегородкой. Кроме этого, вследствие извилистости пор и их неоднородности по размерам полимерные фильтрующие материалы способны задерживать значительный процент частиц с размерами, меньшими номинального размера пор. Соотношение размеров отфильтрованных частиц и размеров пор фильтра может составлять 1:2.
Извилистость пор является комплексной функцией нескольких факторов и зависит прежде всего от других характеристик пористой среды, а именно пористости, диаметра пор, формы канала и т.д. (Manuel Mota, Jose A. Teixeira, Alexander Yelshn, Separation and Purification Technology, 15 (1999), 59-68). Выполнение высокопористых полимерных фильтроэлементов с более высоким диаметром пор приводит к увеличению их производительности без заметного ухудшения эффективности фильтрования. Жесткая спекаемость гранул полимера позволяет обеспечить практическую невымываемость фильтрующего материала.
Формула изобретения
1. Способ изготовления объемного многослойного фильтроэлемента, при котором производят пофракционное заполнение порошкообразным полиэтиленом секций формы, разделенных, по меньшей мере, двумя перегородками, механическое уплотнение и закрывают форму крышками, а затем осуществляют одновременное спекание содержимого секций формы в слои пористого неразъемного фильтроэлемента при температуре 175-200°С в течение 1,5-2,5 ч, с последующим принудительным охлаждением до температуры 18-25°С на наружной поверхности формы, выпрессовкой фильтроэлемента из формы и механической обработкой.
2. Способ по п.1, отличающийся тем, что перегородки формы выполняют из фильтровальной бумаги толщиной 0,5-1 мм.
3. Способ по п.1, отличающийся тем, что перегородки формы выполняют из металла толщиной 0,1-0,5 мм и извлекают их из формы перед спеканием порошкообразного полиэтилена.
4. Способ по любому из пп.1-3, отличающийся тем, что заполняют секции порошкообразным полиэтиленом, представляющим собой смесь радиационно-модифицированного порошкообразного полиэтилена низкого давления и сверхвысокомолекулярного полиэтилена.
5. Способ по любому из пп.1-3, отличающийся тем, что заполнение секций форм фракционированным полиэтиленом сопровождается вибрацией.
6. Способ по любому из пп.1-3, отличающийся тем, что механическое уплотнение производят подпрессовкой или ультразвуком, а затем, при необходимости, производят досылку порошкообразного полиэтилена в секции и повторное механическое уплотнение с помощью пресса, вибрационного стола или ультразвуковой установки.
7. Способ по любому из пп.1-3, отличающийся тем, что фракционирование порошка производят в случае необходимости при отсутствии требуемых фракций в диапазоне размеров порошка через вибрационное сито.
8. Способ по любому из пп.1-3, отличающийся тем, что спекание осуществляют в сушильном шкафу, а принудительное охлаждение осуществляют с помощью кондиционеров или вентиляторов.
9. Способ по любому из пп.1-3, отличающийся тем, что секции формы выполняют концентричными друг другу.
10. Способ по любому из пп.1-3, отличающийся тем, что секции формы выполняют плоскопараллельными.
11. Способ по любому из пп.1-3, отличающийся тем, что после механической обработки производят приварку герметизирующих и присоединительных деталей при температуре не более 250°С, а затем производят проверку герметичности и размера пор фильтроэлемента.
12. Фильтроэлемент, содержащий, по меньшей мере, три неразъемно спеченных открытопористых слоя из разных фракций порошкообразного полиэтилена из группы: сверхвысокомолекулярный полиэтилен и радиационно модифицированный гамма-излучением полиэтилен с размером пор от 1 до 200 мкм.
13. Фильтроэлемент по п.12, отличающийся тем, что соседние слои разделены перегородками из фильтровальной бумаги толщиной 0,5-1 мм.
14. Фильтроэлемент по п.12, отличающийся тем, что соседние слои непосредственно спечены между собой.
15. Фильтроэлемент по любому из пп.12-14, отличающийся тем, что соседние слои выполнены трубчатой формы и расположены концентрично друг другу.
16. Фильтроэлемент по любому из пп.12-14, отличающийся тем, что соседние слои выполнены в виде пластин и расположены параллельно друг другу.
17. Фильтроэлемент по любому из пп.12-14, отличающийся тем, что слои выполнены звездообразной формы.
РИСУНКИ
MM4A – Досрочное прекращение действия патента СССР или патента Российской Федерации на изобретение из-за неуплаты в установленный срок пошлины за поддержание патента в силе
Дата прекращения действия патента: 29.09.2008
Извещение опубликовано: 27.07.2010 БИ: 21/2010
|