|
|
(21), (22) Заявка: 2007104812/09, 08.02.2007
(24) Дата начала отсчета срока действия патента:
08.02.2007
(46) Опубликовано: 10.09.2008
(56) Список документов, цитированных в отчете о поиске:
RU 2075772 С1, 20.03.1997. RU 2190306 С2, 27.09.2002. RU 2193798 С2, 27.11.2002. US 5521984 А, 28.05.1996. JP 3015836, 24.01.1991.
Адрес для переписки:
117279, Москва, ул. Миклухо-Маклая, 51, корп.1, кв.88, Н.К. Кастальской-Бороздиной
|
(72) Автор(ы):
Кастальская-Бороздина Наталья Кирилловна (RU)
(73) Патентообладатель(и):
Кастальская-Бороздина Наталья Кирилловна (RU)
|
(54) СПОСОБ ИДЕНТИФИКАЦИИ ПРОИЗВЕДЕНИЙ ЖИВОПИСИ НА ПРЕДМЕТ ИХ АВТОРСТВА
(57) Реферат:
Изобретение относится к способам идентификации предметов культуры, в частности для идентификации произведений живописи. Техническим результатом является расширение функциональных возможностей. Результат достигается тем, что формируют набор зашифрованных данных фрагментов живописи по соответствующим цветам палитры произведения, выявляют наличие уникальных признаков художественного произведения, присущих только определенному автору произведения живописи и ожидаемых в любой работе данного автора ввиду генетической принадлежности исходных колеров, путем определения коэффициента гашения kг обертонов из соотношения Rc=kг(R+G+B)/3, где Rc – суммарный колер, состоящий из красного – R, зеленого – G, и синего – В цветов. Выявление уникальных признаков исследуемого объекта произведения живописи предполагаемого автора осуществляют таким же образом, как и при выявлении уникальных признаков оригинала произведения живописи. При осуществлении идентификации исследуемого объекта осуществляют сравнение выявленных уникальных признаков исследуемого объекта произведения живописи и оригинала по графическим зависимостям kг от Rc, вычисленным в самом темном, самом светлом и серединном колерах с учетом естественной аппаратной погрешности, и делают вывод о идентификации произведения живописи на предмет их авторства. 10 ил., 1 табл.
Изобретение относится к способам идентификации предметов культуры, в частности для идентификации произведений живописи с целью определения автора и защиты их от подделок.
Известны методы маркировки различных объектов разнообразными способами с использованием, например, маркеров, голограмм, с применением встраиваемых электронных схем и др. Недостатком известных способов и устройств маркировки является то, что они не позволяют записывать идентификационную информацию, а дают только ответ, подлинный документ или нет.
Известны также системы идентификации объектов, в основу которых положены уникальные, неповторимые, присущие только данному образцу признаки.
Из US 5521984 А, от 28.05.1996 известен способ и система определения подлинности предметов, таких как оригинальные произведения искусства за счет использования уникальных, присущих им признаков. Способ включает размещение исследуемого объекта изображения в оборудовании, обеспечивающем запись микроскопического изображения, выбор микроучастка на исследуемом предмете, запись увеличенного микроскопического изображения уникальных признаков на выбранном микроучастке предмета и сохранение данных в центральном хранилище. В последующем, при необходимости идентификации какого-либо предмета, данные извлекают их хранилища и производят сравнение соответствующих изображений микроучастков сохраненного и исследуемого объекта изображения.
Кроме того, из US 6017218 А, от 25.01.2000 известен способ идентификации произведений живописи, заключающийся в сравнении мазков или следов от кисти исследуемого произведения с мазками одного или более известных произведений живописи.
Известен способ идентификации предметов религиозного назначения (RU 2205451 С1, от 27.05.2003), заключающийся в том, что сравнивают полученное изображение по меньшей мере одного участка идентифицируемого объекта с зарегистрированным изображением участка, при этом при выборе каждого участка поверхности задают по случайному закону координаты точки, относительно которой задают форму и размер этого участка поверхности.
Известные способы только упрощают визуальное обследование произведений искусства, но они не позволяют произвести точный анализ произведения живописи на предмет его принадлежности тому или иному мастеру.
Техническим результатом является разработка технологии, позволяющей осуществить анализ произведения живописи по колерам для того, чтобы идентифицировать автора и отличить авторскую живопись от любого рода подделок, и зафиксировать их в авторском банке данных.
Для этого в способе идентификации произведений живописи на предмет их авторства и подлинности, заключающемся в том, что перед осуществлением идентификации исследуемого объекта произведения живописи исследуют заведомо известные оригиналы произведений живописи определенных авторов на наличие у них уникальных признаков, присущих только определенному автору, формируют авторский банк данных выявленных уникальных признаков, выявляют у исследуемого объекта произведения живописи наличие уникальных признаков, присущих только определенному автору произведения живописи, и сравнивают выявленные уникальные признаки исследуемого объекта с уникальными признаками, присущими определенному автору, хранящимися в авторском банке данных, исследование заведомо известных оригиналов произведений живописи определенных авторов на наличие у них уникальных признаков осуществляют путем получения изображения оригинала произведения живописи посредством цветного цифрового фотографирования и вывода данных изображения на экран монитора компьютера, посредством компьютерного кадрирования, выделяют данные фрагментов живописи с разными цветовыми пятнами, из которых состоит палитра произведения для их исследования, шифруют данные фрагментов живописи в RGB-профиле в одной из программ «ADOBE» путем присвоения каждому тону из диапазона изменения цветов (R+G+B)/3 соответствующего семиразрядного кода из 128 позиций (27), формируют набор зашифрованных данных фрагментов живописи по соответствующим цветам палитры произведения живописи путем разделения их на основные цветовые тона RGB, выявляют наличие уникальных признаков художественного произведения живописи, присущих только определенному автору произведения живописи и ожидаемых в любой работе данного автора ввиду генетической принадлежности исходных колеров, путем определения коэффициента гашения kг обертонов из соотношения Rc=kг(R+G+B)/3, где Rc – суммарный колер, состоящий из красного – R, зеленого – G, и синего – В цветов, выявление уникальных признаков исследуемого объекта произведения живописи предполагаемого автора осуществляют таким же образом как и при выявление уникальных признаков оригинала произведения живописи, при идентификации исследуемого объекта осуществляют сравнение выявленных уникальных признаков исследуемого объекта произведения живописи и оригинала по графическим зависимостям kг от R, вычисленным по самым темным, самым светлым и серединным колерам с учетом естественной аппаратной погрешности, и делают вывод о идентификации произведения живописи на предмет их авторства.
На фиг.1 – распределение цвета в границах области D без изменений,
На фиг 2 – непрерывное изменение цвета по плоскости в границах области D.
На фиг.3 – набор цветовых пятен.
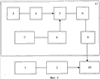
На фиг.4 – структурная схема устройства, реализующего заявленный способ.
На фиг.5-10 – графики изменения kг от R.
В приложении (не публикуется) отражены протоколы исследования живописных произведений культуры и представлены выводы.
Устройство идентификации произведения живописи, реализующее заявленный способ, содержит средство 1 получения уникальных признаков оригиналов произведений живописи, соединенное с авторским банком 2 данных, средство получения фотографического цифрового изображения 3 произведения живописи, выходной сигнал которого посредством блока цифровой записи в RGB-профиле 4 изображения, где шифруют данные фрагментов живописи в RGB-профиле в одной из программ «ADOBE» путем присвоения каждому тону из диапазона изменения цветов (R+G+B)/3 соответствующего семиразрядного кода из 128 позиций (27), поступает на блок выделения 5 цифровых обертонов исследуемого объекта произведения живописи, выход которого соединен с входом блока фиксации 6 цифровых обертонов, формирователь набора 7 основных цифровых тонов RGB и их цифровых обертонов относительно красного R=kг(R+G+B)/3, зеленого G=kг(R+G+B)/3 и синего B=kг(R+G+B)/3 цветов с заданной градацией, соединенный с блоком памяти 8 цифровых колеров с их обертонами, выход которого подключен к опорному входу блока выделения 5 цифровых обертонов исследуемого объекта произведения живописи, выход блока фиксации цифровых обертонов 6 полученного светового изображения соединен с блоком вычисления 9 отношения kг самого темного к kг самого светлого колеров, выход которого соединен с блоком идентификации исследуемого 10 произведения, опорный вход которого соединен с выходом авторского банка 2 данных. Устройство может быть реализовано на компьютере с программой «ADOBE», в RGB-профиле.
Предлагаемый способ идентификации автора живописного произведения культуры основан на учении Гете о цвете, согласно которому теоретически любой цвет (колер, тон, полутон, яркость) может быть составлен из трех основных цветов: красного, желтого и синего. (Далее везде «основной желтый» заменен на «дополнительный I-степени зеленый», поскольку в ходе изобретения использовался цифровой способ описания цвета в профиле RGB, хотя предлагаемое изобретение с некоторыми изменениями может быть применено с использованием и всех других профилей: CMYK, LAB и т.д.). Исходя из равнобедренности треугольника Гете, в его центре должна находиться идеально серая точка, включающая по черно-белой шкале (1+255)/2=128 (градаций) тонов. [На сегодняшний день в цифровом описании принято, что диапазон изменения цветов лежит в интервале 0-255. Однако «0» вступает в противоречие с учением Гете. Поэтому в качестве нижнего минимального предела шкалы изменения цвета R, G и В автор принял (111), а для черно-белой шкалы соответственно – «1»]. Тогда ее совокупная спектральная плотность в профиле RGB по цветной шкале (в центре треугольника) будет соответственно равна (128+128+128)/3=128 тонов (градаций). Каждый тон шифруется своим кодом. Отсюда следует, что, теоретически, спектр любого колера на языке общепринятого цифрового (матричного) описания цвета в профиле RGB может быть представлена как средняя арифметическая сумма составляющих его цветов: (R+G+B)/3. Далее, если в профиле RGB по аналогии с музыкальной грамотой расписать колер как обертон (основополагающая тон), сочетающийся с первым и вторым тонами, то легко заметить, что вклад двух последних в результирующий тон колера заключается в гашении основного тона, поскольку яркость колера всегда будет ниже яркости обертона. Поэтому, в случае красных, желтых, коричневых и т.д. тонов, для которых в качестве обертона выступает Rс, цвет может быть описан уравнением: Rc>(R+G+B)/3, – (ур.1). Для зеленых – Gc>(R+G+B)/3 и, наконец, для синих – Bc>(R+G+B)/3. Все эти неравенства превратятся в тождества, если учесть в них коэффициент гашения обертона: kг. Т.е. в случае красных, желтых и других тонов, у которых в качестве обертона выступает R, уравнение приобретет вид: Rc=kг[(R+G+B)/3]; для зеленых – Gc=kг[(R+G+B)/3] и, наконец, для синих – Bc=kг[(R+G+B)/3]. (Согласно исследованиям, проведенным цветопсихологами, красный цвет оказывает на психику человека возбуждающее действие. Мозг последнего, в свою очередь, стремиться погасить агрессию R посредством подстановки к нему успокаивающих зеленого или сине-зеленого, поэтому автор в качестве обертона предложил рассматривать «Rc» – суммарная величина колера независимо от цвета колера).
4. Любое живописное произведение может быть представлено как набор цветовых пятен, не имеющих толщины слоя и расположенных в площади изображения. Тогда:
а) если в пределах некоторого непрерывного поля плоскости D (фиг.1) цвет непрерывен и не изменяется, то его математическим описанием будет следующее известное уравнение: S= d – (ур.2), где S, теоретически, – спектральная плотность палитры на плоскости D, Q (mg) или L (ед. яркости);
б) если цвет в пределах плоскости D (фиг.2), начнет непрерывно изменяться, то, привязав эти изменения к координатной сетке, мы получим обычную гистограмму внутри кривой Гауса, описывающую количественные изменения цвета: 
Однако, использование этого способа так же, как и способа описания цвета по трем координатам, в плоскости решения вопроса идентификации автора живописного произведения культуры под силу разве что ЭВМ по причине крайней сложности палитр самих художественных изображений.
5. Для того чтобы выяснить возможность использования с этой целью ур.1, сначала автор настоящего изобретения исследовал зависимость kг от изменения цвета колера в пределах смоделированных им с помощью компьютера цветовых шкал, как это показано в приложении (не публикуется). Из приведенных результатов исследования видно следующее.
а. Если цвет изменяется в пределах одной полутоновой шкалы, то зависимость kг от величины Rc носит прямо(обратно) пропорциональный характер, тем самым показывая, в сторону какого противоположного цвета происходит это движение: так знак «-» в случаях желтых полутонов означает, что они изменяются в сторону зеленых, а в свою очередь красные – в сторону желтых, и наоборот.
Кроме того, падающие или восходящие зависимости попросту подсказывают нам, – в начало или в конец своей шкалы движутся четвертьтона: «+» – в начало, а «-» – в конец (см. фиг.5-10). Таким образом, зная величину kг, исследователь может, не видя колера, составить себе представление о его полутоне. При этом необходимо отметить, что данное положение может нарушаться равенством kг для четвертьтонов разных цветов.
Однако это недоразумение полностью снимается, если принять во внимание тот факт, что для исследователя живописи kг логически привязан к (R+G+B)/3 и, следовательно, к цвету колера.
б. Если цвет линейно изменяется по шкале в пределах двух и более полутонов, то зависимость kг от аргумента приобретает полиномиальный характер, вполне, таким образом, соответствуя закону «Перехода количества в качество».
в. Далее, если цвет изменяется не линейно, тогда на графике мы получим гармонические ряды (волны), полнота членов которых будет зависеть от завершенности кругов (шкал), по которым происходит его движение.
Наконец, на основании изложенного в пп.«а», «б» и «в» можно сделать заключение о том, что kг в уравнении цвета R=kг[(R+G+B)/3] может быть использован в качестве функциональной характеристики цвета и его спектральных составляющих.
6. Вероятно, «цветовые раздражения затрагивают весь телесно-духовный организм человека: оранжевый и красный воспринимаются как возбуждающие; зеленые – успокаивающие, голубой создает впечатление глубины, а желтый – радости» и т.д. «Путем проведения опытов психологи доказывают, что каждый человек обладает своей внутренней, ему одному свойственной, цветовой шкалой, что он в цвете может выразить свое настроение, особенности характера, представления и чувства». «Наблюдения также показали, что у каждого человека есть и свое отношение к цвету», т.е. «у него есть целая шкала любимых цветов». (И.Иттен. Искусство цвета). Вместе с тем, «так как склонность человека к тому или иному цвету может меняться под воздействием материальных или духовных факторов, то возникает мысль, что личную цветовую шкалу можно в известной мере рассматривать, как выражение индивидуальности», – утверждают Г.Фрилинг и К.Ауэр, основывая свои суждения на теории И.Гете о цвете и лекциях И.Иттена, (Человек – цвет – пространство. Г.Фрилинг, К.Ауэр. Москва, Стройиздат, 1973).
Итак, шкала, о которой идет речь выше, подвержена изменениям и, следовательно, по мнению изобретателя, не может быть положена в основу способа идентификации живописца, кисти которого принадлежит то или иное произведение. С другой стороны, в ходе собственных исследований автор обнаружил, что у каждого индивидуума есть свои, присущие только ему, генетические шкалы полутоновых (четвертьтоновых) диапазонов, что, собственно, и объясняет неповторимость субъективных колеров. Проще говоря, в ответ на сигнал, полученный извне, мозг человека из имеющейся в его распоряжении генетической картотеки цветовых шкал подставляет к первому (цвету, колеру) свой умозрительный колер. Причем близость последнего к первому зависит и от прирожденного чувства цвета реципиента и от того, как точно его глаза позволяют ему различать градации четвертьтонов увиденного. Так, вследствие ухудшения зрения, приводящего к сужению диапазона видения последних, реципиент начинает ошибаться именно при их воспроизведении, тогда как, несомненно, сам набор генетических шкал субъекта остается неизменным. Вообще же наличие у человека умозрительного цветного зрения в отсутствии внешнего сигнала заставляет нас думать о том, что он (человек) всегда пользуется исключительно собственными изобразительными рядами, а цвет извне – только предлог или только команда, поданная посредством глаз мозгу, исполняя которую, последний отыскивает в своих анналах наиболее близкий по оттенку колер и предоставляет его внутреннему зрению пользователя. Таким образом, автор изобретения считает, что отличие между живописцами нужно искать не только в их «излюбленных цветовых шкалах», (что – так переменчиво!), но, прежде всего, в их генетическом и, следовательно, не изменяющемся от начала и до конца их жизни видении полутонов и четвертьтонов, поскольку, в ходе исследования было обнаружено, что колористические данные произведений одного художника разнятся от тех же данных другого художника именно полу(четверть)тоновыми шкалами цветов, в которых они написаны, и это отличие через уравнение R=kг[(R+G+B)/3] может быть выражено коэффициентом гашения обертона R. 1. В основу изобретения положены цифровой способ описания цвета и авторское уравнение цвета: в профиле RGB R=kг[(R+G+B)/3] – (ур.1), где R, G и В – цвета и их яркости, образующие колер; kг – коэффициент гашения обертона R (см. таблицу).
3. В качестве материала для компьютерного исследования были использованы слайды с пятнадцати полотен таких художников, как И.Айвазовский, И.Левитан, Б.Кустодиев, В.Поленов, К.Кастальский-Бороздин и т.д. Всего же было проведено 53 исследования по четырем цветам: красному, желтому, зеленому и синему. В ходе изучения живописи автором изобретения было подтверждено первоначально сделанное им предположение о том, что отличительной характеристикой любого колориста может служить его неповторимый, генетический набор полу(четверть)тоновых шкал, которые он использует (использовал) для создания своих творений. В свою очередь, так как в пределах одного цвета каждой полутоновой шкале присущ свой собственный диапазон изменений kг, следовательно, в привязке к субъекту можно считать, что в ее начале он несет на себе функцию генетической составляющей ур.1. Тогда, при движении цвета от первого четвертьтона к последующим, kг будет равен: kген+ kг, где как раз и отражает зависимость качественных от количественных изменений. Однако здесь возникает закономерный вопрос: насколько вероятна повторяемость одних и тех же колеров в разных работах одного мастера? Исследования показали, что, во-первых, если каждая полутоновая шкала состоит из восьми четвертьтонов, то в лучшем случае художники используют ее на одну вторую, да и самих шкал одного цвета – тоже не больше трех, четырех. Это означает, что диапазон оттенков, различаемых глазом колориста, весьма невелик и, наоборот, велика вероятность их повторения.
Таким образом, из-за ограниченности генетического выбора живописца, они все будут ожидаемыми. Так, при сравнении двух, на первый взгляд, абсолютно разных по цветовому решению полотен В. Поленова «Бабушкин сад» и «Московский дворик» обнаруживается, что, например, яркие зеленые колеры «Московского дворика» рассыпаны художником в темной зелени кустов «Бабушкиного сада», а сочную охру осенних листьев «Бабушкиного сада» мы найдем в сердцевине ромашек «Московского дворика» и т.д. Но именно этот факт, факт стремления художников к новаторству, чрезвычайно сильно осложняет задачу идентификации. Поэтому автор настоящего исследования, зная о том, что живописцы для создания целостности произведения, как правило, уравновешивают темные и светлые пятна, и, что по этому же принципу работает и сенсорная аппаратура (фото- и компьютерная), предложил следующее упрощение «Способа»: автор предположил, что если на слайде с какой-либо картины художника найти самый темный колер одного цвета и самый яркий (светлый) колер того же цвета, то коэффициент гашения яркости их среднеарифметического колера будет ожидаемым для любой другой работы данного мастера, а ввиду генетической принадлежности исходных колеров, и коэффициент гашения среднеарифметического колера, как величина функционально от них зависимая, будет представлять собой отличительную характеристику одного живописца от другого. При этом совершенно неважно, использовался этот колер самим мастером, или он существует только в матрице, или он вообще виртуален, как расчетная величина, он все равно будет ожидаемым для данного автора. В большинстве случаев на слайдах исследованных автором картин были найдены колеры, аналогичные срединным).
В качестве доказательства жизнеспособности предлагаемого «Способа» в приложении (не публикуется) автор приводит результаты исследований полотен вышеуказанных живописцев, графическая обработка которых позволяет сделать вывод о верности предложенного подхода к решению вопроса идентификации автора живописного произведения культуры. (Поскольку, по мнению автора, «базы данных» сами по себе в ближайшем будущем будут представлять как научный, так и коммерческий интересы, он счел необходимым скрыть названия исследованных им произведений, за исключением работы И.Левитана «Золотая осень» (№02). За что и приносит свои извинения).
На фиг.5-10 представлены среднеарифметические колеры и соответствующие им kг различных работ различных авторов, полученные автором в ходе исследования произведений вышеупомянутых мастеров. Их сравнение по желтым колерам показало:
1. а) Коэффициенты гашения 1.4263 и 1,4267 полотен И.Айвазовского «05» и «08» соответственно идентичны в пределах погрешности и указывают на принадлежность «05» и «08» одному и тому же мастеру; б) в «05» живописец использовал более широкий диапазон желтых оттенков, поэтому ее фактический kг ср., колера = 1,3293 (см.05-1), что не отменяет вывода п.«а»; в) этот kг по своему значению близок kг=1,3125 И.Левитана (см.02-2) и kг=1,2901 В.Поленова (см.«14»). Однако, если учесть их исходные (авторские) колеры, то станет очевидным, что они родом из совершенно разных полутоновых шкал и, следовательно, принадлежат разным авторам.
2. Все kг, как срединных, так и исходных колеров произведений «01» и «02» И.Левитана практически идентичны и, таким образом, подтверждают свою принадлежность одному автору. Напротив, они отличаются от kг И.Айвазовского и В.Поленова, тем самым указывая на то, что «01» и «02» не принадлежат последним. Исключением является уже упомянутый в п.1, «в» колер 02-2, но он не является срединным и, поэтому, вообще может не приниматься в расчет.
3. Работы В.Поленова по своим колористическим данным сильно отличаются от аналогичных характеристик других авторов, исследованных в настоящей работе, и это отличие, заключающееся в том, что художник на «светах» добавлял в колеры гораздо больше белил, чем последние, проявляет себя в количественном содержании в них синего. Поэтому его срединный колер, близкий по цвету и по значению kг (см.«14») колерам 05-2 и 02-2 И.Айвазовского и И.Левитана, на самом деле не имеет с ними ничего общего. С другой стороны, В.Поленов, как никто другой, любил новаторство и в своих новых произведениях стремился не повторять уже однажды использованные им колеры. Их четвертьтоновое отличие мы и наблюдаем при сравнении его работ. Тем не менее, оказалось, что его срединные колеры и их коэффициенты гашения практически идентичны (см.«13» и «15») и подтверждают авторское предположение, высказанное ранее, по поводу их ожидаемости.
Что касается «14», kг которого несколько отличен от коэффициентов гашения «13» и «15», то это объясняется слишком большой разницей аппаратных погрешностей по синим между слайдами с этих работ (Протоколы исследований соответствующих полотен приведены в Приложении – не публикуются).
4. К сожалению, величина погрешностей фотосъемки произведений «10» и «11» Б.Кустодиева не позволила скорректировать их базы данных с базами данных других авторов. Однако относительная аппаратная погрешность между ними оказалась сравнимой и позволила провести идентификацию на принадлежность этих картин одному автору. Исследование привело к отрицательному результату, что и следовало ожидать в данном случае. (Слайды были выполнены с печатной продукции.)
Сравнение kг срединных колеров по зеленым тонам в целом подтверждает выводы, сделанные выше по желтым колерам.
Таким образом, как показано выше, kг срединного колера представляет собой отличительную характеристику живописца. Тем не менее, сами по себе kг, являясь очень хорошими ориентирами для исследователя, не позволяют учесть естественные погрешности и, значит, не обеспечивают презентабельность «Способа», поэтому сравнение авторов только по ним может привести эксперта к серьезным ошибкам, поскольку последние (естественные погрешности) как раз и проявляют себя не в серединах, а по границам шкал.
На основании вышесказанного, автор изобретения считает необходимым использование графического сопоставления результатов по трем kг: самого темного, самого светлого и промежуточного (срединного) колеров. Из графиков, приведенных в Приложении (не публикуется) очень хорошо видны ошибки, к которым неминуемо придет эксперт, вследствие неучета им естественных погрешностей (например, картины «05» и «08» не принадлежат одному и тому же мастеру!).
Итак, по результатам графической экспертизы произведения «05» и «08» принадлежат кисти одного и того же мастера; отличные от них произведения «01» и «02» принадлежат кисти одного и того же, но другого мастера. Произведения «13», «14» и «15» принадлежат кисти одного и того же, но третьего мастера. Принадлежность Б.Кустодиеву работ «10» и «11» не установлена в связи с высокой аппаратной погрешностью фотосъемки, предоставленной в распоряжение исследователя. И, наконец, установлено, что все четыре этюда К.Кастальского-Бороздина: «Драматический закат», «Серебряный день», «После дождя» и «Утро на реке Псел» написаны одним мастером. Наконец, выше описанный «Способ» доказал свою применимость с целью идентификации автора живописного произведения культуры и так же показал, что обладает высокой разрешающей способностью сравнимой с чувствительностью фото-и-сенсорной аппаратуры.
В заключение ко всему вышесказанному хотелось бы особо отметить, что одними из ключевых вопросов в решении поставленной задачи являются вопросы учета аппаратной и естественной погрешностей, связанной с ухудшением зрения художников, а так же с непостоянством освещения рабочего места живописца, приводящей, в свою очередь, к непостоянству диапазонов видимых четвертьтонов по их границам, а так же репрезентабельности отбора колеров. Автором разработаны соответствующие методики учета погрешностей, однако, поскольку они сами обладают признаком «новизны», то он (автор) счел возможным не раскрывать их в описании настоящего изобретения. Репрезентабельность обеспечивалась выбором колеров с максимально близкими значениями фактических обертонов, как это легко заметить в материалах приведенных на фиг.5-10.
Формула изобретения
Способ идентификации произведений живописи на предмет их авторства и подлинности, заключающийся в том, что перед осуществлением идентификации исследуемого объекта произведения живописи исследуют заведомо известные оригиналы произведений живописи определенных авторов на наличие у них уникальных признаков, присущих только определенному автору, формируют авторский банк данных выявленных уникальных признаков, выявляют у исследуемого объекта произведения живописи наличие уникальных признаков, присущих только определенному автору произведения живописи и сравнивают выявленные уникальные признаки исследуемого объекта с уникальными признаками присущими определенному автору, хранящимися в авторском банке данных, отличающийся тем, что исследование заведомо известных оригиналов произведений живописи определенных авторов на наличие у них уникальных признаков осуществляют путем получения изображения оригинала произведения живописи посредством цветного цифрового фотографирования и вывода данных изображения на экран монитора компьютера, посредством компьютерного кадрирования выделяют данные фрагментов живописи с разными цветовыми пятнами, из которых состоит палитра произведения для их исследования, шифруют данные фрагментов живописи в RGB-профиле в одной из программ «ADOBE» путем присвоения каждому тону из диапазона изменения цветов (R+G+B)/3 соответствующего из 128 градаций тонов, формируют набор зашифрованных данных фрагментов живописи по соответствующим цветам палитры произведения путем разделения их на основные цветовые тона RGB, выявляют наличие уникальных признаков художественного произведения присущих только определенному автору произведения живописи и ожидаемых в любой работе данного автора ввиду генетической принадлежности исходных колеров, путем определения коэффициента гашения обертонов из соотношения Rc=kг(R+G+B)/3, где Rc – суммарный колер, состоящий из красного – R, зеленого – G и синего – В цветов, выявление уникальных признаков исследуемого объекта произведения живописи предполагаемого автора осуществляют таким же образом как и при выявление уникальных признаков оригинала произведения живописи, при осуществлении идентификации исследуемого объекта осуществляют сравнение выявленных уникальных признаков исследуемого объекта произведения живописи и оригинала по графическим зависимостям Kг от Rc, вычисленным в самом темном, самом светлом и серединном колерах с учетом естественной аппаратной погрешности, и делают вывод о идентификации произведения живописи на предмет их авторства.
РИСУНКИ
|
|