|
(21), (22) Заявка: 2006138337/09, 30.10.2006
(24) Дата начала отсчета срока действия патента:
30.10.2006
(46) Опубликовано: 10.09.2008
(56) Список документов, цитированных в отчете о поиске:
RU 2260245 С2, 10.09.2005. SU 1670770 А1, 15.08.1991. US 3787776, 22.01.1974. US 2006/0092057 A1, 04.05.2006. US 5170437 А, 08.12.1992.
Адрес для переписки:
390005, г.Рязань, ул. Гагарина, 59А, О.Г. Светникову
|
(72) Автор(ы):
Светников Олег Григорьевич (RU), Симкин Владимир Васильевич (RU)
(73) Патентообладатель(и):
Светников Олег Григорьевич (RU), Симкин Владимир Васильевич (RU)
|
(54) СПОСОБ ОБЕСПЕЧЕНИЯ ДОПУСТИМОЙ ВЕЛИЧИНЫ ЧАСТОТНЫХ ИСКАЖЕНИЙ УСИЛИТЕЛЯ И УСТРОЙСТВО ДЛЯ ЕГО ОСУЩЕСТВЛЕНИЯ
(57) Реферат:
Изобретение относится к измерительной технике, аудиотехнике, в частности к усилителям переменного напряжения, усилителям электрических зарядов, которые широко используются для нормализации сигналов пьезоэлектрических датчиков, детекторов ионизационного излучения, фотоприемников. Техническим результатом является многократное уменьшение необходимой величины разделительных емкостей усилителей без увеличения уровня частотных искажений. Это обеспечивается за счет создания условий взаимодействия входных разделительных RC-цепей с цепями внутренней структуры усилителя, при которых передаточная функция усилителя становится равной действительному числу. 2 н. и 1 з.п. ф-лы, 6 ил.
Изобретение относится к измерительной технике, аудиотехнике, в частности к усилителям переменного напряжения, усилителям электрических зарядов, которые широко используются для нормализации сигналов пьезоэлектрических датчиков, детекторов ионизационного излучения, фотоприемников.
Известен широкий класс усилителей, предназначенных для усиления переменной составляющей входного сигнала и содержащих в своих цепях разделительные конденсаторы. На Фиг.1а изображена схема такого усилителя [1], где используются следующие обозначения:
U1(t) – сигнал инвертирующего входа;
U2(t) – сигнал неинвертирующего входа;
А – операционный усилитель;
R1, R2 – активные сопротивления входных разделительных RC-цепей;
C1, С2 – конденсаторы входных разделительных RC-цепей;
R4 – сопротивление делителя входного сигнала;
R3 – сопротивление цепи отрицательной обратной связи.
При R1=R2=R, R3=R4, C1=C2=C нижняя граничная частота fн усилителя на уровне 3 дБ определяется величиной постоянной времени разделительной цепи [1]:

как для сигнала U1(t), так и для сигнала U2(t). Поэтому даже при невысоких требованиях к уровню частотных искажений в разделительных цепях усилителей приходится применять электролитические конденсаторы. Это подтверждают простейшие расчеты. Сопротивление R в схеме Фиг.1а задает значение коэффициента передачи усилителя и величину его, как правило, приходится ограничивать диапазоном значений 1-10 кОм. Например, при R=3 кОм и fн=2.5 Гц согласно (1) необходимая величина разделительной емкости достигает значения 20 мФ, что уже говорит о необходимости применения в данной схеме электролитического конденсатора.
Аналогичная проблема возникает в усилителях электрических зарядов, где разделительные конденсаторы используются, в частности, при работе с пьезоэлектрическими датчиками. В качестве примера рассмотрим устройство [2], которое выбрано в качестве прототипа. Схема устройства изображена на Фиг.2.
Устройство содержит входной операционный усилитель (ОУ), две RC-цепи с параллельным соединением элементов и инвертор, вход которого соединен с выходом ОУ. При этом первая RC-цепь включена между инвертирующим входом ОУ и входом инвертора, а вторая RC-цепь включена между неинвертирующим входом ОУ и выходом инвертора. Параллельно первой и второй RC-цепям подключены к входным цепям ОУ через разделительные конденсаторы две группы из К цепочек, каждая из которых состоит из последовательно соединенных первого электронного ключа, конденсатора и второго электронного ключа. Причем к выводу конденсатора, соединенного с вторым электронным ключом, подключен резистор, соединенный с землей. Также параллельно первой и второй RC-цепям подключены через разделительные конденсаторы две группы из М цепочек, каждая из которых состоит из последовательно соединенных первого электронного ключа, резистора и второго электронного ключа. Причем к выводу резистора, соединенного со вторым электронным ключом, подключен резистор, соединенный с землей. Между выходами датчика и входными цепями ОУ подключены две группы из N цепочек, каждая из которых состоит из последовательно соединенных электронного ключа и резистора.
В данном устройстве так же как и в усилителе Фиг.1а величины емкостей входных разделительных цепей и цепи отрицательной обратной связи выбирают [2] исходя из условия обеспечения допустимой величины частотных искажений усилителя, не учитывая взаимодействия входных разделительных емкостей с другими цепями устройства через структуру усилителя. Это приводит к необходимости применения больших значений разделительных емкостей, и как следствие, к применению электролитических конденсаторов во входных цепях усилителя.
Применение электролитических конденсаторов в разделительных цепях усилителей нежелательно по целому ряду причин. В сравнении с керамическими они обладают большими габаритами, низкой добротностью, имеют низкую надежность и температурную стабильность основных параметров. Поэтому в составе усилителя электролитические конденсаторы в значительной мере определяют его габариты, нестабильность характеристик и уровень надежности функционирования.
Целью изобретения является многократное уменьшение необходимой величины емкостей во входных разделительных цепях дифференциального усилителя без увеличения уровня частотных искажений сигнала на его выходе. Это позволяет заменить во входных разделительных цепях дифференциального усилителя электролитические конденсаторы на керамические и, следовательно, снизить нестабильность характеристик усилителя и повысить уровень надежности функционирования его.
Цель достигается тем, что для обеспечения допустимой величины частотных искажений дифференциального усилителя с разделительными RC-цепями на входе дополнительно вводят во входной каскад усилителя две последовательные, корректирующие RC-цепи, параметры которых выбирают из условия равенства действительному числу передаточной функции этого каскада, когда одну корректирующую цепь используют в качестве цепи отрицательной обратной связи каскада, другую подключают после входной разделительной RC-цепи, между неинвертирующим входом усилителя и корпусом. При этом активные проводимости так же как и емкости корректирующих цепей выбирают либо равными соответственно активным проводимостям и емкостям разделительных цепей либо отличными от них в одинаковое число раз. Затем корректирующие цепи дополняют элементами, обеспечивающими необходимую полосу пропускания усилителя и устойчивость работы его на постоянном токе таким образом, чтобы эти цепи были полностью идентичны друг другу. Усилительные функции устройства при этом реализуют в основном во втором и последующих каскадах усилителя, в которых разделительные конденсаторы отсутствуют.
Для того чтобы реализовать заявляемый способ, в первый каскад дифференциального усилителя переменного напряжения дополнительно вводят две последовательные, корректирующие RC-цепи, значения параметров элементов которых выбирают либо равными значениям параметров соответствующих элементов входных разделительных RC-цепей либо отличными от них в одинаковое число раз. Первую корректирующую цепь подключают параллельно резистору цепи отрицательной обратной связи входного каскада, вторую дополняют резистором таким образом, чтобы она была полностью идентична вновь сформированной цепи отрицательной обратной связи первого каскада, и включают между неинвертирующим входом этого каскада и корпусом. При этом усилительные функции устройства реализуют в основном во втором и последующих каскадах усилителя, в которых разделительные конденсаторы отсутствуют.
В усилителе электрических зарядов, реализующем заявляемый способ, для достижения цели в устройство по п.2, параллельно цепи отрицательной обратной связи его первого каскада дополнительно включают емкость. Величину этой емкости определяют исходя из необходимого значения верхней граничной частоты усилителя. Такую же по величине емкость включают между неинвертирующим входом операционного усилителя этого каскада и корпусом.
Учесть взаимодействие входных цепей и цепей обратной связи усилителя можно, если рассматривать структуру его как структуру операционного преобразователя, общие принципы построения которого изложены в [3]. Схема операционного преобразователя изображена на Фиг.1б, где используются следующие обозначения:
Z1, Z3, Z4 – операторные сопротивления двухполюсников входных цепей преобразователя;
Z2 – операторное сопротивление цепи обратной связи преобразователя.
Передаточная функция преобразователя по инвертирующему и неинвертирующему входам определяется соответственно отношениями [3]:


Если в качестве двухполюсников в структуре преобразователя Фиг.1б использовать RC-цепи с последовательным соединением элементов, то получим схему дифференциального усилителя переменного напряжения с цепью отрицательной обратной связи по переменному току. Схема такого усилителя изображена на Фиг.3, где используются следующие обозначения элементов:
q1, q2, q3, q4 – активные проводимости RC-цепей;
С1, С2, С3, С4 – конденсаторы RC-цепей.
Элементы схемы задают значения передаточных проводимостей цепей:
у1=1/Z=q1pC1(pC1+q1)-1;
У2=1/Z2=q2pC2(pC2+q2)-l;
у3=1/Z3=q3pC3(pC3+q3)-1;
у4=1/Z4=q4pC4(pC4+q4)-1;
где р – оператор Лапласа.
В этом случае передаточная функция усилителя по инвертирующему входу в соответствии с (2) будет иметь вид:

Для того чтобы в схеме преобразователя Фиг.3 отсутствовали частотные искажения за счет входных разделительных цепей, достаточно обеспечить условия, при которых передаточная функция преобразователя по обоим входам была бы равна действительному числу. По инвертирующему входу преобразователя для этого достаточно обеспечить равенство параметров элементов входной разделительной цепи и соответствующих элементов цепи отрицательной обратной связи:


В этом случае согласно (4) W1(p)=-1.
Передаточная функция (4) равна действительному числу и в том случае, когда соотношение между параметрами однотипных элементов этих цепей равно некоторому действительному числу К. То есть когда для обоих типов элементов RC-цепей выполняются равенства:
q1=Kq2=q;
C1=KC2=C;
где К – действительное положительное число. В этом случае передаточная функция (4) будет равна W1(p)=-К, и в структуре преобразователя обеспечивается полная взаимная компенсация емкостных проводимостей цепей у1, у2.
Аналогичным образом для неинвертирующего входа преобразователя согласно (3) получим W2(p)=1, когда совместно с условиями (5), (6) выполняется условие (Z3/Z4)=(Z1/Z2), то есть когда:


Или получим значение W2(p)=К, если


Необходимо отметить, что условия (7), (8), (9), (10) задают соотношения между параметрами однотипных элементов RC-цепей и не обусловливают какие-либо ограничения на величину этих параметров. Следовательно, можно ожидать, что даже при самых минимальных значениях параметров элементов RC-цепей, если будут выполняться условия (7), (8) или условия (9), (10), преобразователь Фиг.3 будет обеспечивать минимальные частотные искажения, вызываемые только паразитными параметрами операционного усилителя. Однако нормально функционировать такой преобразователь не будет, так как в структуре его отсутствует отрицательная обратная связь по постоянному току.
Для стабилизации рабочей точки усилителя и обеспечения устойчивой работы его необходимо ввести в структуру преобразователя Фиг.3 сопротивление отрицательной обратной связи по постоянному току. Это сопротивление в совокупности с проходным сопротивлением операционного усилителя шунтирует RC-цепь отрицательной обратной связи преобразователя и тем самым нарушает условия (7), (8) или (9), (10). Для оценки влияния этих элементов на работу устройства рассмотрим упрощенную схему усилителя с одним инвертирующим входом и дополнительной проводимостью q0, имитирующей сопротивление цепи отрицательной обратной связи по постоянному току и проходное сопротивление операционного усилителя. Схема такого усилителя изображена на Фиг.4.
Передаточная проводимость y21 цепи отрицательной обратной связи в таком случае будет определяться соотношением:
у21=q2рС2(рС2+q2)-1+q0.
А передаточная функция W3(р) усилителя Фиг.4 будет иметь вид:
W3(p)=-у1/у21=-q1pC1(pC1+q1)-l[q2pC2+q0(pC2+q2)]-l(pC2+q2).
При выполнении условия (7), (8) последнее соотношение можно упростить:

Осуществив переход p j , определим амплитудно-частотную характеристику (АЧХ) преобразователя:

Здесь R=1/q;
R0=1/q0;
– круговая частота;
0=R0C.
На нижней граничной частоте, когда = н=2 fн, спад АЧХ усилителя не должен превышать 3 дБ. Согласно (12) это будет выполняться при условии:
1+R/R0=( H 0)-1.
Следовательно:
н=1/(R0+R)C; fн=1/2 (R0+R)C.
Если в схеме преобразователя использовать операционный усилитель с полевыми транзисторами на входе (на пример 140УД17А), то сопротивление обратной связи R0 можно увеличить до нескольких мОм. Тогда, например, для обеспечения значения нижней граничной частоты, равного fн=2,5 Гц, при величине сопротивления, шунтирующего цепь отрицательной обратной связи, в 6 мОм достаточно будет иметь величину разделительной емкости:
C=1/2 fH(R0+R) 104 (пФ).
То есть и в этом случае необходимая величина емкости разделительной цепи преобразователя оказывается в несколько тысяч раз меньше, чем необходимая величина такой же емкости в известной структуре усилителя Фиг.1а.
Обратимся к схеме усилителя электрических зарядов. Основная мощность полезного сигнала такого усилителя, как правило, приходится на сравнительно низкочастотную область спектра. Поэтому при сравнительно высоких требованиях к уровню частотных искажений в области низких частот полосу пропускания усилителя приходится ограничивать сверху, включая в цепь отрицательной обратной связи устройства дополнительную емкость. На фиг.5 изображена упрощенная схема такого усилителя с дополнительной емкостью С0 и проводимостью q0 в цепи отрицательной обратной связи. Передаточная проводимость у22 цепи отрицательной обратной связи устройства в этом случае будет определяться выражением:

а передаточная функция усилителя будет иметь вид:
W4(p)=-у1/у22=-q1pC1(pC1+q1)-l[q2pC2+(pC0+q0)(pC2+q2)]-l(pC2+q2).
При выполнении условий (7), (8) последнее соотношение можно упростить:
W4(p)=-[1+pC0/q+q0/q+C0/C+q0/(pC)]-1.
Как уже отмечалось, на практике величина сопротивления R0=1/q0, шунтирующего цепь отрицательной обратной связи, может составлять несколько мОм, в то время как значение R, как правило, не превышает нескольких кОм, поэтому отношение q0/q в последнем выражении многократно меньше 1 и величиной его можно пренебречь. Передаточная функция в этом случае будет иметь вид:

Ей соответствует АЧХ следующего вида:

Согласно (15) усилитель в этом случае обладает квазирезонансом. Частоту квазирезонанса р можно определить из условия:
pC0R-1/( pCR0)=0

Анализируя АЧХ усилителя (15), можно отметить, что с увеличением частоты слагаемое 1/ CR0 уменьшается, а произведение C0R возрастает, поэтому в области верхней граничной частоты величиной 1/ CR0 можно пренебречь, и значение верхней граничной частоты преобразователя B определить из условия спада АЧХ на 3 дБ:
1+C0/C= BC0R;

В соответствии с последним соотношением для обеспечения, например, значения fB=10 кГц при С=С0=10-8 Ф необходимо иметь следующее значение R:
R=(С+С0)/(2 СС0fB) 3.4 кОм.
Аналогично в области нижней граничной частоты н можно пренебречь произведением C0R и определить значение нижней граничной частоты н также из условия спада АЧХ на 3 дБ:
1+C0/C=1/( HCR0);

В условиях предыдущего примера, когда С=С0=10-8 Ф; R0=6 мОм величина fH составит 1.3 Гц. Следовательно, включение дополнительного конденсатора в цепь отрицательной обратной связи преобразователя при выполнении условий (7), (8) ни только ограничивает полосу пропускания усилителя сверху, но и смещает значение fH в область более низких частот, что позволяет уменьшить необходимую величину емкости входной разделительной цепи в еще большее число раз.
Сравнительный анализ заявляемого технического решения и прототипа позволяет сделать вывод о соответствии его критерию “новизна”.
Из патентной и научно-технической литературы не известны вышеуказанные отличительные признаки способа и устройства в предложенной совокупности. Таким образом, заявляемый способ обеспечения необходимой величины частотных искажений усилителя и устройства для его осуществления удовлетворяют критерию “изобретательский уровень”.
Заявляемый способ и устройства для его осуществления могут быть использованы в измерительной и аудиотехнике в качестве усилителей переменного напряжения, могут быть применены как усилители электрических зарядов при нормализации сигналов пьезоэлектрических датчиков, детекторов ионизационного излучения и фотоприемников. При этом необходимая величина разделительных емкостей снижается на столько, что становится возможным в качестве их использовать керамические конденсаторы. Последние, как известно, имеют существенно меньшие габариты, обладают большей добротностью и надежностью функционирования, а также стабильностью основных характеристик. Таким образом, заявляемый способ и устройства удовлетворяют критерию изобретения “промышленная применимость”.
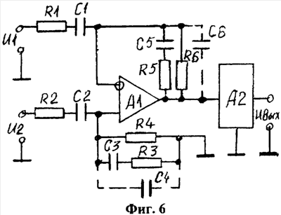
Заявляемый способ и устройства поясняются Фиг.6, где изображена схема дифференциального усилителя переменного напряжения и усилителя электрических зарядов.
Дифференциальный усилитель переменного напряжения содержит первый каскад на операционном усилителе A1, входные разделительные цепи R1, C1; R2, С2 и корректирующие цепи R3, С3; R4; R6, C5; R6. Параметры элементов этих цепей выбирают из условий (7), (8), которые применительно к данному случаю имеют вид:
R1=R2=R3=R5;
C1=C2=С3=С5,
что обеспечивает необходимое взаимодействие входных и корректирующих цепей через структуру операционного усилителя, при котором передаточная функция устройства равна действительному числу: W1(p)=-1; W2(p)=1. Для того чтобы коэффициент передачи усилителя по обоим входам по модулю был одинаков, в устройстве дополнительно обеспечивается равенство R4=R6.
Второй и последующие каскады усилителя, не содержащие разделительных цепей, условно обозначены на фигуре Б прямоугольником А2. Эти каскады обеспечивают в структуре усилителя необходимый коэффициент передачи.
Усилитель электрических зарядов, изображенный на Фиг.6, дополнительно имеет в своем составе конденсаторы С4, С6 (на Фиг.6 конденсаторы изображены пунктиром), равные между собой по величине.
Источники информации
1. Гутников В.С. Интегральная электроника в измерительных устройствах. Л.: Энергоатомиздат, 1988, с.37, рис.1.14а.
2. Патент РФ N 2260245 С2.
3. Волгин Л.И. Аналоговые операционные преобразователи для измерительных приборов и устройств. М.: Энергоатомиздат, 1983 г.
Формула изобретения
1. Способ обеспечения допустимой величины частотных искажений дифференциального усилителя, выполненного на операционном усилителе с идентичными друг другу разделительными RC-цепями на входе и резистором в цепи отрицательной обратной связи, при котором параметры разделительных RC-цепей, также как и параметры цепи отрицательной обратной связи усилителя определяют исходя из допустимых частотных искажений сигнала в области низких и высоких частот, отличающийся тем, что в схему дифференциального усилителя вводят дополнительно две последовательные корректирующие RC-цепи, параметры которых выбирают из условия равенства действительному числу передаточной функции каскада, когда одну из этих последовательных корректирующих RC-цепей подключают параллельно резистору цепи отрицательной обратной связи дифференциального усилителя, другую последовательную корректирующую RC-цепь дополняют резистором таким образом, чтобы она стала идентичной измененной цепи отрицательной обратной связи дифференциального усилителя, и подключают после разделительной RC-цепи, между неинвертирующим входом операционного усилителя и корпусом.
2. Дифференциальный усилитель, содержащий первый каскад на операционном усилителе с резистивной отрицательной обратной связью, входные разделительные RC-цепи, идентичные друг другу по величине сопротивлений и емкостей, и последующие каскады усиления, отличающийся тем, что в первый каскад усилителя дополнительно вводят две последовательные корректирующие RC-цепи, значения параметров элементов которых выбирают либо равными соответствующим параметрам элементов входных разделительных RC-цепей, либо отличными от них в одинаковое число раз, первую последовательную корректирующую RC-цепь подключают параллельно резистору цепи отрицательной обратной связи входного каскада, вторую последовательную корректирующую RC-цепь дополняют резистором так, чтобы она стала идентичной измененной цепи отрицательной обратной связи первого каскада, и включают между неинвертирующим входом операционного усилителя первого каскада и корпусом.
3. Дифференциальный усилитель по п.2, отличающийся тем, что параллельно измененной цепи отрицательной обратной связи его первого каскада дополнительно включают емкость, величину которой определяют исходя из необходимого значения верхней граничной частоты дифференциального усилителя, такую же по величине емкость дополнительно включают между неинвертирующим входом операционного усилителя первого каскада и корпусом.
РИСУНКИ
|