|
|
(21), (22) Заявка: 2007100416/28, 09.01.2007
(24) Дата начала отсчета срока действия патента:
09.01.2007
(46) Опубликовано: 27.08.2008
(56) Список документов, цитированных в отчете о поиске:
SU 1215064 A1, 28.02.1986. SU 1529148 A1, 15.12.1989. SU 1071976 А1, 07.02.1984. SU 1150585 A1, 15.04.1985. US 4185242 A1, 03.02.1978. SU 1345146 A1, 15.10.1987. ЕР 1557681 А, 27.07.2005. JP 58034372 A, 28.02.1983.
Адрес для переписки:
347928, Ростовская обл., г. Таганрог, ГСП-17А, Некрасовский, 44, ТТИ ЮФУ, МЦИС
|
(72) Автор(ы):
Пшихопов Вячеслав Хасанович (RU), Дорух Игорь Георгиевич (RU), Дорух Алла Павловна (RU), Веревкина Лиина Станиславовна (RU)
(73) Патентообладатель(и):
Федеральное государственное образовательное учреждение высшего профессионального образования “ЮЖНЫЙ ФЕДЕРАЛЬНЫЙ УНИВЕРСИТЕТ” (RU)
|
(54) УСТРОЙСТВО ДЛЯ ИЗМЕРЕНИЯ ОТНОШЕНИЯ СИГНАЛ/ШУМ
(57) Реферат:
Устройство содержит смеситель, сигнальный вход которого является входом устройства, гетеродин, выход которого подключен к опорному входу смесителя, первый полосовой фильтр, вход которого подключен к выходу смесителя, последовательно включенные первый измеритель мощности, блок вычитания, дифференциальный логарифмический преобразователь и регистрирующий прибор, второй измеритель мощности, выход которого подключен к инверсным входам блока вычитания и дифференциального логарифмического преобразователя и отличается тем, что в него введен второй полосовой фильтр, вход которого подключен к выходу смесителя, а выход – ко входу второго измерителя мощности, при этом вход первого измерителя мощности подключен к выходу первого полосового фильтра. Технический результат заключается в упрощении и повышении надежности устройства. 1 ил.
Изобретение относится к измерительной технике и может быть использовано для измерения отношения сигнал/шум высокочастотной аддитивной смеси сигнала и шума с априорно неизвестной мощностью. Для измерения отношения сигнал/шум высокочастотной аддитивной смеси сигнала и шума с априорно неизвестной мощностью, как правило, переносят сигнал и шум на более низкую частоту, а затем преобразованную смесь сигнала и шума подвергают непосредственному измерению с помощью накапливающих измерителей мгновенной мощности, управляемых ключей, блоков логарифмирования, вычитания и памяти.
Известно устройство для измерения отношения сигнал/шум по авторскому свидетельству СССР № 72/773, кл. G01R 29/26, 1975 г., содержащее два ключа, два накапливающих измерителя мгновенной мощности, два блока вычитания, два элемента НЕ, логарифмический преобразователь, блок ввода констант и регистрирующий прибор.
Признаками аналога, совпадающими с существенными признаками заявляемого изобретения, являются: измерители мощности, блок вычитания, логарифмический преобразователь и регистрирующий прибор.
Причинами, препятствующими получению технического результата, являются недостатки этого устройства такие, как оно не позволяет измерять отношение сигнал/шум при непрерывных и импульсных сигналах с априорно неизвестными значениями входной мощности.
Известно также устройство для измерения отношения сигнал/шум по авторскому свидетельству СССР № 1071976, кл. G01R 29/26, 1982 г., содержащее смеситель, полосовой фильтр, два накапливающих измерителя мгновенной мощности, частотно-модулированный гетеродин, блок управления, два блока вычитания, логарифмический преобразователь, шесть управляемых ключей, два блока памяти и регистрирующий прибор.
Признаками аналога, совпадающими с существенными признаками заявляемого изобретения, являются: смеситель, гетеродин, полосовой фильтр, измерители мощности, логарифмический преобразователь и регистрирующий прибор.
Причинами, препятствующими получению технического результата, являются: сложность и относительно низкая надежность, что обусловлено наличием в составе устройства большого количества управляемых ключей и вносящих значительную погрешность в измерение блоков памяти, а также трудность реализации частотно-модулированного гетеродина и блока управления с девятью выходами.
Наиболее близким по технической сущности к заявляемому является устройство для измерения отношения сигнал/шум по авторскому свидетельству СССР № 1215064 кл. G01R 29/26, 1985 г., содержащее смеситель, сигнальный вход которого является входом устройства, частотно-модулированный гетеродин, выход которого подключен к опорному входу смесителя, полосовой фильтр, вход которого подключен к выходу смесителя, последовательно включенные первый измеритель мощности, блок вычитания, дифференциальный логарифмический преобразователь и регистрирующий прибор, второй измеритель мощности, выход которого подключен к инверсным входам блока вычитания и дифференциального логарифмического преобразователя, первый и второй управляемые ключи, сигнальные входы которых подключены к выходу полосового фильтра, а выходы – к сигнальным входам соответственно первого и второго измерителей мощности, и блок управления, первый, второй, третий, четвертый и пятый входы которого подключены к управляющим входам соответственно частотно-модулированного гетеродина, первого и второго ключей, первого и второго измерителей мощности.
В этом устройстве исключены блоки памяти, число управляемых ключей сокращено до двух, а число выходов блока управления – до пяти. Тем не менее, это устройство является достаточно сложным и имеющим относительно низкую надежность.
Признаками прототипа, совпадающими с существенными признаками заявляемого изобретения, являются: смеситель, гетеродин, полосовой фильтр, измерители мощности, дифференциальный логарифмический преобразователь и регистрирующий прибор,
Задачей, на решение которой направлено заявляемое изобретение, является упрощение и повышение надежности устройства.
Для достижения технического результата в известное устройство для измерения отношения сигнал/шум введен второй полосовой фильтр, вход которого подключен к выходу смесителя, а выход – ко входу второго измерителя мощности, при этом вход первого измерителя мощности подключен к выходу первого полосового фильтра.
Технический результат достигается тем, что в известное устройство для измерения отношения сигнал/шум, содержащее смеситель, сигнальный вход которого является входом устройства, гетеродин, выход которого подключен к опорному входу смесителя, первый полосовой фильтр, вход которого подключен к выходу смесителя, последовательно включенные первый измеритель мощности, блок вычитания, дифференциальный логарифмический преобразователь и регистрирующий прибор, и второй измеритель мощности, выход которого подключен к инверсным входам блока вычитания и дифференциального логарифмического преобразователя, введен второй полосовой фильтр, вход которого подключен к выходу смесителя, а выход – ко входу второго измерителя мощности, при этом вход первого измерителя мощности подключен к выходу первого полосового фильтра.
Совокупность вновь введенного фильтра и новых связей не является самостоятельным устройством и не следует явным образом из уровня техники, поэтому предлагаемое устройство для измерения отношения сигнал/шум следует считать новым и имеющим изобретательский уровень.
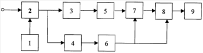
Сущность изобретения поясняется чертежом, на котором приведена структурная схема заявляемого устройства.
Устройство содержит гетеродин 1, смеситель 2, полосовые фильтры 3 и 4, измерители 5 и 6 мощности, блок 7 вычитания, дифференциальный логарифмический преобразователь 8 и регистрирующий прибор 9.
Сигнальный вход смесителя 2 соединен со входом устройства, а опорный вход – с выходом гетеродина 1. Смеситель 2, фильтр 3, измеритель 5, блок 7, преобразователь 8 и регистрирующий прибор 9 соединены последовательно. Вход фильтра 4 соединен с выходом смесителя и входом фильтра 3, а выход – со входом измерителя 6, выход которого соединен с инвертирующими входами блока 7 и преобразователя 8.
Работа устройства заключается в следующем.
Смесь сигнала и шума, отношение которых подлежит измерению, со входа устройства поступает на сигнальный вход смесителя 2, на опорный вход которого поступает сигнал гетеродина 1, представляющий собой непрерывный высокочастотный сигнал с фиксированными частотой и уровнем. Гетеродин 1 и смеситель 2 осуществляют перенос спектра поступающей смеси сигнала с шумом в область пропускания фильтра 3.
Полоса f пропускания и центральная частота f0 фильтра 3 выбираются из условий
f 1,2 F;
f0 30 f,
где F – ширина спектра сигнала.
Коэффициент передачи и полоса f пропускания фильтра 4 такие же, как и у фильтра 3, а центральная частота отличается от центральной частоты f0 фильтра 3 на величину (1,5…2) f.
Преобразованная по частоте смесь сигнала и шума с выхода смесителя 2 поступает на входы фильтров 3 и 4. Через фильтр 3 она полностью проходит на вход измерителя 5, который измеряет ее мощность РС+РШ. Результат измерения поступает на прямой вход блока 7. Через фильтр 4, отстроенный от частоты f0 за полосу пропускания f, проходит только шум. Он проходит на вход измерителя 6, который измеряет его мощность РШ. Результат измерения поступает на инвертирующие входы блока 7 и преобразователя 8. На выходе блока 7 и прямом входе преобразователя 8 формируется сигнал, пропорциональный разности сигналов на его входах, то есть мощности РC сигнала.
Таким образом, на прямом и инверсном входах преобразователя 8 формируются сигналы, пропорциональные мощности РC сигнала и РШ шума. Преобразователь 8 формирует сигнал Uвых, пропорциональный логарифму отношения сигналов, поступивших на его входы:
,
где К – коэффициент передачи преобразователя 8.
Сигнал Uвых с выхода преобразователя 8 поступает на вход регистрирующего прибора 9, показания которого пропорциональны отношению сигнал/шум в децибелах.
Заявляемое устройство существенно проще, чем прототип, так как в нем полностью отсутствуют управляемые ключи и блок управления, кроме того, перестраиваемый гетеродин в нем заменен генератором фиксированной частоты. Большая простота обеспечивает ему более высокую надежность. Расчет показывает, что наработка на отказ у предлагаемого устройства на 20…30% выше, чем у прототипа.
Таким образом, техническим результатом, достигаемым в предлагаемом устройстве, является его упрощение и повышение надежности.
Заявляемое устройство достаточно легко реализуемо на тех же элементах, что и прототип.
В качестве гетеродина 1 может быть использован стандартный генератор типа Г4-114.
В качестве смесителя 2 может служить диодный СВЧ-смеситель (см., например, книгу Л.Г.Барулин и др. Радиоприемные устройства. – М.: Радио и связь. – 1984, раздел 8.5).
Фильтры 3 и 4 могут быть реализованы на основе пьезоэлементов (см., например, ту же книгу, раздел 7.2).
В качестве измерителей 5 и 6 могут служить стандартные детекторные головки.
Блок 7 и преобразователь 8 могут быть реализованы на интегральных микросхемах типа 140УД6.
Устройство может найти применение в системах радиосвязи.
Формула изобретения
Устройство для измерения отношения сигнал/шум, содержащее смеситель, сигнальный вход которого является входом устройства, гетеродин, выход которого подключен к опорному входу смесителя, первый полосовой фильтр, вход которого подключен к выходу смесителя, последовательно включенные первый измеритель мощности, блок вычитания, дифференциальный логарифмический преобразователь и регистрирующий прибор, и второй измеритель мощности, выход которого подключен к инверсным входам блока вычитания и дифференциального логарифмического преобразователя, отличающееся тем, что в него введен второй полосовой фильтр, вход которого подключен к выходу смесителя, а выход – ко входу второго измерителя мощности, при этом вход первого измерителя мощности подключен к выходу первого полосового фильтра.
РИСУНКИ
MM4A – Досрочное прекращение действия патента СССР или патента Российской Федерации на изобретение из-за неуплаты в установленный срок пошлины за поддержание патента в силе
Дата прекращения действия патента: 10.01.2009
Извещение опубликовано: 20.09.2010 БИ: 26/2010
|
|