|
|
(21), (22) Заявка: 2006147128/28, 29.12.2006
(24) Дата начала отсчета срока действия патента:
29.12.2006
(46) Опубликовано: 27.08.2008
(56) Список документов, цитированных в отчете о поиске:
RU 51744 U1, 27.02.2006. RU 2035717 C1, 20.05.1995. RU 2083959 C1, 10.07.1997. JP 2000193524 A, 14.07.2000. RU 2209425 C1, 27.07.2003. RU 2212657 C1, 20.09.2003.
Адрес для переписки:
443045, г.Самара, ул.Авроры, 122, кв.333, пат.пов. Л.И.Синицыной, рег. № 274
|
(72) Автор(ы):
Коньков Николай Никитич (RU), Ратис Георгий Юрьевич (RU)
(73) Патентообладатель(и):
Аристова Любовь Савельевна (RU), Коньков Николай Никитич (RU), Ратис Юрий Леонидович (RU), Филиппов Александр Аркадьевич (RU)
|
(54) СПЕКТРАЛЬНЫЙ ГАЗОАНАЛИЗАТОР
(57) Реферат:
Изобретение относится к аналитическому приборостроению и может быть использовано для измерения концентраций газообразных веществ и идентификации конкретных запахов и их источников. Спектральный газоанализатор содержит блок питания, осветительный элемент, оптическую кювету, спектральный элемент, оптическую систему, фотоприемник, усилитель, аналого-цифровой преобразователь, блок управления, цифроаналоговый преобразователь, а также блоки формирования образов запахов, хранения образов запахов и распознавания образов запахов, присоединенные к блоку управления, что обеспечивает возможность его работы в режиме распознавания и в режиме самообучения. 1 ил.
Спектральный газоанализатор относится к аналитическому приборостроению и может быть использован для измерения концентраций газообразных веществ и идентификации конкретных запахов и их источников и может работать в режиме распознавания и в режиме самообучения. Прибор предназначен преимущественно для идентификации запахов веществ, имеющих характерные спектральные линии в видимом и инфракрасном диапазоне излучения. Прибор наиболее востребован в парфюмерной промышленности, пищевой промышленности и медицине.
Известно техническое решение по патенту RU 2083959, МПК 6 G01J 3/42 от 21.03.95, опубликовано 10.07.97, бюллетень №19, «СПОСОБ ИЗМЕРЕНИЯ КОНЦЕНТРАЦИИ ГАЗОВ МЕТОДОМ КОРРЕЛЯЦИОННОЙ ФУРЬЕ СПЕКТРОСКОПИИ» (2).
Изобретение относится к способам измерения концентраций газов в газовых средах методом абсорбционной спектроскопии, в частности к способам измерения газовых примесей в атмосфере и контроля загрязнения окружающей среды. Способ корреляционной Фурье-спектроскопии включает измерение интенсивностей определенного набора компонент Фурье-спектра принимаемого излучения, причем значения Фурье – переменных измеряемых Фурье-компонент коррелируют с положениями максимумов и минимумов в Фурье-спектре спектра поглощения измеряемого газа, а принимаемое излучение анализируют только в диапазоне волновых чисел, где измеряемый газ имеет линии поглощения.
Недостатком этого метода является относительно невысокая чувствительность, поскольку для заметного поглощения излучения необходимо, чтобы концентрация искомого вещества была достаточно большой (не менее 0.001%).
Известно также техническое решение по патенту №2035717 от 01.06.92, опубликовано 20.05.95, бюллетень №14, МПК 6 G01N 21/61, «Корреляционный анализатор газов», который снабжен разделительным блоком, блоком выборки-сравнения и блоком управления, при этом выход блока приемника излучения соединен с входом разделительного блока, первый и второй выходы которого соединены соответственно с первыми и вторыми входами блоков выборки-сравнения и обработки сигналов, выход блока выборки-сравнения через блок управления связан с управляющим входом разделительного блока, а его управляющий вход подключен к блоку синхронизации.
У такого анализатора низкая точность измерений обусловлена взаимной нестабильностью интенсивности излучения, падающего на анализируемую среду, и интенсивности излучения опорного излучателя.
Кроме того, данное устройство не позволяет в реальном масштабе времени определить наличие искомого вещества, если оно присутствует в газе, но его концентрация настолько мала, что не вызывает заметного поглощения электромагнитного излучения на заданной длине волны, т.е. лежит ниже порога чувствительности прибора [1].
Наиболее близким по технической сути является техническое решение по патенту на спектральный газоанализатор ПМ 51744, з.2005131258 от 27.02.06, бюллетень №6, содержащее блок питания, осветительный элемент, входной фотозатвор, оптическую кювету, приемник излучения, выходной фотозатвор, оптическую систему, фотоприемник, усилитель, аналого-цифровой преобразователь, блок управления, цифроаналоговый преобразователь [7].
Принципиальным недостатком этого метода является невозможность идентификации содержащегося в воздухе или газе вещества, если в приборе не содержатся данные о спектральных характеристиках анализируемого вещества. Этот недостаток делает его непригодным для идентификации индивидуальных запахов отдельных технических и биологических объектов.
Задачей предлагаемого технического решения является расширение функциональных возможностей спектрального газоанализатора и возможность его работы в режиме распознавания и в режиме самообучения.
Поставленная задача решается за счет того, что спектральный газоанализатор, содержащий блок питания, к выходу которого подсоединены осветительный элемент, входной затвор, выходной затвор, фотоприемник и усилитель, а к входу присоединен блок управления через цифроаналоговый преобразователь, а также кювету, к которой последовательно подсоединены спектральный элемент, выходной затвор, оптическая система, фотоприемник, усилитель, аналого-цифровой преобразователь и блок управления, при этом газоанализатор дополнительно снабжен блоками формирования образов запахов, хранения образов запахов и распознавания образов запахов, присоединенных к блоку управления.
Предложенная схема спектрального газоанализатора, в котором используется оптическая кювета и блок управления, в состав программного обеспечения которого входит программа обработки сигнала, а также программа управления газоанализатором, позволяет создавать и анализировать спектр испускания, определенного вещества, как в существующем прототипе.
Однако включение в схему блоков формирования образов запахов, хранения образа запахов и распознавания образа запахов позволяет использовать прибор не только для поиска фиксированного набора веществ, информация о которых содержится в блоке управления прибора, но и формировать информационную базу данных электронных образов индивидуальных запахов, создаваемых техническими и биологическими объектами.
Действие прибора, как и в прототипе, основано на том, что спектральные линии каждого вещества имеют определенную ширину, а одновременно имитировать длину волны и ширину линии невозможно. Поэтому идентификация вещества производится с очень высокой степенью вероятности.
Возможность анализировать предлагаемым устройством спектры испускания позволяет обнаруживать искомые вещества даже в случае ничтожно малых концентраций, поскольку современные фотоприемники способны регистрировать буквально отдельные фотоны.
Использование в блоке распознавания образов запахов данных, созданных в блоке формирования образов запахов, и содержащихся в блоке их хранения, позволяет идентифицировать запахи и их источники, за несколько секунд, то есть в реальном масштабе времени.
Газоанализатор описанного типа имеет не слишком большие габариты и массу, и может выполняться как в стационарном, так и в переносном варианте.
Техническим результатом предложенного технического решения является создание спектрального газоанализатора за счет использования дополнительных блоков, формирования, хранения и распознавания образов запахов, присоединенных к блоку управления, делающей данный прибор пригодным не только для определения концентрации веществ, но и для идентификации запахов технических и биологических объектов, возможность его работы в режиме распознавания и в режиме самообучения, что приводит к расширению функциональных возможностей предлагаемого прибора.
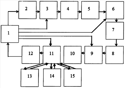
На чертеже изображена блок-схема спектрального газоанализатора, где блок питания 1, осветительный элемент 2, входной фотозатвор 3, оптическая кювета 4, спектральный элемент 5, выходной фотозатвор 6, оптическая система 7, фотоприемник 8, усилитель 9, аналого-цифровой преобразователь (АЦП) 10, блок управления 11, цифроаналоговый преобразователь (ЦАП) 12, блок формирования образа запахов 13, блок хранения образов запахов 14 и блок распознавания образов запахов 15.
Спектральный газоанализатор выполнен следующим образом. К выходу блока питания 1 подсоединены: осветительный элемент 2, входной фотозатвор 3, выходной фотозатвор 6, фотоприемник 8, усилитель 9, а к входу присоединен блок управления 11 через цифроаналоговый преобразователь (ЦАП) 12. Осветительный элемент 2, входной фотозатвор 3, и кювета 4 соединены лучом проходящего сквозь них света. Блок формирования образа запахов 13, блок хранения образов запахов 14 и блок распознавания образов запахов 15 присоединены к блоку управления 11.
К кювете 4 последовательно присоединены спектральный элемент 5, быстрый фотозатвор 6, оптическая система 7 для передачи анализируемого сигнала на фотоприемник 8, позволяющий регистрировать излучаемый оптический сигнал в заранее заданном спектральном диапазоне, усилитель 9 электрического сигнала, поступающего с фотоприемника 8, аналого-цифровой преобразователь (АЦП) 10, блок управления 11, и присоединенные к нему блоки формирования образа запахов 13, хранения образов запахов 14, блок распознавания образов запахов 15.
Спектральный газоанализатор может работать в режиме распознавания и в режиме самообучения и работает следующим образом.
Действие данного устройства основано на использовании в блоке управления принципа двойственности (Ю.Л.Ратис, 1984 г.) для численного преобразования Фурье (см. [4]-[6]). Согласно принципу двойственности при численном или аппаратном интегрировании функций, имеющих острые пики (например, спектральные линии или полосы в спектре излучения или поглощения), необходимо рассматривать задачу распознавания образа (сигнала) одновременно, как для самой функции, так и для ее Фурье-образа. Поскольку дельта-пик в координатном пространстве превращается в функцию-подложку в Фурье-сопряженном пространстве и наоборот, постольку одновременный численный или аппаратный анализ как самой функции, так и ее Фурье-образа, позволяет минимизировать вероятность ошибки идентификации вещества за счет определения качественного состава газовой смеси по спектрам излучения, а также повышению его точности и чувствительности.
Вначале блок управления 11 через ЦАП 12 и блок питания 1 осуществляет кратковременное включение мощной лампы осветительного элемента 2 и быстрого входного фотозатвора 3 осветительной системы. В результате импульсного освещения однопроходной оптической кюветы 4 часть атомов и молекул, входящих в состав анализируемой газовой смеси, переходит в возбужденное состояние.
При девозбуждении эти атомы и молекулы испускают электромагнитное излучение в инфракрасном, видимом и, в некоторых случаях, в ультрафиолетовом диапазоне, которое поступает в спектральный элемент 5, где осуществляют разложение сформировавшегося в оптической кювете 4 светового импульса в спектр.
Одновременно с закрытием быстрого входного фотозатвора 3 блок управления 11 через ЦАП 12 при помощи блока питания 1 открывает выходной фотозатвор 6.
После этого через оптическую систему 7 световой импульс поступает в фотоприемник 8.
После оптико-электрического преобразования электрический сигнал поступает в усилитель 9, из которого сигнал через АЦП 10 поступает в блок управления 11.
С блока управления 11 в зависимости от того, работает прибор в режиме обучения или поиска, сигнал проходит через блоки 13 и 14 или через блоки 15 и 14, после чего сигнал поступает снова на блок управления 11.
Блок управления 11 производит обработку входного сигнала с помощью алгоритма, использующего принцип двойственности, и выдает информацию о химическом составе исследуемой газовой смеси.
Система спектральных окон строится с учетом того факта, что многие молекулярные соединения имеют достаточно долгоживущие уровни в инфракрасном, оптическом и даже в ультрафиолетовом диапазоне длин волн. Для спектрального диапазона i   i+ i выходной сигнал регистрируется детектором, где – циклическая частота электромагнитного излучения, испускаемого атомами и молекулами вещества, находящегося в оптической кювете 3, i – наименьшая циклическая частота для i-го канала (спектрального диапазона),  i – ширина спектрального окна.
СПИСОК ЛИТЕРАТУРЫ
1. Д.В.Сивухин. Общий курс физики, т.4. Оптика, М.: «Наука», Главная редакция физико-математической литературы, 1980, 752 с.
2. RU 2083959, МПК 6 G01J 3/42 от 21.03.95, опубл. 10.07.97. Бюл. №19, «СПОСОБ ИЗМЕРЕНИЯ КОНЦЕНТРАЦИИ ГАЗОВ МЕТОДОМ КОРРЕЛЯЦИОННОЙ ФУРЬЕ-СПЕКТРОСКОПИИ» (2).
3. RU №2035717 от 01.06.92, опубл. 20.05.95, бюл. №14, МПК 6 G01N 21/61, «Корреляционный анализатор газов».
4. Ю.Л.Ратис, М.Л.Каляев Коллективные явления в жаростойких покрытиях при тепловом ударе. Деп. ВИНИТИ, №6594-84 от 08.10.1984 г.
5. Ю.Л.Ратис, В.В.Столяр. Обобщенная модель Калецкого для описания экономики больших городов. Рыночная экономика. Состояние, проблемы, перспективы. Отделение экономики РАН, МИР, Самара, 1998, 6 с.
6. Yu.L.Ratis, G.I.Leonovich, A.Yu.Melnikov, Light flux diffraction of fiber – optical and optical electronic transducers of mechanical displacement. Proceedings of SPIE, volume 3348, Computer and Holographic Optics and Image Processing, 1997, p.336.
7. Г.Ю.Ратис, Н.Н.Коньков. Патент РФ ПМ 51744, з.2005131258 от 27.02.06, бюл. №6.
Формула изобретения
Спектральный газоанализатор, содержащий блок питания, к выходу которого подсоединены осветительный элемент, входной затвор, выходной затвор, фотоприемник и усилитель, а к входу присоединен блок управления через цифроаналоговый преобразователь, а также кювету, к которой последовательно подсоединены спектральный элемент, выходной затвор, оптическая система, фотоприемник, усилитель, аналого-цифровой преобразователь и блок управления, отличающийся тем, что газоанализатор дополнительно снабжен блоками формирования образов запахов, хранения образов запахов и распознавания образов запахов, присоединенных к блоку управления.
РИСУНКИ
|
|