|
|
(21), (22) Заявка: 2007110289/28, 20.03.2007
(24) Дата начала отсчета срока действия патента:
20.03.2007
(46) Опубликовано: 27.08.2008
(56) Список документов, цитированных в отчете о поиске:
RU 53007 U1, 27.04.2006. SU 569873 A, 25.08.1977. RU 2213997 C1, 10.10.2003. SU 684338 A, 05.09.1979.
Адрес для переписки:
450000, Республика Башкортостан, г.Уфа, ул. К. Маркса, 12, УГАТУ, ОИС, В.П. Ефремовой
|
(72) Автор(ы):
Скуднов Евгений Михайлович (RU), Токарев Владимир Петрович (RU)
(73) Патентообладатель(и):
Государственное образовательное учреждение высшего профессионального образования Уфимский государственный авиационный технический университет (RU)
|
(54) УСТРОЙСТВО ДЛЯ ИЗМЕРЕНИЯ ТЕМПЕРАТУРЫ РАБОЧИХ ЛОПАТОК ГАЗОТУРБИННОГО ДВИГАТЕЛЯ
(57) Реферат:
Изобретение относится к области радиационной пирометрии. В устройство введены микропроцессорная система и аналого-цифровой преобразователь, при этом выход фотоэлектрического преобразователя соединен с входом аналого-цифрового преобразователя, который соединен с микропроцессорной системой, имеющей обратную связь с аналого-цифровым преобразователем, а магнитоиндукционный датчик положения лопаток через устройство формирования прямоугольных импульсов также соединен с микропроцессорной системой. Технический результат – снижение погрешности от излучения несгоревших частиц топлива до допустимых значений. 1 ил.
Изобретение относится к области радиационной пирометрии и может быть использовано для измерения температуры рабочих лопаток газотурбинного двигателя.
Известно устройство [авторское свидетельство СССР №557272, кл. G01J 5/14, 1977] для измерения температуры лопаток газотурбинного двигателя, содержащее датчик температуры, временной селектор, светоделитель, датчик перепада теплового излучения, два ждущих генератора, фиксатор максимального значения и компаратор.
Известно устройство [авторское свидетельство СССР №830144, кл. G01J 5/08,1981] для измерения температуры лопаток газотурбинного двигателя, содержащее фотоэлектрический преобразователь, предварительный усилитель, детектор амплитудных значений, запоминающее устройство, устройство контроля работоспособности, схему сравнения, ключ, фильтр, преобразователь частота-аналог и сигнализатор перегрева.
Известно также устройство [авторское свидетельство СССР №684338, кл. G01J 5/06, 1979] для измерения температуры лопаток газотурбинного двигателя, содержащее ФЭП, предварительный усилитель, переключатель, детектор амплитудного значения, запоминающее устройство, устройство контроля работоспособности, схему сравнения и ключ.
Перечисленные устройства имеют общий недостаток – невысокую точность измерения на переходных режимах работы двигателя, связанную с появлением помех от несгоревших частиц топлива.
Наиболее близким по технической сущности и достигаемому результату к заявляемому является устройство [авторское свидетельство СССР N569873, кл. G01J 5/14, 1977] для измерения температуры рабочих лопаток газотурбинного двигателя.
Устройство содержит датчик начала отсчета номеров лопаток, устройство формирования прямоугольных импульсов, блок обработки сигналов и фотоэлектрический преобразователь, состоящий из пирометрического датчика с оптической системой и чувствительного элемента, предварительного усилителя, компенсационного усилителя.
Данное устройство позволяет производить измерение температуры каждой лопатки ротора с указанием ее порядкового номера. Недостатком этого устройства является невысокая точность измерения при наличии помех от несгоревших частиц топлива.
Задачей, на решение которой направлено заявленное изобретение, является повышение точности за счет снижения погрешности от излучения несгоревших частиц топлива до допустимых значений.
Поставленная задача достигается тем, что в предложенное устройство для измерения температуры рабочих лопаток газотурбинного двигателя, содержащее блок обработки сигналов, магнитоиндукционный датчик положения лопаток, устройство формирования прямоугольных импульсов, фотоэлектрический преобразователь, состоящий из оптической системы, чувствительного элемента и усилителя, в отличие от прототипа в блок обработки сигналов введены микропроцессорная система и аналого-цифровой преобразователь, при этом выход фотоэлектрического преобразователя соединен с входом аналого-цифрового преобразователя, который соединен с микропроцессорной системой, имеющей обратную связь с аналого-цифровым преобразователем, а магнитоиндукционный датчик положения лопаток через устройство формирования прямоугольных импульсов также соединен с микропроцессорной системой.
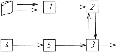
Сущность устройства поясняется чертежом, где изображена блок-схема устройства для измерения температуры рабочих лопаток газотурбинного двигателя.
Устройство содержит фотоэлектрический преобразователь 1, состоящий из оптической системы, чувствительного элемента и усилителя, аналого-цифровой преобразователь 2, подключенный к микропроцессорной системе 3, которая имеет обратную связь с аналого-цифровым преобразователем 2, выход микропроцессорной системы 3 соединен с системой автоматического регулирования и контроля (не изображена), а магнитоиндукционный датчик положения лопаток 4, выполненный в виде зубчатого индуктора с числом зубьев, равным числу лопаток, через устройство формирования прямоугольных импульсов 5 также соединен с микропроцессорной системой.
Устройство работает следующим образом.
Фотоэлектрический преобразователь 1 преобразует пространственно-временное распределение температуры по траектории визирования рабочих лопаток турбины во временной электрический сигнал. При вращении рабочего колеса турбины, пятно визирования последовательно перемещается по поверхности всех лопаток, производя своеобразное сканирование. В результате сканирования образуется траектория визирования по всем лопаткам, которой соответствует временной электрический сигнал фотоэлектрического преобразователя 1. Процесс обработки сигналов начинается с момента поступления сигнала от магнитоиндукционного датчика положения лопаток 4 в микропроцессорную систему 3. Сигнал от магнитоиндукционного датчика положения лопаток 4 по форме близок к синусоидальной. Положительные полуволны сигнала преобразуется в прямоугольные импульсы. Условно принятый за первый импульс, поступая в микропроцессорную систему, сигнализирует о начале измерения температуры условно первой лопатки. По приходу импульса от магнитоиндукционного датчика положения лопаток 4 микропроцессорная система 3 запускает программу обработки данных. Микропроцессорная система 3 выдает сигнал запуска для аналого-цифрового преобразователя 2. Информация о температуре лопатки в виде напряжения определенной амплитуды поступает в аналого-цифровой преобразователь 2, который преобразует его в цифровой сигнал. Значение температуры первой лопатки считывается микропроцессорной системой 3. При этом организуется два программных счетчика: счетчик числа лопаток по сигналам с магнитоиндукционного датчика положения лопаток 4 (по приходу первого значения он уменьшится на 1) и счетчик числа оборотов турбины. После прихода условно первого импульса с магнитоиндукционного датчика положения лопаток 4 начинается цикл обработки данных: микропроцессорная система 3 определяет значение максимальной температуры отдельной лопатки, затем это значение записывается в одну из ячеек памяти, количество которых равно количеству лопаток. Далее микропроцессорная система 3 ожидает прихода следующего импульса от магнитоиндукционного датчика положения лопаток 4 (сигнализирующего о приходе условно второй лопатки) и соответственно определяет и записывает максимальную температуру второй лопатки. Значение, записанное в счетчике лопаток, численно равно количеству лопаток турбины двигателя. Когда количество поступивших импульсов от магнитоиндукционного датчика положения лопаток 4 станет равным количеству лопаток турбины, что соответствует одному обороту турбины, значение счетчика оборотов увеличится на 1. Далее цикл повторяется так, что максимальное значение температуры отдельной лопатки сравнивается с соответствующим ранее записанным в ячейку памяти значением температуры этой же лопатки и из них выбирается минимальное значение. После каждого оборота турбины происходит сравнение значения, записанного в программном счетчике числа оборотов с заранее заданным значением, которое задается исходя из длительности помех, частоты их появления, скорости изменения температуры лопатки. При достижении заданного числа оборотов полученные и записанные в памяти значения максимальных температур будут просуммированы и поделены на число лопаток. Кроме того, микропроцессорная система 3 выделяет температуру наиболее перегретой лопатки. Значения среднемаксимальной и максимальной температур передаются системе автоматического регулирования и контроля. После окончания передачи данных ячейки памяти очищаются, и с приходом сигнала от магнитоиндукционного датчика положения лопаток 4 цикл обработки измерений повторяется.
Таким образом, устройство позволяет определить среднемаксимальную и максимальную температуру рабочих лопаток ГТД, при этом устраняется влияние помех от несгоревших частиц топлива на точность измерения.
Формула изобретения
Устройство для измерения температуры рабочих лопаток газотурбинного двигателя, содержащее блок обработки сигналов, магнитоиндукционный датчик положения лопаток, устройство формирования прямоугольных импульсов, фотоэлектрический преобразователь, состоящий из оптической системы, чувствительного элемента и усилителя, отличающееся тем, что в блок обработки сигналов введены микропроцессорная система и аналого-цифровой преобразователь, при этом выход фотоэлектрического преобразователя соединен с входом аналого-цифрового преобразователя, который соединен с микропроцессорной системой, имеющей обратную связь с аналого-цифровым преобразователем, а магнитоиндукционный датчик положения лопаток через устройство формирования прямоугольных импульсов также соединен с микропроцессорной системой.
РИСУНКИ
|
|