|
(21), (22) Заявка: 2007111271/28, 27.03.2007
(24) Дата начала отсчета срока действия патента:
27.03.2007
(46) Опубликовано: 27.08.2008
(56) Список документов, цитированных в отчете о поиске:
RU 2126529 C1, 20.02.1999. RU 2292015 C2, 20.01.2007. EP 0655610 A2, 31.05.1995. FR 2482290 A1, 13.11.1981. US 5257090 А, 26.10.1993.
Адрес для переписки:
450000, Республика Башкортостан, г.Уфа, ул. К. Маркса, 12, УГАТУ, ОИС, В.П. Ефремовой
|
(72) Автор(ы):
Леонидова Зоя Евгеньевна (RU), Мукаев Роберт Юнусович (RU)
(73) Патентообладатель(и):
Государственное образовательное учреждение высшего профессионального образования Уфимский государственный авиационный технический университет (RU)
|
(54) СПОСОБ И УСТРОЙСТВО ДЛЯ ИЗМЕРЕНИЯ УРОВНЯ ЖИДКОСТИ
(57) Реферат:
Изобретение относится к измерительной технике для определения уровня и может быть использовано на автозаправочных станциях. Сущность: измерение уровня осуществляют путем получения и обработки информации о двух разделенных во времени двумерных изображениях пересечения двух лучей лазера с поверхностью измеряемого уровня и с поверхностью уровня раздела фаз. При этом для получения первого изображения лазеры устанавливают таким образом, что они направлены перпендикулярно плоскости измеряемого уровня и параллельно друг другу, а для получения второго – направлены под углом друг к другу. По полученным данным рассчитываются соответствующие уровни. Устройство для измерения уровня жидкости содержит телевизионную камеру, связанную с цифровым вычислительным устройством каналом связи. Кроме того, устройство содержит два лазера, механически связанных с устройством управления лазерами и оптически связанных с цифровым вычислительным устройством, а также датчик угла поворота лазеров, механически связанный с двумя опорным элементами, к которым прикреплены лазеры и электрически связаны с цифровым вычислительным устройством, которое связано с устройством управления лазерами. Технический результат: повышение надежности за счет отсутствия элементов, имеющих контакт с измеряемой средой, и расширение функциональных возможностей за счет использования лазеров для измерения уровня раздела фаз. 2 н.п. ф-лы, 2 ил.
Изобретение относится к измерительной технике для определения уровня жидкости и может быть использовано на автозаправочных станциях.
Известен способ измерения уровня жидких сред в резервуарах. В резервуар по его высоте, где размещен в жидкой среде первый волновод, помещают дополнительно второй и третий волноводы. Во всех волноводах возбуждают упругие продольные волны нулевого порядка и принимают их после прохождения по волноводам. Измеряют уровни интенсивности упругих волн в попарно выбранных волноводах “второй-первый” и “второй-третий” или “первый-третий” и “второй-третий” и находят отношение относительных уровней интенсивности продольных упругих волн для выбранных пар. Второй волновод изолирован от жидкой среды, а третий контактирует с жидкой средой по всей длине. (Патент RU 2138786 С1, 6 G01F 23/284, 1999 г.)
Известен способ измерения уровня жидких сред, который включает излучение перпендикулярно поверхности жидкости зондирующего сигнала, прием отраженного от границы раздела сред сигнала и измерение временного интервала, функционально связанного с измеряемым уровнем. Зондирующий и отраженный сигналы канализируют в волноведущем тракте в виде продольных акустических волн, принимают эти сигналы последовательно в двух точках приема, которые располагают на фиксированном расстоянии друг от друга, ниже уровня точки излучения и вне объема волноведущего тракта. Нижнюю точку приема располагают выше максимально допустимого уровня жидкости для данной емкости, а измеряемый уровень жидкости lж определяют по формуле lж=L-l0tх/2t0, где L – расстояние от нижней точки приема сигналов до дна емкости, l0 – расстояние между первой и второй точками приема сигналов, t0 – временной интервал между приемом зондирующего сигнала в первой и второй точках, tx – временной интервал между приемом во второй точке зондирующего и отраженного сигналов. (Патент RU 2143668 С1, 6 G01F 23/296, 1999 г.)
Известен способ ультразвукового измерения уровня жидкости, при котором измеряют время прохождения акустического ультразвукового импульса по звукопроводу, установленному вертикально внутри емкости, от излучателя до приемника. Акустический сигнал возбуждают пьезокерамическим излучателем, размещенным внутри плавающего на поверхности жидкости поплавка, коаксиально охватывающего звукопровод, по которому протекают переменный электрический ток и синхроимпульсы, обеспечивающие соответственно индукционное питание и индукционную синхронизацию пьезокерамического излучателя. (Патент RU 2156962 С2, 7 G01F 23/296, G01F 23/68, 2000 г.)
Общим недостатком перечисленных способов являются трудности, обусловленные необходимостью контакта измерительного устройства с измеряемой средой (поплавок, волновод, звукопровод) для обеспечения герметизации резервуара с жидкостью. Наличие контакта с жидкостью ведет к появлению дополнительных погрешностей и ограничивает надежность.
Известен уровнемер Бохана, содержащий поплавок с кольцевым магнитом, установленный на немагнитной трубе. Внутри трубки на уровне кольцевого магнита находится магнитный сердечник, который может свободно перемещаться вдоль трубки в соответствии с перемещением поплавка и изменением уровня жидкости. С магнитным сердечником соединен нижний конец магнитной ленты, на которой записаны цифровые данные. Верхний конец магнитной ленты находится в магнитофоне, выход которого через модем подключен к микроЭВМ. Измерение происходит за счет считывания цифровых данных с магнитной ленты до момента ее полного натяжения. (Патент RU 2023991, 5 G01F 23/44, 1994 г.)
Известно устройство для измерения уровня топлива, содержащее установленную в баке вертикальную герметизированную трубку из немагнитного материала, установленный с возможностью перемещения по ней кольцевой поплавок с закрепленным на нем постоянным магнитом, расположенный в трубке, преобразовательный элемент, выполненный в виде линейного резистивного элемента, расположенного вдоль трубки, и подвижного токосъемного движка с ферромагнитной вставкой. (Патент RU 2029922, G01F 23/72, 1995 г.).
Недостатком этого устройства является необходимость наличия немагнитной трубы по высоте резервуара и применение магнитной связи, которая не устраняет нагрузки измерительного устройства на поплавок и связанных с этим погрешностей измерения. Применение магнитов вызывает налипание на поплавок ферромагнитных включений, которые могут попадать в жидкость, что приводит к дополнительным погрешностям измерения.
Общим недостатком поплавковых уровнемеров являются факторы, обусловленные необходимостью связи измерительного устройства с поплавком (например, через гидрозатвор или сальниковый узел) для обеспечения герметизации резервуара с жидкостью. Наличие таких устройств вызывает силы сопротивления, ведущие к погрешностям измерения, и ограничивает надежность.
Известен уровнемер, который также содержит вертикальную трубу с расположенным внутри отражателем, связанным с уровнем жидкости с помощью поплавка и магнита, источник модулированного светового сигнала, направляемого с помощью световодов и оптического устройства на отражатель, световоды и приемник отраженного светового сигнала, устройство электрической обработки сигналов, позволяющее определить расстояние до поверхности жидкости по разности фаз модулированного напряжения в излученном и отраженном сигналах, а также устройство отображения результатов измерения. (Патент СА 2064974, G01F 23/292, 1993 г.)
В этом уровнемере также сохраняются недостатки, связанные с использованием трубы и магнита, упомянутые выше.
Наиболее близким к заявляемому является способ, по которому изображение поверхности свободного поплавка вводится с помощью телевизионной камеры в цифровое вычислительное устройство, где по полученному цифровому отображению исходного изображения выполняют расчет уровня жидкости. (Патент RU 2126529 С1, 6 G01F 23/64, G01F 23/292, 1999 г.)
Наиболее близким к заявляемому устройству является жидкостный уровнемер, содержащий свободный поплавок, телевизионную камеру, цифровое вычислительное устройство. (Патент RU 2126529 С1, 6 G01F 23/64, G01F 23/292, 1999 г.)
Недостатком способа, реализуемого устройством жидкостного уровнемера, является то, что не исключен контакт устройства и измеряемой среды. Поплавок, погруженный в жидкость, удерживается от горизонтальных перемещений с помощью вертикальных струн – направляющих, что ограничивает надежность.
Рассматриваемый уровнемер имеет ограниченные функциональные возможности, так как не измеряет уровень раздела фаз жидкостей.
Задачей, на решение которой направлено заявляемое изобретение, является повышение надежности за счет отсутствия элементов, имеющих контакт с измеряемой средой, и расширение функциональных возможностей за счет использования лазеров для измерения уровня раздела фаз.
Поставленная задача достигается тем, что в способе измерения уровня жидкости путем получения и обработки двумерного изображения материальной точки на поверхности жидкости в отличие от прототипа получают и обрабатывают информацию о двух разделенных во времени двумерных изображениях пересечения двух лучей лазера с поверхностью измеряемого уровня и поверхностью уровня раздела фаз, причем для получения первого изображения лазеры устанавливают таким образом, что они направлены перпендикулярно плоскости измеряемого уровня и параллельно друг другу, а для получения второго – направлены под углом друг к другу, при этом измеряемый уровень определяется по формуле:

где
l1 – расстояние между точками пересечения лучей лазеров с поверхностью жидкости, заранее известное из конструкции при расположении лазеров перпендикулярно плоскости измеряемого уровня и параллельно друг другу;
l1изм. – расстояние между точками пересечения лучей лазеров с поверхностью жидкости, измеренное при помощи телевизионной камеры и цифрового вычислительного устройства, при расположении лазеров перпендикулярно плоскости измеряемого уровня и параллельно друг другу;
l2 – истинное расстояние между точками пересечения лучей лазеров с поверхностью жидкости при расположении лазеров под углом друг к другу;
l2изм. – расстояние между точками пересечения лучей лазеров с поверхностью жидкости, измеренное при помощи телевизионной камеры и цифрового вычислительного устройства, при расположении лазеров под углом друг к другу.
h1 – измеряемый уровень;
b – вспомогательная величина, известная из конструкции;
– значение угла между лазерами, измеренное датчиком угла поворота, измеряемый уровень раздела фаз определяют по формуле:

где
2 – угол преломления луча лазера при расположении лазеров под углом друг к другу;
l3изм. – расстояние между точками пересечения лучей лазеров с поверхностью уровня раздела фаз жидкостей, измеренное при помощи телевизионной камеры и цифрового вычислительного устройства, при расположении лазеров под углом друг к другу.
Поставленная задача достигается также тем, что в известном устройстве, содержащем телевизионную камеру, связанную с цифровым вычислительным устройством каналом связи, в отличие от прототипа введены два лазера, механически связанных с устройством управления лазерами и оптически связанных с видеокамерой, а также датчик угла поворота лазеров, механически связанный с двумя опорными элементами, к которым прикреплены лазеры, и электрически связанный с цифровым вычислительным устройством, которое связано с устройством управления лазерами.
Для повышения надежности лазеры и телевизионная камера могут быть отделены от внутренней полости емкости прозрачным окном (на приложенных чертежах это техническое решение условно не показано).
Общим признаком заявляемого объекта и прототипа является наличие материальной точки на поверхности жидкости. Причем для прототипа материальной точкой является поплавок, а для заявляемого объекта точки пересечения лучей лазеров с поверхностью измеряемого уровня и поверхностью уровня раздела фаз.
Существо изобретения поясняется чертежами (Фигуры 1, 2).
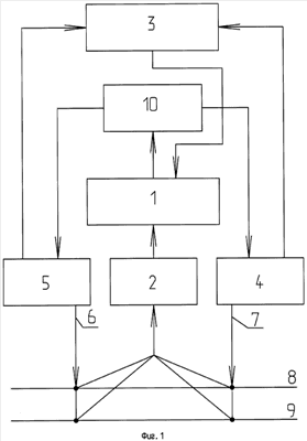
На Фиг.1 представлена блок-схема устройства для измерения уровня.
На Фиг.2 представлено условное изображение емкости, в которой измеряется уровень и раздел фаз жидкостей:
На фиг.2 А) изображен фронтальный вид.
На фиг.2 Б) изображен вид сверху.
На фиг.2 В) изображен увеличенный фрагмент фронтального вида.
На цифровое вычислительное устройство 1, представляющее собой микроконтроллер, поступает телевизионный сигнал от телевизионной камеры 2 (вместо телевизионной камеры возможно использование видеокамеры или цифрового фотоаппарата) и сигнал от датчика угла поворота лазеров 3. Телевизионная камера 2 оптически связана с лазерами 4, 5 посредством регистрации ею изображения точек пересечения лучей лазера 6, 7 с поверхностью жидкости и плоскостью уровня раздела фаз жидкостей 8, 9.
На устройство управления лазерами 10 (например, шаговый двигатель) поступает сигнал от цифрового измерительного устройства 1. Устройство управления лазерами 10 механически управляет положением лазеров 4, 5 с целью обеспечения попадания контролируемого изображения в зону видимости камеры. Датчик угла поворота 3 механически связан с лазерами 4, 5.
Лазеры 4, 5 установлены в верхней части емкости, таким образом, что имеют два фиксированных направления лучей лазеров в различных положениях 11, 12:
1-е положение – лучи направлены перпендикулярно плоскости измеряемого уровня 8 и параллельно друг другу 11; 2-е положение – лучи направлены под углом друг к другу 12.
Телевизионная камера 2 расположена сверху емкости 13 точно в центре линии, соединяющей оси лазеров.
Измерение уровня жидкости 8 и уровня раздела фаз жидкостей 9 в емкости 13 происходит следующим образом.
Два луча лазеров 6, 7 в начальном положении 11 (лазеры направлены перпендикулярно плоскости измеряемого уровня 8 и параллельно друг другу) дают изображение двух точек N и В на поверхности измеряемого уровня жидкости 8 (см. фиг.2), которые расположены на известном расстоянии l1. Изображение точек фиксирует телевизионная камера 2 и передает полученные данные цифровому вычислительному устройству 1, которое посылает сигнал о получении данных устройству управления лазерами 10, и после обработки полученного изображения получает значение расстояния NB, измеренное при помощи телевизионной камеры 2 и цифрового вычислительного устройства 1 – l1изм. (см. фиг.1, фиг.2).
Затем устройство управления лазерами 10 устанавливает лазеры 4, 5 с высокой точностью таким образом, чтобы их лучи образовывали угол и они оказались в положении 12 (угол выбирают в зависимости от геометрических размеров емкости 13).
Угол задается цифровым вычислительным устройством, соединенным с устройством управления лазерами, и измеряется датчиком угла поворота 3, значение которого поступает в цифровое вычислительное устройство. В этом положении лучи 6, 7 создают на поверхности измеряемого уровня две точки D и F, расположенные на расстоянии l2. Изображение точек фиксирует телевизионная камера 2 и передает полученные данные цифровому вычислительному устройству 1, которое после обработки полученного изображения получает значение расстояния DF в виде величины – l2изм. (см. фиг.1, фиг.2).
Таким образом, измеряемый уровень h1 находят исходя из формул:

,
где
l1 – расстояние между точками N и В, заранее известное из конструкции;
l1изм – расстояние между точками N и В, измеренное при помощи телевизионной камеры 2 и цифрового вычислительного устройства 1;
l2 – истинное расстояние между точками D и F;
l2изм – расстояние между точками D и F, измеренное при помощи телевизионной камеры 2 и цифрового вычислительного устройства 1.
Искомый уровень находят из соотношения (см. фиг.2):
,
где h1 – измеряемый уровень;
b – вспомогательная величина, известная из конструкции;
l2 – истинное расстояние между точками D и F;
– значение угла между лазерами в положении 12, измеренное датчиком угла поворота 3.
Совместив выражения (1) и (2), получают искомый уровень.

По формуле (3) в цифровом вычислительном устройстве 1 вычисляют значение измеряемого уровня.
Измерение уровня раздела фаз двух жидкостей в емкости при условии, что более легкая жидкость прозрачна (например, масло и вода), происходит следующим образом.
Уровень поверхности легкой жидкости определяется по формуле (3). В точке F лазерный луч преломляется (Фиг.2, В) и в соответствии с законом преломления справедливо выражение:
,
где
n1 – показатель преломления воздуха;
n2 – показатель преломления среды жидкости 14 (значения n1 и n2 находят в справочных данных для известных веществ);
1 – угол падения луча лазера;
2 – угол преломления луча лазера.
В положении 11 лучи лазеров 6, 7 (Фиг.2А) пересекают поверхность уровня раздела фаз 9 в точках N1 и В1, которые совпадают на виде сверху (Фиг.2Б) с точками N и В и расположены на расстоянии l1.
В положении 12 лучи лазеров 6, 7 (Фиг.2А) пересекают поверхность уровня раздела фаз 9 в точках F1 и D1, расположенных на расстоянии l3. Изображение точек одновременно с измерением уровня фиксирует телевизионная камера 2 и передает полученные данные цифровому вычислительному устройству 1, и после обработки полученного изображения получают значение расстояния D1F1, измеренное при помощи телевизионной камеры 2 и цифрового вычислительного устройства 1 – l3изм. (см. Фиг.1, Фиг.2).
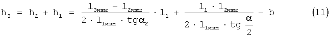
Таким образом, для треугольника FF1K справедливо выражение:
,
где
FK – толщина слоя жидкости 14, равная по фиг.2 расстоянию h2.
,
где
F1D1=l3;
FD=l2;
(см. фиг.2),
то есть


Аналогично соотношению (1)

Подставляя в формулу (5), выражение (9) выглядит следующим образом:
.
Таким образом, уровень раздела фаз вычисляется по формуле:
.
По этой формуле эта величина вычисляется и хранится в цифровом вычислительном устройстве с возможностью передачи другим устройствам для последующего анализа.
Аналогичным образом определяются уровни раздела фаз, если жидкостей больше 3х.
Если одна из жидкостей диссипативна, то луч лазера в ней будет видимым и вместо точки камера зафиксирует линию.
Пример конкретной реализации способа.
Способ измерения уровня жидкости заключается в получении двух разделенных во времени изображений пересечения лучей лазера с поверхностью измеряемого уровня, отличающихся положением лучей лазеров (одно из изображений является опорным, а второе информативным). Причем для получения первого изображения лазеры устанавливают таким образом, что они направлены перпендикулярно плоскости измеряемого уровня и параллельно друг другу, а для получения второго – направлены под углом друг к другу.
Из соотношения этих изображений, при помощи цифрового вычислительного устройства 1, определяется уровень жидкости и уровень раздела фаз.
Измерение уровня раздела фаз возможно, если жидкость с меньшей плотностью прозрачна или диссипативна.
Формула изобретения
1. Способ измерения уровня жидкости путем получения и обработки двумерного изображения материальной точки на поверхности жидкости, отличающийся тем, что получают и обрабатывают информацию о двух разделенных во времени двумерных изображениях пересечения двух лучей лазера с поверхностью измеряемого уровня и поверхностью уровня раздела фаз, причем для получения первого изображения лазеры устанавливают таким образом, что они направлены перпендикулярно плоскости измеряемого уровня и параллельно друг другу, а для получения второго – направлены под углом друг к другу, при этом измеряемый уровень определяется по формуле:
где l1 – расстояние между точками пересечения лучей лазеров с поверхностью жидкости заранее известное из конструкции при расположении лазеров перпендикулярно плоскости измеряемого уровня и параллельно друг другу;
l1изм – расстояние между точками пересечения лучей лазеров с поверхностью жидкости, измеренное при помощи телевизионной камеры и цифрового вычислительного устройства, при расположении лазеров перпендикулярно плоскости измеряемого уровня и параллельно друг другу;
l2 – истинное расстояние между точками пересечения лучей лазеров с поверхностью жидкости при расположении лазеров под углом друг к другу;
l2изм – расстояние между точками пересечения лучей лазеров с поверхностью жидкости, измеренное при помощи телевизионной камеры и цифрового вычислительного устройства, при расположении лазеров под углом друг к другу;
h1 – измеряемый уровень;
b – вспомогательная величина, известная из конструкции;
– значение угла между лазерами, измеренное датчиком угла поворота, измеряемый уровень раздела фаз определяют по формуле:
где 2 – угол преломления луча лазера, при расположении лазеров под углом друг к другу;
l3изм – расстояние между точками пересечения лучей лазеров с поверхностью уровня раздела фаз жидкостей, измеренное при помощи телевизионной камеры и цифрового вычислительного устройства, при расположении лазеров под углом друг к другу.
2. Устройство для измерения уровня жидкости, содержащее телевизионную камеру, связанную с цифровым вычислительным устройством каналом связи, отличающееся тем, что содержит два лазера, механически связанные с устройством управления лазерами, и оптически связанные с цифровым вычислительным устройством, а также датчик угла поворота лазеров, механически связанный с двумя опорными элементами, к которым прикреплены лазеры, и электрически связанный с цифровым вычислительным устройством, которое связано с устройством управления лазерами.
РИСУНКИ
|